Fórum témák
» Több friss téma |
Pusztán a mechanikai kivitel miatt: Az áramlástörő lemezek ellenére minden tankban szépen lötyög az üzemanyag, de ha a cső alsó vége le van zárva, és csak 2-3 mm-es furaton tud közlekedni az üzemanyag, az megakadályozza a kijelzés lengését.
Sziasztok!
Az érdekel, hogy a motoromban az üzemanyagszint jeladó milyen elven működik? Ez egy Derbi Senda X-Treme. A jeladó henger alakú (kinézetre olyasmi mint egy piezo elem, amit a gáztüzelésű kályhákban alkalmaznak, csak persze elektródák nélkül), tetején a 2 kivezetéssel. Szóval a fenti lenne a kérdésem. Biztosan sokan ismeritek. Én kapacitív elvre gondolok, de valami részletesebb leírást kérek a működésről. Köszönöm
Szerintem a legtöbb kismotorban ugyanez lehet.
Írja meg valaki légyszi
Ha kapacitív a mérési elv, akkor két koncentrikus cső, amelyek egy kondenzátort alkotnak. A kapacitás a dielektrikumtól függ, a kijelzés pedig a kapacitív reaktancia mérésével történik, minél nagyobb hosszon cserélődik le a levegő benzinre, annál nagyobb a kapacitás változás. Két véghelyzet közötti főértékmérésről van szó. Az áramköri megoldások minden kijelzési módnál mások.
A benzin víztartalma megzavarja a működést, ezért érdemes egy ezt figyelő áramkört is beépíteni.
Sziasztok.
Nagy segítségre lenne szükségem. Van egy túra motorom, a műszerfalon van egy üzemanyag visszajelző lámpa (nem szintmérő) ha 5l alá esik a szint sárgán világít. Sajnos elromlott a jeladója, kivettem, mellékelem a képet. A tetején van egy kis "patron" alul felül 3-3 lyukkal, hogy ki-be tudjon menni a benzin. Ezt szétszedve a belsejében megtaláltam a hibás alkatrészt, egy ellenállás formájú alkatrész, sajnos ketté volt égve. Képet mellékelem. Tehát a kérdésem, tudja-e valaki hogy mi lehet ez, illetve beszerezhető e elekro boltban? Előre is nagyon köszönöm, ha valaki tud segíteni. Minden ötletnek örülnék!
Javításra azonosításra ötletem sincs, de áthidaló megoldásként elképzelhetőnek tartom a reed cső, pici úszó, pici mágnes triót. Mágnest optikai meghajtóból tudsz bontani, icipici bika kis neodymium mágnesek vannak a lencsepozícionálsnál.
Köszönöm az ötletet! Egy picit a kivitelezésről írnál bővebben, mert nem igazán vagyok otthon a témában. HDD-ből kiszerelt mágnesem van is itthon...
A függőleges tüskébe egy reed cső, a tüskén kívülre pedig egy úszó amiben belül van a mágnes. Ha csökken az úszó magassága egyszer csak zár a reed.
Ha jól értem, nekem egy ilyen meg is felelne:
http://www.hestore.hu/prod_10023100.html Mellé egy műanyag csövecske, benne egy pici mágnessel ami egy úszón van? Ha lemegy a benzinszint, zár a reed? Ez így tökéletes lenne, és nem is bonyolult. Szerinted a reed bírja benzin alatt?
Üvegből van, biztosan bírja. A hozzá vezető vezeték műanyag szigetelésére viszont figyelj oda, az gyakran kikeményedik, vagy szétesik agresszív környezetben.
Gondolkoztam, miként lehetne üzemanyagszint-mérőt építeni, és a következőre gondoltam: ultrahangos távolságérzékelő. Elég pontos, nem túl robbanásveszélyes, viszont az a kérdés, hogy bírja-e a benzint?
Ha az üzemanyag stabilan álló tartályban van és az érzékelő-max üzaszint közt van min 20cm, akkor megvalósítható. Oka: 20cm-nél kisebb távolságot UH-radarral nem egyszerű mérni, ezenkívül a tankban mozgás közben nem fog eredményt adni, mert két mérés közt jelentősen változhat a visszaverő felület alakja, távolsága. Persze ügyes programozási trükkökkel mindez csökkenthető, de pontos sosem lesz.
Én a kapacitív megoldást preferálom, ezt ha procival értékeled ki, akkor még a tartály alakjából adódó hibát is ki lehet kompenzálni.
Én is ebben gondolkodok, csak nem jutok a végére. kocsi kasztnizás, majd fényezés, alatt van. Munka mellett nem kis idő.
De a terv, a te ötleted alapján készült, átfolyás csökkentővel, egy réz cső, és benne egy réz pálca, távtartókkal. De még nem jutottam el a kapcsolásig. Lényegében nekem egy pic AD bemenetére kellene kötni, amivel feszültséget tudok mérni, amit ki tudok jeleztetni. Ha van ehhez való vagy olyan kapcsolásod ami jó lehet, azt meg köszönném. Sok munkát spórolnál meg vele nekem.
Egyszerűbb lenne a HW, ha frekit mérnél a PIC-kel...
Sziasztok!
Kimérte, már valaki, hogy egy hagyományos (huzalellenállásos) üzemanyagmérő jeladó, kb. mennyire lineáris? Nem literben gondolom, hanem szintmagasság/ellenállás változásban. Én csak a végértékeket tudom. Nálam, ez teli tanknál 2,3 OHM, mjdnem teljesen üres állápotban 68 OHM.
A huzalpoti biztos, hogy lineáris, tehát az ellenállásváltozás hűen követi a szintmagasságot. Eltérések a tartály alakjából adódnak.
Sziasztok!
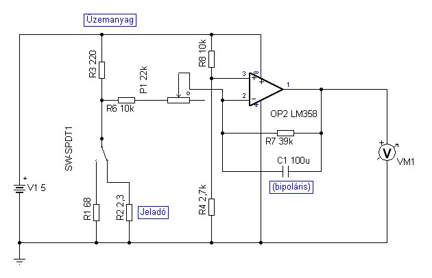
Nos ha valakit érdekel, megcsináltam, egy elég jó, de egyszerű, áram/feszültség konvertert, amit az üzemanyagszint, és vízhőfok méréshez lehet használni. Ez azért kellett, mert általában a jeladó kimenő ellenállása. fordított arányban áll a mért értékkel. Minél kisebb az ellenállás, annál nagyobb a mért érték. Pl. nálam: A tanknál Tele: 2,2-2,4 OHM Üres: 68-72 OHM A motorhőfoknál Hideg motor: 450 OHM 100°C: 35 OHM (itt nem mértem, a normál üzemi hőfoknál) Az áramkör linearitása, a jelölt alkatrészértékekkel, közel egyenes, kb. 100-150 OHM-ig. A kiértékelést, mindenki oldja meg, saját szájíze szerint. Hozzáteszem, hogy én ezt analóg (LED-es) kijelzéshez csináltam. Természetesen, ha PIC-el, vagy AVR-el csináljátok, a kapcsolásnak semmi értelme. Üdv: Zsolt
És, ha valaki nem értené, hol a jeladó.
Mivel anno még kísérleteztem a huzalos/úszós szintmérővel elment vele az időm. Lényegében értelmetlenül. Komoly eredményt nem lehetett vele elérni. 10L es pontosság volt a maximum. 10L alatt értékelhetetlen eredményt kaptam. Az felett meg logaritmikusan emelkedett vagyis 35-38L(max) közt szinte semmi változás.
Jó sok idő eltelt, de próba nyákon elkészült a kapacitív szintmérőhöz az elektronika. Jelen esetben +5v bemenő fesz van. Egy 556 egyik fele létrehoz egy frekvenciát az érzékelő alapján, a másik fele pedig monostabil áramkör a frekvencia alapján kimenő feszültséggé alakítja. Most ugyan a próbáknál nem volt elég hosszú mérő flakonom, de így, hogy 1/3-a kilóg az érzékelőnek, 1.5V eltérést lehetett elérni. (ráadásul csak próba panel össze dobálva) Mivel nem lineárisak a potik így a mérések alapján kb 2,5V körül lesz a maximális eltérés a teljes hosszban méréskor(amint elkészül egy teszt cső is), amit lehet még növelni hogy nem próbanyákon, hanem normális maratottal, és árnyékolt vezetékekkel lesz bekötve az érzékelő így nem veszi fel a zavarokat.
Akkor lesz a legjobb, ha a nyákot az érzékelőcső tetejére erősíted, hogy ne kelljen kábelezni és kisebb kezdő kapacitás adódik.
Csak egy ötlet az érzékelő elkészítéséhez:
Egy keskeny nyák csíkon két párhuzamos vezetősáv, ami bemerül a folyadékba. Így ha szükség van nagyobb felületre, akár kettő is rakható egymással párhuzamosan, akár kétoldalas vékony nyákból. De még az elektronika is rátervezhető, persze - gondolom - műgyantával ki kell önteni, hogy szigetelve legyen. (Nem lehetne javítani, csak csere, mint a mostani autóknál az elektronikák. Az dieselnél a vezérlő az adagoló belsejében van, benne az üzemanyagban) Persze én csak ötletet próbálok adni, nem teszteltem le!
Nem szívesen tenném tartályon belülre az elektronikát, annál is inkább, mert amikor a helyén van még lehet, hogy kell állítani rajta.
Viszont az elektronikától dupla árnyékolású vezeték megy majd be a tartályba. A cső külső fele úgyis testen van, így annak a felfogatása már a kivezetés is lesz. Nekem a hátsó ülések alatt van a tartály, és egy kupak védi az érzékelőt. Így ott lesz egy 2cm magas helyem. Fémesen árnyékolt hely, és még az elektronika is elfér.
Ötletnek nem rossz, bár mostani érzékelő is egész jó.
Csőben egy pálca, és a csővön vannak bevágások, hogy a benzin folyni tudjon. De annyit megér az ötleted, hogy két db nyákot levágjak. Minél nagyobb a kapacitás változás annál nagyobb a kimenő feszültség változás. Bár a PIC lekezeli a 2-2.5V változást is elég pontosan, de ha 3-4V fesz. változás lenne akkor még pontosabb lehetne.
Azt nem én javasoltam, hogy tedd a lébe, csak azt, hogy - ha megoldható - akkor a cső végén legyen egy "fej" amiben az elektronika lakik. Kamionnál nem volt gond egy bunkó menetes fejet gyártani, amiben elfért egy kör alakú nyákon az 555. Azért egyszerűbb és pontosabb lenne a pic-kel frekit mérni - továbbra is ezt mondom.
Ja. Jogos. Bocsi, nem írtam le az érzékelő helyzetét, így nem tudhattad. 45 fokban lesz a tankba a formálya miatt hogy a lehető leg hosszabb mérési tartomány legyen. Így a cső teljesen a tankba leaz. Csak a vezeték jön ki.
Pic lábai foglaltak, azért nem tudom azt használni. A hozzászólás módosítva: Jan 7, 2013
Na, közben fizikai beteljesülés is halad.
Sajnos rövidíteni kellett a csőhosszon, mert nem akkora a tank belül mint amit kívül látni, plusz a szerelhetőség miatt is. Bár nem számít mert közbe készítettem egy kalibráló készüléket hozzás és akár hogy és akár mit cseréltem, akár a cső hosszát, akár a potmétereket 1.6V nál nagyobb eltérést még sem lehetett kicsikarni belőle. Így 4.6 és 3V közt változik a kimenet. Ezért jötta gondolat, lásd lejjebb, hogy duplázni a nyákokat ha abból készülne. Sajnos nincs elég vastag nyákom és félő, hogy ha nincs tele a tank a lötykölődő benzin eltörné. De a kérdés a következő: Ha kettő darab csövet tennék, akkor lehetne-e növelni a kapacitás változást ?, és sorosan vagy párhuzamosan kellene-e kötni? Igazából a Pic nek már elég ez a változás érték is, ahhoz, hogy elég pontos mérést lehessen kicsikarni belőle, (legalábbis a mostani úszóshoz képest ami 10L alatt semmit, az felett meg irreálisat mér mindenképpen). Viszont ha nagyobb lenne a tartomány akkor még pontosabb lehetne de ha nem is pontosabb, stabilabb mindenképpen. A hozzászólás módosítva: Jan 20, 2013
Újból én vagyok...
Közben be került a készülék az autóba, hát nem jön össze legalábbis azzal az elektronikával ami nekem van. Vagyis 2db 555, vagyis egy 556os IC van használva úgy, hogy az egyik felén a kapacitív érzékelő alapján változó "órajel" jön ki, a máik oldalán pedig a változó órajelet alakítja feszültséggé. Így 1V -os maximum feszültség mérést tudtam elérni az üres és a teli tank közt. A pic bemenetén jól látható, illetve az LCD-n kiírja a bemenet feszültségét az ami az ADC lábon van, csak az a baj, hogy akár mennyiszer indul újra, vagyis indítom el az autót, annyiszor változik a kezdő állapot. Vagyis fixen van benne pontosan kimérve 5L és a kocsi nem mozog, teljesen vízszintesen áll akkor, minden indításkor 3.01 és 3.3 volt közti értéket vesz fel. Ugyanakkor ha literenként töltöm be sz üzemanyagot akkor 0.05V-onként emelkedik a feszültség. Vagyis a készülék képes akár fél liter mérésére is, ugyanakkor a kezdő állapot sok sok tized Volt eltéréssel indul, így nincs mihez viszonyítanom. Nagyobb eltéréssel indul, mint a literenkénti változás. Hiába van ez elektronika fém burokban, hogy zavar jeleket ne tudjon felvenni ez a változás ugyan úgy megvan. Így más megoldást kellene találni a kapacitív helyett. Olvasgattam másik topikokban, és véleményt szeretnék kérni. Ha egy normál potméter kerülne a tankba ami egy feszültség osztón keresztül testre húzna le. Vagyis egyik lába testen a másik pedig a feszültség osztóval a PIC bemenetére kerülne, akkor az osztóval meg tudnám határozni, hogy a mérési tartomány 0-2V közé essen. A potméter szárán pedig rajta lenne egy úszó. (nyilván nem számít a poti típusa, mert a tank alakja nem szabályos, így literenként ki kell mérni a feszültséget és azt beírni a picbe, és az értékek közti állapot alapján írná ki hány liter van benne.) Ami kérdés, hogy nem akarok felrobbanni. De nem is tudom mennyire oldja a benzin ezeket a széncsíkos potikat. Ezeken szikra nem igazán képződik, pláne ilyen kis feszültségen, amúgy sincs levegő a tankba. (Lényegében a gyári az huzal poti, csak egy réz lapka volt az úszó karon ami csúszkált a huzalellenálláson. De még a levegőben is ugrált a mért érték, mikor az asztalon volt mozdulatlanul, nemhogy a benzinbe lógatva. Nem volt két egyforma mérési pont rajta csak a max és a nulla ezért lett lecserélve) Mivel a normál tengelyes potméteri kicsit szorosabb így a ringatózó benzint is kicsit csillapítja. ![]() Megvalósítható? Próbálta már valaki ezt a megoldást? (Nem a szerelési megoldásra gondolok, mert az nyilván megoldom, hanem elektronika szempontjából.)
Sajnálom a kudarcod, nem gondoltam volna, hogy a nagy tartályon bevált módszer nem jön be személykocsinál... A potméter persze egyszerű és bevált - nyilván csak a huzal jön számításba. Talán egy kisméretű helipot lenne jó, azok - felépítésükből adódóan - könnyen
forgathatók. Persze nem lenne könnyű a 10 fordulatot megoldani, de nem is szükséges. Amiért eszembe jutott, az a kialakítása és az ebből adódó jó ismétlési képessége - szóval csak egy ötlet. A másik sem olcsóbb: egymás mellé sűrűn Hall-elemes kapcsolók egy sorban (kb 120HUF/db) és a mellette futó könnyű úszó által hordott kis szupermágnes. Itt a haladása során - jó elrendezésnél - elérhető, hogy két Hall elem is lássa a kettő közti mágnest, ebből jobb felbontás következik. Hasonló módon működnek a digitális tolómérők, lineáris jeladók - persze ezek is drágák, de beszerezhetők. (150-es tolómérő már 3 rugóért is kapható néhol.)
Mielőtt teljesen elvetem az ötletet, még egy másik elektronika megoldást ki kellene próbálnom, csak nem ismerem a frekvencia-fesz átalakítókat.
Vagyis egy NE555-el a kapacitás alapján frekvenciát előállítani(mint most is) és abból nem másik 555el hanem egy F-U átalakítóval kellene feszt előállítani, hátha az stabilabb lenne és azt beküldeni a PIC be. 5V a táp feszültségem. Ha 0-2.5V közé esne a szabályozás az lenne a legjobb, de végül is mindegy, csak az működjön. |
Bejelentkezés
Hirdetés |

















