Fórum témák
» Több friss téma |
Fórum » Varázsszemes kivezérlésjelző
Köszi! Akkor jól rajzoltam össze?
Most már tényleg meg fogom építeni. Még valami: a NE555-el készített 250V is veszélyes?
Egy bökkenő lehet, mégpedig az, hogy az 555-el megépített feszültségnövelő nem fogja elbírni a zeneres stabilizátor terhelését.
Miért nem bírja el? Tranyót vezérel a NE555. Ha tényleg nem, akkor tudsz valami jobb fezsültség növelőt?
Azért írtam, hogy "lehet". Megépíted, kipróbálod.
Én megépítettem egy ilyet és van benne zeneres osztó, mert az állítja elő a megfelelő feszültséget az optocsatolók számára. Ezekkel biztosítottam a leválasztást, mert számítógépbe építettem. Az eredmény szerint tökéletesen bírja. Azért is kellett a külön - nálam - 30V, mert a csövet (EM84) ki kell vezérelni, hogy a fénycsík a két szélső állapotot stabilan elérje.
Már egy ideje tervezem, hogy csinálok varázsszemes kivezérlésjelzőt, de egyenlőre nem haladtam semmire sajnos.
Az eredetileg a 6U5/6G5-höz sehol nem találtam foglalatot, így marad nekem a szimmetrikus képet mutató EM1-es varázsszem (amihez foglalatom is van) amivel nem lenne rossz építeni egy kivezérlésjezőt. Valami egyszerű, kevés alkatrészt tartalmazó és könnyen megépíthető kapcsolás lenne jó. Jó lenne, ha 12V-ról tudnám működtetni. Tetszett Müszi kapcsolása, de az nem kapcsolóüzemű táposra van inkább tervezve. A segítséget előre is köszönömlui144
12 Volt-ról nem fog menni a csőnek az nagyon kevés , általában ezek a csövek 250 Volt -al mennek és még kell neki a fűtő feszültség is .
Szia
A 1073448. hozzászólást olvasd el / néhány sorral lejjebb /, és abba be tudod helyettesíteni a csövet Üdv
Hello!
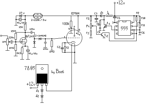
Van egy EM84 csövem és ezzel szeretnék kivezérlésjelzőt építeni.12v ról menne,a kérdésem az,hogy ez a fentebbi kapcsolás jó-e és biztonságos-e? A cső alatt lenne egy kék led,amit egy trimmerrel halványra állítok be. Válaszokat előre is köszi!
Jó.
Biztonságos is ha nem nyúlsz bele szigeteletlen szerszámokkal.
Szervusz!
Ezt itt a mellékelt pdf-ben megépítettem, működik, számítógépbe szerelve. A cső munkapontjának (fénycsíkhelyzet) a beállítását is leírtam, hogyan csináltam. A katódkondenzátor variálható, ezzel a fénycsík mozgásának gyorsasága állítható be. Az optókat pont emiatt építettem be, hogy tuti leválasszam az áramkört a gépről, fő a biztonság. Neked annyi a dolgod, hogy a szaggatott vonaltól balra levő részt nem építed be. A beépítendő optocsatolónak bírnia kell a kivezérlés maximális ütemét, ennyi. A 7805 kis hűtőbordát azért kapjon, mert melegedni fog, illetve az előtte levő ellenállás is legyen legalább 2W-os.
Szervusz!
Az ellenállás talán 3w is lesz mert ez van itthon,a 7805 bontott és már van rajta hűtőborda,így azzal sincs gond.De az lm555cn helyett igaz jó a sima mezei ne555 is??? Amúgy köszi a rajzot,és ez kb mennyit fogyaszt Amperben? Meg ha a fűtést külön adom, akkor a 7805 meg a hozzá tartozó alkatrészeket elhagyhatom?
Az L1 100uH tekercsnek mik az adatai?
Milyen vastag drót,hány menet,mekkora átmérőre,vasmaggal vagy légmagosan,stb. ???
Egyben válaszolok
![]() Egy pár adat tényleg lemaradt, pótolom. A 100uH boltban kapható 1A terhelhetőségű ferritmagos kis tekercske. Én álló kivitelűt használok (radiális lábelrendezés). Tehát nem én csináltam, vettem. Lomexben is van: 100uHy 1A 0.12R 10% RAD RB1314101KL (ABC) RoHS 12x12mm RM 7.0mm A C4-es és C5-ös kondenzátor 350V-os!!! A "sima" 555 is jó, az említett típusok ugyanazok, csak más gyártja; bipoláris és nem CMOS alapú. A fogyasztását nem mértem, de a cső 210 mA fűtést kér (6,3 V-on), az egyéb árama olyan 2 mA, a stabilizátoros rész is megeszik 2 mA-t, az 555 10 mA... Azt nem tudom, hogy amikor a FET bekacsol, akkor mennyire ugrik meg a fogyasztás - de ezt az áramot megfogja a 100uH-s fojtó. De szerintem az egész 250 mA-nél nem eszik többet. Ha külön megy a fűtés, természetesen a stabkocka és a hozzá való zubehör nem kell. Az csak azért van ott, hogy a 12 V-ból legyen kb. 6,3 V. A fűtés-katód potenciálkülönbség alacsonyan tartása miatt célszerű az egyik fűtésszálat összekötni a közös földponttal. Nálam a rajzon ez evidens, de a külön fűtésnél érdemes figyelni erre is.
Üdv.
Köszönöm a válaszokat,ez nagyjából ok de nem tudod véletlenül,miben kapok ilyen tekercset mert nem szeretnék venni és nincs induktivitásmérőm. Ma még kaptam egy pár más csövet is,az egyiket felteszem az Ez milyen alkatrész topicban mert lekopott róla a szöveg.
Hajjaj, eléggé megnehezíted a saját dolgod.
Elvileg a PC tápban is előfordulhat ilyen fojtó. Egy rossz példányból kitermelhető. Az előbb mellékelt linken látható doksiban vannak a fizikai méretek, mint kiindulási pont. A vezetékvastagság a terhelhetőséget adja meg, a tekercs ohmos ellenállása is ott van, ha a kettő stimmel, meg a méretek sacc, akkor nagyjából az az induktivitás, ami kell. De nem értem, mi a gond a vétellel, sokkal egyszerűbb, meg nem is drága. A hestore.hu-n még rendelni is lehet. Ha magad akarsz csinálni, akkor annak sincs akadálya, de akkor bele kell mélyedned a számításokba és a mérésekbe (pl. a egy ismeretlen vas permeabilitásának meghatározása, jó kis feladat). Végül is tanulsz valamit, ami később jól jöhet. De kérdés, hogy vannak-e megfelelő műszereid a mérési feladatokhoz (ami nem közvetlen indukció mérő), ha nincs, mekkora beruházás is kell... Mérlegelj, mi éri meg: pár forint kiadás vagy kotrás pl. a neten guglibarátunkkal infók után, ha nem tanultad eddig, és műszerbeszerzés nem egyszerűen és pláne nem olcsón.
Ha észrevette valaki,hogy egy hozzászólásomban sem említettem hogy veszek bármilyen alkatrészt,az azért van mert itt Erdélyben a legközelebbi elektronikai szaküzlet legalább 25km és a buszozás nem megoldás mert hétköznap suli és hétvégén zárva a bolt.Amúgy eddig is jól megvoltam bontott cuccokból.Az újrahasznosítás úgyis jó dolog. Van egy szekrényem tele rossz elektronikai cuccokkal és abból szoktam kibányászni a dolgokat.Tudom macerás de időm van bőven hétvégeken.A legtöbb cuccnak csak annyi baja van,hogy leverték és eltört a nyákja.Meg rendelni se tudok mert februárban leszek csak 14.
Bocs, nem tudtam, hogy a rendelés nehezen megoldható, az összes hozzászólásodat meg nem láttam, pláne nem elemeztem.
Akkor marad az okosságosdi, trükkös méricske, illetve a "szemre jó lesz". Hacsak nem kérsz meg valaki idősebb havert, hogy rendeljen neked, netán a szüleiden keresztül oldod meg. Hacsak nem állnak hozzá negatívan a hobbidhoz. De hogy valamit segítsek, itt egy link, rengeteg könyv van itt, ami letölthető, köztük olyanok, amik amatőrködéssel foglalkoznak. A régi kiadásokban sok hasznos tipp van, mert olyanoknak íródott, akik hasonló cipőben jártak, mint te. Ugyanis régen (50-70 éve) nem volt egyszerű beszerezni alkatrészeket, az amatőrnek magának kellett megcsinálnia egy csomó dolgot és ahhoz bizony elkelt a jótanács. De itt egy másik gyűjtemény. Ezek a régi Rádiótechnikák, nagyon sok érdekes cikkel (a "mozgalmi-politikai" témájúak bepillantást adnak abba a korba és az akkori hajmeresztő légkörbe), amikben sok hasznos tanácsot adnak az ifjú amatőröknek, alapvető kérdésekben. Vannak benne cikksorozatok is, jó témákkal. Töltögesd le őket.
Nincs semmi baj.Ha valamit nem tudok a cuccaimból kitermelni azt hoz a haver aki elektro suliba jár.A legnagyobb baj azzal van,hogy nem szeretek költekezni.A könyvek közül pedig a rádiótechnikák jól jöttek.
Még egyszer köszi.
Szívesen
![]() Költekezni én sem szeretek (de azért tudok ), az volna jó, ha a boltban ingyen adnák, ami kell ![]() A könyveket is nézd át, legalább 10 féle van kezdőknek. De van olyan is, ami mérésekkel foglalkozik, meg olyan is, ami műszerépítéssel. Ja, a könyvek között, ha jól emlékszem, szintén vannak folyóiratok, még a háború előttről. Radio Compass, Rádióvilág, Rádió és Filmtechnika... Mind tele érdekességekkel.
Müxik.A baj még csak az,hogy nem tudom vezérelni mert optocsatolóm nincs.A FET-es előerősítőt fogom megépíteni hozzá.Ha az ujjamat közelítem a csőhöz akkor ciripel,ez miért van?
Sziasztok!
Szereztem magamnak EM 87-es csöveket. az lenne a kérdésem ,hogy ami az EM 84-bekötésére vonatkozik mármint előtét ellenállásokra az megfelel-e az Em 87-nek??
Van némi eltérés, nem sok. Pár mA anódáram, némi negatív rácsfeszültség, illetve a fűtőáramban van eltérés.
Ja, meg a fénypor más - ez a színéből is látszik. De mellékelem az adatlapokat. Javaslom ezt a linket betenni a böngészőbe a kedvencek közé, jól
Köszi a segítséget.
Már csak azon töröm a fejem ,hogy hogyan csináljak 250V-ot. Mivel trafóm nincs és nem akarok tekerni így marad a plazmacsöveseknél használt kapcsolóüzemű táp. Esetleg még gondoltam a hálózati fesz-re egyenirányítva. az 324V (olvastam egy cikket ,hogy min 250V) kicsit veszélyes. Használhatom ezt a 324V-ot vagy az már sok?
Ahm.Mostmár látom max 300V.Akkor marad a kapcsoló üzem.Hamarosan nekiállok.Ha valami fejlemény lesz írok.
Nyákrajzokat vasaláshoz hol találhatok?
|
Bejelentkezés
Hirdetés |






Az eredetileg a 6U5/6G5-höz sehol nem találtam foglalatot, így marad nekem a szimmetrikus képet mutató EM1-es varázsszem (amihez foglalatom is van) amivel nem lenne rossz építeni egy kivezérlésjezőt. Valami egyszerű, kevés alkatrészt tartalmazó és könnyen megépíthető kapcsolás lenne jó. Jó lenne, ha 12V-ról tudnám működtetni. Tetszett Müszi kapcsolása, de az nem kapcsolóüzemű táposra van inkább tervezve. A segítséget előre is köszönöm






