Fórum témák
» Több friss téma |
Fórum » VF2 végerősítő
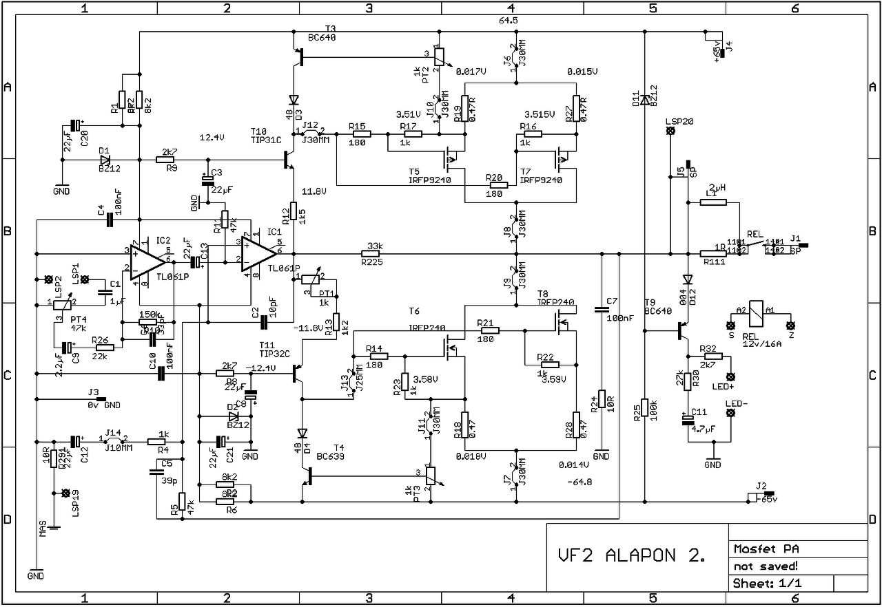
Az R12, P1, R13 ellenállásokkal 6.5mA és 9mA közé eső áramot tudsz előállítani.
Ennek az áramerősségnek akkora feszültséget kell ejteni az R3 (R34) ellenálláson, hogy a két dióda nyitófeszültségével együtt elérje a FET nyugalmi áramhoz szükséges durván 3.5V-os gate-source feszültséget. A topológiából eredően a P1-gyel beállított áramerősség a vezérlés hatására közelítheti, de el nem érheti a dupláját, ezért a legnagyobb gate-source feszültség láthatóan elég szerény lesz, mert csak a diódákkal soros ellenálláson eső feszültséget duplázza. A baj igazán abból származik, hogy a source ellenállásokon eső feszültség még tovább csökkenti a vezérlő-feszültséget. Nem vagyok kibékülve ezzel a rajzzal.
OK Mivel nem sok a különbség a két kapcsolás között át építem olyanra mint amit ajánlasz és az eredményről beszámolok.
Egy próbát megér, de a source ellenállásokat feltétlen csökkentened kell.
Rendben de van mégis egy különbség mivel a 200W-osnál nincs az átkötő ellenállás az IC (hatos láb) és a kimenet között.
Az R225 akár van, akár nincs, ha lesz ráérős időm és érdekel a története majd írok róla.
Köszönöm szépen. Át terveztem , most következik a valós bütykölés.
A hozzászólás módosítva: Feb 1, 2016
Sziasztok!
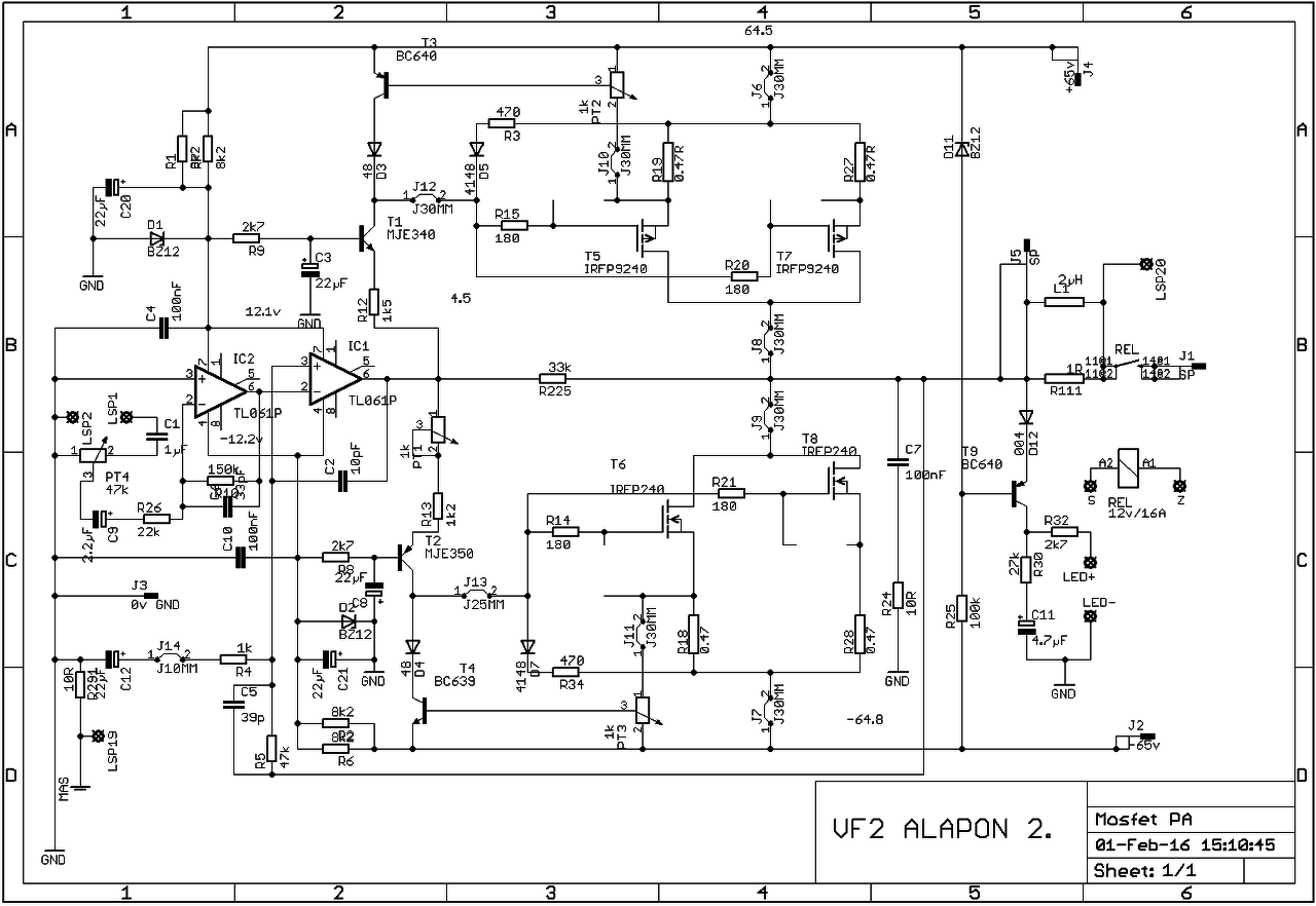
Az alábbi kapcsolást készítettem el IRFP260N fetekkel és +/- 50v -al szeretném üzemeltetni.Eddig csak a zener ellenállásokon módosítottam, kell még valamelyik ellenálláson vagy alkatrészen módosítani mert élesztésnél (10 ohmokon keresztül, a trimmer max állásban) iszonyatosan felforrnak a fetek. A segítséget előre is köszönöm.
Soha sem tudtam igazán megérteni a földelt bázisú kapcsolásokat. Most a javaslatod szerint csak a tranzisztorokkal kezdtem foglalkozni. Le akasztottam a fetteket és a gate ellenállásokat viszont vissza kellett forrasztani az 1kOhmosokat mert nem tetszett a Fetteknek a "szabadság" . Bent hagytam a 400 Ohmot(3x1200) meg lecseréltem a diódákat 1n4148-ra de nem bírta . 400Ohmon 3 volt esik amit bírnia kellene de megszakadt. Tettem a helyére 1n4001-est na ez bírja de esik rajta 1 Volt az MJE340 melegszik lassan de nem tudom hogy meddig melegedne mert amikor már sütötte az ujjam kikapcsoltam. Most ilyen ócskák ezek a tranyók vagy valamit még mindig nem jól mérek. Közben a párja csak tized annyit melegszik. Az ajánlott verziónál BC639/640 szerepel (igaz nem400hanem 470Ohm van) van nekem olyanom is de azt hittem hogy ezek majd jobban fogják bírni.Hát így állok per pillanat most folytatom a méricskélést hátha magamtól is rájövök valamire de lehet hogy kicserélem az MJE340-et.
A hozzászólás módosítva: Feb 3, 2016
Kíváncsiság ból meg néztem mi az a fett az interneton, és lá tom, te vala mi sztárwársz rajon gó vagy.
Hát olyasmivel nem foglalkozok mert elég bajom van így is.
A 400Ohm-on mért 3V feszültségesés az 7,5mA. A tranzisztor (60V-12V) feszültségével kiszorozva 360mW, ami fűt ugyan de nem károsíthatja a tranyót.
Ha IC és végtranszitor nélkül be tudsz állítani mindkét tápoldalon elvi 3,6V Ugs-t, akkor van némi remény a továbblépésre. Milyen műveleti erősítőtő használsz? A rajzodon lévő TL061 nem igazán, sőt egyáltalán nem erre való.
Na ezt nem értem én sem miért fűt ennyire ilyen ez a kis teljesítmény, viszont csak a 340-est! Elég sok rajzon használnak TL061-est de van itthon 071 is. Van még pár darab új MJE340 de az eddigi cserék sem váltak be így hát rakok bele más típust . Volt róla igen sok írás hogy BD 23x tranzisztorokkal jól működött. Van itthon TIP31C/TIP32C ezek is hasonlók és most ezekkel fogom megpróbálni.
Kicsit nálam soká tart még az ilyen egyszerű művelet is mert mindig le kell csavarozgatni a panelt a hűtőről. A helyzet változatlan már ami feszültségeket illeti és ami biztató hogy van most is melegedés de csak harmada.
TL071 ami van itthon sajnos beteg mert lerántja a + tápot 5.5Voltra ment is a kukába most kipróbálom NE5534-el mert abból találtam még egyet ami nem volt használva. Amikor elkezdem ezt a kálváriát akkor használtam ilyeneket de már nem emlékszem hogy milyen gondok végett tértem át a TL sorozatra . Most van lehetőségem csak az IC-ék ellenőrzésére és ezt is ki akarom vesézni , vagy marad vagy sem.
Annyira bele vagyok gabajodva a magam gondjaimba hogy csak most vettem észre a nekem címzett írásod. Hát sajnos nem tudok segíteni mert még azt sem értem egészen amit bütykölök de nem adom fel mert már rengeteg időt fordítottam rá . Abból indulok ki hogy ha ez másoknál működik akkor muszáj lesz neki nálam is működni valamikor.
Sziasztok!
Egy évvel ezelőtt építettem egy Király Tibor féle original VF2 60V-os verziót, IRFP240-9240 párossal, a FET-ekre erősített BD139-140 párossal, mint hőkompenzálással. A saját hibámból tesztelés közben kipukkasztottam a végfeteket. Csere után egyenfesz ült a kimeneten, aminek megtaláltam az okát: a 9240 G-S zénere zárlatos lett. A kérdésem: cserélhetem-e a 12V-os zénert ZPD15-ösre, tehát 15 voltosra (mert csak ez van itthon)? Ha igen, akkor cseréljem párban? Adatlap szerint az IRFP240-9240 pár maximális Ugs feszültsége +-20 V, tehát a 15V-os zéner még beleférne? Segítségeteket és válaszotokat előre is köszönöm! Üdv.: Hurka
Ha ez vigasztal az enyémben egyáltalán nincs zéner. Nem fogja megvédeni a fetet semmitől (mint tapasztaltad), mert ha ott már akkora feszültség van hogy a zéner kinyit, akkor már eleve nagy a baj, és általában megszakad.
Azért a lelkiismeretem megnyugtatására akkor beteszem a zénereket, párban. Nehogy egy 4 forintos alkatrész hiányától ne tudjak jól aludni éjszaka!
![]() Köszi: Hurka
Szia!
Az R 500 kOhm os potméter túl kicsi ellenállású, vagy rövidre van zárva, ezért sok áram folyik a meghajtó tranyókon, ami túlzottan kinyitja a feteket. Bár a rajzon nem látom jól, mintha 500K lenne az az poti. ezen a környéken kell piszkálgatni.
Nagyon átgondolatlan megoldás az az 500k -s trimmer azon a helyen.
Ha le van tekerve közel nullára, gyakorlatilag összezárja a földelt bázisú fokozatok emitterét, így azok az E-B átmeneteken keresztül lehúzzák az IC tápját majdnem nullára.
Szia!
Az említett trimmer 500kohm és max állásban tehát nem rövidre zárva van beültetve és így melegszenek a fetek. Ezek szerint növelni kellene de mekkorára?
Hát amikor nekikezdtem nem sejtettem hogy ennyi munka és kínlódás az ára. Ami létezik és ami nem is létezhet hát nekem most mind megadatott. Most már szól de még nem merem kivenni az izzókat amik miatt csak halkan járatom és folyamatosan ellenőrzöm .
Mi volt végül a gond? Mennyi most a fetek nyugalmi árama?
Pedig ez az egyik legegyszerűbb kapcsolástechnikájú végfok.
Pont amiatt instabil, nagyon nem mindegy, milyen félvezetőkkel van megépítve, a feteknél szokásos, 100mA körüli nyugalmi áram pl. ennél a végfoknál nem alkalmazható, mert a rossz hőkompenzálás miatt megfut a végfok.
A KD-féle VF2, amit visszább megépítettek, egy mozdulattal tönkretehető, amit KD meg is említi a hozzászólásában. Biztos jó a hangja, nem vitatom, de utánépíthetőség szempontjából elég problémás kapcsolás, tekintve azt, hogy gyakran más félvezetőkkel építik meg, mint az eredeti ajánlások. A hozzászólás módosítva: Márc 2, 2016
Egyáltalán nem instabil. Nekem volt vagy 3 féle variáns megépítve, különféle félvezetőkészlettel és egyikkel sem volt gond. A hőkompenzálás nyilván hagy kívánnivalót maga után, de nekem a 400W-os is végigtolt már néhány bulit, és ott 100mA felett van a nyugalmi áram már bekapcsoláskor is, ami csak felfele kúszik ahogy melegszik.
A hangja ahhoz képest jó hogy milyen fetek vannak benne, amúgy meg teljesen átlagos, semmi extra. Valaki kitalálta hogy "audiofil" meg egyebek, erre persze sokan ráugrottak. Után építeni meg sokkal egyszerűbb mint mondjuk egy Quad-ot.
Hogy mi volt a gond ? Hát inkább mivel nem volt gond mert az a kevesebb. A fettekkel (IRFP240/9240) nem volt csak bajom. RELOOP kolléga megírta hogy a tranzisztorokat kell beállítani de ez nem ment simán sőt lehetetlennek bizonyult mert a műveleti erősítők úgy szívattak hogy ha arról leírnám az összes kisérleteimet akkor lehet hogy 5-6 oldalra is szükség lenne. Csak annyit hogy az invertáló bemeneten is és a kimeneten is mindig negatív feszültségeket lehetett mérni amire kihatott ugyan a poti állítgatása de jó nem akart lenni. Tudom hogy elektronikai szemszögből ez lehetetlen de hiába volt mindenféle takarítgatás és IC-ék cserélgetése (többfajta) amíg nem cseréltem foglalatot ! Na ezt hagytam utoljára mert vadi új volt berakva és nem láttam értelmét . Most hogy ki van szerelve méregetem és még nagyobb feszültségen sem találok benne hibát viszont most lehet mindent állítani a jel is szép a kimeneten. Viszont a tranzisztorok soros ellenállásait le kellett kötni mivel a G-S között ott vannak az 1 k Ohmos kisütők. Még nem vagyok benne biztos ez maradhat-e így . A nyugalmi áram állítható de az most még nem az igazi az izzók miatt. Ki kellene szednem őket de még nem merem mert a feszültségeket hasonlítgatom és számolgatom majd ha biztosabb leszek akkor kiveszem őket és megy a valódi tesztelés.
A kálvária fojtatódik .Akármit próbálok nem tetszenek a mért feszültségek. A méréseket feltüntettem a rajzon. Pontosabban az ellenállásokon mértem.
A hozzászólás módosítva: Márc 2, 2016
Ha egy átkötés egyik végén 0V körüli feszültséget mérsz, a másik végén meg 60V van (Pl. a J6), akkor az az átkötés nem átkötés.
|
Bejelentkezés
Hirdetés |













