Fórum témák
» Több friss téma |
A köztes, az mit jelent? A két pötty, az elején (a rajzon)?
A köztes kivezetések egyikére volt kötve a 47k ellenállás, a másikra a 47nF és a kapcsoló.
Ezeket a 47 nF, vagy a 47k bekötési pontján mérted?
A szimulációba a gyári hangerő potenciométert berajzolva, a loudness mély emelése nagyobb, a magasé viszont csaknem azonos.
Mielőtt a jelenlegi potihoz újabb értékeket számolnék, kérlek ellenőrizd le a beépített 47 nF tényleges értékét, mert nem lehetne olyan hatástalan a jelenlegi felállás mint amiről beszámoltál.
Megnéztem, 0.047 van ráírva.
Nem lehet, hogy a kapcsolási rajzomon van valami elrontva? Majd jövök.
A rajzodon nem látok hibát.
A 21 állású hangerőszabályzó jelenleg huzallal van bekötve? Ha igen, elvégeznénk egy kísérletet. A GND-re menő ágba be kéne iktatni egy-egy soros 12k ellenállást. Ettől a loudness kiágazási pont olyan impedanciájú lesz mint a gyári potinál, így a loudness hatásnak is olyannak kell lennie, ha minden stimmel. A dolog egyetlen szépséghibája, hogy közepesnél nem lehet lejjebb venni a hangerőt. Amúgy a normál hallgatáshoz jelenleg hanyadik állásban, vagy állás tartományban van a hangerőszabályzó?
A 12k-t mindjárt berakom és visszajelzek.
Kb. a harmadik állásban már jól hallható. A tulaj, kis hangerőn szokta hallgatni.
Beraktam az ellenállást.
Olyan, mintha egy kis magasat adna hozzá. Mintha fordítva működne a kapcsoló.
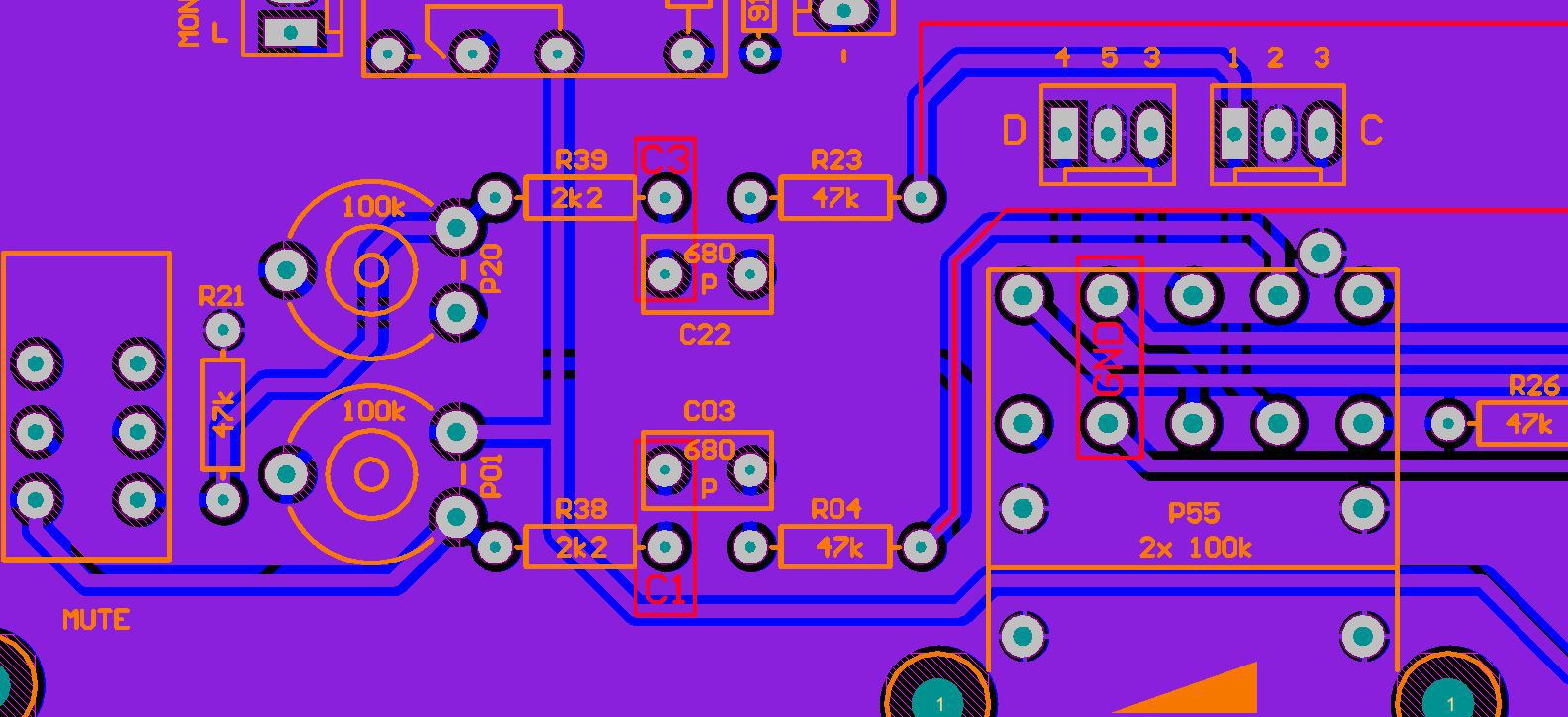
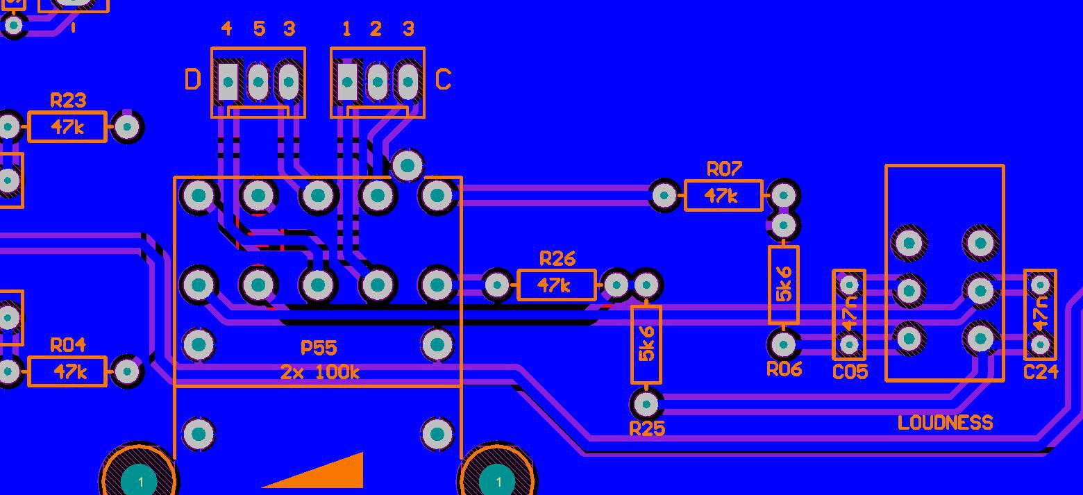
Ha nem tapasztalsz intenzív mély emelést, akkor kérek szépen fotót, NYÁK-ot a loudness környékéről!
Hát, eléggé kusza, mert van pár átkötés.
A nyáktervezőben pirossal jelöltem az átkötéseket. Remélem használható valamennyire.
Köszönöm.
Sajnálom, hogy ilyen körülményes. Én is arra gondolok, hogy valamit elkötöttem, csak megszokta a szemem, ezért nem veszem észre.
Te! A poti 4. lába nem a loudness? Mert neked ott a gnd van.
A hozzászólás módosítva: Dec 9, 2024
De, a 4.-ik a loudness.
Alulról nézve látszik úgy, hogy az gnd. Felülről, balról a második.
Egy jobb kép, felülnézetből, javítva, a gyári Vidi potival.
Ehhez drótoztam az ALPS-félét.
Visszaraktam a gyári vidi potit.
Közben rájöttem, hogy az 5k6 és a 47k nem kap GND-t. Pótoltam, de így sincs kiemelés.
Még annyi, hogy összevetettem a gyári panelt az enyémmel, kisípolásos módszerrel, ma is, harmadszorra. Nem találtam eltérést, de tévedhetek. Megnéztem, hogy a panelre csatlakozó vezetékek, a tényleges helyükre mennek-e, de úgy néz ki, igen. Persze, ha minden jó lenne, akkor ennek működnie kéne, úgyhogy valamit elnéztem. Az ellenállásértékeket is megnéztem, jók, a beültetett alkatrészek.
Elsőként azonosítsuk be a hangerőszabályzó lábait.
A mellékelt képen úgy vélem hátulról, a tengely másik oldaláról látszik a kapcsoló szerkezet. Az "A" láb van a kb. 11. ellenálláshoz kötve?
A 10.-ik és 11.-ik ellenállás találkozásához megy. Ez a kettő saját kép, de nem tudok fényképezni. Az előző, egy netes kép volt, az meg azért rossz, mert ők sem tudnak fényképezni.
Működik a loudness. Az történt, hogy az eredeti poti kiforrasztásakor, kijött a lyukgalván. Alulról mérve jó volt, de felülről már nem érintkezett. Ti ezt távolról nem láthattátok. Én viszont láttam, de nemnagyon érdekelt , azaz, nem gondoltam, hogy ez baj.Akkor láttam, amikor szedtem le pákával a poti lábáról a lyukgalván hengerkéket. De nem gondoltam semmi rosszra. Köszönöm, hogy szántatok időt a fakezűségemre.
Ügyes vagy, hogy észrevetted.
Az általam "A"-val jelölt lábakra forrasztott ellenállásokon tűnődtem el.
Pont, hogy nem vagyok ügyes.
Min tűnődtél? ![]() Igen, hátul van a tengely. A hozzászólás módosítva: Dec 9, 2024
A barna/piros/fekete/lila ellenállat mivégből van ottan?
Ja, a régi képnél?
Azt mondtad, próbából tegyek rá 12k-t, amitől nem fog teljesen elhalkulni. Rátettem. ![]() Most mennem kell, majd jövök. |
Bejelentkezés
Hirdetés |

















, azaz, nem gondoltam, hogy ez baj.


