Fórum témák
» Több friss téma |
Sziasztok, az lenne a kérdésem, hogy a videoton ea 6383 s erősítőmbe lévő potikat milyen mai gyártmányúval tudom kiváltani/kicserélni? (Sajnos nincs időm szétszedni, és ha szét is szedem, egyből teszem bele)
Köszönöm!
Sziasztok!
Nekem is van egy Videoton RA 6363 S-em, pár hónapja kaptam. Még nem nyitottam fel, de a problémák a következők: Ha be van kapcsolva akkor zúg, függetlenül, hogy milyen hangosra van állítva. Először úgy gondolom a kondikat kéne cserélni, de ha van valakinek más ötlete szívesen fogadom. A másik hibajelenség, az, hogy lényegében bármelyik fém gombhoz hozzáérek, akkor kikapcsol, olyan, mintha nem is lenne bedugva, azonban, ha mondjuk a másik kezemmel leföldelem magam, akkor megy tovább, anélkül, hogy megrázna. A harmadik problémám, hogy egyáltalán nem működnek a ledek. Köszönöm az ötleteket a javításhoz.
Hello. Nem 100%, de azt hiszem, hogy ennél az erősítőnél azért halkul el amikor megérinted a fém gombot, mert ezzel védi le a kikapcsolási "pukkanást". Konkrétan olyankor néma üzemmódba áll pár másodpercig. Ez nem hiba, csak a hangszórók védelme. De, azért valaki erősítsen meg. Zúgni akkor is fog egy kicsit, ha kicseréled a kondikat. Teljes csöndje nincs, legalábbis nem találkoztam még ilyennel. Ha LED-ek nem működnék, pedig rádió üzemmódban van a gép, akkor a tuner résznél lesz a gond. Rádió szól?
A hozzászólás módosítva: Dec 1, 2013
A rádió amúgy teljesen jól működik. Köszönöm.
Sziasztok ha valakinek gondja lenne a Videoton 6383S teljesítmény kijelzővel tudom honnan lehet beszerezni vadi újat igaz vezérlő nélkül csak a VFD poton pénzért
![]() Írjatok ha valakit érdekel
Ha megérinted a kapcsolót elnémul az erősítő, ez így rendben is van, és ha leföldeled magad akkor visszaáll és nem némít tovább Ugyan ez van ha a kezeddel "összekötöd" oldalt, az erősítő előlapját a hátlappal. Nekem volt ehhez hasonló problémám, de a rádió nem szólt. Nézd meg van-e feszültség a ledek lábain lehet, hogy kiégtek, ha a skálavilágítás sem ég akkor a középső 2A-s biztosíték is kimehetett. Nézd meg AM/MW módban mennek-e a ledek ha ott igen akkor antennajel gondod lesz.
* A hozzászólás módosítva: Dec 5, 2013
Üdvözlök Mindenkit!
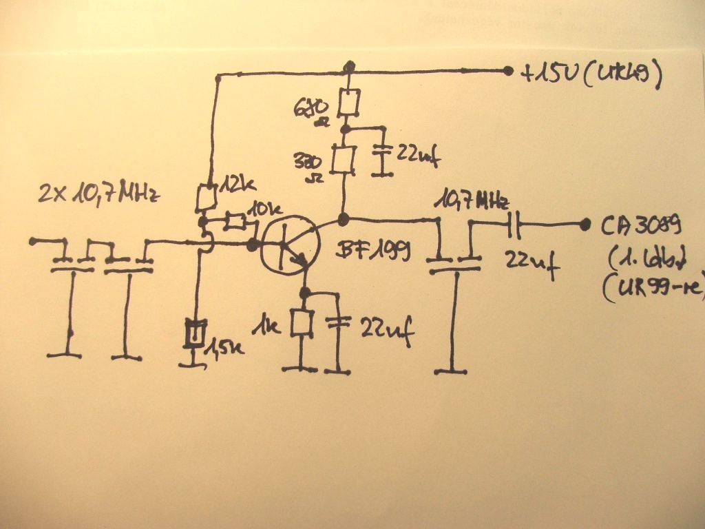
A Videoton, FM tuner-moduljának átalakítását szeretném megosztani, Veletek. „Mivel, ebben a modulban, már semmi nem eredeti….” Viszont ezzel a módosítással, jelentősen nőtt a vételi készsége, és a közel szelektivitása az FM tuner-modulnak. Mivel az „erősítés a KF fokozatban történik”, beépítettem plusz egy KF erősítőt, … A „dupla” kerámiaszűrők után. „Plusz”, egy BF199-es tranzisztoros erősítőt, kimenetén egy kerámia szűrővel…A CA3089-es KF IC, bemenete elé. ( Más rádióban alkalmazott, áramköri megoldást „másolva”!) A dupla kerámiaszűrők előtti KF tranzisztor „munkaponti átalakítása”, „ bekeipeter” instrukciója szerinti. Ahhoz nem kell nyúlni. Az átalakítás előtt, „ami útban van”, 3 db 22 nF -os kondenzátort ki kell venni és a fólia oldalra visszaforrasztani. ( UC50,..UC98,..UC100) Az eredeti kerámiaszűrők, második tagját kiforrasztottam…A CA3089-es 1.-es lába felé menő lábát, felhajtottam, majd visszaforrasztottam a szűrőt...Ide, a felhajtott lábra csatlakozik, a második KF erősítő tranzisztor bázisa. (A BF199-es tranzisztort, „lapjával”, szorosan a kerámiaszűrőhöz helyezni…) A pluszban beszerelt KF erősítő áramköre „légszereléssel” lett kialakítva… Minden elfér, igaz szűk a hely, de megoldható. („ És nem szép”…) A + 15V-ot… A bázisosztóhoz és a tranzisztor kollektor ellenállásaihoz,… az UR49-es ellenállás, + 15V-ra csatlakozó lábáról lehet elérni… Minden szükséges, földelési pont, az eredeti furatok felhasználásával elérhető. (Nem szükséges panelt fúrni…) A harmadik kerámiaszűrő, kimeneti 22 nF -os csatoló kondenzátora, a CA 3089-es, 330 ohm -os ellenállására (UR99..1.-láb…) lett forrasztva… ( Mivel az eredeti csatlakozási furat, már nem hozzáférhető…) Mellékelek képeket az átalakításról… Remélhetőleg, látható a kialakítás, ha nem is pontos részleteiben. Amitől el lehet térni, az egyéni elképzeléseknek megfelelően. Műszerezettség hiánya miatt, az átalakítás által bekövetkezett, egyéb paraméterekről nem tudok információval szolgálni. Amit mérni tudtam… Az, FM tuner-modul 11.-es csatlakozóján (térerő jelző) mérhető feszültség változást…. Példaként, (egy adott, gyenge térerejű állomáson)… Ami, eddig 1 LED világított a térerő kijelzőnél (0,75V).. Az átalakítás után 3 LED világít, a feszültség pedig, 1,24V-ra növekedett, a 11.-es csatlakozón… Akit nem zavar, az eredeti gyári állapottól való „eltérés”?… Csak javasolni tudom a KF fokozat átalakítását, kéttranzisztoros, három kerámiaszűrős kivitelre. Üdv.
Most éppen a költözés kellős közepén vagyok, de ha megtalálok mindent, akkor feltétlenül kipróbálom és le is mérem!
Előre is megköszönöm, a mérést!
Kíváncsi leszek a tényszerű mérési adatokra, amit az átalakítás révén elérhetünk. Érdekességképen…. A Class FM(103,3 MHz) alatt, megtaláltam egy Osztrák adót az „FM4”-et (102,9 MHz, 100KW Klagenfurt..)….Amit, eddig mono-ban is zajosan tudtam venni vételi helyemen, Dorogon. Köszönhetően a jelentős távolságnak, és főleg az egyszerű, antennámnak. ( Lásd. kép…) És, ez az egyszerű, antennának nem is nevezném ( csak, jó indulattal)… Bp.-felé „ lát”… „Klagenfurtot az épület is takarja”. Antenna szerelésbe, már nem akartam, akarok bonyolódni. A Magyar adók, eddig is zajmentesen voltak vehetőek, műhelyrádiómon... Kíváncsiságból alakítottam át az FM tuner-modult. Az átalakítás után, az „FM4” mono vétel, az zajmentes lett. A sztereo adás, gyenge zajjal vehető. Az Osztrák adás mellett, ( 102,9 MHz),… A 102,6 MHz-en, a Szlovák,” Devin” rádió fogható, nagyobb térerővel, mint az FM4……. Sőt! Amit eddig nem is hallottam… A Class FM(103,3 MHz) és az Osztrák, FM4 (102,9 MHz) között, zajosan hallhatóvá vált, egy Szlovák adó is….Ami eddig, nem emelkedett ki a zajból. ( Még, „nem azonosítottam be”..) Valamint, az eddig zajos…. Osztrák, Ö1-es(97,0 MHz, 100KW, St.Pöltein) ( LED sem gyulladt ki, a kijelzőn..)…Átalakítás után, 1 LED világít, majdnem zajmentes mono vétel. Nem beszélve az eddig nem is hallott, „ új” adókról. Még egyszer köszönöm, hogy időd engedtével, kiméred az átalakított modult. Üdv.!
Én a Philips 22RH606-os erőművemet piszkáltam meg egy kicsit, mert abban volt bőven hely, két BF961 és 3 darab válogatott SFJ10,7MA szűrővel és természetesen szabályozott AGC-vel a feteknek köszönhetően. Az eredmény az lett, hogy Tapolcán tudom vele fogni a szobámban 1db 1m-es dróttal a kaposvári helyi rádiót is
De a vételi kézségnek határt szab a tunerben lévő jfetek zajtényezője...A CA3089 rendelkezik AGC kimenettel, amivel jól lehetne vezérelni egy BF960 vagy BF961 G2 körét, majd kipróbálom ezt is. A VT FM modul kihegyezésén még nem munkálkodtam, mivel a használhatóvá tétele is sok energiámat felemésztett de, ha az új lakást sikerül "belaknom" akkor megnézem mit lehet tenni a dolog érdekében.
Üdv!
Jó kis leírás ![]() Csak két dolgot szeretnék hozzáfűzni: a tuner modul is gyárilag eléggé földhurkos, ami elegendően nagy zavarfeszültséget produkál az elhangolódáshoz, a másik probléma, hogy ua741 kimenete túl van terhelve (de ezt szerintem már többen is leírták és emiatt is elhangolódhat) ezért azt illendő lenne kicserélni valami nagyobb kimeneti árammal rendelkező típusra. Az NE5534 nem biztos, hogy jó választás, mert ilyen kis erősítés mellett külső kompenzálásra szorul (mondjuk a ua741 is rászorult volna elméletileg, talán azért van ott a kimenetén az az 1µF-os kondi, habár ennyire kapacitívan nem illik egy op-ampot leterhelni, mert ettől is begerjedhet). Erre kellene egy jól átgondolt MOD-ot kitalálni, mert olcsón és egyszerűen lehetne megoldani a vidi tunerek egy eléggé idegesítő hibáját, az elhangolódást.Majd most a szünetben komolyabban fogok ezzel foglalkozni. Üdv!
Az tuner elhangolódásának az alap oka az javítható könnyedén, hiszen a TDA1062 túlmelegedése okozza. Ezt 3 ellenállás cseréjével, vagy egy utólagos stabilizátor (78L10) beépítésével lehet orvosolni a tuner fokozatba. Amivel a legtöbbünk foglalkozik, az a hangoló feszültség stabilitási és előállítási problémái.
Ne haragudj!
De! Ezt most nem értem! Hogy, a KF erősítő fokozat bővítése…Hogy jön összefüggésbe, az általad írt műveleti erősítőkről írtakkal? ( Zavar feszültségek,stb..) Ott is, az 1 mikrós kondenzátorral, mint kimenetet terhelő kapacitással? Zavaros számomra. De majd kifejted. Tudtommal az UC67, az a egyenáramú, kimeneti feszültségben esetleg megjelenő váltakozó(zavar) feszültségre van „söntölő” hatással….Ami esetleg a varikapoknál okozhatna?…Modulációt. Az, nem terheli, egyenáramilag, a műveleti erősítő kimenetét. Legfeljebb, hangfrekvenciás erősítésnél számolunk vele, mint „terheléssel”?.... Semmilyen elhangolódásom nincs, a tunerben.
Igen! Jól mondod, írod!
Mindenfajta, általad javasolt átalakítást elvégeztem a tunerben….AFC nélkül is „napszámra” stabil a tuner. Semmiféle frekvencia változás, „elmászás” nincs. Ami a gondom… És másoknak is,.. írod is,…. A hangoló feszültség stabilitási és előállítási problémái. Amit eddig tapasztaltam….. Az UT85 áramkörét, olyan mértékben stabillá tettem…Hogy, bekapcsoláskor azonnal beáll a stabil feszültség..És, nem változik semmit. Ezt, BC639-es tranzisztor… 4,7 V + 5,1 V-os Zéner és egy 1N4148-as dióda a báziskörében, által értem el. Hosszas válogatás, próbákat követően…Arra jutottam, hogy a dióda szükséges a „Zéner láncban”, annak talppontját „elemelve” a földtől. És csak, több Zéner + a dióda soros kapcsolása, és megfelelő tranzisztor adott, „atom stabil”, tápfeszültséget, a 3089-es számára. Ugyanis, ha nem volt stabil? Akkor az a néhány,…20-30-40 mV-os „ bemelegedési” feszültség változása a stabilizátornak, is hozzáadódott a 3089-es referencia feszültségének változásához, ezáltal a hangoló feszültség változásához is. A 3089-es referencia feszültsége, gyártótól függően változó mértékű, a „bemelegedés” folyamán. A legjobb értéket, 20 mV-ot az RCA CA3089-es produkálja, ha közben nem változik a tápfeszültsége. Ezt, bekapcsolt AFC-nél, amikor is a 3089-es 7.-es és 10.-es lába az UR96(4,7K) által össze van kötve…Ekkor az IC referencia feszültsége szolgáltatja az UR93 (12K)-on át, a hangoló feszültség előállításához szükséges feszültséget, az UIC72 számára….Ekkor, csak a referencia feszültség változásának a mértékével, „azzal a 20mV-al” változik a bekapcsolás folyamán a hangoló feszültség. És ez semmiféle problémát nem okoz. Viszont ha nincs bekapcsolva az AFC, akkor már vannak „érdekességek”!…. Végigpróbáltam jó pár műveleti erősítőt…Így, az eredeti uA741-et, annak fémtokos változatát is….Majd, TL071,CA3130,CA3140, LF256,LF356, LM301A-t….A különbség közöttük csak az volt…Hogy, némelyiknél a műveleti erősítő invertáló bemenetének feszültségosztójában, azUR68 értékét kellett variálni, hogy beállítható legyen a kimeneti feszültség…Ugyanis, a TL071-el, még ennek ellenére sem sikerült a + 12,0 V-t beállítanom. ( „Sávnyújtás” miatt ennyi…TL071-nél, csak 11,7V-ig sikerült elmennem, mindegy mit csináltam.) Viszont, IC-től függetlenül…A hangoló feszültség, bekapcsolás kori változása, AFC nélkül 80mV körüli volt….Ezzel a 80mV-al volt kevesebb, majd 10-12 mp alatt beállt, a névlegesre. Az uA741 hőfokfüggése is kizárva…A fémtokos változatát, pákával melegítve sem változott a hangoló feszültség…Valószínűleg, mert nem tudom…Az invertáló bemenet, ellenállás hálózatának visszacsatolása miatt? Már kezdtem beletörődni, hogy ameddig „be nem áll” A TDA1062S áramköre?….Meg, lehet a diszkriminátor tekercse (UL86) ?...De, azt kicsit félrehangolva is maradt a ”80 mV-os” eltérés. Majd, közben egy régi Német cikket olvasva,…Találkoztam egy érdekes esettel. Ott, a „hangolásközepet” egy uA741-el oldották meg. Mégpedig úgy, hogy a 3089-es 7. ( AFC feszültség) és 10. ( referencia feszültség) lábát, egy-egy 39K-os ellenállással kötötték a uA741 invertáló és a nem invertáló bemenetére. Ez ütött szöget a fejembe!....A VT tunerban, az UR96 és az UR93 együttes ellenállása is csak 16,7 Kohm…Nosza! Kicseréltem az UR93-at, 33K-ra… Máris, az „eredeti” 80mV változás…..50mV lett! Természetesen, az UR68-al, és UP73-al megint variálni kellett, hogy beállítható legyen a kimeneti feszültség…. Viszont, a „ hangolás közép” jelző, mintha kissé „ nyúlósabb lett”, ezáltal…(!?)…Jobban félre kell hangolni, a változáshoz. Valószínűleg, így a TDA1062 áramköri elhangolódást is, nehezebben kompenzálja….Az AFC feszültség változása, ha szükséges lenne…? Arra a következtetésre jutottam….Hogy, a 3089-es IC, AFC feszültséget szolgáltató belső kapcsolási áramkörének impedanciáját….Nem lehet, jól illeszteni az uA741-es, nem invertáló bemenetével. És, most már a szakembereknek kellene megszólalni…..Ezen, „nevezett impedanciák” vonatkozásában…Megállt, az amatőr tudásom. Még amit kifogok próbálni, nem tudom, hogy jó-e az elmélkedés…Hogy, az UR93(12K)-os ellenállással, agy NPN tranzisztor bázisát vezérelni….És, annak emitterét kötni, a uA741 nem invertáló bemenetére, kollektorát meg a + 15V-ra. Mintegy, "impedanciát" illeszteni a két IC között. Szóval, így állok most a kísérletezésben.
Üdv!
Csak egy ötlet volt, a tuner módosításokkal kapcsolatban, az viszont szinte biztosra vehető, hogy a ua741 túl van terhelve, és talán ez is közrejátszhat az elhangolódásban és ebben a beállításban üzemeltetve a ua741-et nem nevezhető stabilnak, mert ügye ez szolgáltatja a hangolófeszültséget és jelen beállításban tényleg "csak" egy egyenáramú feszültség forrásként üzemel. Ha kicserélnénk NE5534-re akkor félő, hogy külső kompenzáció nélkül begerjedne, mert alacsonyra van állítva az erősítése és ilyenkor szükség van a külső kompenzációra, hiába csak egyenfeszültséget erősít (egy egyenfeszültségű táp is begerjedhet!) Csak ezért írtam le ezeket, mert ennek a résznek a jobbá tételével is javíthatnánk a tuner minőségén és keresem azt az op-ampot, ami nagyobb áramot szolgáltat, mint a ua741 és egységnyi erősítésnél is stabil. Üdv!
Üdvözöllek!
Mielőtt, „ nagyképűnek tűnnék”!? Leszögezem, ez irányú…” Gyengeáramú” tudásomat, autodidakta módon, „ hobbi” szinten, szereztem. ( Ami? Láthatólag, hiányos….! Nem tudom a megoldást!...) Végzettségem, „ Vegyipari- Gépész” szakirányú. Nem is vitatkozni akarok, bárkivel!... Távol áll, tőlem! Szívesen fogadom az „építő jellegű”, mindenki…Így, számomra is tanulságos…Akár? Kritikai jellegű hozzászólásokat is, írásomra. Most sincs ez, másképpen, „ötleted” kapcsán! Keressük a megoldást! Vegyük sorjában…. Az uA741 kimenetét terhelő ellenállás hálózat, azáltal a terhelő áram szempontjából…Amit figyelembe kell venni…. A műveleti erősítő, invertáló bemenetén lévő…UR68-UP73-UR74 ellenállásokat….Valamint, az alsó hangoló feszültség határt beállító ellenállásokat…UR69-UP60-UR61-UR64. Valamint, a hangoló potenciométerek, terhelő ellenállását…..Ami a „ föld” felé, terhelésként értelmezhető. Ezek, párhuzamos eredőjével lehet számolni, mint „terhelő ellenállással”. Ezek, „ uszkve”…2,5-3 mA terhelő áramot jelentenek, az IC kimenetén, a kimeneti feszültséghez, számítottan…. A uA741, zárlati terhelő árama 25 mA! Nehogy?.. „Megroskadjon” ekkora áramterhelés alatt?!....Ezáltal,..” Elsírjam, magamat”!?... Láthattad?....Sok IC-t kipróbáltam!…. Azonos, „jelenséget” produkáltak. Még csak, nem is az in vert bemenetük, bemeneti ellenállásuktól függött…..Mivel, jó pár FET-es bemenetű is volt közöttük….És? Más-más áramú is….Mint, a uA741. Elkell hogy, keserítselek…. Már, a uA741 is, frekvencia kompenzációval rendelkezik( „kora ellenére”)….Nem kell külső kapacitív, frekvencia kompenzáció. Amire, talán gondoltál?....A kimeneti,..Offset feszültség állítási lehetősége?.... Annak, ebben az esetben, nincs jelentősége. Bár? Mindegyik IC-nél, megvalósítható. Méréseim során, látható( amit közöltem..)…. Hogy, ha az uA741 ( vagy, más IC) és a uA3089-es IC közötti „ kapcsolat”….Ellenállás értékét változtatom( növelem), javulnak a tendenciák!... Ami számomra, ebből érthetetlen?..... Függetlenül, a műveleti erősítő..”Nem invertáló bemenetének”, bemeneti ellenállásának értékétől( impedanciájától)… ( Mivel, FET-es és hagyományos IC-t is vizsgáltam…) A közbenső, „kapcsolatot létesítő”, soros ellenállás értékének növelése, változást okoz! És, itt jön a kérdésem….Mert, nem tudok rá válaszolni!... De! Miért?... Én, hiába nézegetem a 3089-es, AFC feszültséget szolgáltató áramköri, kapcsolási rajzát, „ összefüggéseit”…. Mivel, a uA741 kizárható, mint delikvens….Mert, más IC-t is próbáltunk, (tam) helyette… Így? Csak a uA3089 „gyanúsítható”….!(?) Röviden!..Így! Nem szabad lett volna, ….”AFC” kört tervezni!!! A hangoló feszültség kapcsán, azzal összefüggően! ( Szubjektív véleményem!) De! Hátha van megoldás!? Ha? Ezeken gondolkodnál el, mint hozzáértő!? Nagyon megköszönném. És, még mások is. „Ezt keressük”! Minden, jót! Üdv.!
Most néztem…
A szóba jött, ajánlott… NE5534…+/- 5 V-ot bír elviselni, tápfeszültségként. „Összesen”, 10V-ot! A VT FM modulban, felhasznált uA741 tápfeszültsége 15V! ( +/- 7,5V..) "Valamilyen, más IC-ben gondolkodjál"…. „Még egyszer mondom”!…Nem ezen IC a hibás, a nem megfelelő hangoló feszültség anomáliák miatt!
Szia!
Idézet: Pontosan itt van az eb elásva. Nekem nem ilyen rádióm van, (Dansk 3F-T3535) de ugyanez azoknak is a típushibája. Az AFC-t ott is a hangoló feszt előállító tápegység IC-n keresztül vezérlik (Egészen más van bennük, mint a Videotonban). De csak a bemelegedés ideje alatt mászkál, utána többé nem, és az összes többi, ami nálam járt, ugyanezt csinálja. Az egyetlen biztos megoldás eddig, amivel találkoztam varicap hangolás esetén, ami nem hangolódik el soha, picikét sem, az a TV-k ben van: 200 Volt, egy jó nagy ellenállás, és az ott szokásos 33 Voltos spec. stabilizátor. Ezen elgondolkoztam: A televíziók attól stabilak, mert a jó nagy feszültség miatt, ami ott van, a hangoló fesz. stabilizáló zéneren szinte azonnal beáll az üzemi hőmérséklet. Bizonyíték erre, hogy egy általam épített rádiómban a hangoló fesz. zénert amikor hűtőre tettem, ugyan az az elhangolódás, ami azelőtt is megvolt, a hűtés eredményeképp bosszantóan hosszú idejű lett attól. (Egyébként a pluszként beépített KF fokozat annak idején a Dansk-nál ugyanúgy bevált) Szóval a bemelegedés alatti hangolófesz. elmászás miatt nem érdemes szerintem ezekben a rádiókban komolyabb átalakítást végezni, be kell kapcsolni az AFC-t. „Röviden!..Így! Nem szabad lett volna, ….”AFC” kört tervezni!!!”
Van egy Dansk rádióm, aminek hibás az AFC fokozata. 1mp-enként elhúzza a hangolófeszt, majd visszaáll. Wobblerral még nem néztem át, de ami késik...
Én azt tapasztaltam, hogy nem szabad "hőstabillá" tenni a 3089 tápját, hanem a táppal kell "kikompenzálni" a 3089 referenciafeszültségének a termikus változásait!
Típus hiba ezeknél az AFC-körben levő 10 µF elko kiszáradása. Vigyázat! Az infrahang frekvencián begerjedt AFC miatt nálam márt járt olyan, amelyiknek ettől a végerősítője elszállt! Érdemes oda 22µF-ot rakni, és valami megbízható fajtát, többé nem lesz gond.
A hozzászólás módosítva: Dec 21, 2013
Vagyis az AFC+ és az AFC- is bele megy az IC3 jelű TCA 750 táp IC-be, azon át befolyásolja a hangoló feszültséget az IC12.láb, és a T6 áteresztő tranzisztor bázisa között van az a bizonyos C34 10µF elko. Elegendő késleltetés nélkül az ilyen AFC körök könnnyen begerjednek.
Az a kondi, amit nem építettek be a TCA750 mellé? Mert azt utólag beépítettem 1db új ELNA kondit raktam be, valamint az összes elkót kicseréltem vadonat újra.
Amit én kicseréltem, ott 10 mikró van gyárilag, én kicseréltem duplájára. Nálam a gyengébb adóknál libegett jobbra-balra, de amit javításra hoztak az meg annyira gerjedt egy nem hallható frekvencián, hogy túlhajtotta a végfokot. Van valami üres hely, valahol, lehet de ez nem az. Hangolás jelzője jól jelez, +,-, és jól van behangolva? Akkor mégiscsak valami elko hiba lehet.
Üdv!
Nem akarok senkivel sem vitázni, nem akartam az írásommal senkit sem megbántani, ha így történt volna elnézést. Az NE5534-es az adtalap szerint +/-3tól +/-20V-ig üzemel, tehát ennyit el kell viselnie Bővebben: Link. Ha nem számolunk a műveleti erősítő kiemenetén lévő tranzisztoros áramkörökkel, mint terhelés (vagyis a BE átmenetet szakadásnak tekintjük és a hangoló potméter maximális 100kOhm-os áálásban) akkor is az UR68-UP73-UR74-es soros taggal párhuzamosan kapcsolódik az UP56-UR57-UR55 soros tag, aminek az eredője durván 2,46kOhm és tekinettel arra, hogy az op-amp kimenetén lévő tranzisztorok BE-je nem szakadás, az így kiszámolt értéknél nagyobb áram fog folyni. Az IC-k is szórnak, az igaz, hogy a ua741 25mA-t tud leadni (tipikusan), de a minimális érték 10mA amit általában meghalad az op-amp terhelése, mert ügye 11V az alap hangoló feszültség és 2,46kOhm a terhelés így 4,47mA-re adódik a kimeneti áram (viszont a gyakorlatban ennél még nagyobb is, mivel itt a tranzisztorokat szakadással helyettesítettük!). Ha legrosszabb esettel számolunk (BE tranzisztorok rövizárban) és a hangoló potméter is teljesen le van csavarva akkor a kimeneti áram 12,6mA-re adódik, ami 25mA-nél nem nagyobb, de 10mA-nél már igen, tehát működőképes, csak kissé határon üzemel az op-amp (és ennyire nem szokás határadatokra méretezni). Egyébként itt mások is leírták ugyanazt, amit én is tapasztaltam Bővebben: Link A másik probléma amit felvetettem az a földhurok probléma, az hogy létező probléma mi sem bizonyítja jobban, hogy már a gyári panelen is több gyári módosítás található, mint pl.: a hidegítő kondik nem a pozíciószámnak megfelelő helyen vannak, a föld fólia átvágva több helyen és átkötésekkel helyettesítve, de szériától függően más és ás módon próbálták ezt orvosolni (máshol vágtá át a fóliát, vagy megint máshova rakták a hidegítő kondikat), de tökéletes és bevált megoldás nem született. Üdv!
Üdv.!
Igazad van! Nagyon elnéztem én, azt a tápfeszültséget! Amit írsz a műveleti erősítő kimenő áramáról,azt is értem. Viszont, mint írtam is…Sokféle IC-t kipróbáltam. Próbáltam nagyobb áramú, gyors …uA715-ös IC-t is. A helyzet hasonló…..Jelenleg, amit próbálok…LH0052CH IC. Az NE5534-et, már próbáltad? Én még mindig, a 3089-es AFC feszültséget előállító ( belső) áramkörének „késését”..(A belső referencia feszültséghez képest) látom a legfőbb problémának….Mást, leszámítva. Való igaz, amit „ facemaca” mond.... AFC-vel kell használni a tunert, bekapcsoláskor. A panel kialakítása valóban „ érdekes”, mint írod is. 3 db tunerem van…Az mind másképp van szerelve, kivitelezve. Az oszcillátor árnyékoló serlege is labilis….”Érdekes” problémát tud okozni. Érdemes „stabillá” tenni. Eddig, ami a „ legtöbbet hozta”….A TDA1062S áramköri átalakítása, „ bekeipeter” instrukciói szerint… valamint, a KF erősítő átalakítása. Szerintem, „jobb már nem lesz”! Üdv.!
Ebből kifolyólag, a korrektebb 3089-es felhasználásnál….Az MPX kimetet, egy 100 pf-al a test felé „hidegtik”.
A VT ezt is kispórolta….Én utólag, a VT FM tunerban, a nyákoldalra beforrasztottam.
Üdv!
A módosításokat feltétlenül ki fogom próbálni, csak jenleg kisebb technikai problémákal küzdök, az ötleteket minden esetre köszönöm! Üdv!
Emberek!!! Minden bajok forrásai: a TDA1062 túldiszcipáltatása, és az ebből eredő hibák "orvoslása", a 3089 referencia feszültségének termikus stabilítási gondjai, a 3089 fázistoló fokozatának negatív hőfoktényezője, a varicapok hőfokfüggése, a hangolófeszültség előállító körének gerjedékenysége, a hangoló feszültség zavarszűrésének a hiánya. Röviden ennyi...
Értem én a „ dörgedelmeidet”!
Amit lehetett….A felsoroltak közül, azt orvosoltam. Például… a 3089-es 10.lába( referencia feszültség)-hez is tettem egy 10 µF -os tantál elkót szűrésre…( „Máshol” is láttam, ezt a megoldást.)… A 7.-es lábnál, meg 22 µF -ot. Hangoló feszültség előállításánál, szűrésénél is van teendő….Stb,stb. A varikapoknál is, a soros 22 nF -os kondi….Némely tunerban, van hogy csak 1,5 nF -os..(Gyárilag) Ha valaki cseréjére kényszerül? Ügyeljen a „fekete színjelölésű (NPO-s) „ helyettesítő kondenzátorra. Ez is befolyásolja a „hőfokfüggést”, nem csak a varikap-é….… A fázistoló tekercs kiválasztásánál is „ elszórakoztam”,….akárcsak Te. ( Lásd.,KF-kép…) Mostani állapot…Előző este kikapcsolt tuner, bekapcsoláskor (AFC nélkül) már „állomáson áll”, a félrehangolást jelző LED világít… 5-6 mp-en belül, rááll az állomásra ( hangolás közép LED világít)…..És ezt az állapotát tartja!…Nem szükséges az AFC használata. Szerintem, többet nem lehet tenni VT FM tuner ügyében.….Legfeljebb egy új tunert építeni, más elvek szerint. |
Bejelentkezés
Hirdetés |










de, ha az új lakást sikerül "belaknom" akkor megnézem mit lehet tenni a dolog érdekében. 




