Fórum témák
» Több friss téma |
A soros diódán feszültség esik (veszteség), ami akkus táplálásnál hátrányos. Ezért inkább ezt a biztikiolvadásos-párhuzamos diódás megoldást preferálják.
Túl nagy veszteség nincs azért ezt a veszteséget még elviseli inkább így mint állandóan zaklasson a kuncsaft. :yes:
Majd teszek fel olyan gyári készülékről képet ahol így oldották meg . Viszont ha az inverter részbe 6 esetleg 9 voltos panel trafót teszünk akkor inkább ez a meg oldás inkább jobb ,mert így el enyésző a veszteség.
Nekem mindegy, tőlem még Graetzet is rakhatsz bele.
És miért kellett ilyen messzire vinni a nyáktól ?
Szia!
Úgy gondoltam hűtöbordára kell rakni és azért. De amugy baj?
50Hz-en nem gond, de nem is előny a hosszú vezeték. Fölösleges így széthúzni az áramkört. A Youtube-on lehet asztallapnyi kapcsolóüzemű tápokat látni.
Hali!
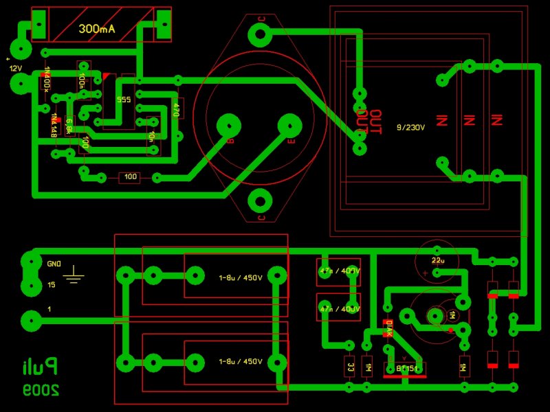
Összeraktam egy villanypásztort.Majdnem jó csak egy pöcök van vele.10 cm-es dróttal tökéletes, kb 8 mm szikraközzel.De 2x45 méter már sok neki. Nevezetesen EZT raktam össze.De 12 V 500 mA-rel meg sem nyikkan.12 V 1 A-rel jó de csak a 10 cm-es darabbal.Mivel vitába keveredtem egy kollegával,megkérdezném Tőletek (tegyetek igazságot).Az áramkör földjét (negatív pólusát),a gyújtótrafó burkolatát kell-e kihozni egy közös földre (a földbe)? Esetleg egy egyszerű működőképes pásztort javasolnátok.Belekezdtem ebbe is ami az első oldalon van.De még 623-as tranyóra várok. Köszi!
Én EZT építettem meg, nagyon jól működik, elsőre beindult. Jelenleg Kb-200m gyári villanypásztor vezeték van rajta (az a vékony sárga), de a karám végén, a szikraköz Kb. 1cm-es szikrát húz. Az IC 2-7 lába közt lévő 1n4148 nem kell, mert akkor sokkal gyengébb volt, ha azt benne hagytam. A fájl megnyitásához Sprint-Layout szügséges.
Hali!
És miről üzemel?Aksi vagy adapter?Ez nagyon lényeges lenne nekem. Köszi!
Szia!
A karám földelése az áramkör közös negatívja lesz, amit össze kell kötni a trafó testével. Próbáld meg nagyobb teljesítményű tápegységgel. Esetleg az is lehet a gond, hogy nagyon rövid ideig van nyitva a FET, és ezért kevés energia halmozódik fel a vasban. A potin állítgass. Persze tirisztoros-kondirásütős verzió sokkal jobb...
Most már az lesz.A tirisztorosat fogom megcsinálni.De nem vágja gallyra a gyújtó trafót az 2-300 V ami rákerül?És ha nem adaptert hanem beforrasztható tápot rakok bele mondjuk egy olyan 12 V 1-2 A körülit,úgy jó?Vagy az akkumulátoros verzió is megoldható?
Köszi!
Nem vágja gallyra. Ott az átfolyó áram a lényeg.
Nem muszáj a trafó házát a negatívra kötni ez nem
javít a hatásfokon inkább a rádió frekis zavarokat hívatott meg akadályozni. De ha rám halgatsz csak az inverterest építsd meg a többit hagyd a fenébe. Ha az inverterest jól állítod be akár egy 200 ma-es adapter elviszi és jó esetben 3-4 km-ert is le tud keríteni az ember egy jó minőségű vezetékkel.
Köszi mindenkinek a gyors választ.Most folyamatban van az inverteres megoldás.Egyenlőre próbapanelre rakom.És ha sikerül akkor valahogy (még nem tudom hogy lehet egyszerűen és gyorsan) rendes nyákot csinálok neki.Ha jól értelmeztem a rajzot akkor, egy 12 V 500 mA adapter képes meghajtani az inverteres megoldást.Az inverter pedig egy sima 230/9 V 6 VA-es adapter trafója annyi eltéréssel, hogy a 9 V-ra megy a 12 a BU326 tranyón keresztül és így lesz akkor 3-400 volt.Amiből majd a gyújtótrafóba jutva lesz kb 10-12 KV.Láma vagyok egy kicsit elektronikából.De én ezt szűrtem le.Bár nem ide tartozik, de ha már úgyis írtam a nyákot.Hogy lehet legjobban,gyorsabban és kezdőknek való módon nyákot készíteni?Van egy kb 10 cmx25 cm lapom egyik oldalon rézzel bevonva.Ebből szeretném kialakítani a majdani kész pásztort.
Köszi! Üdv!
Igen így van. Én egy Alcatel telefon töltőről járatom ami ,terheletlenül 17V-500mA teljesítményű. Igaz nekem nem tölt fel csak KB-200-210 V-ra 1-sec alatt, de a karámhoz ez is elég. Nyákkészítés, én így készítem, nekem bevált. A papír, amire nyomtatok, egy fényes falinaptár hátulja, tökéletes. Amit korában belinkeltem nyáktervet, az egy, 100*75mm-es darabra ráfér.Sok sikert
Megint gondban vagyok.Ugyanis hülye fejjel nem figyeltem hogy a 22 uf-os kondinál már van egy pár KV.És amikor vettem a cuccokat akkor 22 µF 100 V-os kondit adott a boltos.Az kb 4-5 perces működés után elszállt.Így le sem tudtam tesztelni hogy mennyire lett jó.Még a trafónál láttam hogy kb 1 cm-ről áthúzott a szikra,de mire zárni akartam földdel a nagyfeszt addig már nem jutott el a kondi.Ti hány voltosat raktatok be?450-es elég ugye?És mivel lehet szabályozni a szikra idejét?Mert elég lassú volt.Kb 5 mp.Vagy betudható a hibás kondi méretnek?Alapból jó lenne.Nem volt terhelve a gytrafó,nem volt melegedés.Szóval jó lett volna.Volt itthon 10 µF 250 V de azzal nem volt szikra.Gondolom nagy volt a kondi farát értéke.
Köszi!
Hi
Ha az impulzus gyorsaságát akarod állítani akkor az R5 és P1segítségével tudod de ha már meg van a kívánt sebesség a potit mérd le és helyettesítsd egy fix ellenálással. A kondi mindenképp legyen 450 voltos motor indító kondi. ELKO IDE NEM JÓ! A kapacitás 1uF....16µF-ig ez a kapacitás érték nagyban meg határozza a készülék tellyesítményét.Pl 1uF:kb 300méter 16:kb 1-2 km. Ha a panel elkészül és már üzemképes az egészet fújd le lakkak hogy az ózon képződésből adódóan ne oxidálódjon. Szellőzés szempontjából a készülék dobozra fúrj kicsi lyukakat fúró átmérő max 2,5-3mm azért ekkorával,hogy ne tudjanak bele menni a bogarak,mert azok asztán tudnak bajt csinálni. A minap volt nállam egy pásztor javításra és úgy képzeld el tele volt Bodobás bogárral nem győztem össze fogdosni őket,ott teleltek a dobozban volt vagy 150 db :yes:
Szia!
Mi van olyankor ha a villanypásztor már akkor áthúz amikor még fizikailag nincs a vezeték testen, csak rákötök 20m vezetéket ? Trafóról megy a kapcsolás, vezeték eredeti hozzávaló.
Hali!
Bocsi rosszul fogalmaztam meg az előző levelemet.Illetve nem volt teljes.A kondi amire gondoltam az a 9/230 V trafó után lévő 22 µF (C3).Sajnos nem figyeltem hogy ott már több fesz van mint a trafó előtt.Ha kisebbet rakok be,10 µF 450 V akkor elképzelhető hogy nagyobb lesz a fesz?Mert amikor 33 µF 250 V-at raktam a helyére akkor nem volt szikra csak nagyon pici távolságról (kb 1-2 mm).Valamint a sípoló hang az állandó lesz?Mert az alatt a 4-5 perc alatt folyamatosan ment a sípolás.Gondolom a BU326 adhatta azt a hangot.És esetleg a tirisztor baj-e hogy TIC 206M és nem BT 151.Elvileg ugyan az az adat. Köszi!
Szia!
A Tic 206 az triac, a BT151 pedig tirisztor.A 22µF-nak nem kell nagy feszültségűnek lenni, elég oda 63v-os mert ahogy feltöltődik 32 v fölé a diac indítja a tirisztort és kezdődik a feltöltődés megint.Ennek a kondinak és a vele sorba lévő ellenállás értékének változtatásával tudod beállítani az impulzus időt.A Bu 326 helyett tegyél be BUT 11 A-t. A feszültség értéket meghatározza az R1-R2 értéke, vagyis milyen frekvencián üzemel az Ic, plusz a trafó is. Ezzel is lehet kísérletezni. A sípoló hangot a trafó adja, egyiknél halkabb, másiknál hangosabb.De különben itt minden le van írva.
Hali!
De ha elég a 63 voltos kondi,akkor a 100 voltos miért sült meg?Amit írtál hivatkozást,az azt követő oldalon írták hogy triakkal is megy gond nélkül.De mit nézhettem be hogy nem tirisztort hanem triacot vettem?Most még abban bízom hogy csak a próbapanelen van valahol áthúzás,holnap rárakom mart lapra.Ha nem lesz jó akkor feladom.Csak akkor elég sokat bukok rajta.Most nincs már itthon csak 47 µF 25 V meg 100 µF 65 V (azt hiszem).De ezekkel lehet hogy nem lesz jó. Üdv!
A diak mellé nem kell nagyfeszültségű, a töltő-kisütőköbe nagyfeszültségű kell. A triak is teljesen jól működik a tirisztor helyett egyenáramú körben, nem lesz semmi baj.
Feladni meg NEM SZABAD!
Nincs a vezeték a testen??
Ezt nem igazán értem? Na már most ha nincs vezeték,azaz terhellés a készüléken át is fog húzni ezért van benne a szikraköz. Persze ez csak a maszek készülékeknél van így. A gyári az be van szabályozva. az nem fog szikrázni.
C3-at véletlenül nem fordított polaritással forrasztottad be? Az enyémben 40V-os van és semmi baja.
Elvileg jól raktam.Föld felé vezet a negatív oldal.
Hi
Itt van amiről írtam a gyári készülék aminek a védelmét soros dióda adja. A képeket, javítási munkák segítsége miatt is raktam fel ha valaki találkozna ilyen készülékkel,ebben a készülékben a rásütő kondi 20 µF 450V. Típus AKOTRONIC T20.
És még kettő.
A következő készülék azt Hódmezővásárhelyen gyártja egy maszek.
Nincs testen, a vezeték, és kb: 40m
Az az érdekes, hogy egyet már összeraktam másnak, ott talán még a vezeték is hosszabb volt, de nem húzott át üresben a szikraköz. Az akkuról ment, az enyém akku hiányában hálózatról megy trafo...stb....DC12V Tanácstalan vagyok, hogy most a hálózatról vett táp, vagy a nagyfesz trafó miatt lehet így ? Az a gond ezzel a folyamatos áthúzással, hogy ezt a kutya gond nélkül szagolgatja, míg a másiknál ami csak akkor húzott át ha valami hozzáért kutya az első szimat után nem ment arra többet. Ott hallatszott ahogy a vezeték áthúzott a kutyára mikor nekiment. |
Bejelentkezés
Hirdetés |
















