Fórum témák
» Több friss téma |
Sziasztok!
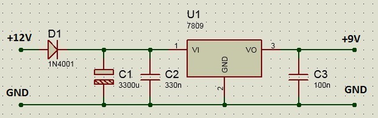
Belefogtam egy kisebb autóhifis projektbe, már pediglen: Szeretnék az autórádiómba blueoothos zene hallgatási és kihangosítási opciót. A meglévő rádióm még egy cd-s Kenwood usb és aux bemenettel. Nem szeretnék új fejegységre benevezni ezért úgy döntöttem, hogy kap egy philips bluetooth modult. A modult 9V tápfeszültség hajtja ehhez próbáltam építeni tápegységet építeni. Megépítettem a csatolmányban mellékelt tápegységet. A következő problémám: - Járó motornál a motor fordulatszám változásával párhuzamosan változó zaj hallható. - Mobilos méréseim szerint: 1000Rpm kb1.5Khz-es zaj, 2000Rpm 3KHz-es zajt hallani. - Leállított motornál nincs zaj Tudnátok segíteni, hogy miképpen kéne módosítsam a tápomat, hogy megfelelően szűrt legyen? A hozzászólás módosítva: Dec 19, 2015
A bemenethez, a dióda elé egy ilyen LC szűrőt tegyél, valószínűleg segíteni fog, de nem 100 %. Ha a zavar a levegőn keresztül jön, nem lesz hatása.
A hozzászólás módosítva: Dec 19, 2015
Sziasztok!
Járó motornál a hívott fél csak sistergést hall, én tökéletesen hallom a hangszórókon át, milyen zavarszűrőt kell vásárolnom?Bluetonos autófejegységről van szó, és hova kell bekötni a szűrőt?
Kedves Bakman!
Suzuki Ignisemben cseréltem a gyári blaupunkt fejegységet egy sal vb6100-ra. Nekem is vannak bandita18 problémáihoz hasonlóak. -A járó motornál a motor fordulatszám változásával párhuzamosan változó zaj hallható. -Leállított motornál nincs zaj. Ezek a tünetek az antenna kihúzásával eltűnnek.(járó motornál sincs zaj ha nincs antenna bedugva) Ezzel mit tudok kezdeni, vagy ha veszek egy antenna zavarszűrőt akkor az fog-e segíteni a problémán? A segítséget előre is köszönöm! Üdv, Dávid
Megoldódott a gond az antennával, annyi volt a baja, hogy az antennáról jött a testelés egy része és az zavarta a rádiót, a suzukiban az antennán alapból van test, nem a rádiótól kapta, szóval a csatlakozónál tekertem rá egy réteg szigetelőszalagot, így már a rádió nem két helyről kapja a testet.
Sziasztok! Zavarszűrőt szeretnék beépíteni az autórádióhoz antennához és a rádió elé. Ezekre gondoltam. Az antenna zavarszűrő bekötése ha jól gondolom a piros vezetéket be kell kötnöm a rádió tápellátásába csak az a kérdés hogy melyikbe az állandó pozitívba vagy abba a pozitívba amit gyújtáskor kap. A másik amit a rádió elé kell kötnöm ugyan ez a kérdés melyik tápra az állandóra vagy amelyiket gyújtáskor kap. És a fekete test vezetéket be köthetem a rádió ba belemenő test vezetékre. Válaszokat előre is köszi
Sziasztok! Olyan kérdésem lenne, hogy ami a gyújtás elosztó ban van zavarszűrő azt lehet helyettesíteni egy generátor zavar szűrővel? Köszönöm a válaszokat.
|
Bejelentkezés
Hirdetés |









