Fórum témák
» Több friss téma |
Próbálj berakni egy ún. földhurokmegszüntetőt. Igaz, hogy ezt autóhifi-ben használják hangfrekis tartományban, nem tudom lehet,hogy nem lesz jó de talán egy próbát megér Ebben lényegében egy kis trafó van ami galvanikussan elválasztja a ki és bemenet. Simán kösd sorba a video jellel a monitor elött.
Sziasztok!
Én egy elektrotechnikus palánta lennék. A következőben kérném a tanácsotokat:van egy noname 2104-es ladából kioperált autórádióm.veszi a rádiójeleket, sőt, még kazettát is beolvas.Merész vállalkozásba kezdtem, eltökéltem, hogy jack-benetet teszek rá. Ez mind szép és jó, NADE ki gondolta volna, hogy a mágneses kazettaleolvasó fejre forrasztva úgy torzít, mint a tízparancsolat? véleményem szerint kellene egy zajelnyomó.mit tudtok ajánlani?(ha az olvasófejről leforrasztom,és úgy teszem rá a jack-et, akkor jobb lesz?)
Szia!
Persze, hogy torzít! Túlvezérelted a fej előerősítő bemenetét. Nem ekkora jelszintre lett tervezve. Meg kellene keresni benne a hagszín és hangerőszabályzó fokozatot és oda kötni a jelet. Viszont az nem lesz egyszerű kapcsolási rajz nélkül. Üdv: Pioneer
Hali!
Oké, megnézem. A hangerőszabályzó és a hangszínkezelés bal oldalt van, egybe kötve a kapcsolóval, ami a hangerőszabályzó is egyben. Csak egy csúszka van mellette, mégpedig az, amelyik a tompításért felelős. A másik oldalt van a tuner és még egy poti,de nem tudom, mire lehet jó, mert érdekes mód az is halkít.Mit mondasz, melyikre kössem?
Így rajz nélkül nehéz bármit is mondani. Ki kell próbálni.
Sziasztok,esedezve kérnék segítséget valaki hozzáértőtől!
Van egy mp3 lejátszóm ami direkt autóhoz készül típushoz (mazda 6). A gyári fejegység cdtár csatlakozójára kell kötni. A gond az hogyha mobiltelefont használok a kocsiban akkor a lejátszás megszakad és percekig vissza sem jön. Mintha a rádiófrekvencia valami áramlökést adna amitől megmakkan a lejátszó A vezeték árnyékolását már néztem minden ok. Sajna valami zavart összeszed a kábele asszemazthiszem Meg azt sem tudom hogy a tápra vagy a jelvezetékre kellene a szűrő!
Minden telefonnal ezt csinálja,sőt néha bent városba is csinálja gondolom ha az adóhoz közel megyek vagy ilyesmi.
Mivel lehetne ezt megoldani ? Tegyem az egész vackot egy fém dobozba?
A lényeget nem érted,nem kell telefonálnom amikor adót vált és a telefon kommunikál a toronyal attól is kiugrik.
A zavarszűrésre kellene valami ötlet! Valami tekercs kondik vagy ilyesmi! A vezetés +telefonálás+zene itt most nem játszik! Ha volna valakinek valami ötlete nagyon hálás lennék!
Sziasztok! Nekem egy IV-es golfot hoztak azzal a problémával, hogy minden belehallatszik a hangszóróba (generátor, elektromos ablak, stb...).
Az összes hangszóró erősítőn keresztűl volt meghajtva. Nekem segített az a megoldás, amit Subwoofwer írt, hogy rákötöttem a testet az RCA árnyékolására! Megszünt minden zavaró zaj!
Sziasztok!
van egy kis problémám és a segítségeteket szeretném kérni.Van egy kenwood autós rádióm külön pioneer erősítővel,gyújtás ráadásával működik a rádió,de folyamatosan zúg,ha beindítom az autót akkor fordulatszám növekedésével nő a zúgás is. A rádión keresztül testet adtam az RCA kábelnek és a zúgás csökkent.Vettem zajszűrőt és beszereltem,de így már nem kapcsol be a rádió a zajszűrővel.A zajszűrő jó egy másik rádióval működött. a segítségeteket előre is köszönöm PeTyA 525i
Benx032 Próbálj meg oda tenni egy lyan 50v 100nF kondenzátort ahol begy be a tápfesz a rádióba nálam ez bevált a gép és az erősítő között. Ez úgymond zavar szűrésnek jó.
Sziasztok!
A következő a problémám: Van egy GPS készülékem melyet egy sima jack kábellel összekötöttem az autórádióval. Teljesen tutin szól ha aksiról használom. Viszont ahogy rádugom a töltőt, megjelenik egy alapzaj (ez még a kisebb gond) és egy fordulatszámfüggő sípolás, ami autópáján eléggé zavaró. Van valami ötletetek ennek a megoldására??
Helló!
7805-el csinálok 5v-ot a Trabant 601-ben. Erről töltöm a telefonom, fejlámpám, stb. Szeretnék tanácsot kérni a zajszűréssel kapcsolatban. Nem ártana egy kicsit részletes magyarázat a miértekre, mert nem mindent értek a zajszűréssel kapcsolatban. Én így gondoltam ki: D1, D2 megakadályozza a kóbor áramot amit mondjuk a generátor okozhat ? ? Szintén megakadályozza, hogy C1 áramát elszívja az autó más elektronikája. C1 egy pufferkondenzátor, ha mondjuk inditózok, vagy hasonló. Kéne tipp, hogy hány F legyen. L1 egy olyan tekercs, amilyet egy PC táp 220-as részén látta. Van egy kb 2 centis toroid-szerűség és mindkét oldalán kb 10-20 menet kb 0,5-ös drót. Ennek lenne értelme? C2 a tipikus zajszűrő amit az adatlap is ajánl. Káne tipp, hogy mekkora legyen az értéke, LOW-ESR vagy sem, SMD vagy inkább furatszerelt. Q1 7805 1A TO-220 C3 megint egy zajszűrő kondi. Itt is kéne tudnom, hogy milyet rakjak be. C4 egy pufferkondi az 5 voltos részre, hogy kevesebb legyen az ingadozás. Kell ide? "Maximális" zajszűrést szeretnék, tehát se az index, se a generátor, ablaktörlő, stb ne zavarja a jelet. A rajzom csak elképzelés, minden információra nyitott vagyok, de maradjon a 7805, mert előbb ezen szeretném megtanulni a zajszűrést.
Hála gg630504 felhasználónak, ennyit fejlődött az áramköröm.
Ha valakinek van hozzáfűznivalója, azt szívesen várom. Ha valaki tudja használni, akkor tegye.
Íme, mellékelem az általad elképzelt zavarszűrt 5v-os tápot.
Azért teszem fel, hogy akik eddig adtak tanácsot és azok, akik esetleg nem megfelelőnek tartják, hozzá tudjanak szólni. szívesen fogadnék minden hozzászólást, mert ha megalkuszunk egy végleges verzióban, akkor közzétenném a nyákterveket, hogy mindenki hasznát vegye. köbzoli azt mondta, hogy a negatívra ne kerüljön tekercs. Logikusnak tűnik, ám ha valaki más véleményen van, ne féljen kimondani. A terveimben (és a valóságban is) a negatív az akksitól van kihúzva. Kicsit túlzásnak tartom a sok kerámia kondit, de ha ezt a tanácsot kaptam, akkor követem. Gondolom más frekvenciatartományokat szűrnek. A ferrit lehet egy USB kábelről leszerelt ferrit, vagy egy gyűrű, amin egyszer át van hurkolva a kimenő érpár. Még egy valamivel komplikálnám a dolgot, ez pedig a galvanikus leválasztás: van értelme? kivitelezhető úgy, hogy csak néhány darabbal növeljük az alkatrészek számát? Ja és a legfontosabb kérdés! Mivel tudom mérni a zajt, illetve annak hiányát? Ugyan itt a legtöbben hifi zajban gondolkodtok, számomra a legfontosabb az, hogy egy PIC minden körülmény között stabilan működjön. Ezt is vegyük figyelembe, ha lesz változtatás
Sziasztok!
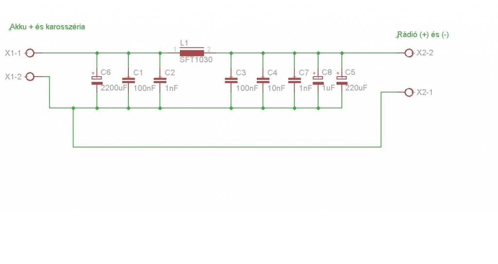
Egy 24 éves keleti kocsiba (megszakítós gyújtás) tettem egy "modernebb" CD-s rádiót. A (+)-t az akksiról kapja közvetlen, a testet pedig a közelből a műszerfal egyik rögzítéséről. A következőt tapasztalom: a helyi érdekeltségű rádiónál (amelyiknek a városban van sugárzótornya) nincs semmi gond, de a távolabbi "országos" állomásoknál, még ha álló motornál tiszta is a vétel járó motornál van valami zaj, recsegés az adásban. (Mondjuk ezek mellett szerintem így is kell majd egy antenna erősítő az "országos" adókhoz.) Szeretnék tenni egy zavarszűrőt a tápra. Olvasgattam és hsz-ek alapján csináltam egy kapcsolást. Szerintetek ez így jó lehet(elrendezés, kondi értékek)? Szeretnék még segítséget kérni abban, hogy mekkora (hány uH-s) induktivitást kellene vennem? Köszi szépen!
Szia!
Ha a nagy térerejű adónál nincs gond, akkor nem a tápon keresztül megy be a zavar, hanem az antennán át. Ellenőrizd az antenna testelését vagy/és helyezd át. A hozzászólás módosítva: Szept 1, 2012
Hát, majd szétnézek, de az előző rádiónak nem volt baja az antennával. (Igaz ez egy huszonéves kazettás rádió volt, amin tekergetni kellett a hangoláshoz.) Az antennán keresztül megy be a zavar, ha jár a motor?
A kocsi tetején van elhelyezve a szélvédő fölött. Megnézem amit tudok, de ha nem jön be az antennára is van valami zavarszűrő amit közbe lehet iktatni? Viszont azt továbbra sem értem, hogy a helyi adóknál miért tiszta az adás. A hozzászólás módosítva: Szept 1, 2012
A helyi adó nagy jelszintje elnyomja a zavart, ezért nem észlelsz annál problémát.
Akkor esetleg nem segíthet valami antenna erősítő féle? Pl.: valami link?
Persze megnézem a testelést. A csatlakozón kívül ami a rádióba megy hol érdemes megnézni? A hozzászólás módosítva: Ápr 1, 2015
Nem segít az erősítő, mert az a zavart is felerősítené. Az antenna felerősítő csavarjának pedig fémes kapcsolatban kell lennie az autóval. Ez is fontos.
Sziasztok!
Van egy gyári átbeszélők, (belenéztem, egy egyszerű LM358 -al kialakított erősítő van benne) ami a tápról összeszed mindenféle zajt, hallani benne az üzemanyag szivattyút, generátort, és minden DC motort. ![]() Nem vagyok jó analóg elektronikák terén, milyen szabályok mentén kell ilyenkor táp szűrést méretezni? Hogyan számoljak RLC-t, vagy milyen más megoldások lehetnek (a független táp kivételével)? Köszi!
Zavarszűrni nem fogod tudni. Valahol földhurok van, keresd meg, szüntesd meg. Többnyire többszörös földelésből adódik.
Egyetlen vezetéken jut föld az átbeszélőbe, a mikrofon - hangszóró kábelek nincsenek kapcsolatban a kocsi testtel máshol. Egészen máshol van -önállóan- a kocsiszekrényre testelve, mint a többi fogyasztó. Vagy nem az átbeszélőre gondolsz?
De. Az a "máshol" testelés az egyetlen helyen legyen, az akkumlátor negatív pólusa, a táp pedig az akkumlátor pozitív pólusáról jőjjön, biztosítékon keresztül. Így nem fog belehallatszani a generátor zaj. Lehet még ha nem állandóra van beépítve, akkor lehet a szivargyújtóból de csak onnan. Ha máshol is kapcsolatban van a testtel, nagy esély van a zavarra.
Ez az aksiról működés több dolog miatt is kivitelezhetetlen, pl. központi áramtalanító. De próbaképpen meg fogom tenni, hogy rákötöm.
Ha tényleg nem lesz más megoldás táp szűrésre, kap egy kicsi kapcsolóüzemű tápot, valahol emlékszem hogy láttam ilyet 1 tokba mindössze néhány külső alkatrésszel, ami megoldja a galvanikus leválasztást.
Az is megoldás, de akkor olyat válassz, ahol a kimenet galvanikusan el van választva. Elég ritka dolog.
Ok, köszi a segítséget. Jobban örültem volna egy LC tagnak.
Megpróbálhatod, de az kevés lesz. Földhurok ellen nem sokat ér.
Hali. Állandó problémám, amit eddig sosem tudtam kiszűrni 100%ra. PIC es kapcsolás motorkába. Volt már dióda, tekercs, kondi, de ha dudálok, az mindig bezavar, és restartolja a PIC et. Mit csinálok rosszul?
|
Bejelentkezés
Hirdetés |








A kocsi tetején van elhelyezve a szélvédő fölött. Megnézem amit tudok, de ha nem jön be az antennára is van valami zavarszűrő amit közbe lehet iktatni? Viszont azt továbbra sem értem, hogy a helyi adóknál miért tiszta az adás. 





