Fórum témák
» Több friss téma |
Cikkek » CMOS 40xx IC sorozat CMOS 40xx IC sorozat
Szerző: Topi, idő: Szept 4, 2005, Olvasva: 45015, Oldal olvasási idő: kb. 1 perc
4013-es CMOS IC
Dual D-type flip-flops Bekötési rajz n.c. = no connection = üres láb A D-típusú flip-flop-okról A D-típusú flip-flop-ot másnéven szokták még D-tipusú bistabilnak is nevezni, mert két stabil állapota van. Egy trigger jel hatására átvált egy másik státuszra. Az alábbi ábrán láthatjuk a D-típusú bistabil kivezetéseit: ![]() A és a
a kimenetei, és ezek logikai állapota mindig
ellentétes.A D-típusú flip-flop-nak 4 bemenete van.
Van egy bekötési mód, mellyel a
kimenet minden CLOCK-ra (órajelre) az előző státusz
ellentétére változik.Tulajdonképpen így, egy nyomógombok ki-be kapcsolót gyártottunk ![]() Ez úgy érhető el, hogy a DATA bemenetet a -val
kell összekötni.Itt egy minta: ![]() Ezt kapcsoló flip-flopnak, vagy bistabil kapcsolónak nevezik. A következő mintakapcsolással remélem világos lesz: ![]() Itt a CLOCK bemenet és a
alacsony, logikai 0 szinten van. Így a
és a kimenetek ellentétesek.Mivel a DATA csatlakoztatva van a a -hoz,
így minden órajelre ellentéte lesz a -n
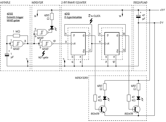
az előző státusztak.2-bites bináris számláló Mi történik, ha a változó kimenetet egy másik flip-flop-ra kötjük? Próbáld ki! ![]() Itt az áramkör idő diagramja ![]()
Ezzel tulajdonképpen egy lefelé számoló áramkör építettünk. Ha felfele számolót akarsz építeni akkor nem a -ra
kell kötni a másik flip-flop órajel bemenetét, hanem
a -ra.Így: ![]() Itt az áramkör idő diagramja: ![]() És akkor egy kis segítség. De sztem erre már nincs szükséged.
Értékeléshez bejelentkezés szükséges! |
Bejelentkezés
Hirdetés |



és a
a kimenetei, és ezek logikai állapota mindig
ellentétes.
ez a bemenet élvezérelt (edge-triggered), ami
azt jelenti, hogy akkor csinál valamit, ha hirtelen megváltozik
a feszültség. Ha lassan változik a feszültség,
a logikai szint nem lesz stabil.
,









