Fórum témák
» Több friss téma |
Cikkek » Egycsipes termosztát Egycsipes termosztát
Szerző: vicsys, idő: Márc 29, 2008, Olvasva: 72655, Oldal olvasási idő: kb. 1 perc
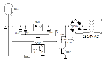
A szenzor (nyitott Drain-es) kimenete nem képes önállóan meghajtani egy relét ezért "megfejeltem" szintillesztő és teljesítmény fokozattal. A szintillesztést az optocsaló végzi, a relé meghajtását pedig egy tranzisztor.
A PCB-t a Sprint Layout program 5-ös verziójával terveztem. A nyomtatáshoz szükséges program legálisan, ingyenesen letölthető innen.
A panel mindössze 30x40mm „nagy" lett. A fényképpen jól látszik, hogy szinte elveszik a tenyeremben.
A szenzort igyekeztem a panel szélére tervezni és itt is IC foglalat lábaiból készítettem foglalatot neki.
A tápfeszültség kapcsokra 12V DC-t vagy 9V AC-t kapcsolhatunk. A relé morse érintkezős és 10A terhelhetőségű. Mivel kivezettem mind a három pontját, alkalmassá válik NO és NC vezerlésre is. Ez az alkalmazási területnél fontos, hogy pl. be vagy kikapcsoljon egy berendezést a beállított hőmérsékleteknél. (fűtés vagy hűtés) A cikk még nem ért véget, lapozz! Értékeléshez bejelentkezés szükséges! |
Bejelentkezés
Hirdetés |






