
Katt a képre a nagyobb méretért!
Néhány szó az alkatrészekről:
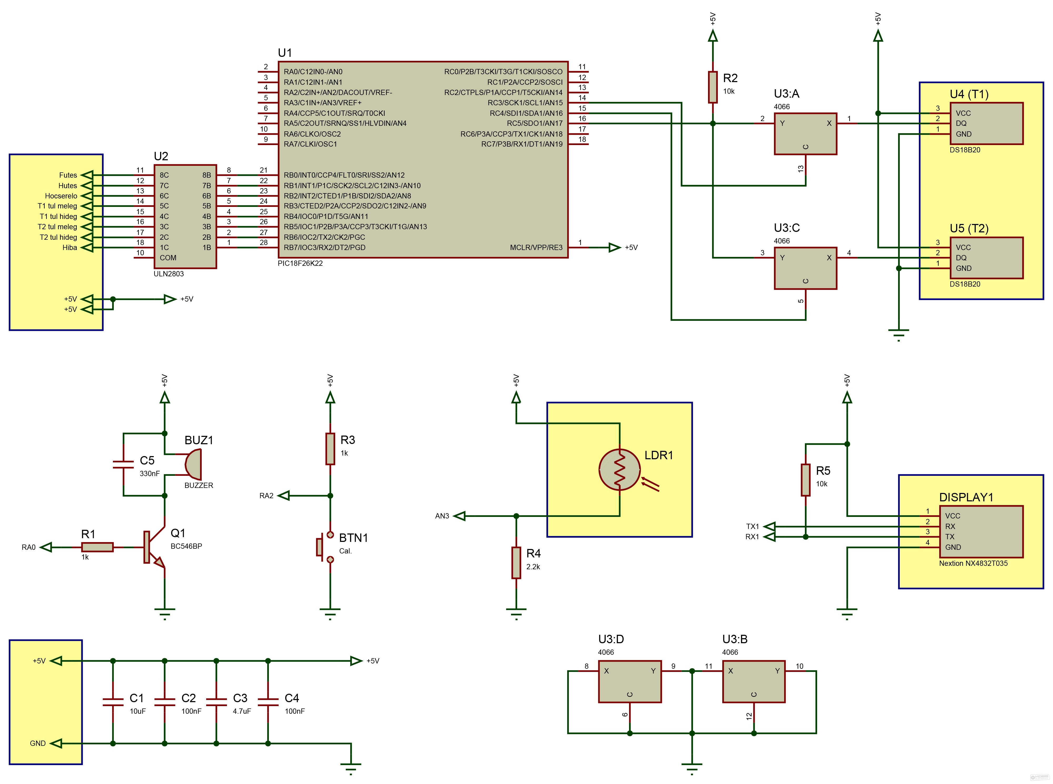
- U1: PIC18F26K22 kontroller, sok jó tulajdonsággal, bővebben az adatlapja mesél róla.
- U2: ULN2803, nyolc csatornás tranzisztormező, a nyitott kollektoros kimeneteket adja.
- U3: 4066-os, négy csatornás, analóg kapcsoló. A kapcsolásban analóg multiplexer/demultiplexer szerepet tölt be, segítségével egyszerűen megoldható két DS18B20-as hőmérő IC kezelése.
- U4, U5: DS18B20 hőmérő IC-k, 0,0625 °C felbontással, ami bőven elég a feladatra.
- BUZ1: Aktív, saját meghajtó áramkörrel rendelkező zümmer. Engedélyezett állapotban riasztás esetén szaggatott sípoló hangot ad.
- BTN1: A kijelző kalibrálását tudjuk vele elvégezni.
- LDR1: A fotóellenállás szerepe a kijelző fényerejének beállításában van, opcionális alkatrész. A kapcsolás nem túl érzékeny a típusra, de a hozzá tartozó R4-es ellenállást úgy válasszuk meg, hogy a kontroller AN4-es lábára jutó feszültség nappali fényviszonyok esetén kb. 2 V legyen. Az esetleges eltérések beállításból kompenzálhatóak. R4 ellenállást mindenképpen ültessük be a kapcsolásba, még akkor is, ha az LDR1-et nem szándékozunk használni, hogy a kontroller bemenete ne lebegjen! Ez esetben 1 - 10 kΩ között bármilyen ellenállás használható.
- Display1: A Nextion cég által gyártott NX4832T035 jelű HMI kijelző. Felbontása 480 x 320 pixel, mérete 3,5".
- R1 - R5: 0,4 W-os fémréteg ellenállások.
- C2, C4: Kerámia kondenzátorok, a többi lehet olyan, amilyen éppen kéznél van.
- Q1: Szinte bármilyen NPN tranzisztor lehet, amelyik elbírja a zümmer áramát.
A kapcsolás különösebb élesztési folyamatot az eszközök (kijelző, kontroller) programozásán és a kijelző kalibrálásán kívül nem kíván, stabil 5 V-ot viszont igen.
A PIC-ben futó program viszonylag egyszerű. T1 és T2 hőmérséklet lekérdezése után a kontroller a paraméterek és beállítások alapján vezérli a kimeneteket, vár néhány másodpercet, majd kezdődik minden elölről. Mindeközben figyeli a kijelzőtől érkező érintési adatokat, szükség szerint változtat a beállításokon, paramétereken, megjeleníti a menüket, továbbá beállítja a kijelző fényerejét. A teljes program periódusideje kb. öt másodperc.
A cikk még nem ért véget, lapozz!
Értékeléshez bejelentkezés szükséges!