Fórum témák
» Több friss téma |
Viszont (#380524) proli007 válaszát érdemes megfontolni az optocsatolóval kapcsolatban... :yes:
[off] ( Több válasz esetén csak a #sorszámot és a nevet megadni és megírni a választ. S majd mindenki kiválogatja azt ami neki szól... )
Sziasztok!
Nekem is szükségem lenne egy pwm szabályzóra 12v-os motor fordulatszám szabályozásához. azt szeretném kérdezni hogy hol lehet ilyet egybe kapni vagy valaki tudna e nekem készíteni egy ilyet mert én nem tudok nyákot matatni meg nem is értek hozzá. Előre is köszönöm!
Hello!
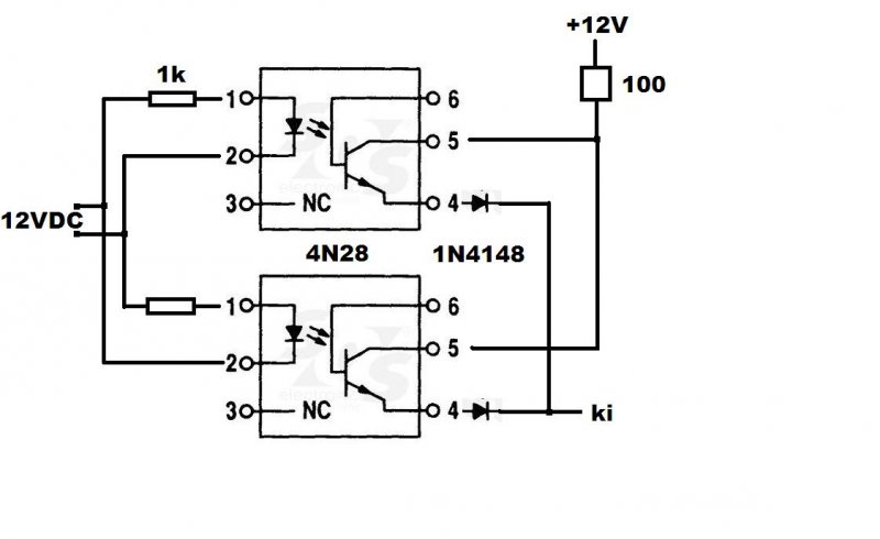
Tök jó, de a baloldalon elég egy ellenállás és a diódák párhuzamosan kötve (csak ellenkező iránnyal), valamint a jobb oldalon a diódák feleslegesek. A két kollektor-emitter simán párhuzamosan köthető. Mert ez egy "vagy kapu" a maga nemében. Vagy az egyik vezet, vagy a másik opto, a feszültséget mindig lehúzza a tranyó. Egyébként, ha az opto bemenetét egy Greatz hídról táplálod, akkor egy opto is elég. Hiszen akkor akár merről folyik az áram, a dióda mindig nyitni fog. (Azt is figyelni kell, mekkora az opto "áthatása". Mert ha 1kohm-ot használsz a bemeneti oldalon, akkor a Led feszültségét leszámolva, 10mA fog folyni. A kollektorban meg 100ohm van, ha 12V a tápfesz, akkor 120mA tudja lehúzni. Így az áthatásnak 1200%-nak kellene lenni. Van ilyen, de akkor az optoban darlington a tranyó. Nem beszélve arról, hogy mi a bánatnak, az 555 vezérléséhez 120mA? Bőven elég oda, egy 4,7kohm-os ellenállás is, és akkor bármely vacak optoval működőképes.) üdv! proli007
Biztosra mentem
nem egyenirányitós téma hanem hazakisérőfényes téma,ha csak a központizár motorjárol sikerülne indito jelet levenni az 555. 2 vezetéken csak polaritásváltással nyit és zár a motor.Nekem pedig pont arra van szükségem hogy nyitáskor és záráskor is bizonyos lámpák x ideig világitsanak. Pár hozzászolással lejebb (nálam legalábbis) meg van minden doksi hogy pontosan mi is ez,ha gondolod olvass bele. Köszönöm a segítséget!
Elvesztettem a fonalat,melyik ellenállásom "nem jó"?
Látom közben pontosítottál,így már értem,de nem tudom szerkeszteni vagy törölni az utolsó hozzászolásom.
Hello!
Szó nincs egyenirányításról, de lehetne annak is mondani! üdv! proli007
Bocs mindenkitől! De nem olvastam át a válaszokat!!!
(#382114) MChris: Jó az elgondolásod! De a diódák nélkülözhetők a kapcsolásból!!! Mert vagy az egyik tranzisztor vezet, vagy a másik. Vagy egyik sem!!! Tehát ezért feleslegesek, mert párhuzamosíthatók a tranzisztorok...
Sziasztok!
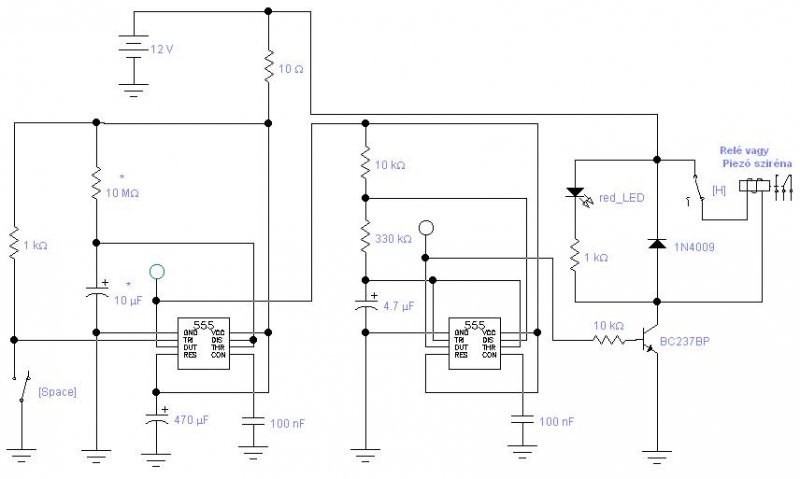
Szeretnék készíteni egy egyszerű kis riasztót. Alapötlet a következő: Ajtónyitásérzékelőként egy reed relét és egy mágnest használnék. Ha a mágnes eltávolodik a relétől akor a relében szakadás lesz, és ennek hatására kéne az hogy kb 2 percig szóljon egy sziréna. Úgy gondoltam, hogy 2db 555ös ICvel oldanám meg, egyik lenne a monostabil, ez adná a 2perces jelet, egy másik pedig az astabil, ez lenne a felelős azért, hogy a szirénát kb másodpercenként ki-be kapcsolgassa hogy ne folyamatos legyen a hang. Következők lennének a kérdéseim: -az 555öket tudom, hogy hogyan kössem be, és hogy milyen kondenzárot és ellenállás értékekkel, viszont azt nem tudom, hogy egy kapcsolásba feltétlenül szükséges az 555 mellé az a kondenzátor ami egyszerűen csak a Vcc-t és a gnd-t köti ösze? -A reed relénél hogy tudnám megoldani azt, hogy ha szakad akkor jelet küldjön a monostabil 555-nek? TTL kapuval gondoltam megoldani, de az csak 5 voltot bír, viszont a sziréna 12Voltról menne. Ezt hogy lehetne megoldani? -Végül a szirénát hogyan kössem az astabil 555höz? Kössem a tápját közvetlenül az ic kimenetére, vagy esetleg valamilyen tranzisztoros kapcsolással lenne jobb? Előre is köszi a válaszokat. Idézet: „egy kapcsolásba feltétlenül szükséges az 555 mellé az a kondenzátor ami egyszerűen csak a Vcc-t és a gnd-t köti ösze?” Igen, legalábbis célszerű. Idézet: „A reed relénél hogy tudnám megoldani azt, hogy ha szakad akkor jelet küldjön a monostabil 555-nek? TTL kapuval gondoltam megoldani, de az csak 5 voltot bír, viszont a sziréna 12Voltról menne. Ezt hogy lehetne megoldani?” Használj ellentétesen működő REED relét. (Ami akkor zár, amikor a mágnes eltávolodik.) Sokkal egyszerűbb! Idézet: „Végül a szirénát hogyan kössem az astabil 555höz? Kössem a tápját közvetlenül az ic kimenetére, vagy esetleg valamilyen tranzisztoros kapcsolással lenne jobb?” Az alapvetően a sziréna áramfelvételétől függ, de én mindenképpen egy tranzisztoros kicsatolást tennék oda.
Szia itt találsz pár rajzot is,bár az "ézékeléshez" (ajtó,mozgás.stb) annyit,hogy ha csak hobbi célra kell akkor smián építs egyet,ha komoly "védelemre" kell akkor lehet boltan kellene venni. Nem az éptitéstől akarlak elriasztani csak azok ol riasztást inditanak arra is ha elvágják a vezetéket.(minden zónába be kell tenni egy ellenállást és annak az értékét figyeli)
Meg kell épitened akkor majd egy kódzárat is. Bővebben: Link
Köszi szépen a segítséget, akkor asszem ellentétesen működő relé lesz hozzá. Nem is tudtam, hogy létezik ilyen
MChris: Harmadéves biztonságtechnikus vagyok, szóval azért eléggé tisztában vagyok ezzel a részével, de nem kell most nekem szabotázsvédelem. Igazság az, hogy ez a tyúkudvarban lesz majd a tyúkól, és a disznóól ajtajára felszerelve, mert a környéken mostanában vittek el pár helyről háziálatokat éjjel. A vezetéket az ólon belül húzom el majd, szóval ha már kinyitották akkor szólni fog, és hiába csukják vissza nem hagyja abba. Annyira meg nem lesznek rá felkészülve hogy az ól be van riasztózva
Értem,így egyszerübb lett volna ha megirod hova kell és képben vagy biztonságtechnikával,akkor "nem töröm" magam.
Megcsináltam a kapcsolási rajz nagyját. Reed relét most egy egyszerű kapcsolóval helyettesítettem. Viszont ennél a tranzisztoros kicsatolásnál gondjaim vannak, még sosem csináltam ilyet. Kaphatnék egy kis segítséget, hogy hogyan csináljam meg? Illetve a kapcsolás szerintetek jó így vagy nagyon elszúrtam valamit. Az IC1nél az elkó kondi 10uFos, az IC2nél pedig 4,7uF.
Ezt a hangszórót gondoltam a cucchoz: Link MCris: Bocsi nem gondoltam, hogy valakinek eszébe fog jutni a szabotázsvédelem Bár tényleg le kellett volna írnom, hogy mit hova akarok.
Semmi gond nem haragszom!
Piezzós nem nagy terhelés az á.k.-nek. Malacok hogy viselik majd 105dB-t? Nézd meg ezt: http://www.vwlowen.co.uk/radio/alarm/how2.htm Üdv, MChris
Nagyon nem szúrtad el,csak működni nem fog.
Az időzitést inditó kapcsolót a +tápra kötötted,holott a tesre kell (negativ élre indul az 555).
Az áramkör két lehetséges realizálása...
Látom, a többiek megválaszolták a kérdéseket...
Köszönöm mindenkinek a segítséget, így már menni fog a megépítése. Még jó hogy belinkeltem a rajzomat, mert úgylátszik volt mit javítani rajta...
Malacok meg remélhetőleg sosem fogják meghallani a működését, mer ha igen akkor gáz van
Hello.
A mini fúróm pwm szabályzását 555-ös ic-vel szeretném megoldani. Adott egy frekvencia pl. 500HZ, H és L szintek váltakozását kellene megoldani.Ugy hogy a frekvencia marad a szintek időtartama változik. Ezt, hogy lehet megoldani?Egy potenciométerrel meglehet oldani, vagy egyebet is kell ehez változtatgatni? Kösz a segítséget.
Hello,
én ezt építettem meg: példa A példa Ra és Rb ellenállások arányával adja meg a kitöltést. Én úgy csináltam, hogy egy potit tettem oda, a középső láb megy az 555 7. lábára, az első a 8.-ra, a harmadik a 6.-ra. Így az össz (be+ki) idő állandó, ezek aránya viszont 0-100 között változtatható. Vagyis nem pontosan ennyi, ugyanis a poti elé beraktam egy 1,2k-s ellenállást, amit az adatlap ír (kell egy minimum ami az áramot korlátozza). üdv
Sziasztok!
Bocs, hogy eddig nem írtam, de sok dolgom volt. Proli007 segítségével megépítettem a lassú jellel működő házi "fényterápiát". Doboza még nincs. Proli007 megoldása tökéletesen működik, olyan, amilyet akartam. Annyiban változtattam a Random-G rajzon, hogy a három jelet nem adom össze, hanem mindegyik külön-külön LED csoportot vezérel. Mivel a ciklus ideje külön-külön szabályozható, ezért szinte véletlenszerű a működése. Persze pontosan ki lehetne számítani, hogy melyik szín mikor következik, de nem ez a lényeg. Mégegyszer köszönöm a segítséget. Egy kis ízelítő: Fényterápia videó
Szervusztok!
Nekem egy érdekes problémám lenne! Átalakítottam egy klíma beltérit fan-coillá! Az eredeti elektronikáját szeretném kiegészíteni egy kis plusz dologgal! segítség kellene, ha valakinek van egy 5lete A ventillátor gyárilag inverteres és a fordulatszámot fázishasítással oldja meg. Az eredeti vezérlés egy processzor oldja meg, ami figyeli a ventillátor fordulatát egy külső érzékelővel. A 0 átmenetet is megoldja, tehát stabil a vezérlése de!: A ventillátor gyorsan pörög és szükségem lenne hogy a beérkező viz hömérséklet függvényében a ventillátor fordulatszáma a hőfok növekedésével gyorsuljon fel! Az érzékelőnek nincs jelentősége, mivel impulzusokat számol a processzor egy bc 337 tranyó collektorán keresztűl ami aosztályu erősítőként 10 kohm os ellenállásból dolgozik a +5 voltos tápon keresztül. Az a baj hogy a processzor leméri az érkező impulzust és pontosan beállítja a 100 herzes fordulatszám érzékelést. Ha nő a frekvencia elvesz a tápfeszültségből, ha terhelésre lelassul akkor pedig a csökkenő freki felgyorsitja a ventillátort. Egy külső 555 el meghajtottam az áramkört, és gyönyörüen müködne is a dolog, de a motor ha alacsony tápfesz miatt átesik a fázishasítás miatt,akkor leáll, tehát szükség van az eredeti fordulatszám impulzusokra is! (ha megáll a motor akkor az alapimpulzus is csökken , tehát az elektronika felgyorsitja a ventillátort! Ami nekem kellen az a 50 és 110 hz-es impulzus beállíthatósága. Lehet e olyan kapcsolást készíteni, ami feldolgozza az eredeti impulzust és még hozzáadni a hömérséklet függvényében (optó vagy müverősitő kimenetéből) további impulzusszámot, az a lényeg, hogy az eredeti impulzushoz adodjon hozzá a további impulzus. A jelforma nem lényeges esetünkben, mert a processzor az impulzusok számát számolja! ment négyszöggel is és 3 szöggel is. Az kellene hogy kb 0-50 impulzusnyi jelet hozzáadjunk az eredeti 100 impulzushoz. az érzékelő bemenete egy pc-hez hasonló érzékelő (0 +5 volt imp. ki) adja ami egy 10 kohmos ellenállással kap a bc 337 npn tranyó! a prociba a tranyo collektora kerül egy 10 kohmos ellenállásból, a tápra csatlakoztatva.[csatoltam egy pdf fájlt a beköthetőség miatt! A hömérséklet szabályozás nem lényeges mert az meg tudom oldani egy 10 kohmos potival helyettesíthető az opció. kell egy astabil frekioszcillátor mely hozzáadódik az eredeti jelhez (nem tudom hogy kell-e szinkronizálni, mert ha az impulzusok egybeérnek esetleg nem veszi észre a számláló) Minden 5letet szivesen látnék, alkalmaznék Attila
Hello!
Ha az eredeti frekit frekvencia-feszültség átalakítóval átalakítod (monostabil + integrátor), majd hozzá adod a hőfok analóg értékét, és vissza alakítod egy feszültség-frekvencia átalakítóval((pld CD4046 PLL VCO-ja). Akkor az analóg összegzővel, oda teszed a frekit ahova akarod. üdv! proli007
Hello!
Olvasgattam a neten hogy az 555 5. lábán is el lehet huzni a frekvenciát! Mivel nem egy nagy frekiről lenne szó, vajon bele tudna e modulálni a motor érzékelője az 5 lábon keresztűl egy 30 herces jelnek a 3 szorosával? a frekvencia-feszültség átalakító amit irtál tényleg müködne, de a lehető legegyszerűbb elektronika kellene, amit ide be lehetne tenni. a legolcsóbb az 555-el mutatkozna! milyen ic-ket javasolnál az emlitett áramkörbe?Attila
Hello!
Meg lehet változtatni az 555 frekijét, de nem túl nagy tartományban. De mi az, hogy "egy 30 herces jelnek a 3 szorosával"? Mindig az arányokat kell figyelni, nem az értékeket. Az 555 nem egy frekvencia szorzó, hanem csak az 5. láb feszültségével lehet szabályozni (módosítani) a frekvenciát. (egyébként mi lenne, ha kipróbálnád?) Azért gondoltam f/U konverterre, mert a hőfok, ha jól látom analóg jel és így könnyen összeadható a frekiből és a hőfokból képzett két, (immár) analóg jel. És a 4046 VCO-val vissza alakítható frekvenciává. De ez is lehet akár 555 is. De 555-öt is használhatsz, mind két célra.
Sziasztok!
Épített már valaki invertert 555össel? Én gondoltam rá és sebtiben össze is dobtam egy rajzot. Elméletileg működnie kéne nem? Gyakorlatilag miért nem láttam még sehol ebben a formában? Kössz: Uli (A végtranyók típusai csak találomra lettek választva, és valószínű egy-két ellenállás is hiányzik. Csak az elméletemet szeretném kivizsgáltatni ) |
Bejelentkezés
Hirdetés |




)


Köszönet







milyen ic-ket javasolnál az emlitett áramkörbe?





