Fórum témák
» Több friss téma |
Először én is erre gondoltam, de ez nem jó megoldás! Időközben rájöttem egy szkóp segítségével.
Az R14 növelése a fűrészjel felfutó élét nagyobb arányban változtatja. C5 növelése viszont ezt kompenzálja. R14=30KOhm, C5=480µF például nagyon szép, lassú háromszögjelet eredményez, így a fényerő változása lassúbb, egyenletesebb.
Hello!
Természetesen azért jobb a kondenzátor változtatása, mert a fel és lefutási idők, akkor egyformák, ha a töltési és kisütési idő egyforma. Mind kettőt az R14 határozná meg. Csak hogy az R14 növelésekor, a Q3 bázisárama csökkenti a töltőáram értékét, és növeli a kisütő áramot. Így extrém esetben, az oszcilláció akár meg is állhat. De az R14 növelése, problémát jelenthet akkor is, ha a kondenzátor szivárgási árammal összemérhető már a töltőáram. (Sok esetben, mikor extrém idejű késleltetést készítenek ezen módon, jóval nagyobb a T időzítés, mint amit az RC tag indokolna. mert a szivárgási áram miatt a töltés lassúbb. Csak hogy az nem állandó, így az időzítésben jelentős időeltérések lehetnek.) Ha az R15-ön 4V feszültséget szeretnénk elérni, akkor a Q3 tranyó kollektorárama 4mA kell hogy legyen. 200-as béta esetén, a bázisáram értéke, 20uA. Ahhoz, hogy a Th bemenet elérje a 8V kapcsolási szintet, az R14-nek minimálisan ezt az áramot kell szolgáltatnia. Az R14-en ekkor 12V-8V=4V esik. 100kohm esetén az R14-en átfolyó áram, 40uA ami alig kétszerese a szükséges bázisáram értékének. Tehát a töltődési idő jelentősen nőni fog a kisütési időhöz képest. Persze nem tudtam, milyen időzítést szeretnétek elérni, így csak betettem valami RC tagot, hogy a jelenség látható legyen. Hosszabb időzítés esetén, egy Q3 helyére egy Fet (BS170) célszerűbb lenne (még a feszültség eltolás miatt is) csak nem akartam kevésbé hozzáférhető eszközöket alkalmazni. üdv! proli007
A Q3-at nem lehetne FET-tel kiváltani?
Annak csak feszültség kell! S mivel nem igényel bázisáramot ezért a rezgőkör paraméterét csak minimális mértékben módosítaná. (Extrém lassú "villogás". )
Eredetileg az volt az elképzelésem, hogy akár az egy percet is elérje a ciklus ideje úgy, hogy a fényesedés és a sötétedés kb. egyforma idő alatt menjen végbe. Hosszabb időzítés esetén elég, ha Q3-at BS170-re cserélem?
Hogyan lehetne megoldani, hogy a feltöltődés és a kisülés kb. azonos ideig tartson?
Hello!
Idézet: „Hosszabb időzítés esetén, egy Q3 helyére egy Fet (BS170) célszerűbb lenne (még a feszültség eltolás miatt is) csak nem akartam kevésbé hozzáférhető eszközöket alkalmazni.” Lehet én írtam, miközben Te is írtál. De a kondi szivárgó árama, a panel kúszóárama és az NE555 bemeneti árama még gondot jelenthet. (Tudom 7555....) üdv! proli007
Hello!
Idézet: „fel és lefutási idők, akkor egyformák, ha a töltési és kisütési idő egyforma.” Mintha már kétszer is írtam volna neked. Extrém hosszú időzítéseket nem így készítünk, hanem számlálóval. Analóg módon nagyon kényes a dolog, és trükköket is kell bevetni. De én már fektettem ebbe a problémába kis energiát, de még nem árultad el, mi is a célja az egésznek, hogy így erőlködünk. Ilyenkor mindig az a félelmem, hogy semmi értelme nincs a dolognak, vagy teljesen rossz felé haladunk. üdv! proli007
[off]Igencsak így történt...
Mert ha látom a következő választ, akkor a kérdésem is mindjárt aktualitását veszti...
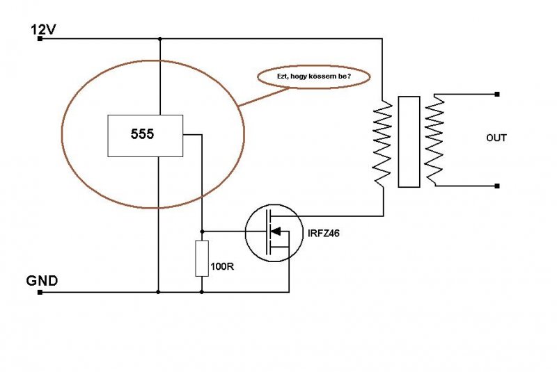
Hali mindenkinek, lenne egy fura kérésem. 555-ös IC-vel szeretnék egy kis teljesítményű invertert csinálni. A képen láthatóak, hogy miket szeretnék bekötni.
Előlre is köszönöm!
Szia!
Írtam korábban. Az lenne a célom, hogy egy kicsi fényjátékot készítsek, amiben különböző fázisban piros, zöld és kék ledek lassan "villognának". Egy olyan pici színjátékot szeretnék csinálni, minta a fényterápia a wellness szállodákban. Az előző kapcsolásodat megépítettem!
Proli007 ,köszi a segitséget.
Hello!
Egyszerű astabil kapcsolásban, ahogy a segédletben látható. Aztán a kitöltést, úgy is tapasztalat alapján fogod meghatározni. üdv! proli007
Hello!
Egyszer már építettem egy valami ilyesmi marhaságot. Az alapötlet az, hogy ha három lassú generátor egymáshoz közeli frekvencián megy és ezek jelét összeadom, akkor egy álvéletlen generátort kapunk. (vigyázni kell, ne szinkronizálódjanak össze) Így a jel, viszont mindig a maximum és a minimum között lesz. Lerajzolom neked, próbáld ki, mit lehet belőle kihozni. üdv! proli007
Hello!
Az R4-6 ellenállásokat nem színenként kellene egy-egy tranzisztorra kötni? Lehet, hogy csak én értettem félre valamit
Hello!
De ha már a lassú jeleknél tartunk, akkor ááljon itt egy példa, hogyan kell megvalósítani. - A kondit, két áramgenerátorral töltjük-sütjük. A kisütő generátor elnyeli a töltőgenerátor áramát is. Így azok különbsége süti a kondit. - A kondi mindenképpen tantál, a kis szivárgás miatt. - A töltőáram már itt összevethető, a műveleti erősítők bias áramával. (lehetne jobbat is választani CA3160-at és a Fet helyett is lehetne alkalmazni azt.) üdv! proli007
Kicsit összezavarodtam.
A Random-G kapcs. rajzon szereplő kimenő jelet hova kötöm?
OK. De a három kimenő jelet összeadom, majd a Q1 kimenetét EGY ledre kötöm, vagy a kimenőjeleket három tranzisztoron keresztül három ledre kötöm?
Ezt a kapcsit ismerem, de én monostabilra gondoltam, mert nekem valahogy nem akart astabillal működni.
De viszont a monostabilt nem tudtam bekötni mit kell tegyek a segédletben látható "BE"-re?? Válaszokat kösz előlre is. GÓRÉ88
A monostabilt egy indítójellel (éllel) el kell indítani.
Az csak a kapcsoláson múlik hogy felfutó vagy lefutó éltől kezd visszabillenni...
Hello!
Természetesen, arra a Led-meghajtó áramgenerátorra, amit az 555-höz készítettem. (Zénet a tranyó emitterébe.) És ez csak egy Led-et fog vezérelni. (De van az 40106 tokban még 3db. szabad inverter, egy másik fokozat részére.) üdv! proli007
Hello!
Ilyen nincs, hogy nem működik!! Valami nem jól van kötve. A monostabilnak nem sok értelme van, mert az elé is kell egy astabil, ami indítja. :yes: üdv! proli007
Gyakorlatilag mi a különbség az 555-ös és a 40106-os változat között? (A véletlenszerűséget leszámítva.) Az mitől van, hogy ha a 40106-os változatú kapcsolásban növelem az ellenállás értékét, egy bizonyos ponton a jel csúcsfeszültsége kb felére esik?
A Zenert az újabb kapcsoláson lévő Q1 tranzisztor emitterébe kell kötni, igaz?
Hello!
Lehet, hogy ez nem megfelelő számodra, de azért felteszem, mert szerintem teljesíti amit szeretnél. De okulásnak mindenképpen jó. üdv! proli007
Hello!
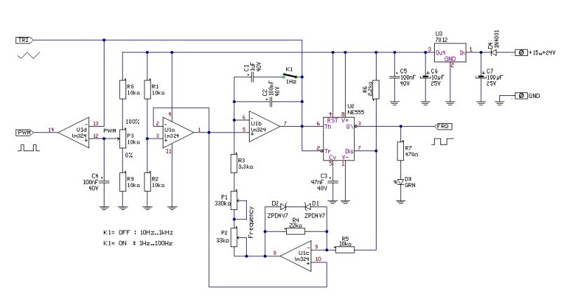
Szükségem volna egy olyan négyszöggenerátorra amin a frekvenciát 0-5Khz-ig a kitöltést pedig olyan 5%-95%-ig lehet változtatni.
Szia!
555 kalkulátor Ezen az oldalon van kapcsolási rajz, és ki tudod számítani az alkatrész értékeket.
Hello!
Nézd meg ezt. üdv! proli007
Hello!
- Gyakorlatilag nem sok. De a 40106 egy Schmitt triger bemenetű CMOS IC, aminek kimenete nem terhelhető tetszőlegesen. (valószínűleg a problémádnak is ez az oka) De a CMOS-nak a komparálási szintje, elég esetleges, az 555 precizitásához képest. Móricka kapcsolásoknak viszont bőven megfelel és elég egyszerű is. - Igen, oda kell kötni. Lehet a zéner feszültségét a CMOS komparálási szintjéhez kell igazítani. (De majd a Led-en meglátod, hogy elalszik-e, illetve nem lesz-e hosszú ideig sötét. A próbát először egy generátorral végezd, mert az állvéletlen jel esetleg először megviccel. üdv! proli007
Szia Jani!
Sajnos a panelek még tudtam megépíteni marogatás alatt állnak Felmerült még kérdés benne mégpedig az hogy ha csak a központizár motorjárol tudok jelet venni akkor is inditható a 555 időzítése? (polaritás váltással müködteti a motort a központizár)Előre is köszönöm szépen
Hello!
Légy oly kedves, használd a Válasz gombot. Egyébként egy optocsatoló segítségével, akárhonnan pld. a motor feszültségről is indíthatod az 555-öt. üdv! proli007
Szia!
Lettem volna olyan kedves használni,de mivel Jani kettő kapcsolásban is segitett igy nem akartam kétszer ugyanazt leirni. Mind a kettő rajzhoz kapcsolódott a kérdésem. Köszönöm szépen a segítségedet! Üdv, MChris |
Bejelentkezés
Hirdetés |




) 





(polaritás váltással müködteti a motort a központizár)




