Fórum témák
» Több friss téma |
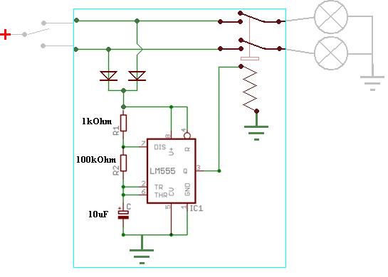
Az egy 14001 (4001?) IC egyik kapuja. (1/4-e, mert 4 ilyen kapu van egy tokban.)
[OFF]Ismét egy 555-ös kapcsolás ...
Visszaolvasva a témát biztosan találnék legalább két olyan kapcsolást ami jó lenne (kisebb átalakítással biztosan) ... Bocsánatot kérek mindenkitől az off-ért, de a téma címe Idézet: „555-ös IC-s kapcsolások”
Szia.
Az egy logikai kapu. Ez esetben 4001 (PL: CD4001 ). Lassú jelváltozások kezeléséhet a 4093 vagy a 40106-os típus szerencsésebb lenne. Szerencsétlen esetben a hosszúidejű 1/2 -ed tápfeszültség a 4001-est tönkre is teheti... Az ajánlott kapcsolásban a 4001-es IC helyére a 4093-as közvetlen beültethető. A nem használt bemeneteket vagy GND-re, vagy +UT-re kel kötni. Sok szerencsét az áramkör megépítéséhez!
köszöntem mindenkinek a segítséget....
remélem jó lesz....
sziasztok!
elkészítettem a következő kapcsolást a motorom indexéhez. amikor a motor nem jár - nincsen nagyfeszültség, és szikra jelen - akkor szépen villog, ahogy kell. Ha jár a motor - talán a nagyfesz miatt - sokkal gyorsabban villog, kitöltési tényező is megváltozik, persze mindkettő szabálytalan. a kapcsolást alufóliába csomagolva a hiba nem szűnt meg, az akkumlátor töltését levettem, tehát nem a töltés (tüskéi) zavarják meg. mi lehet a hiba oka? vagy milyen villogtatót kéne készítenem ami üzembiztos?
Szép napot! Egy zümmeres kapcsrajz volna valakinek, ami folyadékszintet tud figyelni (pl. két benyúló drót közé ha felér mondjuk a vegyi anyag - konkrétan bor - akkor zümizik? Csak úgy gondoltam hogy 555-vel lenne megoldva, de lehet tranyó is. Táp: 6-9 V. Nem vicc, a cimborám borfejtéskor elfelejtette hogy az edény kevesebb mint a hordó. Mínusz 70 liter zweigelt
Nagyon klasz! Köszönöm, én sajna hiába kerestem.
Nincs mit. látom új vagy itt ezért bocsánatos "bűn".
Sziasztok.
Korábban már volt terveim közt egy "kapcsolóüzem szerű" tápegység építése 555-össel. Először kisrleti célból építek egy kis 12/5 voltos invertert. Az áramkörről: Frekvencia kb 30kHz, egy flyback rendszerű tápegység, a kapcsolófet egy IRF830-as. A fetnek a szaggatófrekit az 555-ös kapcsolás adná, a vasmag egy ERL35-ös(PC tápból bontva), a tekercsek: primer 60 menet, szekunder 25 menet. A tápegységből örülnék kb 10 wattnak is Vélemények? Kaptam már az ilyen ötleteimért kritikát..de nem egy kilowattos tápot akarok, csak kisérletezgetni
Hello!
Az igazság, hogy az ember ma már csak kínjából (esetleg a kihívás kedvéért) épít 555-ből kapcsitápot. Erre számtalan cél IC van már, ahol adott a szabályozás - referencia... A flyback konverternek 12/5 esetén, csak akkor van létjogosultsága, ha egyúttal a galvanikus elválasztást is szeretnéd biztosítani. Mert különben a stepdown rendszerű egyszerűbb. Igaz, hogy 555-el akarsz építkezni, de igazából ez a téma, a kapcsolóüzemű topikokba való. üdv! proli007
szerintem a tápfesz stabilizálása ic-vel megoldja a gondod.
Hello Mindenki!
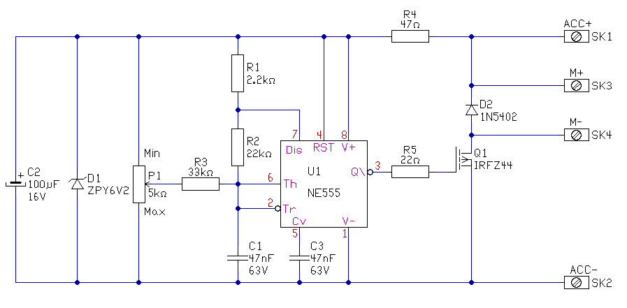
Nekem ezzel az 555-ös PWM-mel kapcsolatban lenne kérdésem (kép). Át lehet alakítani úgy hogy ne a pozitív legyen a közöl láb hanem a negatív szóval legyen + táp, + kimenet, - táp és kimenet egybe
Hello!
Nem egészen érthető a kérésed, de aki rajzolta ezt az áramkört, annak is volt nyomás a fejében. - Az IC-nek alapvetően két kimenete van. A 3-as láb, ami (a plusz és minusz táphoz képest is kb. 200mA-el) terhelhető, és általában ezt használják "kimenet" elnevezéssel. A 7-es láb is egy nyitott kollektoros kimenet. De ezt csak akkor használhatod kimenet gyanánt, ha egy ellenállás van a plusz táp és a 7-es láb között. - Az áramkörnél, a 8-as láb és a 7-es láb között oda van írva, hogy Led. Ez úgy igaz, ha a Led-el sorban van előtét ellenállás, mert különben beledöglik a Led és a 7-es lábon lévő belső meghajtó tranyó is. - Egyszóval, az IC +táp lába, a 8-as. A minusz (jobban mondva GND tápfeszültségpont, mert itt nincs +- tápfeszültség, csak egy tápfesz, aminek a negatív pontja) az 1-es láb. (a 4-es lábra, meg plusz tápot kell adni, mert ez az IC Reset azaz törlő bemenete. Hogy az IC működjön, ide magas logikai szintet kell adni, azaz plusz tápot.) - Kimenetként meg (a GND-hez képest) 3-as lábat használhatod, vagy a 7. lábat, pld. 1kohm felhúzó ellenállással.) Remélem nem kevertelek meg, de ha igen, lerajzolom. üdv! proli007
Ez a kapcsolás nem tudom menyire életképes! Tesztelte már valaki?
Nekem mindenesetre nem szimpatikus, így első ránézésre.... zsoltii90 hozzászólására (#467743): [OFF]S segítségnek ITT egy ''elvileg'' működőképes 555-ös PWM szabályzó...
Sziasztok! Nekem is ez lenne a kérdésem.
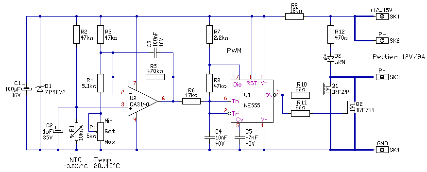
Vajon működik? Én 50-100W-os SZÉNKEFÉS dc motort szeretnék hajtani vele nem pedig BLDC-t. Ez a kapcsolás jó erre? Bővebben: Link Másik kérdésem, hogyan lehetne megoldani NTC-vel, hogy hőfokszabályozott legyen a motor, ne potit kelljentekergetni? Köszönöm!
Elvileg működik. Az ntc-t mégis hová gondoltad? A hőmérséklet emelkedésével csökkenjen a fordulatszám?
Szia!
Köszi a gyors segítséget! Minél magasabb a hőfok annál gyorsabb egyen a motor. Nagyon jó lenne ha ezt meg lehetne oldani Csak ott akadtam fent, hogy a potinak 3 lába van míg az ntc-nek 2 És azt sem tudom, hogy milyen fordulatszám és ellenállás lesz majd a jó. Úgy kéne megcsinálni a nyomtatott áramkört, hogy a potinak/ntc-nek csak sorkapocs lenne és a potival ki tudnám mérni a megfelelő ellenállást és utána bármekkora ntc-t rá lehetne kötni. Jó lesz így? de hogyan kell bekötni?
Hello!
Idézet: „de aki rajzolta ezt az áramkört, annak is volt nyomás a fejében” Hát ennyire szimpatikus. A kondit nem illik közvetlenől kimenetről tölteni-kisütni. Végtelen kicsi idő alatt nem lehet, azt meg a kitöltési tényező bánja. Én minden esetre nem így oldanám meg a PWM-et. Néha elvi jellegű rajzokat kész tényként közölnek, vagy vesznek akik olvassák. üdv! proli007
Hello.
Köszönöm a segítséget és nem lenne rossz proli007 ha lerajzolnád a kapcsolást Biztos ami biztos Nem szeretném elrontani. Azért volt nekem is gyanús ez a kapcsolás mert másik 555 kapcsolásnál kicsit másként voltak a dolgok. Mégegyszer köszi. Üdv
Nekem is tudnál segíteni? Az NTC-t hova tegyem és hova kössem a poti helyett?
A másik elvetemült ötletem a motor szabályzásra egy egyszerű fesszabályzó ic. pl lm338k. Ezzel is megoldható? Nem lesz így sok elfűtött áram? Köszi a segítséget előre is
Hello!
Azt hozzátéve, hogy én még nem készítettem motorhoz szabályzót! Ezeket a rajzokat, csak "kívánságra" rajzoltam. De.. Számomra, egy "korrekt" PWM jel olyan lenne, ahol egy lineáris (meghatározott amplitúdójú) háromszögjel, (vagy fűrészjel) Lenne bevezetve egy komparátor áramkörbe. Amely a vezérlő egyenfeszültséget hasonlítja össze ezzel. Kb. úgy, ahogy a mellékelt "Slow-PWM" kapcsolásban van. (Ez ugyan csak egy minta generátornak készült, kissé egyszerűsíthető lenne, és ki kell egészíteni egy meghajtó áramkörrel.) De motorok vezérlésénél, néha nem is a PWM előállítása lesz a gond, hanem az induktív jelleget adó motor vezérlése (és akkor a motor "generátor üzeméről" nem is beszéltünk). Nagy teljesítményű motor esetén, biztos vannak visszahatások a vezérlés felé. Ezért valami hasonló dolgon kellene törni a fejünket, mint a "FET-DRV" kapcsolásban van. (Egy DANFOS motorszabályzóban a legnagyobb helyet kitöltő rész, a vezérlés szűrése és a teljesítmény eszközök hűtése adja.) Egy egyszerű potméteres 555-ös PWM szabályzót mutat, a "Motor-PWM" rajza. És egy ugyan ezzel az áramkörrel kialakított "szabályzóval ellátott" áramkör, ahol a poti helyett feszültséggel vezéreljük a PWM fokozatot. Látható, a "Peltier-2" rajzon. Sok féle PWM előállító IC kapható már. A legtöbbnél, hiba, hogy a kitöltést nem lehet 0..100%-ban vezérelni. (Mert táp célokra készültek) A többi speciális IC-t meg nem ismerem, mert nem költenék olyanra, amire nincs szükségem. De ezekből a rajzokból, talán lehet ötleteket meríteni. De ne feledjük a puding próbáját.. üdv! proli007
Az oldalról megépített 555 kapcsolást szeretném tranzisztorral kiegészíteni. A kapcsolás feladata a polaritások cseréje lenne, megcsináltam relével, tökéletes. A relét szeretném kiváltani tranzisztorokkal.
Én ezt a pudingot próbáltam ki "vezérlés.jpg". Annak ellenére, hogy életem első nyomtatott áramköre azt hiszem sikerült, csak nem arra való amire nekem kellett
Egy 55W-os izzóval próbáltam, addig világított amíg tekertem a potit. Ez az egyszerű PWM áramkör jó lenne nekem (már minden meg van hozzá) Úgy megoldható a hőfokvezérlés, hogy a poti egyik oldala (nem tudom milyen szakkifejezés kell ide ) helyett NTC-t teszek, a másikra pedig huzalellenállást?
Szimulátorban összedobtam ezt a kapcsolást. S ott rendesen működött.
S a gyakorlati megvalósítása (#468383) szbalogh-ál is életre kelt.
Ebben a kapcsolásban nem elég csak betenni egy NTC-t az egyik ágba. Mert nem PWM szabályzást kapnál hanem az oszcillátor frekvenciája fog változni a hőmérséklet függvényében. Talán ha a szabályzó potenciométert egy PTC-NTC párossal váltanád ki...
Szerintem ez a kapcsolás megfelelne a céljaidnak.
Üdv!
Én most építettem meg ezt a rajzot. Működik. Az elektromos kerékpár házilag topicban vannak képek. uli
100%, hogy jó, de nem jobb egy külső dióda a motorkapcsokon, mint a fet belső zenerdiódája? Bár lehet, hogy a külső nagyon fogná a ventillátort...
Mi a különbség ha a 3-as, 7-es vagy 2,6-os láb után van a poti? Absz. láma vagyok.
Hello!
Idézet: „addig világított amíg tekertem a potit.” Ez biztos nem így gondoltad. Maximum, a poti llásától függően változott a fényereje. Alapvetően meg lehet oldani ahogy gondoltad, csak nem biztos, hogy az megfelelő neked. - Tegyük fel, hogy a szabályozni kívánt hőfokon, az NTC ellenállása, és a fix ellenállás (vagy poti ellenállása) egyaránt 10kohm-ot mutat. Így a kitöltési tényezője a PWM-nek 50%. - Az NTC hőfokfüggése, -3,6%/fokC. (Azaz minden egyes fok változásra, 3,6%-ot csökken az ellenállása.) Ha a hőmérséklet 10 fokot nő, az NTC ellenállása kb. 7kohm-ra csökken. - Ebben az esetben, a kitöltési tényező, 58%-ra nő. Tehát 10fok változásra, a ventilátor fordulata, 8%-al fog nőni. (már amennyire a fordulat arányos a kitöltéssel, azaz a jel integráljával) Elég lesz ez a változás? Ha igen, akkor jó. (A huzalellenállás nem tudom miért fontos számodra? Nehezíteni akarod a dolgodat, vagy a poti huzal?) üdv! proli007 |
Bejelentkezés
Hirdetés |










) helyett NTC-t teszek, a másikra pedig huzalellenállást? 





