Fórum témák
» Több friss téma |
Nem, ha megfelelő minőségű, keresztmetszetű és nem túl hosszú vezetékeket alkalmazol. A Krell, aki a világ egyik legjobb ( szubjektíve ha nem a legjobb ) high-end gyártója is alkalmazta ezt a fajta megoldást a sokak által is után-épített Ksa 100-ban például.
A Hiraga működőképes BD243-44-gyel?
Első indításra őket tettem bele, de azon kívül, hogy kifüstölt az egyik meghajtó, nem történt más. A tápfesz +/-14V környékén. Szerencsére a trafóról, amit vettem könnyedén lehet letekerni.
Szia!
Melyik hiraga mert azt hiszem van neki fetes is az meg nem valószínű hogy rendesen fog menni trantisztorokkal!
Szia!
A 8W-os, tranyós Hiragát próbáltam megépíteni. Öt nyák után ott járok, hogy fel fogom adni, de még egyet kipróbálok valamikor. Azóta vettem TIP29-3055-öt.
Szia!
Nem megy a nyák készítés?Én pont ezért nem nyákra teszem a kreálmányaimat.Én próba nyákra teszem és ha nem jó valami tudom javítani kicsit alpári megoldás de tökéletesen megfelelő!
A nyákok jók, a kapcsolás nem akar feléledni.
hátő ha a nyák jó akkor a kapcsolás is ha nem éled föl
És feléledt.
![]() Holnap komolyabban belemerülök a beállításába. Honnan fogom tudni, hogy elértem a megfelelő nyugalmi áramot?
Puffer kondi után kötsz egy multimétert Amper mérésbe állítva.
Ez teljesen renden van, a kérdés arra akar vonatkozni, honnan tudom, megfelelő-e az értéke.
Huha Melyik ˝A˝ osztályú erősítőröl is van szó?És hány ohmra lesz építve?
A 8W-os Hiragáról, amelyikről hapro cikkje is íródott.
Üdvözlet!
Szeretnék véleményeket hallani az Ágoston-féle hibrid A osztályú erősítőről. Nekem elsőre (kapcsrajz) nagyon tetszik, bár alul az RG ellenállást, melynek értéke max. néhány ohm lehet és amelyről azt írják, az a szerepe, hogy a kétféle (a csöves és a +/- 24 V-os) táp közötti esetleges gerjedéseket és földhurkot csökkentse, ill. megszüntesse. Köszi.
10 ohm -os ellenállás elég oda , dobd össze egészen biztos szépen fog szólni .
Valami eszembe jutott még: a csöves táp-rész Grätz * -ét nem lenne célszerű EZ80-nal kiváltani? Persze, ekkor 2 x 230 V-os trafóra lenne szükség és a középleágazás után csatlakozni le RG-n keresztül a földre. Sőt, most még nem néztem meg az EZ80 adatlapján, de valamennyi fesz azon is eshet, bár itt az áram nagyon kicsi, tehát kicsivel több mint 230 V-os trafó-tekercsekre lenne szükség.... - Csak egy ötlet, a cső-guruk szerint a csöves egyenirányításnak mindig szebb a hangja...... - Vélemény? Köszi.
Ez hibrid nincs jelentősége a csöves egyenfeszültségnek .
Érdekes ez a német nyelv, mert a Leo, aki kitalálta, így írta a nevét: Von Dr. Leo Grätz és még régebben is mindenütt csak így lehetett olvasni róla, csak mostanában látom így: Graetz...
Ez szerintem az umläut bonyolultsága miatt van. Több német szónál is létezik ilyen egyszerűsítés, hogy mit ne mondjak, ß helyett "ss".
Csöves egyenirányítás " szebb hangja" onnan jön hogy az erősített hasznos jel ütemében rohanó elektronok az üveg csőbe ide oda verődnek és ezek utózengése rátevődik az erősített jelre . Így szép mesebeli üveghangok "Glockenspiel " harmonikusok csilingelnek az alaphangon és jöhetnek a jégtündérek.
Azért nem kell mindent elhinni . Csöves egyenirányítóval az erősítő mintha kompresszoros lenne . Tehát a dinamikán rengeteget ront.Lehet hogy egyeseknek tetszik ez nem vitás de nem egy hajszolandó cél. Ki lehet próbálni ha van gitáros haver akinek van átkapcsolható "dual rectifier " csöves gitárerősítője .Hallatszik vilagossan mi történik , erezhetően aki gitározik is.
Értem. Nem semmi a dolog.... Érzékeny a téma, különösan a csöves hívők vonatkozásában... Valahogy mindig az a sejtésem, hogy a csövesekkel szebb hangot lehet elérni, mint a félvezetős holmikkal (rózsaszín szemüveg :--)) sok esetben értelemszerűen a mérési parák rosszabbodása mellett. Már csak az maradhat a vitatéma, hogy ez kinek tetszik, kinek nem..........
Bocsánat, a világért sem szeretném kiásni a csatabárdot, de nem tudtam megállni, hogy utána ne kérdezzek más fórumon is, mivel érdekesnek és elgondolkodtatónak találtam a válaszodat (persze, nicked és eme fórum megjelölése nélkül ki ne copy-paste-zzam a válaszodat), ahol nálam (a csöves technikában is lényegesen) gyakorlottabb fórumozók vannak és azt írták vissza többen is, hogy ez abszolúte nem így van. Nem adtam még fel, szeretném tudni az igazságot, ha egyáltalán tudható...... Tartok tőle azonban, hogy csak sejtések és teóriák gyártása megy a csöves technika ilyen-olyan hangi paramétereivel kapcsolatban, sokmindent nagyon meg szeretnénk magyarázni, amit hallunk vagy nem hallunk......
Sziasztok Mesterek!
Az interneten böngészve találtam ezt az erősítőt kíváncsi lennék a véleményetekre.A válaszokat előre is köszönöm.
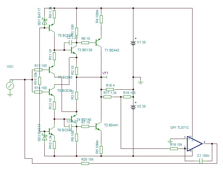
Okos, szépen kimunkált kapcsolás. Nem igazi A osztálynak szánták szerintem, bár annak is beállítható. Az okosság benne az, hogy Q39, Q40 árama mindig egy kicsit nyitva tartja a végtranzisztorokat. Ezeknek a tranzisztoroknak a kollektor árama elvileg a tápba is bevezethető lenne, de ekkor megszűnik ez a hatás. Ha betartjuk, hogy R39, R40, R49, R50 azonos értékűek, akkor a torzítás is nagyon jó lesz. Az IC hangfrekisen nem működik, a kimeneti DC-t húzza nullára.
A végét kiméreteztem, az elejét meghagyom ethosznak.
Az IC-t persze 15V -ról kell járatni, de a szimulátornak mindegy.
Melyik az R39 és R40? Én nem látok ilyet.
2 x 30 V-ról működne 4 ohmra a 4 A-es tranyókkal? Gondolom, megnézted szimulátorban. Mekkora torzítást produkál?
Ezek a legnagyobbak a Tina basicban. Csak a működési elv miatt szintetizáltam. Kb 0,1%-ot torzít 40Vpp-nél.
Térj át a Multisim 10.1, vagy későbbi verziókra. Össze sem lehet hasonlítani őket...
Igen, tervezem egy ideje, de ezt már annyira begyakoroltam. A torzításokat elég vacakul számolja ez, de már rájöttem, hogyan tudja jól számolni.
|
Bejelentkezés
Hirdetés |













