Fórum témák
» Több friss téma |
Fórum » Akkumulátor töltő
Hello!
Hát ez igazán nem probléma.. - Ha a töltés alatt az áram nem lenne elegendő, akkor alkalmazhatsz nagyobb teljesítményű izzót is. - Ha a hálózati kapcsoló kikapcsolt állapotában fordítva helyezed a töltőt az aksira. világít az izzó és tesztelheted az aksi töltöttségét is. - Így bekapcsolás előtt érdemes a töltőre alőször az aksit kapcsolni az, mert ez a lámpa egyben jelzi is, hogy fordítva tedd rá az aksit. Tehát helyes polaritás esetén nem ég. - Ha a töltő kimenetét rövidrezárod, akkor nem megy tönkre, csak világít a lámpa. üdv! proli007
Szia proli007!
Bocsi hogy téged zaklatlak a kérdéseimmel Pc tápos akutöltönél irtad hogy ha nem akarja az ember hogy menjen a ventilátor akksira kapcsolás után.A venti negativját rakják a -12 V-ra. De nekem az a gondom hogy ugy is megy Tudsz valami ötletett hogy lehetne kiküszöbölni ezt?Elöre is köszi
Hello!
Ha megy a táp, akkor persze pörög a ventilátor. De ez nem is baj. Azért tettem a mínuszra, hogy ha kimaradna a hálózat, akkor ne menjen, mert esetleg lemeríti. üdv! proli007
Szia!
De pont ez a gondom hogy akkor megy amikor nincs bekapcsolva a táp.Ahogy rácsatlakoutatom az akksira már pörög is.
Hello!
Akkor valószínűleg még sem a -12V-on van. Meg kell vizslatni, hogyan jut oda a feszültség. üdv! proli007
Hello!
Pedig biztos hogy a -12V-ra van rákötve.Nincs is máshol -12V madzag.De hogy biztos legyek magamba.A ventilátor + a +12-os részre van kötve a - meg a -12. Igaz? Ahogy néztem erre a táp rajzra hasonlit.Nem igazán tudom hogy merre fele keresgesem a hiba okát.táp
Hello!
Az a probléma, hogy a +-12V közé kötötted. A +12V-ot megkapja, a -12V diódáin keresztül, meg a GND-t. Ha a -12V és a GND közé kötöd a ventilátort, akkor jó lesz. (Vigyázz, a plusz vezetékét a GND-re kell kötni!) üdv! proli007
Szia!
Köszi a segitséget. Gondoltam hogy valamit rosszul csinálok. Még egy kérdésem lenne. Szeretnék belerakni egy LCD panelműszert amivel láthatom az aktuális ampert.A lomex oldalán találtam 52-00-82 és 52-00-66 cikkszámú. Az lenne a kérdés hogy elég neki ha csak berakok egy fesz stabilizálot a +12 V hoz vagy a +5 V hoz. Vagy kell valami barbatrükk? A + vagy a - ágat kellene nézni? Elég ha egy 0,1 ohmos sőtőt rakokbe és azon nézem? Tudják ezek a saját áramukat mérni?Elöre is köszi a segitséget Hali dudzsi
Hello!
A DVM modulok, lévén, hogy egy ICL7106 van bennük, nem tudják mérni, a saját feszültségüket. Ennek oka, hogy a belső referencia feszültségük, a plusz táphoz képest van előállítva. Azaz, 2,8V belső referencia analóg GND pontja, mintha a 9V-ról "lógna" visszafelé. És ehhez a feszültség szinthez kell a mérendő feszültséget beadni. Ráadásul, a DVM negatív bemenete, közvetlen össze van kötve az AGND ponttal. Megoldás lehet azonban a mellékelt ábra, mely a shunt ellenálláson eső feszültséget, mintegy átkonvertálja az AGND ponthoz képest. A shunt lehet az az ellenállás is amin az áramfigyelés folyik. Ennek értéke 0,082 ohm a rajz szerint. Ha azon 10A folyik, akkor azon 820mV feszültség esik. Nekünk, ebből csak 100mV-ra van szükségünk, tehát az áramkör csillapítani fog. A különbség vonó erősítő erősítése 2,2kohm/10kohm=0,22 Tehát annak kimenetén a 820mV-ból már csak 180mV lesz, ezt a kimeneti feszültség osztó tovább osztja. Így a 820mV-ból pont 100mV lesz a műszer bemenetén. Az IC tápfeszültségéhez használható, a műszer 9V-os tápfeszültsége, amit egy stabival előállíthatsz a +12V-ból. Azt tudni kell, hogy az IC CMRR hibája miatt, pontatlanságot visz a mérésbe. De egy töltőnél ez nem sokat számíthat. (Csak ne csodálkozz, ha terheletlenül nem nullát mutat.) üdv! proli007
Szia!
Sajna nem vagyok egy elektronikai zseni. A rajzon az OP1 és OP2 az mi? Ezt külön meg kell épiteni hozzá hogy müködhessen a dolog és gondolom a stabil rész egy külön dolog. Bocsi hogy ennyire értetlennek tünök ![]() Szia dudzsi
Hello!
Jaj bocs! Nem oly nagy varázslat ez. A két "opamp" az csak két egy tokban lévő műveleti erősítő. (pld. LM358) Csak ez egy szimulátorban készült rajz. De ha gondolod, megrajzolom "rendesen". Remélem, így már tiszta a dolog. üdv! proli007
Hello!
Igy már tiszta. :yes: Nagyon köszönöm a segitséget. Sajna majd csak jövöhéten tudom megépiteni meg kiprobálni. szia dudzsi
Hello.
Nézem a pcb-t, és értetlenkedek a logó láttán. Nem szoktál Te más tollával ékeskedni.
Gondolom arról van szó:
pT=Kelemen Gábor (??)
Igen, de nem firtatom tovább, sőt elnézést kérek.
Szia Proli007!
Segits nekem mert már kivagyok. Megcsináltam a mérönek a szerkezetét és tök jo lett. Multhéten kiprobáltam mindent és jól müködött. Tegnap megcsinálom a dobozkát hogy ma összerakjam erre valami nem szuperál.Akármit csinálok mindig 20A-ral akar tölteni.Nem lehet semmit állitani. Egyszerüen nem értem hogy mi lett vele a hétvégén.Az a két led ami a feszültség és áramgenerátoros lenne az egyátalán nem világit a többi müködik. Merre fele kereszgessek?Már egy BUZ11 elfüstölt Elöre is köszi
Hello!
Tekintve, hogy a led-ek közül egyik sem világít, nincs visszaszabályozás. Tehát valahol alapszinten kell keresni a dolgot elsőként az IC tápját, majd a referenciát kell megmérni. (Valahol valami megszakadt, vagy testre ér..) Természetesen terhelés nélkül is lehetséges. üdv! proli007
Hello Proli007!
Hát sikerült megcsinálni.Azt hitterm hogy öngyilokot követek el magamon. A Led 1 foditva kötöttem be. Pedig a rajz szerint csináltam. Most vagy elvan rajzolva vagy én voltam vak. De az a lényeg hogy tök jó lett. :yes: Köszönök minden segitséget Szia dudzsi
Hello!
Nagyon szívesen, de a rajzon is helyesen van és a nyákon is. Arra vigyázni kell hogy a kisáramú Led-ek esetében néhol nem a tányér a katód, hanem az az anód. HA csak átnézel a Led-en és úgy próbálod bekötni, csalódni fogsz. Biztosabban felismerhető az oldal levágása "katódnak", vagy a hosszabbik lába "anódnak". üdv! proli007
Szia proli007!
Lenne egy amatör kérdésem. Hogy lehetne megoldani azt, hogy ha eléri az aksi a 14,4 akkor egy led világitson.Valami egyszerü tranzisztoros dolog gondolom van csak nem igazán jön össze. köszi szia dudzsi
Hello!
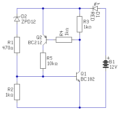
Ha minden áron ragaszkodsz, a tranyókhoz, meg lehet oldani, némi engedménnyel. - Alapvetően egy PUT kapcsolásról van szó (Q1-Q2-R3-R4-R5), amit a feszültség növekedése aktivizál. - A kapcsolási feszültséget, a D1 Led nyitófeszültsége, a D2 Zéner feszültsége, a Q1 bázis-emitter nyitófeszültsége, és az R1/R2 ellenállásokból álló osztó határozza meg. Pontosítani a kapcsolási pontot, az R1 ellenállás változtatásával lehet. - Az átváltás, kb. 100mV-on belül létrejön, de nem abszolút határozott. Ha az áramkör bebillent, kb. 10V-on billen csak vissza. - Q1 és Q2 helyére szinte bármilyen NPN és PNP tranyó megfelelő. (Persze a struktúra fel nem cserélhető.) A feladat korrekt megoldásához, viszont tisztességesebb áramkörök szükségesek. Referencia feszültség, hiszterézises komparátor, Led meghajtó. Ezeket a funkciókat egy uA723 stabilizátor IC mind tartalmazza. Az IC-t négy ellenállással és egy kondival kiegészítve, korrekt feszültség monitort kapunk. - A műveleti erősítő, összehasonlítja az aksi R7/R8-al leosztott feszültségét, a belső referencia feszültséggel, és a kimenő fokozat meghajtja a Led-et. - Hiszterézisről, az R9-el létrehozott pozitív visszacsatolás gondoskodik. - Tekintve, hogy az IC belső referenciája, 7,2V, így az aksi feszültségét, a felére kell leosztani, a 14,2..14,4V kapcsolási szinthez. Az osztás viszonya, az R6 ellenállás értékének változtatásával, szükség esetén finoman állítható. - Az IC belső két tranzisztora áramgenerátorként üzemel. Így a Led állandó árammal működik, amit ar R9 értékének változtatásával állíthatunk be. Iled=0,6V/R9 (a 0,6V a tranyót nyitó bázis-emitter feszültség) üdv! proli007
Köszönöm ismét a válaszodat. A másodikat fogom megcsinálni. Ha lessz idöm teszek fel képekt hogy mi is lett belöle.
Mégegyszer köszi
Szia proli007!
Megcsináltam ac ics kapcsolást.A következö lenne a kérdésem.Ha a R6 helyére berakok egy potit és tekerem lefele akkor kellene elöbb világitania a lednek.Igaz?Mert most ha tökig letekerem az R6 helyén apotit akkor még 14,36 se világit.Ha csökentem az R7 értékét akkor lessz változás? Elöre is köszi
Hello!
Mindig ott kapcsol be, amikor az 5. láb feszültsége eléri a referencia feszültséget. (A referenci IC-ként változhat, de kb. 7,2V). Ha az osztóban egyforma ellenállások vannak, akkor a referencia kétszeresénél fog kapcsolni. Ha R7 értékét növeled (R6 is ezt teszi), akkor magasabb feszültségen kapcsol be, ha csökkented, akkor alacsonyabban. A bekapcsolási értéket a következő képpen számolhatod ki: Ube=(Uref/R8*R7)+Uref A kikapcsolási feszültség, kb. mindig kisebb 600mV-al, mint a bekapcsolási feszültség: Uki=Ube-0,6V (ez a belső tranyó, bázis-emitter nyitófeszültségéből adódik.) A visszakapcsolási érték, már nem olyan pontos, mint a bekapcsolási érték. De módisíthatod a kapcsolást, akkor kb. 13,8V..15V-ig állítható a bekapcsolási feszültség. üdv! proli007
Üdv! Lenne egy 12/6 voltos akksitöltőm, ilyen legolcsóbb teszkós szutyok. Eddig tökéletesen működött, de a talpalt biztosítékjával nem bírta ki a fél perces rövidzárat. Gondoltam elment benne a diófasor, de nem. A töltésáram jelző ledek végig világítanak, nincs fesz a kimeneten. Jól sejtem, hogy csak ez az egy szem ic romolhat el a panelon?
Hali!
Nem szakadt meg a sönt ellenállás? Mert egyik haverom járt már ugy. Az ic szerintem csak a kijelzésre van. Nincs köze a kimeneti áramhoz. De ha csinálsz egy képet a másik oldalrol akkor már jobban lehetne látni.
Telitalálat! Nem tudok rajta semmit se mérni.. Honnan szerezzek bele egy ilyen böhöm ellenállatot?
Hali!
Az egy huzall ellánállás ami 0,05 ohmos. Vegyél 2db 0,1 ohmos 5W-ost és beforrasztod mindkettöt. Ugy is ott a helye. Ott elméletileg párhuzamosan vannak egymás mellet és akkor 0,05 ohm lessz. Amugy elektronikai boltba tudsz venni.Hali |
Bejelentkezés
Hirdetés |





Tudsz valami ötletett hogy lehetne kiküszöbölni ezt?

Ezt külön meg kell épiteni hozzá hogy müködhessen a dolog és gondolom a stabil rész egy külön dolog. Bocsi hogy ennyire értetlennek tünök 


Megcsináltam a mérönek a szerkezetét és tök jo lett. Multhéten kiprobáltam mindent és jól müködött. Tegnap megcsinálom a dobozkát hogy ma összerakjam erre valami nem szuperál.Akármit csinálok mindig 20A-ral akar tölteni.Nem lehet semmit állitani.
Egyszerüen nem értem hogy mi lett vele a hétvégén.Az a két led ami a feszültség és áramgenerátoros lenne az egyátalán nem világit a többi müködik. Merre fele kereszgessek?Már egy
De az a lényeg hogy tök jó lett. :yes: 








