Fórum témák
» Több friss téma |
Azért gondoltam mert a fényszóró izzó 60W,és azzal lett 4,7 A.
A 2 ellenállás párhuzamosan 20W + sorba a 25W-os izzó az 45W +sorba a 15W-os ellenállás az akkor elvileg 60W ,pont mint az 1 db fénysz.izzó.Ezeket így be tudom dobozolni,a 25W izzó meg állandóra beépítve kontrollámpának.
Figyelj... egyszer már elkövetted a párhuzamos-soros dolgok rossz értelmezését...
1., az ellenállásokat és a 25 W izzódat EGYMÁSSAL PÁRHUZAMOSAN KÖTVE, DE az akkuval sorban gondolkozz és írj. 2., az eszmefuttatásod azért rossz, mert a 2x10 om 20 W oké, de a 12 V 25 W izzód a ráeső sacc 5-6 volton nem 25 wattot ér, hanem 6-8-at. 3. a 15 wattos ellenállásod pedig nudli, mert 16 kohmot írtál rá - az semmit se ér még az előzőekkel párhuzamosan is kötve. Annyira nem érted azt a soros -paralel dolgot, hogy na.. A hozzászólás módosítva: Szept 23, 2020
Kösd be a refiizzók HELYETT a 2x10 ohmot és mérd az ampert...mennyi?
Utána ezekkel paralel tedd be a 25 W izzódat és olvasd le az ampert. Mennyi? A hozzászólás módosítva: Szept 23, 2020
Kipróbáltam az összes variációt a legtöbb 3,6 A-t akkor adta amikor mindent a 2 ellenállást és a 25 W izzót is párhuzamosan kötöttem be ,de
1.ez keveseeb mint 1 fényszóró izzóval 2.az ellenállások nedves újjra sercegtek,tehát 100 + celsius marad a 60W halogén
Gondoltam rögtön...
![]() Tedd a halogén MELLÉ a 25 wattos izzódat, ha más nincs.. a múltkori amper több lesz kicsit, talán 5.5-6 ? - de a hidat cseréld nagyobbra..
sorba vagy paralel?
paralel jó lett,5,60 A és megvan a sufnivilágítás is oldva ) A hozzászólás módosítva: Szept 23, 2020
Huhh... a 60 wattos MELLÉ, azzal paralel - így a 2 izzód pedig sorbakötendő az akkuval.
KORLÁTOZNI KELL az áramot... Emlékezz a legutóbbi skiccre: 2 izzó van rajta paralel... http://keptarhely.eu/view.php?file=20200921v01t0reaa.bmp A hozzászólás módosítva: Szept 23, 2020
közben rájöttem...
paralel jó lett,5,60 A és megvan a sufnivilágítás is oldva ) A hozzászólás módosítva: Szept 23, 2020
Időben....memorizáld, mentsd el, stb.
Oké.. A hozzászólás módosítva: Szept 23, 2020
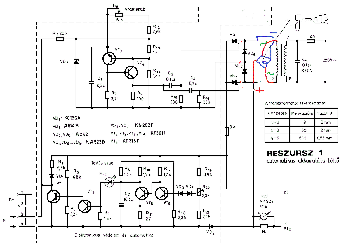
Sziasztok ,bocs,hogy megint visszahozom a témát,de megvettem a hozzávalókat,12A -os graetz hidat ,és a triakokat BT151 típusút.Szeretném az eredeti állapotot visszahozni.
Kérdés: 1. a képen látható piros keretes Graetz híd már rajta van a panelon,akkor az enyém nem kell?(a panelon kis diódák vannak,ezek szemre sem bírnak el 10 Ampert) 2.A triak anódja közös hűtőbordán lesz,ez lesz a biztin keresztül a negatív kimenet A másik lábakat meg akkor csak símán a trafó kimenetre rátehetem? A kapu lábaknak van kivezetése a panelról. Köszi ha időt áldoztok rám. A hozzászólás módosítva: Okt 2, 2020
Szia!
A te graetzed nem kell, ha a régi dolgok bent vannak. A VD4, VD5-nek bírni kell a 10 ampert. Innen nem látszik, melyik diódád mekkora, azonosítsd. A tirisztorok ( nem triak ) anódjai lesznek összekötve a rajz szerint. Élesztéskor azért tedd be sorban a "sufnivilágítást", hogy lásd, rendben működik-e ( kis amper lesz nyilván), szabályozható-e. A hozzászólás módosítva: Okt 2, 2020
Módosítás:valamit rosszul káttam ,a panelon csak a VD6 és VD7 dióda van,
a másik kettő (VD4 és VD5) nincs.Helye sincs,nem lett semmi kivéve.
Akkor nézd meg a trafód szekunderét, van-e középkivezetése a (+) kivezetés ( műszer, Rs) felé, vagy valahonnan hiányzik 2 komolyabb dióda, amik a (+)-t adnák.
Ha kivették azt a 2 diódát, akkor bent marad a graetzed és abból 2-t köss be a rajz szerint. A hozzászólás módosítva: Okt 2, 2020
Lehet hogy valahol hűtőbordán volt a 2 dióda ,de ilyen most nincs.
A rajzon láthatóan akkor jónak kéne lennie.Így viszont 1 bordán lesz a 2 tirisztor és a Graezt is. A híd fémházas,de a kivezetések szigeteltek.
A graetz 2 váltó kivezetése megy a trafóra, a (+) kivezetése ahogy írtam, műszer, Rs felé - a (-) kivezetése ÜRES MARAD.
Olvashatnál rendesen. A hozzászólás módosítva: Okt 2, 2020
Bocs de 4 hsz-szel feljebb a "rajz szerint" link nem működik.
Várj kicsit... az nem link, hanem utalás a TE rajzodra...mindjárt küldöm, ha nehéz.
gr <<<< ez részletezve... A hozzászólás módosítva: Okt 2, 2020
Kezdem a szerelést ezek szerint a 2 tirisztor katódja a trafóra megy direktben?
Illetve maradt 2 vezeték szabadon(képen zölddel) ezekkel mi legyen?
Megvolt az első próba ,jön a feszkó 13-14V körül terheléstől függően,de
az R6 poti nem csinál semmit...
Ott van előtted a rajzon, hová kell kötni..
![]() A v6, v7 közös anód ad a szabályzó elektronikának negatívot.. Keresd meg a panelen azt a "vonalat". Ha az nincs bekötve, érdekes, nem szabályozott a tirisztorok gyújtása.. Az alsó zölddel egyelőre ne foglalkozz, de nem értem, a két kicsi dióda miért lett volna kivezetve és úgy...( vd3, vd8 ???) A hozzászólás módosítva: Okt 2, 2020
A panelból jönnek a vezetékek...vagyis már be van forrasztva V6-V7 közti
a másik vége lóg a levegőben...azt hova tegyem? Márpedig vd3, vd8 közös vezeték fizikailag létezik... jelenleg csak úgy lóg A hozzászólás módosítva: Okt 2, 2020
Nem értelek.. minden megvan, akkor mégsem?
"....be van forrasztva V6-V7 közti a másik vége lóg a levegőben...azt hova tegyem?" Ha a két dióda megvan, a közös anódjukról menjen a lógó drót arra a vonalra, amire a vd2 anód, c1 , r7, r9, r15, r16 "alsó" vége is csatlakozik.
hát azt hiszem én sem értem
amit leírtál az a vezeték már eleve megvan a nyákon: "közös anódjukról menjen a lógó drót arra a vonalra, amire a vd2 anód, c1 , r7" amit fent zölddel rajzoltam a nyákból egy kijövő fehér vezeték szabad véggel, annak azért csak kéne helye legyen a Graetz "-" kivezetés meg be sincs kötve
Ha minden a helyén van, akkor szigeteld le és ne foglalkozz vele.
A graetz (--)-t te rajzoltad be 11:26-kor. Arra írtam, hogy nem kell, üres legyen. A hozzászólás módosítva: Okt 2, 2020
Belemértem,5,4V -ot mértem a vezeték és a tirisztor közös anód közt
A hozzászólás módosítva: Okt 2, 2020
Ott ne mérj multival, nincs értelme, se oka.
( remélem, nem keversz diódát és tirisztort )... A hozzászólás módosítva: Okt 2, 2020
Hello! Látom nem nagyon érted mit is teszel.
- A tranyós áramkör alsó fele, a feszültség figyelést végzi és közvetlen az akkumulátorra csatlakozik. Innen táplálkozik is. -A felső fele az áramszabályzó. Mivel ennek pulzáló egyenfeszültségre van szüksége a negatív feszültségét a VD6-VD7-ről kapja. A pozitív feszültségét a feszültség figyelő fokozat felől. Ha a töltésnek vége van (elérte az aksi a töltési végfeszültségét) akkor ez a pozítív feszültség szűnik meg és így a tirisztorok nem kapnak gyújtást. - Az akkumulátor töltése egy "vezérelt egyenirányító". Ez egy Graetz, csak éppen a pozitív felét a VD4-VD5, a negatív felét a két tirisztor alkotja. A Vd6-VD7 csak az áramszabályzó fokozat tápját állítja elő. - Hiába néz ki a Vd4-Vd5-Vd6-Vd7 úgy mint ha összetartoznának a rajzon, de nem az alkotja a Graetz fokozatot. - Így a VD4-VD5 helyett beépített Graetz-nek csak két diódája ("pozitív fele") van alkalmazva. Ezért nincs bekötve a negatív pontja. Ha szeretnéd azt is használni, akkor megteheted, de akkor a VD6-VD7-re nincs szükség. Így adhatsz negatív tápot a Graetz negatív pontjáról is az áramszabályzó tranyóknak. |
Bejelentkezés
Hirdetés |














