Fórum témák

» Több friss téma
Fórum » Akkutöltő hiba
 
Témaindító: snakesix, idő: Nov 13, 2008
Témakörök:
Lapozás: OK   8 / 12
(#) berez válasza ferci hozzászólására (») Szept 23, 2020 /
 
Azért gondoltam mert a fényszóró izzó 60W,és azzal lett 4,7 A.
A 2 ellenállás párhuzamosan 20W + sorba a 25W-os izzó az 45W +sorba a 15W-os ellenállás
az akkor elvileg 60W ,pont mint az 1 db fénysz.izzó.Ezeket így be tudom dobozolni,a
25W izzó meg állandóra beépítve kontrollámpának.
(#) ferci válasza berez hozzászólására (») Szept 23, 2020 /
 
Figyelj... egyszer már elkövetted a párhuzamos-soros dolgok rossz értelmezését...
1., az ellenállásokat és a 25 W izzódat EGYMÁSSAL PÁRHUZAMOSAN KÖTVE, DE az akkuval sorban gondolkozz és írj.
2., az eszmefuttatásod azért rossz, mert a 2x10 om 20 W oké, de a 12 V 25 W izzód a ráeső sacc 5-6 volton nem 25 wattot ér, hanem 6-8-at.
3. a 15 wattos ellenállásod pedig nudli, mert 16 kohmot írtál rá - az semmit se ér még az előzőekkel párhuzamosan is kötve.
Annyira nem érted azt a soros -paralel dolgot, hogy na..
A hozzászólás módosítva: Szept 23, 2020
(#) ferci válasza berez hozzászólására (») Szept 23, 2020 /
 
Kösd be a refiizzók HELYETT a 2x10 ohmot és mérd az ampert...mennyi?
Utána ezekkel paralel tedd be a 25 W izzódat és olvasd le az ampert. Mennyi?
A hozzászólás módosítva: Szept 23, 2020
(#) berez válasza ferci hozzászólására (») Szept 23, 2020 /
 
Kipróbáltam az összes variációt a legtöbb 3,6 A-t akkor adta amikor mindent a 2 ellenállást és a 25 W izzót is párhuzamosan kötöttem be ,de
1.ez keveseeb mint 1 fényszóró izzóval
2.az ellenállások nedves újjra sercegtek,tehát 100 + celsius
marad a 60W halogén
(#) ferci válasza berez hozzászólására (») Szept 23, 2020 /
 
Gondoltam rögtön...
Tedd a halogén MELLÉ a 25 wattos izzódat, ha más nincs.. a múltkori amper több lesz kicsit, talán 5.5-6 ? - de a hidat cseréld nagyobbra..
(#) berez hozzászólása Szept 23, 2020 /
 
sorba vagy paralel?
paralel jó lett,5,60 A és megvan a sufnivilágítás is oldva )
A hozzászólás módosítva: Szept 23, 2020
(#) ferci válasza berez hozzászólására (») Szept 23, 2020 / 1
 
Huhh... a 60 wattos MELLÉ, azzal paralel - így a 2 izzód pedig sorbakötendő az akkuval.
KORLÁTOZNI KELL az áramot...
Emlékezz a legutóbbi skiccre: 2 izzó van rajta paralel...
http://keptarhely.eu/view.php?file=20200921v01t0reaa.bmp
A hozzászólás módosítva: Szept 23, 2020
(#) berez hozzászólása Szept 23, 2020 /
 
közben rájöttem...
paralel jó lett,5,60 A és megvan a sufnivilágítás is oldva )
A hozzászólás módosítva: Szept 23, 2020
(#) ferci válasza berez hozzászólására (») Szept 23, 2020 / 1
 
Időben....memorizáld, mentsd el, stb.
Oké..
A hozzászólás módosítva: Szept 23, 2020
(#) berez válasza ferci hozzászólására (») Szept 23, 2020 /
 
lerajzoltam
(#) berez hozzászólása Okt 2, 2020 /
 
Sziasztok ,bocs,hogy megint visszahozom a témát,de megvettem a hozzávalókat,12A -os graetz hidat ,és a triakokat BT151 típusút.Szeretném az eredeti állapotot visszahozni.
Kérdés: 1. a képen látható piros keretes Graetz híd már rajta van a panelon,akkor az enyém
nem kell?(a panelon kis diódák vannak,ezek szemre sem bírnak el 10 Ampert)
2.A triak anódja közös hűtőbordán lesz,ez lesz a biztin keresztül a negatív kimenet
A másik lábakat meg akkor csak símán a trafó kimenetre rátehetem?
A kapu lábaknak van kivezetése a panelról.
Köszi ha időt áldoztok rám.
A hozzászólás módosítva: Okt 2, 2020
(#) ferci válasza berez hozzászólására (») Okt 2, 2020 /
 
Szia!
A te graetzed nem kell, ha a régi dolgok bent vannak.
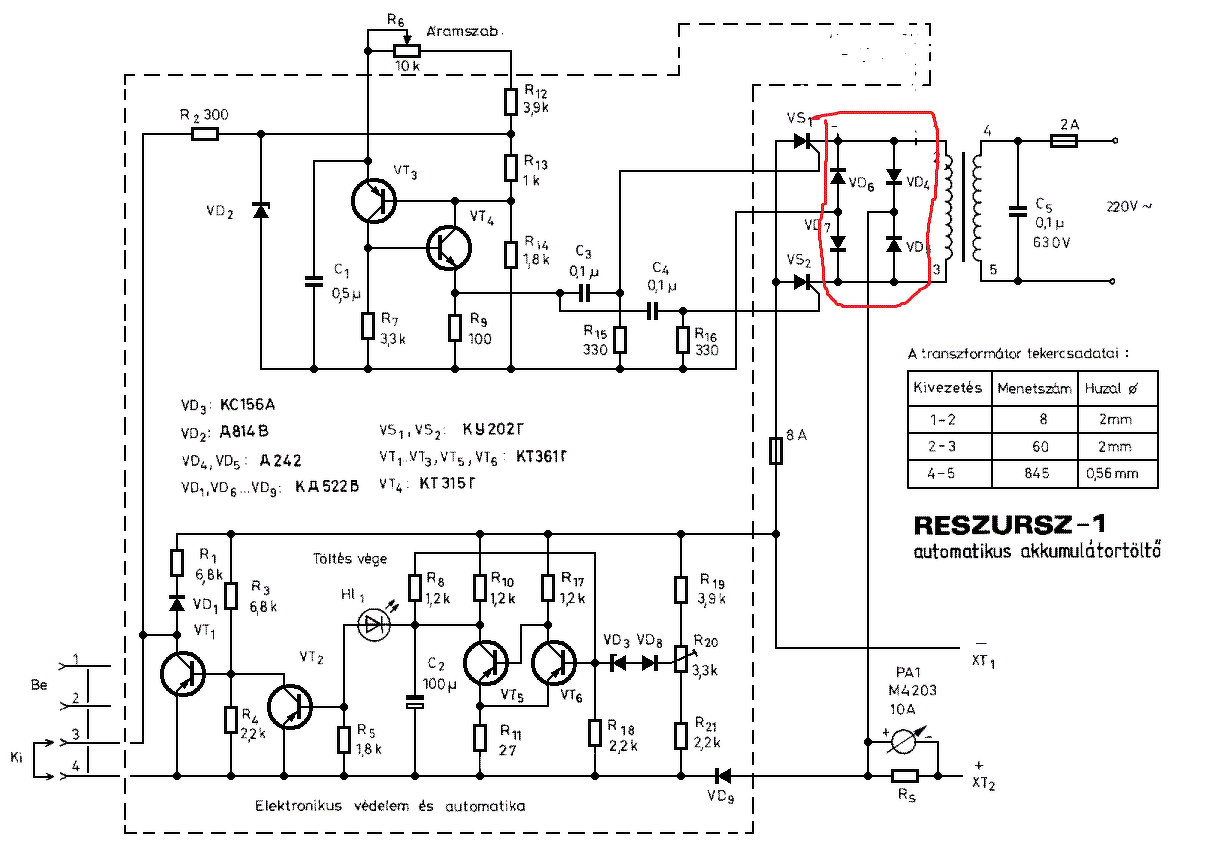
A VD4, VD5-nek bírni kell a 10 ampert. Innen nem látszik, melyik diódád mekkora, azonosítsd.
A tirisztorok ( nem triak ) anódjai lesznek összekötve a rajz szerint.
Élesztéskor azért tedd be sorban a "sufnivilágítást", hogy lásd, rendben működik-e ( kis amper lesz nyilván), szabályozható-e.
A hozzászólás módosítva: Okt 2, 2020
(#) berez válasza berez hozzászólására (») Okt 2, 2020 /
 
Módosítás:valamit rosszul káttam ,a panelon csak a VD6 és VD7 dióda van,
a másik kettő (VD4 és VD5) nincs.Helye sincs,nem lett semmi kivéve.
(#) ferci válasza berez hozzászólására (») Okt 2, 2020 /
 
Akkor nézd meg a trafód szekunderét, van-e középkivezetése a (+) kivezetés ( műszer, Rs) felé, vagy valahonnan hiányzik 2 komolyabb dióda, amik a (+)-t adnák.
Ha kivették azt a 2 diódát, akkor bent marad a graetzed és abból 2-t köss be a rajz szerint.
A hozzászólás módosítva: Okt 2, 2020
(#) berez válasza ferci hozzászólására (») Okt 2, 2020 /
 
Lehet hogy valahol hűtőbordán volt a 2 dióda ,de ilyen most nincs.
A rajzon láthatóan akkor jónak kéne lennie.Így viszont 1 bordán lesz a 2 tirisztor és a Graezt is.
A híd fémházas,de a kivezetések szigeteltek.

reszursz3.gif
    
(#) ferci válasza berez hozzászólására (») Okt 2, 2020 /
 
A graetz 2 váltó kivezetése megy a trafóra, a (+) kivezetése ahogy írtam, műszer, Rs felé - a (-) kivezetése ÜRES MARAD.
Olvashatnál rendesen.
A hozzászólás módosítva: Okt 2, 2020
(#) berez válasza ferci hozzászólására (») Okt 2, 2020 /
 
Bocs de 4 hsz-szel feljebb a "rajz szerint" link nem működik.
(#) ferci válasza berez hozzászólására (») Okt 2, 2020 /
 
Várj kicsit... az nem link, hanem utalás a TE rajzodra...mindjárt küldöm, ha nehéz.
gr <<<< ez részletezve...
A hozzászólás módosítva: Okt 2, 2020
(#) berez válasza ferci hozzászólására (») Okt 2, 2020 /
 
Köszönöm ,megpróbálom így
(#) berez hozzászólása Okt 2, 2020 /
 
Kezdem a szerelést ezek szerint a 2 tirisztor katódja a trafóra megy direktben?

reszursz4.gif
    
(#) berez válasza berez hozzászólására (») Okt 2, 2020 /
 
Illetve maradt 2 vezeték szabadon(képen zölddel) ezekkel mi legyen?
(#) berez válasza berez hozzászólására (») Okt 2, 2020 /
 
Megvolt az első próba ,jön a feszkó 13-14V körül terheléstől függően,de
az R6 poti nem csinál semmit...
(#) ferci válasza berez hozzászólására (») Okt 2, 2020 /
 
Ott van előtted a rajzon, hová kell kötni..
A v6, v7 közös anód ad a szabályzó elektronikának negatívot..
Keresd meg a panelen azt a "vonalat".
Ha az nincs bekötve, érdekes, nem szabályozott a tirisztorok gyújtása..

Az alsó zölddel egyelőre ne foglalkozz, de nem értem, a két kicsi dióda miért lett volna kivezetve és úgy...( vd3, vd8 ???)
A hozzászólás módosítva: Okt 2, 2020
(#) berez válasza ferci hozzászólására (») Okt 2, 2020 /
 
A panelból jönnek a vezetékek...vagyis már be van forrasztva V6-V7 közti
a másik vége lóg a levegőben...azt hova tegyem?
Márpedig vd3, vd8 közös vezeték fizikailag létezik... jelenleg csak úgy lóg
A hozzászólás módosítva: Okt 2, 2020
(#) ferci válasza berez hozzászólására (») Okt 2, 2020 /
 
Nem értelek.. minden megvan, akkor mégsem?
"....be van forrasztva V6-V7 közti a másik vége lóg a levegőben...azt hova tegyem?"

Ha a két dióda megvan, a közös anódjukról menjen a lógó drót arra a vonalra, amire a vd2 anód, c1 , r7, r9, r15, r16 "alsó" vége is csatlakozik.
(#) berez válasza ferci hozzászólására (») Okt 2, 2020 /
 
hát azt hiszem én sem értem
amit leírtál az a vezeték már eleve megvan a nyákon:
"közös anódjukról menjen a lógó drót arra a vonalra, amire a vd2 anód, c1 , r7"
amit fent zölddel rajzoltam a nyákból egy kijövő fehér vezeték szabad véggel,
annak azért csak kéne helye legyen
a Graetz "-" kivezetés meg be sincs kötve
(#) ferci válasza berez hozzászólására (») Okt 2, 2020 /
 
Ha minden a helyén van, akkor szigeteld le és ne foglalkozz vele.
A graetz (--)-t te rajzoltad be 11:26-kor. Arra írtam, hogy nem kell, üres legyen.
A hozzászólás módosítva: Okt 2, 2020
(#) berez válasza ferci hozzászólására (») Okt 2, 2020 /
 
Belemértem,5,4V -ot mértem a vezeték és a tirisztor közös anód közt
A hozzászólás módosítva: Okt 2, 2020

reszursz5.gif
    
(#) ferci válasza berez hozzászólására (») Okt 2, 2020 /
 
Ott ne mérj multival, nincs értelme, se oka.
( remélem, nem keversz diódát és tirisztort )...
A hozzászólás módosítva: Okt 2, 2020
(#) proli007 válasza berez hozzászólására (») Okt 2, 2020 /
 
Hello! Látom nem nagyon érted mit is teszel.
- A tranyós áramkör alsó fele, a feszültség figyelést végzi és közvetlen az akkumulátorra csatlakozik. Innen táplálkozik is.
-A felső fele az áramszabályzó. Mivel ennek pulzáló egyenfeszültségre van szüksége a negatív feszültségét a VD6-VD7-ről kapja. A pozitív feszültségét a feszültség figyelő fokozat felől. Ha a töltésnek vége van (elérte az aksi a töltési végfeszültségét) akkor ez a pozítív feszültség szűnik meg és így a tirisztorok nem kapnak gyújtást.
- Az akkumulátor töltése egy "vezérelt egyenirányító". Ez egy Graetz, csak éppen a pozitív felét a VD4-VD5, a negatív felét a két tirisztor alkotja. A Vd6-VD7 csak az áramszabályzó fokozat tápját állítja elő.
- Hiába néz ki a Vd4-Vd5-Vd6-Vd7 úgy mint ha összetartoznának a rajzon, de nem az alkotja a Graetz fokozatot.
- Így a VD4-VD5 helyett beépített Graetz-nek csak két diódája ("pozitív fele") van alkalmazva. Ezért nincs bekötve a negatív pontja. Ha szeretnéd azt is használni, akkor megteheted, de akkor a VD6-VD7-re nincs szükség. Így adhatsz negatív tápot a Graetz negatív pontjáról is az áramszabályzó tranyóknak.
Következő: »»   8 / 12
Bejelentkezés

Belépés

Hirdetés
XDT.hu
Az oldalon sütiket használunk a helyes működéshez. Bővebb információt az adatvédelmi szabályzatban olvashatsz. Megértettem