Fórum témák

» Több friss téma
Fórum » Alacsony költségű digitális oszcilloszkóp
Lapozás: OK   78 / 118
(#) HDD hozzászólása Máj 28, 2010 /
 
Sziasztok valaki tudja, hogy kel ezt a progit használni (LCDbin)
A 24lc256.bin feles benn az első BMP hogy kel kicserélni?
(#) (Felhasználó 56240) hozzászólása Máj 30, 2010 /
 
Szia Dara
Hogy állsz az oszcilloszkópoddal?
Beindult már?
(#) HDD hozzászólása Máj 30, 2010 /
 
Sziasztok
Tud valaki segíteni a LCDbin progival?
(#) jano36 válasza HDD hozzászólására (») Máj 30, 2010 /
 
Szia

Szívesen segítenék, de előbb azt szeretném tudni, mit jelent a "feles benn az első BMP"
(#) HDD válasza jano36 hozzászólására (») Máj 30, 2010 /
 
Szia
Igen nem javítottam ki
Nem kel mindent észre venni
Használtad a progit?
Hagy lehet módosítani?
(#) jano36 válasza HDD hozzászólására (») Máj 30, 2010 /
 
Igen, de a kérdésemre nem válaszoltál. Valami oka volt, hogy azt írtad, hogy felesben. Nem a helyesírást ellenőriztem
(#) HDD válasza jano36 hozzászólására (») Máj 30, 2010 /
 
Eredetileg nem is akartam oda írni, mert az egy maradék szó volt egy mondatból
Másnak akartam írni csak így jött össze
(#) jano36 válasza HDD hozzászólására (») Máj 30, 2010 /
 
Pillanatnyilag nem érek rá, de holnap részletesen leírom
(#) HDD válasza jano36 hozzászólására (») Máj 30, 2010 /
 
Rendben előre is köszönöm
(#) jano36 válasza HDD hozzászólására (») Máj 31, 2010 /
 
Szia HDD
Szeretném előrebocsátani, nem áll szándékomban a nevezetes szkópot megépíteni. Véleményem szerint a jelenlegi állapotában egy költséges, nem sokra használható csecse-becse.
Viszont továbbfejleszthetőnek tartom a PC-s szoftverét, melynek forráskódja elérhető. Ötvözve a bbatka féle tárolós szkóp szoftverével. Egy nagyon jól használható tárolós szkópot lehetne összehozni. Tekintettel arra, hogy a PIC-es program forráskódja is elérhető, egy megfelelő PIC-re átültethető lehetne, sokkal jobb LCD felbontásban (320x240) és sokkal jobb AD felbontással (10 bit).
De térjünk a kérdésed lényegére. Az LCDbin programban sajnos nem lehet képet törölni,sem hozzáadni. A 3 klf. LCDbin program közül az LCDbin_multi a leghasználhatóbb (a forráskódja sajnos hiányos, így nem magyarítható) a programot futtatni, majd a 24c256.bin-t betölteni. A sok felesleges kép közül kiválasztani az első hasznosnak tűnő képet és a Sauvegarder BMP-re kattintva BMP formátumban elmenteni pl. menü1.bmp (a kiterjesztést utána tenni, mert a program nem teszi hozzá). Így sorban kimenteni a szükséges BMP-et. Miután ez kész ugyanebben a sorrendben egyenként behívni a képeket és a Sauvegarder BIN-re kattintva egyenként elmenteni. Ugyanezt csináld meg az általad készített képpel is. Majdnem elfelejtettem az egyik lényeges tulajdonságát a programnak (itt jön be az érthetetlennek tűnő kérdésem a fele szavadra). Ugyanis az LCD (vezérlő) gyártójától függően sorfolytonosan ill. fél képekkel kezeli a kijelzőt. Lásd Organisation Rangées.
Ha a kijelzőn hibásan jelenik meg a kép, itt kell változtatni.
Amikor mindez megvan, készíts az egyszerűség kedvéért a C: főkönyvtárban egy könyvtárat pl. C:\ATM majd ebbe a könyvtárba másold át az elkészített képeket.
Ezután a minden program/kellékek könyvtárában indítsd el a Parancssor (DOS) programot. Menj a c:\atm könyvtárba és írd be copy/b menu1.bin+menu2.bin+……menux.bin menuk.bin
A copy program összefűzi az egyes képeket és a menuk.bin könyvtárba helyezi el őket. Ez a bin fájl már behívható az LCDbin programba ellenőrzés végett. Valamint beégethető az EEPROM-ba.
Az LCDbin programnak van még egy nagyon hasznos tulajdonsága ez az Export ASCII ezzel a képet magában a PIC programban helyezi el (ezt nem kell szó szerint érteni) Assembler vagy C formátumban.

Mellékelten küldök néhány gyakorló képet.

Példák.zip
    
(#) Beachway válasza jano36 hozzászólására (») Máj 31, 2010 /
 
Na most jól lebeszélted a csapatot az építésről. Pedig a projekt jó tanulási lehetőség kezdők számára.Azoknak akik nem tudnak önnálóan megtervezni, és megépíteni egy ettől jobbat.De sok igazság van az általad írtakban.
(#) bbatka válasza jano36 hozzászólására (») Máj 31, 2010 /
 
"Ötvözve a bbatka féle tárolós szkóp szoftverével. Egy nagyon jól használható tárolós szkópot lehetne összehozni."

Szívesen átadom a VB6 forrást ha látom a szándékot hogy valaki komolyan tovább akarja vinni az ügyet.
A forrás állapota horror szintű. A különböző képernyő felbontások lehetősége miatt kusza lett. Nekem is hetekbe telne hogy át lássam.
(#) tszaboo hozzászólása Máj 31, 2010 /
 
Nem tudtok valami NAGYON gyors spi-usb átalakítót? 48mhz-es spi scl-re lenne szükség, meg hogy az usb átalakító legyen a master (bár az megoldható lenne, egy külső órajellel). FTDI, meg sok egyéb nem nyert nálam, lehetőleg hanyagolni kellene a drágább MCU-kat, az fgpa-kat, vagy a cpld-ket, mert nem fér be a költségvetésbe.
(#) MaSTeRFoXX válasza bbatka hozzászólására (») Jún 1, 2010 /
 
Mostanában azon gondolkozok, hogy lehet hogy nekiállok egy új szkóp építésének (v3 ). De most a másik végéről közelítem meg a problémát, elsőnek egy normális analóg fokozatot akarok építeni, ami mérésre használható, ha ezt meg tudom csinálni akkor jöhet a digitális rész. Hogy lesz-e az egésznek értelme? Nem tudom, de jót eljátszok vele egy ideig....
Találtam a régi fájlok között egy 20MHz-es HAMEG analóg szkópot (HM203-6). Az Y erősítője tetszett meg, meg az ua733-as IC amit így elnézve viszonylag jó tulajdonságai vannak. Igaz differenciális kimenete van, és nem látok semmilyen jó módot arra hogy a kimeneti feszültsége közös módusban kb +1V-tal el lehessen tolni az ADCnek, így valószínűleg csak az egyik kimenete lesz használva.
Megpróbálom reprodukálni relé vezérléssel, egy-két dolog átszámolásával, meg bemérni az egészet.
Maga az analógjelet lehet hogy 2darab ADC-vel mintavételezném úgy hogy az egyik órajele a másik negáltja legyen, így 2x mintavételi sebességet el lehetne érni. (Max 100MHzes órajelet tervezek használni az ADhez)
A digitális részben a CPLD-n(mintavétel, memória kezelés) át FPGA-t(LCD meghajtás) meg ARM-et(kezelőfelület stb stb) is tervezek használni. LCD-nek beszereztem egy touch screenes 7"-os 800x480-as színes TFT LCD-t. Ezzel így el lehet játszani.
A múltkor szétszedtem meg ledokumentáltam egy Voltcraft 6150C szkópot, volt benne egy-két érdekes és tanulságos rész
Nem tudom mi lesz belőle, az analógfokozat fogja eldönteni, kisebb-nagyobb idő és pénzráfordítással ki lehet deríteni hogy van-e értelme belevágni.
Azzal is tisztában vagyok hogy mennyibe kerül egy 20 megás analóg szkóp....

bemenet.jpg
    
(#) jano36 válasza MaSTeRFoXX hozzászólására (») Jún 1, 2010 /
 
Szia

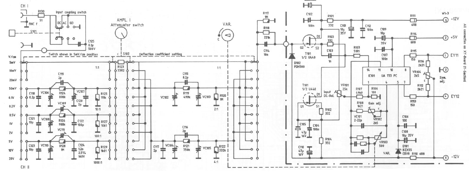
Mondjuk egy ilyesmire gondoltál ?

Sávszél 50MHz diff. out 1Vpp

Ezt már kb. 1éve közzé tettem. AD ADS830 1V diff. bemenet.
Irigyellek a kijelződért. Azzal már látom a digitális kijelzés ideális használhatóságát.

Ezért favorizálom a mostani beszélgetések tárgyát képező szkóp PC-s szoftverét, mivel ott a kurzor segítségével (hasonlóan az érintő képernyőhöz) kijelölhetem azt a tartományt, melyről részletesebb adatokat szeretnék tudni.

Egyébként, ha jól emlékszem NE733 3uV zajjal létezik.

uA733.jpg
    
(#) bbatka válasza MaSTeRFoXX hozzászólására (») Jún 1, 2010 /
 
Nem foglalkoztam még az UA733 IC-vel. Régebben találtam egy kapcsolást rá. Szerintem ennél el lehet tolni a nullpontot.
(#) MaSTeRFoXX válasza jano36 hozzászólására (») Jún 1, 2010 /
 
Szia!

Igen, ilyesmire gondoltam. Valahol ennek megvan a kapcsolása, ha nem titkos?

Elmegyek veszek a legközelebbi boltban egy 733-ast és most próbapanelon eljátszok a munkapontokkal...
(#) jano36 válasza MaSTeRFoXX hozzászólására (») Jún 1, 2010 /
 
Megvan a nyák rajz is. Összeállítom és küldöm.
(#) tszaboo válasza MaSTeRFoXX hozzászólására (») Jún 1, 2010 /
 
bocs, hogy ezt mondom, de kicsit overkill lenne ez a rendszerterv. Szerintem a cpld nélkül egy fpga meg tudná oldani a mintavételt, és a memóriakezelést, illetve az arm-re sem lenne szükség, ha egy soft-core procit belepakolsz az fpga-ba. Az analóg részre pedig az LDA a kulcsszó ami neked kell erősítőnek, a többit passz. Meg az sem tiszta minek kellene kettő ADC, ha lehet kapni 250MSPS-es ADC-t a texasnál. Ja és ha már itt tartunk az fpga-ba belekerülhetne valami interpoláció-linearizáció (digitális hiba korrigálás).
(#) MaSTeRFoXX válasza tszaboo hozzászólására (») Jún 1, 2010 /
 
Valóban egy kicsit overkill az egész. Igazából modulárisra akarom csinálni, meg még nem igazából kiforrott az egész. A kijelzőhöz az FPGA azért kellene, mert gyakorlatilag az lenne a vezérlőIC-je, mivel semmilyen vezérlés nincs hozzá, ez így egy kis külön modul lenne, ha véletlen valamikor másra is használok pont ilyen kijelzőt. De nem kell itt komoly FPGA-ra gondolni.
A CPLDből is valami olcsóbb lesz benne, memóriacímezgetést meg hasonló dolgokat végez csak.
Azért nem akarok 250MSPS-es AD-t használni, mert az valamivel fel is kéne dolgozni, komoly FPGA kellene hozzá, komoly RAM, és komoly nyák, lezárások, reflexiók. (itt 100MHz-en is lesz dolgom vele azért.). Itt a 100MHz-re amire gondoltam, lehet kapni 125MHz-es SRAMokat, így lesz egy kis ráhagyás is. A 2db AD meg pont azét kell hogy lehessen duplázni sebességet a felváltva mintavételezéssel. (ha minden összejön, és lesz belőle valami...)
(#) jano36 válasza MaSTeRFoXX hozzászólására (») Jún 1, 2010 /
 
A kért dokuval kapcsolatban egy kis türelmet,mert a gépen a tudomány áldozatai lettek. Holnap küldöm.
Viszont 2xAD megütötte a szememet. Az rendben van, hogy kétszeres sebességgel fog az AD működni, de egy órajelnyi idő alatt mivel fogod kiolvasni az AD-t, megcímezni a memóriát, beírni. Majd ugyanezt a második AD-vel is elvégezni. A dolgot tovább bonyolítja, hogy a tervezet memóriád csak 125 MHz-es. Ez még az FPGA-nak is túl nagy falat. Arról nem beszélve, hogy szinkron valamit látni is kell a kijelzőn, ahhoz honnan olvasod az adatokat, hisz a memória nagy sebességgel foglalt. Ezen a sebességen már csak DRAM-ban lehet gondolkodni. DRAM kezelésére pedig csak a legújabb FPGA-k vannak felkészítve. S ezekhez a nyákot legyártatni és megszerelni hobbista körülmények között szinte lehetetlen feladat
(#) tszaboo válasza jano36 hozzászólására (») Jún 1, 2010 /
 
Azzal nem lesz gond, csinált már FPGA-hoz panelt...
Masterfox:
helyesbítek, nem LDA, hanem LNA
Azért nem gondolom jónak a két ADC-t mert ugye ennek van egy csomó fajta linearitási offset meg hasonló hibáik, és ugye semmi nem garantálja, hogy kettő egymás mellől levett ic ugyaolyan hibákat csinál. Meg a két ADC ugyanannyi információt szolgáltat...
Át lehetne gondolni, hogy nem a jelek abszolútértékét tárolod, hanem egy különbségi jelet (kevesebb sávszél, infó) illetve hogy több sram-ot pakolnál rá, és egyszerre címeznéd a kettőt...
De ha már rápakolsz egy fpga-t abban már van memória, egy kicsit nagyobbat teszel rá, abban már egész nagy memóriablokkok vannak.
Értem a moduláris szervezést, de ha fpga-ba pakolod, akkor ott a moduláris szervezés... csak olcsóbb.
(#) HDD válasza jano36 hozzászólására (») Jún 1, 2010 /
 
Szia
Nagyon szépen köszönöm a pontos leírást
Sokat segítettél

Csatlakozom az előttem szolokhoz én, csak azért építgetem, mert magam nem tudom még elképezni, se hogyan kezdjek neki egy ilyen bonyolult műszer tervezéséhez kivitelezésének

De lenne egy kérdésem R54 potit bekel alítani 0 pontra de, hol mérjem a 0 pontot?
(#) bbatka válasza jano36 hozzászólására (») Jún 1, 2010 /
 
Nincs ezzel gond. 2xA/D 2xcímző CPLD 2xSRAM.
A két SRAM tartalmat egymás után kiolvassa és kirajzoltatja. Szerintem pont a mintavétel lesz a legkevésbé problémás.

MaSTeRFoXX

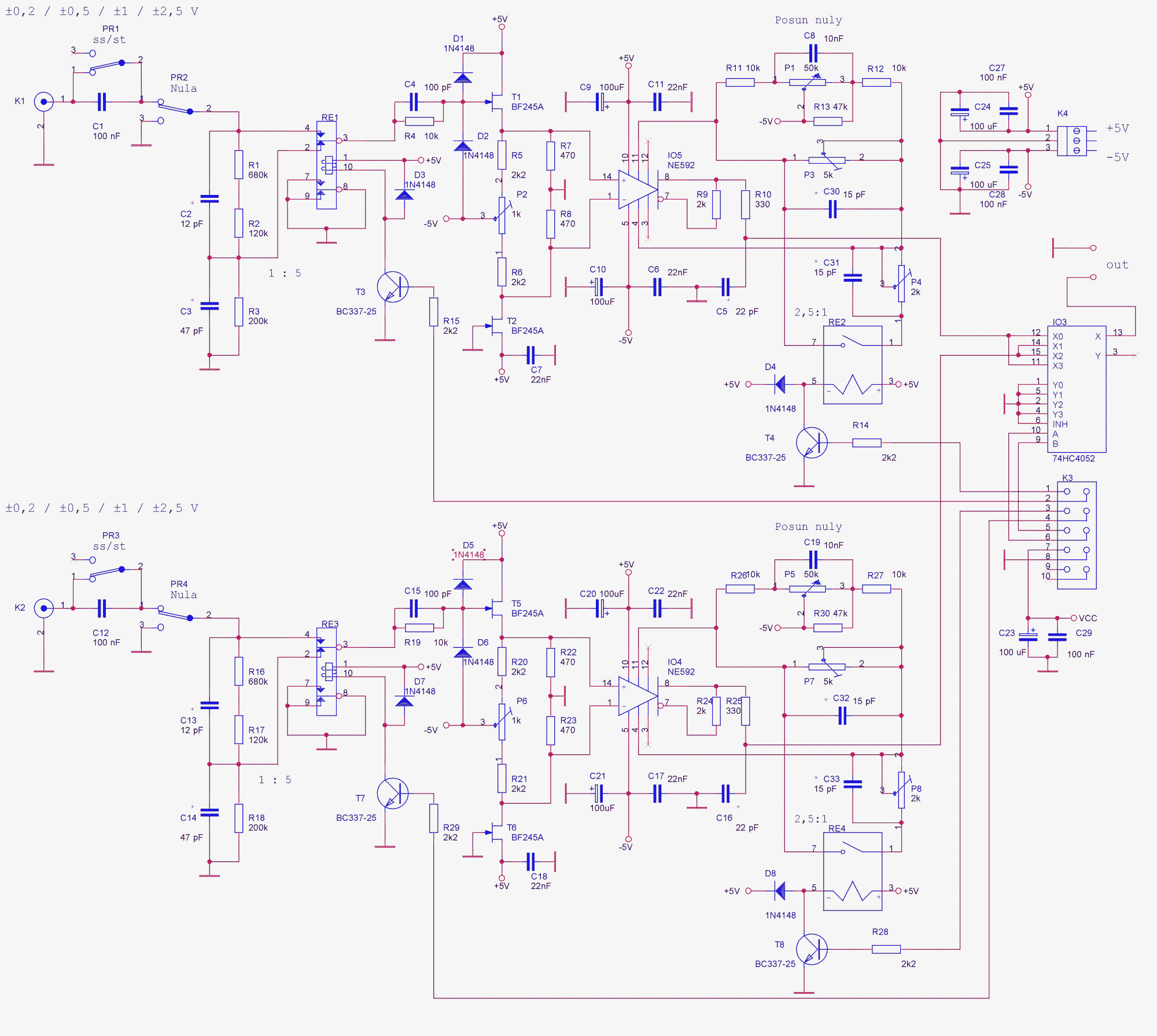
Korábban feltettem az én LM7171-el felépített analóg kapcsolásom doksiját a fórumba. Széles határok között állítható az offsetje. Persze kiváncsi vagyok az UA733-ra is hogy hogyan teljesít.

analóg panelem
(#) MaSTeRFoXX válasza bbatka hozzászólására (») Jún 1, 2010 /
 
Hű, na most hirtelen elég sok infó jött mindenfelől
Körülbelül úgy gondoltam ahogy bbatka írta végül.


jano36!
Azt hiszem előkerült a rajzod a régebbi hozzászólásodból

Bővebben: Link
Egy kicsit majd emésztenem kell az általad ott leírt dolgokat

tszaboo:
Igazad van hogy nem pont ugyan olyan az AD, de most jobb ötletem nincs.
(#) HDD hozzászólása Jún 1, 2010 /
 
Sziasztok
Próbáltam be alítani az R54 potit a 0 pontot de nem ment szerintem rosszul csináltam
Tudtok segíteni?
(#) jano36 válasza HDD hozzászólására (») Jún 1, 2010 /
 
Szerintem az a nulla pont elírás. A szerző ugyanis offset beállításról ír. Azt a bizonyos offset-et az R39-R40-es potenciométerrel kell beállítani. Az R54-el az IC8 1-es lába és a test között kell beállítani a +2.5 Voltot, a 7-es láb és a test között -2.5 Voltot kell mérni. Gyakorlatilag úgy állítsd be az R54-et, hogy a +- értékek közel egyformák legyenek (nincs olyan nagy jelentősége).

Az offset-et a következőképen kell beállítani: A K2 kapcsoló 8as pontját zárd rövidre a testtel. Az IC4 1es lába és a test közé csatlakoztasd a multimétert (az itt mért érték az offset) és 200mV DC állásban az R40-es potméter segítségével itt állítsd be a 0 feszültséget. Ugyanezt végezd el az R39 potméterrel a másik csatornán is.
Ennyi
(#) jano36 válasza bbatka hozzászólására (») Jún 1, 2010 /
 
Nekem gond. Azt javasolom építsd meg az elképzelésedet, próbáld ki és akkor rájössz, hogy nem úgy működik a dolog, ahogy elképzelted.
(#) jano36 válasza MaSTeRFoXX hozzászólására (») Jún 1, 2010 /
 
Reggel, bemérem fotón elküldött panel munkapontjait és a mérési eredmények ismeretében könnyebb lesz döntened.
(#) frecsko hozzászólása Jún 1, 2010 /
 
Sziasztok.
Nemrég találtam ezt a Pic-es szkópot. Mit szóltok hozzá? Működőképes szerkezet?
Következő: »»   78 / 118
Bejelentkezés

Belépés

Hirdetés
XDT.hu
Az oldalon sütiket használunk a helyes működéshez. Bővebb információt az adatvédelmi szabályzatban olvashatsz. Megértettem