Fórum témák
» Több friss téma |
Sziasztok!
Engem kapcsoló érdekelne! És valaki ajánlotta a CD4066 -os IC-ét! Konkértan az érdekelne, hogy mennyire megbízható, milyen gyors /azonnal kéne kapcsolnia, nem fél másodperc késéssel/, mekkora feszültség kell neki stb.? És van-e szükség ellenállásokra vagy kondenzátorokra? Mert hiába nézegetem az adatlapját, egyenlőre nem segít. Tulajdonképpen egy 6 lábú billenő kapcsolóval szeretném összeköttetésbe hozni. Ez egy gitárerősítő torzító kapcsolója lenne, tehát ha a 6 lábú fém bill.kapcsolót bekapcsolom az erősítőn akkor jelen esetben torzít a cucc, ha ki akkor meg átmegy rajta a sima gitárjel! És ez utóbbi állapot közben, szeretnék egy külső szintén 6 lábú lábkapcsolót is beiktatni /több eres kábelen nem vihetem, mivel sok zajt szedne össze és búgna a cucc/ így abban csak 2 láb lenne használva /elvileg/, + néhány Volt menne vagy GND, amire ha rálépek, akkor bekapcsolná az erősítőben lévő CD4066-ot, és azon menne a torzított gitárhang! Abból hány lábra is lenne szükségem? :whatever:
Hang frekis dolgokhoz tökéletesen megfelel a kapcsolási ideje füllel nem hallható
Olyan nincs, hogy azonnal, de tudtommal, ha 0,1s telik el 2 hang megszólalása között, akkor nem hallasz különbséget, ezért van hogy visszhang csak 17 m-nél messzebről alakul ki(addig is visszaverődik a hang csak a fül tehetetlensége miatt nem hallasz különbséget az eredeti és a visszavert hullámok között).
Bocsi az okoskodásért, ezzel csak azt akartam, hogyha 0,1s-nál gyorsabb a kapcsolás, akkor az már "azonnalnak" hallatszik. Egyébként semmit nem tudok erről az IC-ről.
Esetleg a zaja jelenthet problémát ha túl kis jelet akarsz vele kapcsolni.
Olvastam már audió kapcsoló ic -ről is ami sztereóban 4csatornát tud kapcsolni csak az a baj hogy
kb 8kg papírt kéne átnyálaznom és időm sincs DE régebbi RT évkönyvekben keresgélj !
Amire te gondolsz az nem lehet, hogy a TDA1029? Itt van egy bementetválasztó ezzel az IC-vel. Kifejezetten ilyen IC.
Igen arra. Ott van a linken egy ilyen kapcsolás ezzel az IC-vel.
Picit lemaradtam a válasszal.
Nekem figyel a fiókomban 4 ilyen 1029-es,nem használtam fel.
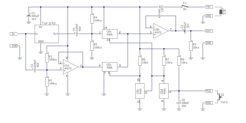
Rajzoltam egyet...
Azt gondoltam rájövök, de mégjobban belebonyolódtam az CD4066 IC lábakba. Szóval a külső lábkapcsolóm egyik lábára, ha rákötöm, mondjuk a Control B-ét akkor a kapcsolóm másik lábára mi kell??? Talán a test vagy inkább a +9v vagy teljesen mással csatlakoznak a Control lábak??? Az IN és OUT az még érthető, azon fog menni a hang. Amúgy a jelem szerintem nem kicsi, inkább talán erős is, mert előtte, már átmegy pár tozító pedálon. A kérdés még mindig az, hogy kell-e használnom ellenállásokat? Mert az adatlapján van olyan lehetőség, hogy az egyik IN/Out GND-re van kötve, van ahol csak az Out/In meg a GND között van 50pF meg 1K - 200K... esetleg az összeset így kell vagy csak egyet?Szóval egy használható kapcsolásnak örülnék! Előre is köszönöm!
Az "Ez hova megy?" feliratú vezeték megy a testre, a 4066-nak az 5-ös lába pedig jó így, csak még egy 1k-s ellenállással fel kell kötni a 9V-ra.
Valamelyik modi vegye már ki azt a felesleges o-betűt a topic címéből! Köszönöm.
Esetleg le rajzolhattad volna, sima kapcsolókal, hogy mit és hogyan szeretnél vele kapcsolni.
Amúgy, nem másodpercek alatt kapcsol, hanem egy mikrosecundumon belül. (szóval elég gyors.) De kapcsoláskor csak akkor nincs koppanás, ha a kapcsoló két pontja között soha nincs egyenfeszültség. (Ez viszont a sima kapcsolóra is igaz. - Tápfeszültsége 5..15V. CMOS, tehát a lökésektől illik védeni. - Amit kapcsol feszültség, annak viszont a csúcsértéke sem lehet magasabb mint a tápfesz. Tehát legfeljebb 3Veff feszültséget illik vele kapcsolni. A zaj miatt, viszont jó ha az 1Veff körül van. - Tehát váltó feszültségek kapcsolásánál, két lehetőség van, vagy +-tápot használunk, vagy biztosítjuk kondival az elválasztást. - Néha legcélszerűbb valamilyen illesztő erősítőt használni előtte-utána. ui. A címben az "analóg kapcsolók alkalmazása" szerncsésebb lett volna. Mert a "kapcsoló IC-"ről a digitális IC-k ugranak be a legtöbb embernek. üdv! proli007
Csak ötletnek!
(Amúgy nem hiszem, hogy a Net-en nem találnál számtalan kapcsolást.) Valami ilyesmit kellene összehoznod. - Csak két kapcsoló van használva, a másik kettő csak invertálja a lábkapcsolót. (Mert ugye amikor az egyiket ki kell kapcsolni, akkor a másikat be.) - Itt nem nagy probléma kicsi áthallás, és a torzító is mehet folyamatosan. - A "megkerülő" kapcsolásnak, mint a példádban, itt nincs sok haszna, mert az analóg kapcsolónak tápfesz kell mindig, ellentétben a simával. (Azon úgy is át megy a jel, ha ki van kapcsolva.) A bemeneti jelnek kb. 1V körülinek kellene lenni, és a torzító kimeneti jelének is ugyanekkorának illene lenni. üdv! proli007
Köszönöm szépen!
Ezt direkt nekem rajzoltad, vagy találtad valahol? Ennyi kacat kell bele? Megrajzolom majd a beültetésijét, aztán meglátom mi a helyzet. Látom érted miről van szó. /Van egy saját készítésű torzítóm amit egy erősítőbe szereltem, az előfok elé. És egy billenőkapcsoló hozza működésbe. Viszont szeretnék egy külső lábkapcsolót is amire rátiposhatok, de oda nem javasolt egy 5-6 eres kábel (pedig az lett volna az egyszerűbb). Ezért ajánlották ezt az analóg kapcsoló IC-ét. Bocsi, hogy nem fotókkal illusztráltam pedig megfordult a fejembe... / Mégis furcsállom, hogy azt írod elég 2 kapcsolót használni. Biztos nem kell több? Miért kell invertálni a másik 2-vel? Nem úgy kapcsolódik ki amikor "ismét rálépek" és egyszerűen nem kapcsolódik a GND-vel? De szerintem jobban el fogok igazodni majd a beültetési rajzon... Azt mondjuk nem igazán értem, hogy mi nem stimmel a rajzomon. /valamit nagyon elszúrtam???/ Hogy megvan-e 1V azt nemtom, majd megmérem. Valószínű, ha belecsapok a húrokba akkor igen, de alapban lehet, hogy halkabb. Köszönök mindent! Üdv.: WiTTi
Hát ezt csak kapásból Neked rajzoltam, okulás képpen.
Látom, nem ismered a logikai IC-ket, így javaslom, hogy barátkozzál meg a CMOS eszközökkel. - Az analóg kapcsoló, egy olyan eszköz, amit logikai szint vezérel. Ha a bemente magas szintű (H v. 1 v. itt 9V) akkor a kapcsoló be van kapcsolva. Ha alacsony szinten van (L v. 0 v. GND) akkor ki van kapcsolva. - Invertálni (logikai szintet fordítani) azért kell, mert amikor az egyik be van kapcsolva, akkor a másikat éppen ki kell kapcsolni. Nem? - Egyszerűen nem lehet a bemnetet "csak" lehúzni, mert ezek bemnetei szinte végtelen ellenllást mutatnak, és így nincs meghatározva a logikai alaphelyzetük. De ha egy ellenállással felhúzzuk a bemnetet akkor az logikai "H" szint, viszont ha az ellenállást lehúzzuk 0V-ra (a pedállal) akkor az logikai "L" szintnek felel meg. - De ha neked a pedál nem egy kapcsoló, hanem egy nyomógomb, akkor az csak addig lesz átváltva, míg nyomva tartod. - De ha a pedál egy nyomógomb, és azt szeretnéd, hogy minden taposásra átváltson a másikra, akkor közbe kell iktatni egy "D" tárolót (pld. CD4013) - Az áramköri megoldásban (ha neked így jó) elég két kapcsoló. A felesleges kettőből készítettem egy - egy invertert, hogy ne legyen szükség még egy IC-re. Ez úgy működik, hogy ha a bemenetén logikai H szint van, akkor bekapcsol és lehúzza a feszültséget a kimenetén (amit a 10kohm eddig felhúzott). Tehát most a kimenete már logikai L szintű. Na ennyit a dologról, és nézz utána az IC-k működésének. üdv! proli007
Mindenképp utánna nézek a dolgoknak, mert érdekel!
Természetesen nem nyomógombom van, nem tárolgatok. Igazából azon agyaltam, hogy miért kéne átmennie a sima hangnak az IC-én, amikor mindenképp átmegy 6 lábú billenőkapcsolón... És addig megvilágosodtam, hogy egyáltalán mi a fenének is az a 6 láb... hiszen elég lesz 2 láb használata a billenő,- és a lábkapcsolón is. /Mivel csak végülis a feszt kell megszakítani./ Te biztos alapból átláttad a helyzetet; de kissé nehézkesen állok át a kézzel fogható dolgokról az elektronikába zárt világba. ![]() Közbe azért magamtól rájövögetek az egyszerűbb megoldásokra /csak kár, hogy ez "sok" időbe telik/. Így már majdnem összeáll a kép. (A problémám még az, hogy miként fogja bekapcsolni a LED-et működtető kis áramkört.) A pedálokhoz a "Millenium Bypass 1" áramkört szoktam használni. De asszem most így még egyszerűbb is lesz a LED-nek helyet találni a panelon. Most talán lesz egy kis időm jobban áttekinteni a rajzodat.
Ilyen alkatrészeim vannak, és itt egy hagyományos pedálkapcsolás Millenium bypass-al.
Nem tudtam, mi ez a Milleneum bigyó,de most már látom. Passzív átkapcsoló, és egy kis trükkös Fet, hogy látható legyen az átváltás, külön érintkező nélkül is.
Nem egy nagy kaland, de az a lényeg, hogy valami valamire jó megoldást adjon. Nos, ott van a Led, hogy a kívánságod is teljesüljön. Ha bekapcsolod a láblapcsolót, világít. (Feltéve, hogy van táp.)üdv! proli007
Hello!
Látom némi kis félreértés adódott, de nincs itt nagy gond. Én azt hittem, hogy ez az egész kütyü a pedálban van, és így telepes táplálású. A B1 az nem más lett volna, mint a 9V-os elem. Mivel annak kapacitása elég kicsi, úgy gondoltam azt ki kell kapcsolni, ha nem használod. Ezt a célt szolgálta a K1-es kapcsoló. Most már látom, ill. olvasom, hogy ez az egész készülék a torzítóval egyetemben, az erősítőben van, és tápegység táplálja. Akkor természetesen nem kell kikapcsolni. (Sőt nem is szabad, mert ha üzem alatt kapcsolod, akkor az, valóban puffan egy szépet.) Tehát az áramkört, közvetlenül lehet a tápfeszre kapcsolni. Úgy olvasom, hogy a lábkapcsolóval, távolról szeretnéd kapcsolni a torzítót ki-be. De az erősítőn is szeretnél egy kapcsolót, amivel a lábkapcsoló nélkül is lehet ki-be kapcsolni a torzítót. Gond egy szál sem. A két kapcsolót, az S1 helyére kell bekötni, párhuzamosan. Ekkor mind két kapcsolóval lehet kapcsolni a torzítót. Kis szépség hibája, hogy a belső kapcsolót, ki kell kapcsolni ha a külsőt használod. Ha ez zavaró, akkor esetleg egy kis "Jack dugós trükköt" kell alkalmazni, úgy, hogy ha bedugod a lábkapcsolót, az kapcsolja ki a belső kapcsolót. (ezt azért ki kell agyalni, és hát kérdés, milyen aljzatod van amiben van kapcsoló is. (Vagy más módszert kell választani) Minden esetre, a Led-en láthatod,ha "torzítós üzem" van, mert az akkor égni fog. A Led-nek (diódáknak) mint már számtalanszor leírtam, nincs pozitív meg negatív felük, csak Anódjuk és Katódjuk. Ha az anód pozitívabb feszültségre kerül, mint a Katód, akkor vezet, tehát világít. Így hát a Led Anódjának itt tápfeszültségre kell csatlakoznia, a Katódjának, pedig az R8-R9 közös pontjára. (mint ahogy az elvi rajzon is látszik) Általában az Anód, a Led hosszabbik lába, illetve a kerek Led ház, le van lapolva egy kissé, és ezzel van jelezve a Led Katódja. (Egyébként, ha rosszul kötöd be, max nem fog világítani, de bajt nem okoz.) A nyákodat átnéztem, egyetlen hiba van benne, hogy a 22kohm "föld felé menő lába", nem a GND-re csatlakozik, hanem az R1-R2 közös pontjára. Ezt ki kell javítani. (Azt a "fordított L-betűt ki kell kaparni és I betűt kell belőle csinálni. )A többi rendben van. üdv! proli007
Szia!
Áh gondoltam, hogy valami bibi van a kapcsolók elrendezésével, ezért bátorkodtam újra elmesélni mit is szeretnék! És jól tettem, mert most már tényleg érted, leírtad a megoldást! :yes: Tehát akkor a párhuzamos kapcsolóbekötés; ja és természetesen a "jack-es trükk lesz"! Tuljdonképpen a belső kapcsolóval kapcsolok, ha meg a jack-eset is hozzádugom, akkor meg már úgysincs szükség a belsőre, mert tipródni fogok rajta! ![]() A LED-es dolog miatt bocsi, de a kezdettekkor talán nem akartak megzavarni (a hozzáértők) az anód, katód szavakkal és az elem meg Led pozitívjáról beszéltek, hogy véletlenül se ellenállás nélkül próbáljam ki. A 22K, földre került. Amúgy milyen programmal rajzoltad? És miért van minden alaktrésznek + oldala? Egy ellenállásnak például van + lába? ( Úgy szoktam rakni, hogy szép legyen: vízszintesen jobb illetve függőlegesen az alsó részükön csillog az arany csík az ellenállásokon; "ha van rajtuk.") Köszönöm szépen! Remélem működni fog...
Circad A progi, amivel rajzoltam. A DOS-os progi, olyan rövid, hogy alkatrész könyvtár nélkül egy kislemezre elfér, és pillanatok alatt olyan alkatrészt tervezek bele amilyen akarok és nem kell keresgetni a Net-en.
Én ezt szeretem, mert minden baját ismerem. Ezzel, nem tudsz olyan hibát ejteni mint amit tettél, mert le lehet ellenőriztetni vele, hogy a nyák megfelel-e az elvi rajznak. (Viszont mindent a szabályok szerint kell megrajzolni.) Az ellenállásnak két egyenértékű lába van, így mindegy hogyan kötöd be. viszont hogy melyik lába melyik alkatrésszel van összekötve, az már nem minegy. pld. itt a rajzon összekötött az R1 2. lába, az R2 1. lábával, a C2 2. lábával, és az U1a 3. lábával. Ezt nevezik összekötési v. hálózati listának. (Netlist) Hogy ez elkészülhessen minden alkatrésznek lábszáma van (ugye az IC-nél milyen természetes?). De ha ezeknél is látszana a lábszáma, zavaró lenne. Ezért az 1. lábat egy pötty helyettesíti. Nost ezt a jelzést ki lehet kapcsolni, csak Én elfelejtem, így ott van. Az alaktrészeket a rajzon is úgy teszem le, mint Te a nyákra. (felül, vagy ballra az egyes) Így amikor a nyákhoz teszed le az alkatrészt tervezéskor, már előre tudható, hogy fog állni. Jelentősége viszont nincs. Csak nem köthetem ar R1 1. lábát az R2 1. lábához, mert akkor az ellenőrzéskor reklamálni fog, pedig az áramkör látszólag jó, csak az összekötési lista szerint lesz hibás. Mindenkinek szoktam javasolni, hogy az alapokba olvasson bele, de már nem szivesen teszem, mert a legtöbb esetben sértődés a vége. Működni fog, de azért csodát ne várj tőle! üdv! proli007
[off]Egy relével - PL: RELAY-KY4 12V - is könyen megoldható lenne a feladat.
"Csak" ki kell váltani a billenőkapcsolót!
Köszi szépen. Nem értek a relékhez, hogy hova milyet lehet. De múltkor szerettem volna építeni 2 hangfalvédő kapcsolást. És amikor azt mondta a srác az üzletben, hogy 690.- forint darabja kissé elment tőle a kedvem. (Nekem legalábbis azt mondták, hogy a relé filléres dolog.)
Nem létezik olcsóbb relé??? Vagy csak mifelénk nem lehet kapni... (Persze, hogy nekem is egyszerűbb lenne vele a dolgom.) Viszont a CD4066-ost már megvettem és mivel ilyet még nem csináltam, elkészítem...
Sziasztok!
Azt szeretném kérdezni, hogy miért melegszik a vezeték, ha le van kapcsolva a kapcsoló ami egy ventillátort ki-be kapcsol. A számítógépembe raktam színes ventillátorokat és ahhoz vettem kis karos kapcsolókat. 2 állású és 1 áramkörös. Ha megy a sz.gépem, és közben lekapcsolom akkor vezeték elkezd melegedni ahol toldva van.
Folyik rajta áram ? Ha folyik akkor miért ? Valami rossz.
Ja és azt még fontos lehet, hogy a kapcsolónak 3 érintkezője van. Lehet a 3. a föld?
A középső láb a közös. Gondolom 2 vezeték csatlakozik rá.
A fekete kábel úgye nem megy a kapcsolóra. Az nagy baj lenne. |
Bejelentkezés
Hirdetés |




te voltál a gyorsabb.
Mert az adatlapján van olyan lehetőség, hogy az egyik IN/Out GND-re van kötve, van ahol csak az Out/In meg a GND között van 50pF meg 1K - 200K... esetleg az összeset így kell vagy csak egyet?










