Fórum témák
» Több friss téma |
Bekötés előtt meg kellett volna kérdezned itt a fórumon, hogy miként is kapcsol egy ilyen átlagos kapcsoló, és hogy hogyan kösd be a ventilátort... ha melegszik a vezeték, az csakis azt jelentheti, hogy folyik rajta áram, valószínűleg nem elhanyagolhatóan kicsi. Ha sokat játszol vele így, gallyra mehet tőle a tápod is...
De igen a középsőre megy a fekete az oldalsóra a piros.
Ja akkor ez lehet a baj? Tehát csak a pirosat kell rákötni a kapcsolóra? A fekete meg egyből ventibe mehet tovább?
Igen. :yes: Elsőre is így kellett volna bekötni! :yes:
Piros a tápegységből a kapcsoló egyik pontjára. Piros a ventillátorfelől, a kapcsoló másik pontjára. S KÉSZ A SOROS KACSOLÁS! [off]Ezekszerint BIKA tápegységed van, ha zárlatra nem oldott le
De minden zárlatra leoldott, mivel a molex csatiban amit a táphoz kötöttem, véletlenül rossz sorrendben voltak benne a színek. Kihúztam és átdugtam őket a rendes helyükre.
De amikor müködött a kapcsoló és a lekapcsolásnál melegedett a vezeték, akkor nem oldott le a gép, de lehet azért mert gyorsan lehúztam a kábelt. Tehát a kapcsolóra csak a pirosat kell a két szélsőre rákötni egyikbe megy másikba jön a ventihez. Akkor úgy nem jó, ha mindkét piros ugyanazon az érintkezőre van kötve? Így néz ki a három pólus a kapcsolón : i I i (2 rövid, középen 1 hosszú lapát) Ilyen a kapcsoló: Karos kapcsoló
Úgy kösd be ahogy (#244910) proli007 lerajzolta.
proli007 rajzát anyival egésíteném ki, hogy a PC-táp.nál a SÁRGA a +12V DC. A FEKETE a rendszerföld, azaz a GND. A PIROS a +5V DC. A ventillétornál a fekete az a GND, a piros a +12V! A melebedős - - füstölős dolgok mindíd rendellenessek. S azok nem jók! Valamint VÉDŐFÖLDELÉST és GND-t nem viszünk kapcsolón keresztül! :felkialtas:
Írtam egy cégnek, akitől lehet venni ilyen kapcsolót. Ő meglepetésemre azt írta vissza, hogy nem csak a pirosat de a fekete vezetéket is rá kell kötni a kapcsolóra.
Most akkor főleg nem értem. Lehet csak szivat?
Szia! Lehet, hogy csak valami férreértésről van csak szó.
:nemtudom:
Vagy, csak a cég kétáramkörös kapcsolóra gondolt.
Esetleg, mivel fémházas a kapcsoló, földelési célt is szolgálhat.
Amúgy pofonegyszerű megállapítani 1 multiméterrel, hogy melyik láb micsoda ( szakadásvizsgálat ). Esetleg laposelem + zseblámpaizzó.
Elemmel még nem próbáltam, de Adapterrel már igen. Ott viszont megint a vezeték melegedett ha mindkét pólust rákötöttem a kapcsolóra. Multiméterem sajnos nincs.
Meg azt nem értem, hogyan lehet eladni egy kapcsolót úgy, hogy nem adnak hozzá bekötési útmutatót. Rossz bekötés bajt okozhat.
Csak hogy ez 2 állású kapcsoló nem 3 állású. Még mindig nem tudni biztosan melyik lapátra kell kötni a piros vezetéket. A feketét, nem szabad keresztül vinni.
Most beillesztem ide, mit írt nekem az a cég :eplus2: Én írtam: "Ráadásul a feketét nem szabad rákötni." A cég írta: "Aztán ugyan miért nem? Mert olyan csúnya sötét színe van?"
Hello!
Látom, még mindig alap problémáid vannak. Először az alapokat kellene elsajátítani, kis kisérletezéssel, és nem a PC-ben nyúkálni. Készítettem egy kis ábrát, remélem érthető. Itt, egy egyáramkörös-egyállású, illetve kétáramkörös-kétállású kapcsolót látsz. - Az egyik ábrán, csak egy vezetéket kapcsol a fogyasztóra, a másik közvetlen rá megy. - A másik ábrán, mind két feszültséget kapcsolja a kapcsoló. (Neked itt nem kötelező, de ha a hálózaot kapcsolnád, akkor az lenne, mert nem tudhatod, melyik a fázis.) - Ha a kapcsoló három állású lenne, akkor középállásban egyik érintkező sem lenne zárva. (Tehát ott egyik lámpa sem világítana) (Előfordulhat, hogy a kapcsoló középérintkezője, egy adott kapcsoló esetén, nem a kapcsoló közepén van kivezetve. De ettől még így működhet.) Ja, a PC-nél mint írták, a +12V sárga (ami itt piros) és a GND (azaz test vezeték) fekete színnel van jelölve (ami az ábrán kék). üdv! proli007
Hát igen! Nehéz jól tanítani! (Tanulni!)
Az eladókról is hasonló a véleményem! ... ...bár vannak kivételet!!! :yes:
Köszi a rajzot. Ez eddig a legjobb rajz, már ha tényleg így néz ki belül a kapcsoló. Tehát a középsőre megy be a piros és a jobb szélsőn meg távozik a ventibe. De attól függ honnan nézzük a kapcsoló lábait. :vigyor3: Mert fordítva a bal szélsőn távozik. Akkor a feketén (a fázison) megy áram, és az megy direktbe a ventibe. Nem lesz ettől baja a ventinek? Vagy csak 2 póluson tud áramot kapni?
Bocs a hülye kérdésekért, de ez nem tiszta nekem. Mert például a 220 V-os bekötésnél a feketén megy az áram. De egy elemnél külön 1 pólus nem ráz, csak ha mindkettőt megérintjük. (Pl: nyelvünkel) De azt jó lenne bemérni a Táp kábelen melyik vezeték micsoda, mert egyiken 3 szinü van (1 sárga, 2 fekete, 1 piros), másik tápcsatin csak 2 szinü (piros, fekete). Tehát saccból nem lehet tudni melyik a fázis. De szerintem hamarosan venni fogok egy multimetert.
Legalábbis a korábban írtak szerint áramot sosem viszünk a kapcsolón keresztül. Viszont ha a fekete a negatív pólus akkor a piroson megy az áram, ami a kapcsolóra megy.
De szerintem az mindegy a kapcsolón melyik szélsővel zárjuk az áramkört, mivel az attól függ melyik irányban akarjuk fel vagy lekapcsolni. Mert lehet balra is és jobbra is felkapcsolni, attól függően hogyan van bekötve. Vagy rosszul mondom??? Proli007 a (#244910)-es rajzon máshogyan kötötted be a vezetéket, tehát az egy rossz példa volt.
köbzoli írta:
Idézet: „Ez a nagy furmány,ebben a két áramkörös kapcsolóban.” Ezt rosszúl mondod, mert 1 áramkörös a kapcsoló. Értem tehát akkor mégis az áramot visszük át a kapcsolón, vagyis a Sárgát, 2 szinnél a pirosat. A fekete pedig a negatív ami megy a ventibe. Még nem próbálkozok, szerintem hívni fogok ide embert. Nem akarok kisérletezni, mert még tönkre vágom az egész gépet mindenestül. Csak tudni akartam, melyik vezeték micsoda.
Hello!
Idézet: „a (#244910)-es rajzon máshogyan kötötted be a vezetéket, tehát az egy rossz példa volt.” Nem az a bekötés is jó. Ha a kapcsolónak, csak egyik felét (érintkezőjét) használjuk, akkor mindegy, hogy melyikre megy a táp és a venti. Ha ballra van billentve zár az érintkező, ha jobbra akkor bont. üdv! proli007
Üdv
Érdekelne hogy hogyan lehetne megoldani hogy 2 mikrokapcsolót használva az egyik be a másik ki kapcsoljon Pl.: egy villlanymotort vagy ledeket Ha valaki tud egyszerü kapcsolási rajzot kérem küldje el
Hello, pl egy öntartó relével elég egyszerű...egyik gombbal behúzatod a relét, amelyet a relé egyik érintkezője zárva tart, a másik gommbbal pedig megszakítod a tekercsáramot.
Köszi szépen
és azt megtudnád mondani hogy pontosan milyen alkatrészek kellenek hozzá? Tudod 14 éves vagyok és sok mindent még nem tudok
Van egy 12v akumlátorom is az is jó
Nem tudomhogy te értesz e az ilyesmihez de a tobbi topicon nem válaszolnak
építettem házilag egy kültéri akkumlátoros erősítőt. Az erősítő egy régi lemezjátszóbol van. és van egy mikrofonom és arra lennék kiváncsi hogy hogyan lehetne rákötni. Egyépként egy mp3 lejátszóról szól a zene
még egy apróság hol jön be a jel a mikrofontól és hol megy ki jah és az akut is rá kell kötni?
tod nem sokat tudok
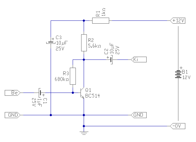
Üdv találtam egy könyvben egy rajzot.
Ill. kettőt ugyan arról De a 2 nem eggyezik arra lennék kíváncsi hogy melyik a jó.
Üdv milyen tranyó lenne jó a ahoz amit a mikihez külddtél
Utolsó kérdésem mert még mindig nem o teljesen.
Köszönöm a türelmeteket de szorít az idő és sokatkéne még tanulnom :no:
Hello!
"Megkésve bár, de törve nem!" Remélem így már érthetőbb lesz. Ha lehetne, használd a Válasz gombot. ------------------------------------------------------^ üdv! proli007
bc 107 tranyó nem jó?
|
Bejelentkezés
Hirdetés |




Ja akkor ez lehet a baj? Tehát csak a pirosat kell rákötni a kapcsolóra? A fekete meg egyből ventibe mehet tovább?

- füstölős dolgok mindíd rendellenessek. S azok nem jók!
:nemtudom:
"Aztán ugyan miért nem? Mert olyan csúnya sötét színe van?"




