Fórum témák
» Több friss téma |
Fórum » Autóelektronika
Témaindító: sufni-tunning, idő: Ápr 19, 2008
Témakörök:
A barátodnál véletlen nem egy áramtalanító kapcsoló van bekötve?
Egy egészen kicsi kapcsolója van, gyújtásra világít a műszerfalon minden, csak éppen nem indít.
Az egy relet mukodtet ami az onindito berantotekercs pozitiv szalat szakitja meg , amit csak anyi idore kel bekapcsolva tartani amig oninditozol, ott pedig tenyleg nincs nagy aram.
Lehet, hogy így van.
Köszi mindenkinek, megpróbálom a gyújtáskapcsoló és az indítómotor közötti megoldást.
Errol irtam lenebb, az a szal, a gyujtaskapcsolorol megy az onindito beranto tekercsere
A hozzászólás módosítva: Feb 21, 2013
Sziasztok!
Szeretnék a Hondámba egy olyan visszajelzőt, ami a 4 db injektor működését jelezné vissza. Kétféle megoldást képzeltem el. Az egyik, hogy egyszerűen négy db led villogjon a befecskendezés ütemében, a másik pedig, négy db kivezérlésjelzőhöz hasonló ledsor villogjon vagy világítson a befecskendezés ütemében. Persze ez utóbbi az impulzus hosszúságoktól is legyen függő. Tehát nagyobb gáz és fordulatszámnak megfelelően mind a négy ledsor több ledet láttasson magából. Az első megoldást szerintem egyszerű megcsinálni, de a másodikat nem tudom hogy kellene? Szerintetek nehéz lenne megcsinálni? Természetesen úgy szeretném, hogy a motor működésbe ne szóljon bele ez a cucc. Ötleteket várok, és segítséget tőletek, ha nem nagy fáradtság az legújabb őrültségem.
Valami átlagot szeretnél látni? Mert ha csak 2000-et forog percenként (és feltételezzük hogy négy henger, amiből egyszerre csak egy ami éppen fecskendez), akkor egy másodperc alatt is már hetet villan, nemhogy 7000-nél
Persze ez csak vélemény, nem értek a motorokhozSzóval lesz egy karácsonyfád, de sokat nem látsz belőle szerintem. Esetleg egy osztóval meg lehet oldani, hogy csak pl. minden tizedik jelre jelezzen..
Tehát az elképzelésem: Ha csak egy leddel akarom nézni az injektorok működését, akkor valóban csak az látszik, hogy működnek az injektorok. Max alapjáraton vibrálni fog, ami nem túl kultúrált megoldás. Ezen kívül motorféknél nem fog világítani egy led sem,kivéve ha visszaesett a forduloat 1500 alá. Ez a dolog amit most leírtam, késztet arra, hogy tovább gondoljam a hengerenkénti 1dbledet 4 db ledsorrá. De sajnos nem tudom hogy kellene megoldani, mert az injektorokra fix 12 volt megy, vagy ha nem, akkor megmérem. Az injektor vezérlője pedig a negatívokat kapcsolgatja nekik megfelelő kitöltési tényezővel.
Valami olyat kéne kitalálni, hogy lenne egy pici táp, ami az injektorokon átfolyó áram hosszúságát használná fel és ennek megfelelő erősségű feszültséget kapcsolna a ledsorra. Valami ilyesfajta ledsort képzelek el, amit linkelek. Csak egy elképzelés. Bővebben: Link
Ez a látványon kívül mire is jó? Látod, hogy gázadásra hogyan kúsznak fel a csíkok(egyébként mind a négy ugyanúgy fog, tehát felesleges 4), majd gázelvételkor lemegy.
Ha csak a dolog technikai részét nézzük, akkor ugye adott a kitöltési tényező mint információ forrás. Ez arányos a nyitási idővel. A kitöltési tényező középértéke pedig tekinthető egy analóg dc jelnek. Tehát fogod a "negatívokat", amiket kapnak az injektorok, ezeket odaadod egy valamilyen tranzisztornak (vagy valami inverter kapunak, ezen a ponton még lényegtelen hogy mivel oldod meg), és az így leválasztott jelet ráereszted egy mezei kivezérlésmérőre. Ebből van egy pár itt a fórumon is. A kitöltési tényező csinál egy arányos "analóg" jelet, amit a kivezérlésmérő szépen megmér neked. Szerintem kár lenne ettől jobban elbonyolítani.
De másfelől mire is lesz ez jó neked??? A hozzászólás módosítva: Feb 22, 2013
Sziasztok!
Érdekes, hogy minketten megkérdeztétek, hogy mire is kell ez nekem? Nos semmi különös, tényleg csak a látvány lenne a lényeg. Tudom, hogy 4 helyett 1db is elég lenne, de mivel a látványról szól, ezért 4-et szeretnék. Az a baj, hogy a technikai részével nem biztos hogy elboldogulok, mert autószerelő a szakmám, és az elektronikához csak hobby szinten "értek". Ezt is idézőjelben. Hülye nem vagyok hozzá és értem, hogy tranzisztorral kéne leválasztani a jelet. Az viszont hogy egy npn, vagy egy pnp tranzisztor lábkiosztása hogy van és mikor melyiket kéne alkalmazni, nem biztos hogy menne. Csináltam már pár áramkört, de azokat rajz után csináltam és nem én találtam ki. Ha sikerülne szépen megcsinálnom, akkor a 20 éves autómnak akár ékessége is lehetne. Csak ízelítőnek szeretném megmutatni, hogy az autóm műszerfalát hogy csináltam meg pár éve. Azóta beszereltem egy ledsoros régi stílusú equalisert is és ez lenne egy következő érdekes dolog még a kocsimban. Ja? Még benne van egy lambda monitor is, ami egy egyszerű ledvezérlő IC-vel van működtetve. Arról még nincs képem, de nagyon jól néz az is ki. Kék plexi házba helyeztem bele és felpolíroztam. A hozzászólás módosítva: Feb 22, 2013
Hello!
Nos, én nem kérdezgetek, majd Te eldöntöd mire jó számodra vagy sem. Előre bocsátom, hogy a motorokhoz nem értek, csak az elektronikához. De kicsit zavarban vagyok mit is szeretnél mérni. Az ECU nyitogatja az injektort, a fordulatszámnak megfelelően, gondolom különböző hosszú ideig, hogy a befecskendezett mennyiség változzon a szükséges teljesítménynek megfelelően. Az üzemanyag mennyisége közelítőleg, egy időegység alatt mért impulzus szám és az impulzus idő hosszának szorzata fogja meghatározni. Ez nem más, mint az impulzusok integrált átlagértéke, ahogy Sargarigo is írja. De én nem úgy értettem, hogy ezt szeretnéd mérni, hanem az injektor nyitási idejét, ami a fordulatszámtól független is lehet. Mindenesetre én erre ajánlok viszonylag egyszerű megoldást. - A kapcsolás bemenetén egy optocsatoló biztosítja az elektronika biztonságos elválasztását a jármű vezérlésétől. A két bemeneti pontot az injektorral kel párhuzamosan kapcsolni. (Mellesleg ha az R1 ellenállással sorba teszel egy Led-et, az villogni fog injektáláskor. Amúgy 2000 fordulat, az tengely körülfordulásonként 33,3Hz, mivel négyütemű motornál minden második fordulatnál van befecskendezés, ez 16,66 felvillanást jelent másodpercenként.) - Az áramkör a befecskendezési idő hosszát méri, a fordulatszámtól hozzávetőlegesen függetlenül. A megoldást a C1 kondi adja, és a Q2-ből kialakított áramgenerátor. egy kondiban tárolt töltésmennyiség Q=C*U képlettel számolható. A töltés mennyiség Q=I*t vagy is az áram és az idő szorzata. Így az I-t=C*U, amiből a feszültség U=(I*t)/C. A képletből látható, hogy ha a töltőáram és a kondi kapacitása állandó, akkor a kondiban lévő feszültség a töltési időtől függ. - Vagy is ha a kondit az injektálások között kisütve tartjuk, az injektálás alatt pedig állandó árammal töltjük, akkor a kondi csúcsfeszültsége az injektálási idővel lesz arányos. (Gondolom a befecskendezett mennyiség ezzel nem lesz korrekten egyenértékű, a szelep induktív jellege, nyitás ideje, szelep és üzemanyagmozgás tehetetlensége miatt, De ez legyen gondja a "motorértőknek".) - Ezek után, már csak egy dolog van, két befecskendezés között a kondi csúcsértékének feszültségét megtárolni. Erre szolgál az U2-ből kialakított csúcsérték mérő, tárolásra pedig a C2 kondi. Természetesen a kondit nem csak a csúcsértékre kell feltölteni, hanem ki is kell sütni, ezt végzi az R5 ellenállás. Itt a gond az, hogy ha lassú kisütést választunk (R*C időt), akkor lassan "esik össze" a változó jel. Ha rövid kisütési időt, akkor alapjáraton villogni fog a Led. Mert 800 fordulaton már 150ms-onkét jön egy feltöltés, a kondi feszültsége pedig ez alatt nem csökkenhetne 10%-ot. De hát na bumm! Legfeljebb alapjáraton "vakaródzik" kissé. - A kijelzést egy LM3914 valósítja meg ahogy kívántad 10 pontban. Ez azt jelenti, hogy kb. 10% a kijelzés pontossága. Így az átalakító elektronika szükséges pontosságának, 5% már megfelelő. Ezzel a megoldással, kb. néhány % pontosság érhető el. Egyébként az átalakított jel, az MP mérőponton feszültségként mérhető. - Tekintve hogy fogalmam sem volt, hogy az injektor maximálisan mennyi ideig van nyitva, a következő képen spekuláltam. Maximális 6000 fordulaton a tengely körül fordulási ideje t=1/(n/60) alapján 10ms. Ez 360 fokot jelent. Úgy gondoltam, ha 36 foknál hosszabban nincs nyitva a szelep, vagy is ekkor az 1ms befecskendezési időt jelent. Erre számoltam. De ha nem ennyi, akkor C1 cseréjével megváltoztatható. - A kijelző referencia feszültsége kb. 5V, a P1 trimmer potival, a maximális kijelzés ehhez hozzáállítható. Egyébként egy ilyen fokozat áramfelvétele 150mA körül mozog. Ha négy külön egységet építesz, meglesz hengerenként. A stabilizátor akár közös is lehet, de ez legfőképpen a célszerű mechanikai kialakítástól függ. üdv!
Halli hozzáértök !!!!
Poroblémám van a biztosíték panellal, nem tudom hogy nem érintkezik, a hűtőventillátor, ablaktrlő, meg a többi alap. A motor jól jár. Nem tudom, valakinél volt e hasonló hiba. Tavaj vettem a bontóban panellt, de megint rossz lett. Kisérleteztem mi lehet a gond, de nem találtam semmi kontakt hibát. Az újj, kb. 100000 ezer-be kerűl. Megint vegyek, másikat? És az megint meddig lessz jó? ÜDV : JIMMY 47
Ha jól sejtem ez egy VW csoportos autóból van. Az én 87-es Passatom-é is hasonló. Nincs más megoldás mint a csere, vagy a szegecselések szintenkénti forrasztása, ha van hozzá türelmed. A cseredarabra persze semmi garancia nincs, hiszen az sem fiatalabb mint az eredeti. Magam részéről a javítást javaslom, bár időigényes, de jobb eredményt hozhat.
Köszönöm!
Mien szegecselésre gondolsz? Bővebben, ha lehetséges, mert nemértem pontosan. Türelmem van, van rá időm, nyugdijjas vagyok, megpróbálom. Köszönöm, hogy itt vagy.
Nem ér hozzá egyik sem a másikhoz, az érintkezőket megnéztem, az is jó, de neked jó lett?
Már kisérleteztem mindennel, még fényzóró izzóval is, hátha a meleg hatására valamelyik meg hajlik. már arra is gondoltam, beöntöm gyantába.
Ez egy orosz kakukkos óra, csak beesett a VW-be. De hova lett a lánc?
Minden egyes lemezkét szegecsestől ki lehet szedni a helyéról így nem olvad meg a műanyag forrasztáskor. Persze néhány fotó nem árt a szétszedés fázisairól, mert emlékezetből nehéz összerakni. Ez egy igen bonyolult ördöglakat.
Ma nem volt NET a munkahelyemen. A hozzászólás módosítva: Feb 25, 2013
Köszönöm, így már világos !
SZIA ! A hozzászólás módosítva: Feb 26, 2013
Sziasztok!
Segítséget,felvilágosítást szeretnék kérni. Ha kicserélek egy autóban a központizár vezérlő egységet (opel asta g) akkor az eredeti kulccsal működni fog? ebbe az egységbe van beépítve a vevő? -vagy külőn máshol? Ha nem,akkor hogy lehet újra betanítani? Köszönettel.
Üdv urak . Megint hozzátok fordulnék a problémámmal . Van 1 Panasonic cq-dfx888 típusú autórádióm , ami be kapcsol megy egy darabig , majd kikapcsol . Utána van mikor újra bekapcsol de van mikor nem . A táp az rendben van , ki írja néha hogy PANEL , csippan kettőt és kikapcsol valakinek valami ötlet? Válaszotokat előre is köszönöm .
Ebben van a vevő is, tehát nem fog vele menni, ráadásul össze is kell tanítani géppel a kulcsot a vezérlővel. Ehhez pedig Opeles program és gép kell. Tech2, vagy Op-com.
Nagy eséllyel forrasztási hiba. A megoldása -> csavarhúzó, nagyító, erős fény, páka, ón.
Sziasztok!
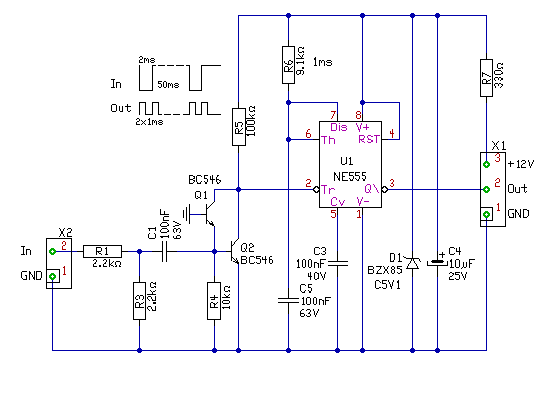
Elnézést kérek, ha feleslegesen nyitottam új témát, de nem tudom hol kéne feltennem a kérdésemet. Szóval, egy olyan lehetőleg a legegyszerűbb kapcsolásra lenne szükségem, ami egy 12V-os jel változásait érzékelve 5V-os impulzusokat generál. Például a 12V-os jel 50ms ideig +12V-on van, majd 2ms ideig 0V-on, majd újra 12V-on 50ms időre. Tehát a fel- és lefutó élnél (feszültségváltozás) kéne pl 1ms időre generálni egy 5V-os impulzust. Tudom, hogy mikrovezérlővel ezt könnyen meg lehet oldani, de nincs rá más, egyszerűbb módszer? Adott egy gyári fedélzeti számítógép Skoda Feliciába, ahol a befecskendezőszelep vezetékére volt kötve egy tekercs és erősítő, ami impulzust generált, ha áramváltozást észlelt a vezetéken. Sajnos ez a mérővég sérült, ezért kéne más megoldás hozzá. Előre is köszönöm a segítséget!
Hello!
Ez megfelel? Igénye, hogy a bemeneti jel határozott, és gyors felfutású legyen. Ha nem lenne az, akkor még egy jelformálóval meg kell toldani.. üdv!
Érdeklödnék tudnátok e nekem segiteni a kocsimba az izzitás viszajelző nem gyulad ki mitől lehet az az égő az jó a müszerfalba ez egy renault 19
Gondolom a relé hibás.
izzitasom az van mind a négyre
Sziasztok! Ha valaki tudna tanácsot adni ,az jó lenne
A központizár nem zárja a hátsó csomagtartót,Csak azt nem. Egyszer egyszer nyekkenést lehet hallani, , a második gombnyomásra meg semmit sem csinál amikor reteszelni kéne neki.A motort kivettem az úgy tűnik jó (labortápot rákötöttem), és a rögzítés sem volt meglazulva.Ha megnyomják a hátsó ablak fűtés gombot akkor csinált valami hülyeséget, hogy pontosan mit azt nem tudom mert 1 ismerős problémája ez.De ott a fütés gomb led-je jelez ha a központi zárral zárnák az ajtókat. (kz. vezérlőjénél a relé melletti átkötés felmelegedett sőt kiégett 1 darab is. Ez meg lett csinálva. Ha valaki tudna segítséget adni,azt szépen megköszönném!(tudom 1 kicsit hiányos az info---különben opel asta G az autó)Lehet ennek ellenére, hogy a végállás kapcsoló rossz? |
Bejelentkezés
Hirdetés |
















Ma nem volt NET a munkahelyemen. 





