Fórum témák
» Több friss téma |
Fórum » Autóelektronika
Témaindító: sufni-tunning, idő: Ápr 19, 2008
Témakörök:
Valami gubanc van, mert mindegy ,hogy van benne foto dióda vagy sem. Röviden: megépítettem és teszteltem ,majd utána kérdezetm a foto diódáról. Szóval kivettem a dobozból és úgy is ugyan úgy kapcsol majd kivettem a BPW t és úgyan úgy működik tovább. Beleraktam a L-53 P3C at és ott sem történt válltozás. A kimenetre kötöttem egy ledet és ha a signalt hozzáérintem a +12v hoz egy pillanatr akkor kattan a relé a 10k pot. al beállítottam ,hogy 30mp. ig világítson. Mi lehet a probléma?
Meg kell mérni. Ha fix feszültséget adsz a "SIG" bemenetre, és mérsz a fototranyón, akkor sötétben 12V körül kell mérni, világosban pedig 0V-környékén. Feltéve hogy jól van a fototranyó vagy a fotodióda az áramkörben. Mert világosban az R1 áramát lehúzza az FD1..
A mellékelt rajz alapján készítettem. Meg fogom holnap mérni!
Oké! A leírás alapján jól működik, csak a fototranyó nem húzza le az "indító feszültséget". Vagy nem jól van bekötve és meg kell fordítani a két lábát, vagy nincs elég fény.
Most látom hogy az R1 ami 47k ott csak 42k ellenállást tettem. Okozhat gondot?
Hogy 47k vagy 42k az nem lehet gond. De ha mondjuk 42ohm, akkor nem fog működni. Meg kellene mérni, ténylegesen "mennyi az annyi"..
Helló! Valami a foto diódával lehetett, mert vettem egy újat és azzal tökéletesen működik!
Helló! Azt szeretném megkérdezni, hogy lennél e szíves megrajzolni nekem a mellékelt kapcsolás? Hálás köszönetem!
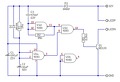
Szia! Az előző pár oldalon láttál már pár példát, szerintem próbáld meg te is a tervezést. Ehhez még program sem kell, kockás papíron meg lehet csinálni. A papír közepére rajzold be az IC-t és utána a többi hozzá kapcsolódó alkatrészt rendezd köré. Ha a tervet megmutatod, akkor megnézzük, hogy hogyan sikerült. A ledek fizikai elhelyezéséről nem is írtál semmit. pl. így lennének téglalapban, vagy egy hosszú sorban stb.
A hozzászólás módosítva: Jan 27, 2017
Helló. Próbálkozom de nem igazán megy sprint layout-ban töltöttem le. A ledek 2 sorban lennének.
Nekem nincs sprint layoutom, ezért sajnos nem tudom a mellékletet megnyitni. Biztos lehet valahogy exportálni képbe, vagy pdf-be.
Magyon jó kis program és magyarosították is. Ha gondolod belinkelem neked! Vissza térve a rajzra hááát nem igazán jutottam semmire
az nem tudom összekötni az ichez az alkatrészeket.
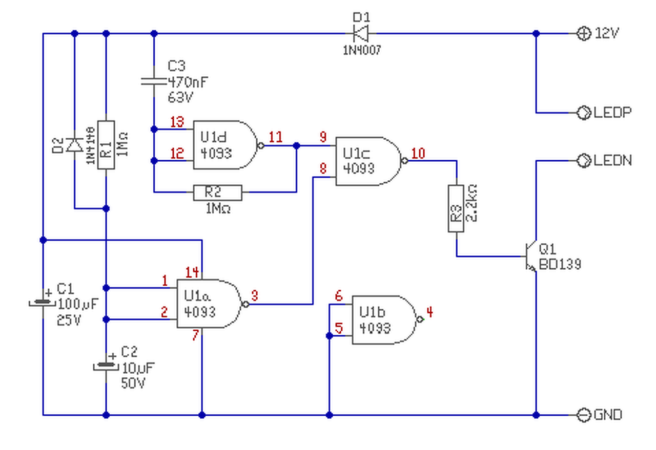
Hello! Áramkört mindig felülnézetből tervezünk. Az IC 1-es lába meg van jelölve, Te a tükörképér tervezted volna. Én az ütemadót némi módosítással megrajzoltam, A Led-eket majd hozzárakod, ahogy szeretnéd. De célszerű nem egy kis tranyót bele tenni, mert nem tudom mekkora lesz a Led-ek árama. Előtét ellenállást ki kell a Led-ekhez számolni.
Egyébként egy kapuáramkör bemenete ekvivalens, vagy is felcserélhető. Mint ahogy a négy kapuáramkör is felcserélhető (de összetartozó be és kimenetek persze nem) a tokban. Gyakorolni kell.. Rascal-nak egyébként igaza van, ez egy fórum, ahol a tudásod növelheted segítséggel, de nem egy "rendelő intézet".. A hozzászólás módosítva: Jan 28, 2017
Köszönöm szépen! Gyakorolni fogok! Meg akarom tanulni!
Köszönöm, de másik programot használok. Technikai (program kezelési) gondod van, vagy magába az áramkörbe gabalyodtál bele? Előbbire van téma Bővebben: Link, és annak a tetején a sárga boxban egy leírás. Utóbbira meg csak annyit, hogy nem kell elsőre szépnek is lennie. Csinálj valamit, nem baj ha kusza, aztán optimalizálgasd az elrendezést és a vezetősávokat.
A hozzászólás módosítva: Jan 28, 2017
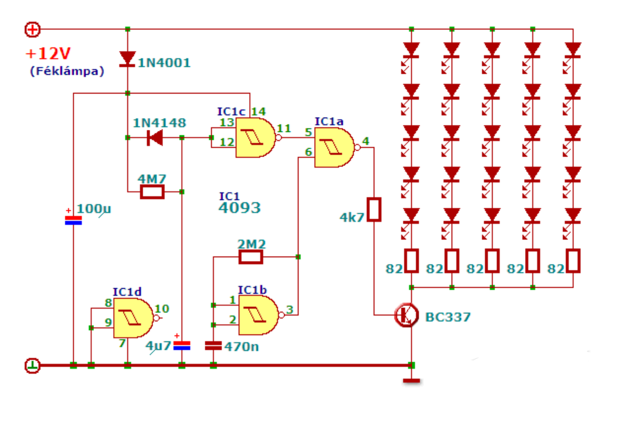
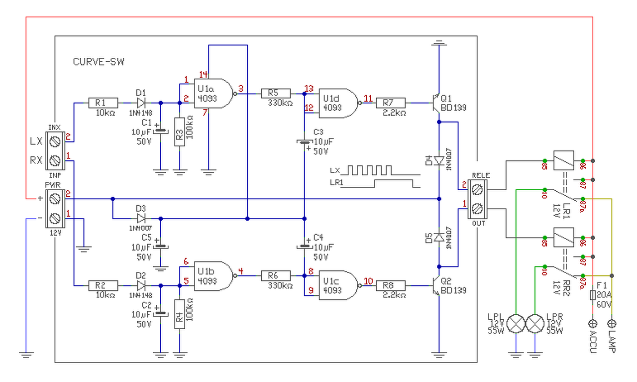
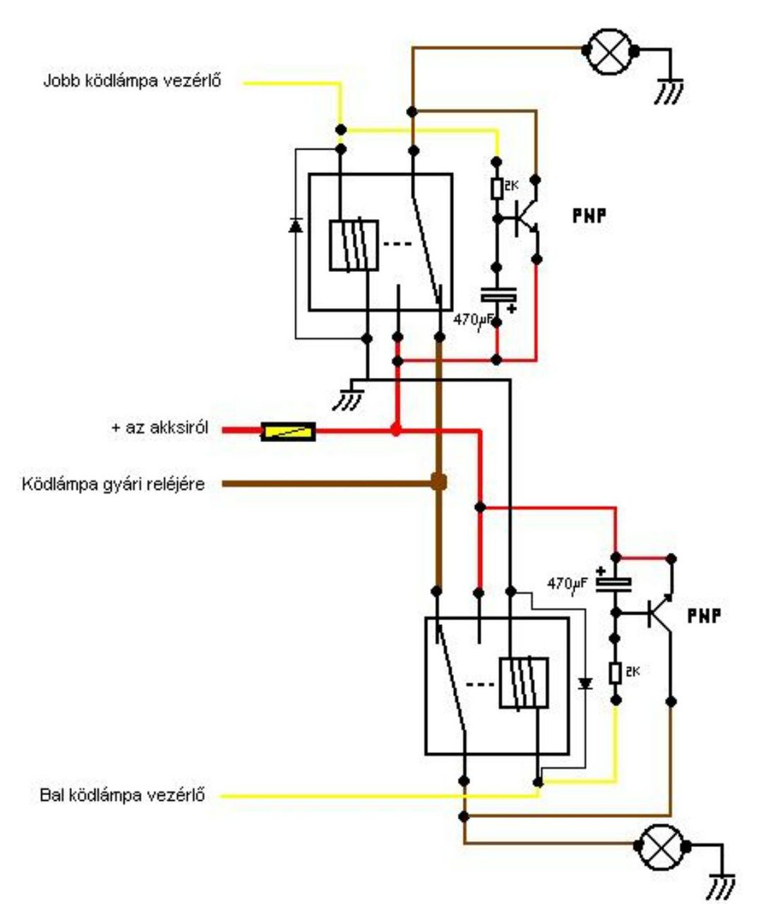
Helló! Szeretnék segítséget kérni a ködlámpa kanyarkövetö funkcióval megépítéséhez! Röviden a működéséröl, azt szeretném elérni, hogy a 3. Index jelre kapcsoljonbe a ködlámpa az adott oldalon, majd a jel végén még kb. 4mp világítson utána kikapcsoljon. Találtam erről cikket itt de régiek és valószínű, hogy ott már senki se foglalkozik a témával. Több rajzot is találtam és mellékelem is. Szerinten egy 555 időzítővel meg lehetne oldani a kapcsolás meg egy relével. Az is jó lenne ha elhalványodna kikapcsláskor ezt gondolm egy kondenzátorral lehetne szabályozni. Előre is köszönöm!
Azt elfelejtettem ide írni, hogy elősször is abban kérnék segítséget, hogy ezek a rajzok használhatóak e ha igen megrajzolom és utána egy ellenőrzést szereznék kérni!
Azt is elfelejtetted, hogy azonos témájú kérdést csak egy helyen tegyél fel.
Tisztelettel ott is megtörtént! Viszont az autóelektronikához tartozik! Köszönöm segítséged!....
Hello! Megrajzoltam, hogy az igényeidnek megfelelően hogyan lehet ezt megoldani.
Ha azt szeretnéd, hogy csak akkor világítson jobbra-balra a ködlámpa ha a helyzetjelző fel van kapcsolva, akkor a PWR csatlakozóra a +12V-ot nem a reléktől, hanem a helyzetjelzőről kell megadni. AZ INX csatlakozóra jön az index lámpákról a jel.
Üdvözlöm! Nos próbálkoztam összerakni a rajzot , de nem ment
Szabadna kérne ,hogy megrajzolja nekem? Meg szeretném hálálni valahogy a sok segítségét!
Lassan skizofréniában szenvedek. Most ki kicsoda? Vagy én nem vagyok én?
Én készséggel elhiszek bárkinek bármit, de azért illett volna láttatni a próbálkozást..
Nem te vagy skizofrén, csak más néven is regisztrált. A másikkal már túl sokat kért. Tímár Zoltán -> Timkov = Zoltano1
A hozzászólás módosítva: Feb 1, 2017
Köszönöm a rajzot! De a gyanúsítgatás végett nem használom fel és törölje! Köszönöm!
proli007 válaszolt Timkovnak, válaszként folytatta Zoltano1 ugyanazt a kérdést. Miért? Zoltano1 válaszának nincs előzménye.
Csak azonos témákban mozgunk és én kivárta mi lesz a téma vége...
Már bocsánat, csak ilyenkor én nem tudom néha ki kicsoda. De hogy ennek ellenére próbálok segíteni, és a végén még utasítanak is ("és törölje!"), nem egy kimondott udvarias magatartás..
A hozzászólás módosítva: Feb 1, 2017
Elnézését kérem a történtekért! Igen Ön a leg segítőkészebb tagja a fórumnak! Kéren ne neheszteljen rám nem volt szándékom megbántani!
Kedves Fórumozók!
Segítséget szeretnék kérni autó villamossági ügyben az eset az az hogy szeretnék az autóba csomagtér világítást. Már beépítettem a lámpát és a kapcsolót is , így összesen 4 vezeték (3db fekete- 1db piros+) megy előre. Mivel a csomagtérbe beépített kapcsoló csak 1A tud és mást nem tudtam összetársítani a 6 féle kapcsolóból sajnos így ez van, ezért meg lett relézve egy 4 Lábú relével. Korábban meg most is úgy van hogy ha az ajtó kapcsolók (4db utas) kapcsol és világít a belső lámpa akkor egy 5 Lábú relé megszakítja a központizárat(párhuzamosan rákötve a lámpa vezetékére , tehát ha nincs becsukva az ajtó akkor nem zár be. Ez tökéletesen működik most is. A csomagtér világítást úgy kötöttem be mint az ajtókapcsolókat az egész negatív kapcsolású, a relé is állandó + ot kap és a csomagtér lámpa is , a negatívot kapcsolja a relé és a csomagtér ajtókapcsoló is. Ott akadtam el ami tulajdonképen a lényeg ,hogy azt szeretném összehozni, hogy ha a csomagtér ajtót kinyitom akkor világítson a csomagtér lámpa és a belsőtér lámpa is ezáltal az 5 lábú relé is kapcsol így a kp zár sem zár. Ezt egy diódával kívántam megoldani egy By 255 3A dióda azért vettem 3 A mert a belsőtér lámpa 16W-os +a relé árama hogy elbírja, de valamiért csak kerreg a relé ha úgy fordítom hogy átfolyás, ha fordítva akkor semmi értelem szerűen, mit lehetne vele csinálni mert így elég kotvány az egész?? Egész hétvégén ezzel kínlódtam most itt akadtam el, kihúztam a lámpa fekete vezetékéből egy szálat ami a relé előtt van azt szerettem volna a diódával összekötni a belsőlámpa megcsapolt negatívjával, de ahogy fent említettem csak kerreg a relé... A hozzászólás módosítva: Feb 5, 2017
|
Bejelentkezés
Hirdetés |






az nem tudom összekötni az ichez az alkatrészeket. 






Szabadna kérne ,hogy megrajzolja nekem? Meg szeretném hálálni valahogy a sok segítségét! 






