Fórum témák
» Több friss téma |
WinAVR / GCC alapszabályok: 1. Ha ISR-ben használsz globális változót, az legyen "volatile" 2. Soha ne érjen véget a main() függvény 3. UART/USART hibák 99,9% a rossz órajel miatt van 4. Kerüld el a -O0 optimalizációs beállítást minden áron 5. Ha nem jó a _delay időzítése, akkor túllépted a 65ms-et, vagy rossz az optimalizációs beállítás 6. Ha a PORTC-n nem működik valami, kapcsold ki a JTAG-et Bővebben: AVR-libc FAQ
Hali!
Látom vágod mire gondolok. Én is ilyet IC-t keresek (soros be,párhuzamos ki,latch-el) Csak nem 8 biteset, hanem olyat ami 25 vagy több bitet tárol és már gyárban összerakták,hogy ne én fűzzem össze őket,mert lusta is vagyok ilyenre.Mennyivel könnyebb lenne ha négy darab 74ls573 lenne egy tokba integrálva ? Csak egy IC kisebb panel,kevesebb vezetékezés.... janyjozsef Nem is rossz ötlet, nem tudom miért nem jutott eszembe killbill befejeztem, azt hiszem elég infót szedtem össze. Köszönöm mindenkinek!
segitseg kellene egy ibm t41 power passwordhoz
vettem a hestoren egy AVR-doper-t es ahhoz kellene valamien driver meg progi Atmel 24rf08 olvasasahoz ha valaki lenne olyan rendes es belinkelne nekem mint kezdonek koszike szepen http://www.hestore.hu/termek_10024859.html
A24RF08-hoz inkább EEPROM írót kellett volna venned. Az AVR Doper-rel mikrokontrollereket lehet programozni.
Igaz a válaszom nem ide tartozik, de meghajtható 127db led simán egy mikrovezérlő 2 lábáról is! (+táplálás)
Mégpedig I2C-n, evvel a BlinkM technikával, igaz, kell mindegyik RGB led fényforráshoz egy-egy Attiny45, de megoldható evvel.
koszi
es eeprom irot honnan tudnak venni vagy szerezni valami otlet?
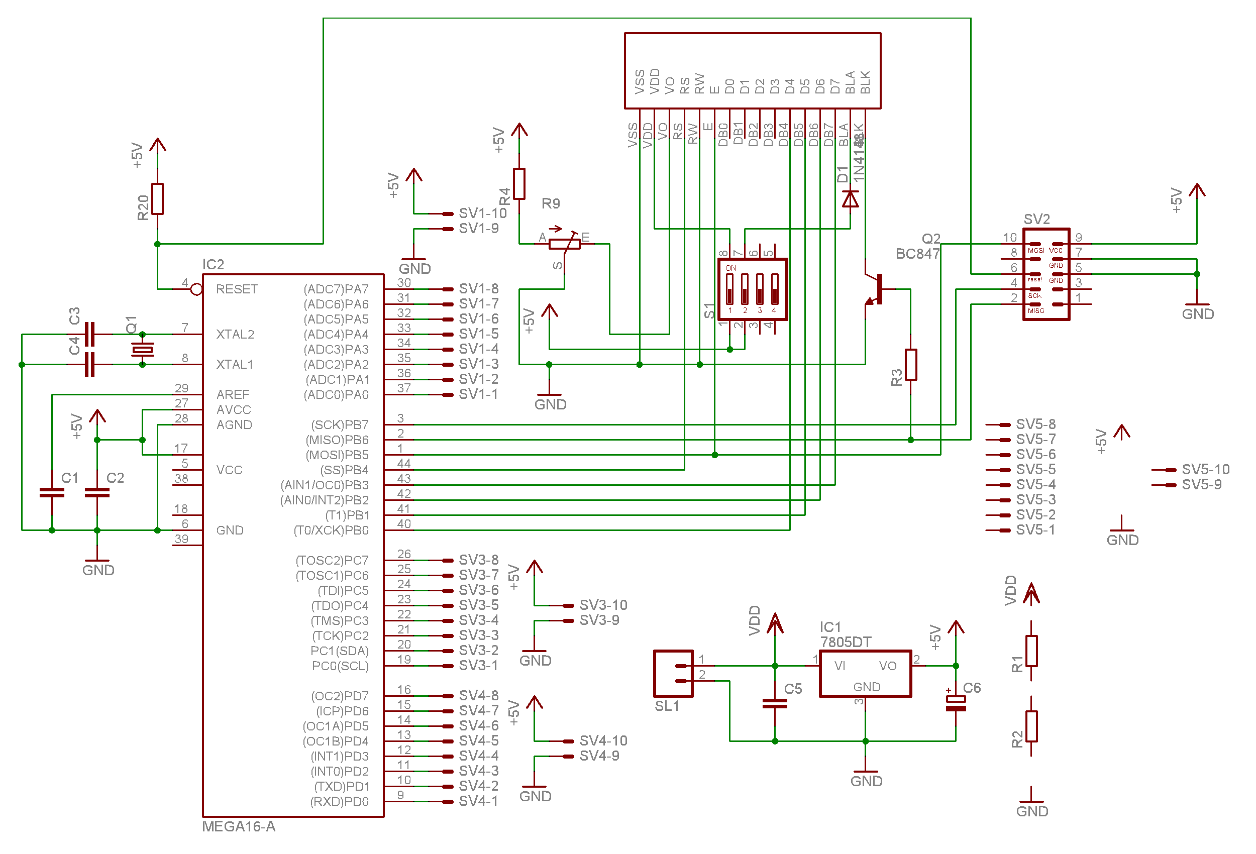
Meguntam, hogy a próbapanelon mindig elfoglalja a helyet a proci, így csináltam egy univerzális "I/O" próba panelt.
ATMega 16 van rajta, így van 4 db 8 bites portom. Ebből az egyiket elviszi a 4x20 karakteres LCD, ami pont "ráül" a panelra. A maradék 3 port egy-egy 10-es csatlakozóval van kivezetve (8db port + 2db táp) Kaphat ISP-n is tápot, vagy van benne stabilizált bemenet is. Van-e ötletetek, hogy mit érdemes még rátenni? (gondolkodom, hogy a 4. portot is kivezessem-e, mert az LCD kikapcsolható)
En minimum ket LED-et betennek: Egyik a tapon, hogy lassam aram alatt van-e a keszulek, a masik pedig az RB7-en ami jelenleg kihasznalatlan (akar az aramkorrol levalaszthatoan a dip switch segitsegevel). Egy reset gomb sem artana egy proba panelre -- akar ez is lehet az egyik kihasznalatlan dip kapcsolo.
Ezenfelul ellenallasokat beterveznek a portokra, ugy kb 100 ohmosat, igy vedi azokat, mivel nem tudni mi lesz a portra kapcsolva. 4. port csatlakozot csak akkor raknek bele, ha az LCD modul lehuzhato fizikailag azaz egy PCB header van a paneleden es nem pedig oda van forrasztva.
Néhány ötlet, javaslat:
1. Az AVCC-t 10uH tekercsen keresztül tápláld és földeld 100n-val, mint ahogy az adatlapon van. 2. Lehetne rajta RS232 aminek a tx és rx vonalát a DIP-en vezeted keresztül. 3. Ha már raktál a háttérvilágításnak vezérlést, akkor azt egy OC (PWM) kimenetre kellene kötni és így a fényerőt is tudnád szabályozni. 4. Reset gombot se felejtsd el. 5. A kristály lehetne foglalatban (cserélhető) 6. JTAG port, ha egyszer lesz debuggered 7. A rajzon nincs bekötve az össsz VCC és GND! 8. Pár LED-et 9. Vezesd ki a PortB-t is, ha levehető lesz az LCD Kb. ennyi...
Üdv!
Meg akarom építeni a Midi vezérlő AVR-el kapcsolást ami a főoldalon van. Viszont bele ütköztem abba a problémába hogy nekem a kapcsolók nem egy szokványos nyomógombbal lennének megoldva, hanem piezo lappal. Na most a kapcsoló kapcsol, a piezo viszont feszt ad. Arra gondoltam hogy fogok egy 7414-es Schmitt triggeres Invertert, és bekötöm a piezo és a Mega16-os közé. A kérdésem az lenne hogy működik, vagy irdatlan nagy hülyeségeket beszélek? És ha nem működik akkor hogy lehetne megoldani kapcsoló helyett piezoval? u.i.: Mod-októl elnézést hogy a kezdő kérdésekben is feltettem egy hasonló kérdést de gondoltam, az AVR-es topikban többre jutok. :pirul:
sziasztok!
a segítségetek kérném. ponyproggal és LPT portos programozóval programoznék Tiny13-kat. Van két sima tiny13-m és van kettő tiny13v-m. A problémám, hogy a tiny13v-knél a fuse biteket se tudom beolvasni, error device -24-s hibaüzenetet dob. a sima tiny13-k ellenben gond nélkül programozhatóak. van valami tippetek mi lehet a gond?
Sziasztok!
Lenne egy elég nagy problémám, és kezd túlzottan bosszantó lenni! Az AVR programozásakor kezd gond lenni. Az alanyok Mega16, illetve Mega32, programozó a Topi- féle doper. Programozáskor belép programozó módba, a progressbar félig elmegy, majd kifagy az AVR Stúdió. Kis idő után hibaüzenetet ír ki, miszerint vegyem lejjebb az ISP frekit... Amit én eddig nem állítgattam, és mindeddig hibátlanul működött. Még egy dolog, amíg a programozót nem veszem le az USB-ről, addig világít a kék led, mint programozáskor. Újbóli felismertetéshez újra kell indítanom az AVR Stúdiót, és le kell vennem a programozót, majd vissza... Eddig javarészt a Mega32-t nyúztam, most, hogy szórakozott, beleraktam a Mega16-ot, de néhány égetés után ez is bekrepált! Egyiket sem írtam/ töröltem annyiszor, szerintem nem haladja meg az 500-at. Valami tipp?szerk: Azt nem írtam, de ez csak programozáskor lép fel! Bármit csinálhatok, amihez szükséges is a programozó, fuse bitek olvasása, ilyesmi, akkor mindig hibátlanul megy! :yes:
Sziasztok!
ATmega16 programozásához szeretném megépíteni az alábbi letöltőt: http://www.scienceprog.com/wp-content/uploads/2006/11/jtag.pdf A kapcsolás több verzióját is megtaláltam, a kérdésem pedig az lenne, hogy MAX232-t, MAX3232-t, vagy MAX3202-t használjak?
MAX232.
Ez JTAG programozó/debugger/letöltő (és a chiped 5 lábát elfoglalja! Én az ISP klónoknál maradnék programozásra... de ha stepbystep ellenőrzés kell (Debug), akkor ahhoz a JTAGos kell....
ok, köszönöm.
Debuggerként is használnám, ezért választottam ezt.
Sziasztok!
Szerintetek működne az alábbi elgondolás? UTP tesztelőt csinálnék... 1. IC1 az UTP kábelen és az R1, R2 ellenállásokon keresztűl feltöltené a C1 kondit. 2. IC2 feléled, majd lemegy aludni még egy kicsit. 3. Timer felkelti az IC2-t ami 4-es (PB3) lábat magasba rakja. 4. IC1 átvált bemenetbe (ekkor IC2 a kondiról menne). 5. IC2 végigzongorázza a lábakat amit az IC1 érzékel. Jelek alapján az IC1 felismeri, hogy milyen kábelt csatlakoztattunk és ki is jelzi (pl.: P-patch, C-cross, E-error). ui.: végigondolva felesleges kondiról működtetni az IC2-t, mert 1-es, 2-es vezeték mindig fix, tehát mehetne arról az IC2 táp, és csak a többit próbálgatná.
En egy passziv tagot tennek a masik oldalra ami a megfelelo erparakat koti ossze... Ellenallasokkal is lehet szorakozni, hogy az erparakban a vezetekek kozotti esetleges rovidzarat erzekeljuk (ADC segitsegevel)
pont ennek a készüléknek a kiváltása a cél
És mi lenne, ha 8 láb OUT 8 láb INPUT és 8 láb SEGMENS.
Egy db IC. Minek a 2IC? Belső OSC. CR2032-es elem. Semmi nem kell. Se ellenállás se kondi. csak a 2db csati 1db ic és 1db elem. Ja és esetleg egy bekapcs gomb.
Miért, mi a gond vele, megbízhatatlan? Lassú? Lehet a dolgokat komplikálni, ágyúval verébre.... Never mind...
Miért, mi a gond vele, megbízhatatlan? Lassú? Lehet a dolgokat komplikálni, ágyúval verébre.... Never mind...
Mivel a kábel 2 vége között lehet nagyobb távolság is, emiatt kell 2 külön készülék.
ÁÁÁ. Így már más. Mindig minden infót el kell mondani.
Ne háborodj fel. Mert amit javasoltam az egyszerűbb mint amit te akarsz csinálni. Idézet: „Lehet a dolgokat komplikálni, ágyúval verébre” Viszont csak akkor jó, ha egy helyen van a kábel 2 vége. Én arra gondoltam, hogyha csinálsz egy kábelt azt akarod megnézni, hogy jó e.
Az általam linkelt oldalról:
Idézet: „The UTP Cable Tester consists of 2 tiny boxes that have to be connected to each end of the cable under test. One of the boxes contains a signal generator, powered by a standard 9V battery. The other box contains 8 LEDs that indicate the cable's condition.” Tehát 2 dobozt kell használni, az első az IC-s a második a LED-es.
Lehet az, hogy egy atemga8 egyik portlába kevesebb áramot/feszt tud szolgáltatni mint a másik? Vagy csak én vagyok béna és nem veszek észre valamit?
Egy bináris órácskát rakok összefelé éppen, 17 led van rajta, 5-6-6 csoportokban multiplexelve. Az anódokat közvetlenül (ellenálláson keresztül) a portb0..5 hajtja meg, a katódokat soronként egy tranyóval lehúzva választja ki. Működik is szépen, csak a portb.5 lábon halványabbak a ledek. Ha átdugom másik oszlopra, az a halványabb, szóval nem led, ellenállás, stb szórás miatt. A port output, a b5-ön nincs más extra funkció csak az SCL, a programozót lehúzva is, másik kontrollerrel is ugyanaz.
Az SCL az PC-5, es ha errol van szo, az nyitott drain-es. Felhuzo ellenallas kell, 5.6-10k.
Szerintem valami hiba van a kódodban. Ha ráakasztanál egy szkópot a PORTB 5-ös lábára egyből kiderülne mi a helyzet. Amúgy a kapcsoló tranzisztorok bázisa és a mikrokontroller közé is illk beiktatni egy ellenállást.
Bocs, SCK az, megzavarodtam, mert ma szívtam egy sort az i2c-vel is.
Az lesz, ha más nem segít. A tranzisztorok természetesen 1k ellenálláson keresztül mennek, meg van 10k a bázis meg a test között.
A kód ennél egyszerűbb nem is lehet, sor kiválaszt, oszlop adat kirak, vár, sor töröl, vár, következő sor kiválaszt, stb. Számomra kozmikus, de biztos valami alapvető elszúrás. |
Bejelentkezés
Hirdetés |






Amit én eddig nem állítgattam, és mindeddig hibátlanul működött. Még egy dolog, amíg a programozót nem veszem le az
Egyiket sem írtam/ töröltem annyiszor, szerintem nem haladja meg az 500-at. Valami tipp?





