Fórum témák
» Több friss téma |
WinAVR / GCC alapszabályok: 1. Ha ISR-ben használsz globális változót, az legyen "volatile" 2. Soha ne érjen véget a main() függvény 3. UART/USART hibák 99,9% a rossz órajel miatt van 4. Kerüld el a -O0 optimalizációs beállítást minden áron 5. Ha nem jó a _delay időzítése, akkor túllépted a 65ms-et, vagy rossz az optimalizációs beállítás 6. Ha a PORTC-n nem működik valami, kapcsold ki a JTAG-et Bővebben: AVR-libc FAQ
Sziasztok
Lenne egy oyan kérdésem. Usbasp programozoval szeretnék egy Spi flash rom irni. Tipus: w25q32 De egyenlore nem jartam sikerrel. Lehet rossz a rom... Lehetseges egyáltalán ezzel irni? A szoftver progisp, az elvvileg tudja irni. Ki lehet benne manuálisan kiválasztani a romot.
/cs vonalra lehet hogy kell a felhúzó ellenállás.
Sziasztok!
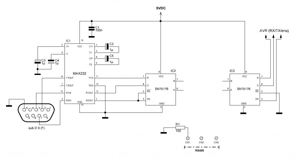
Hadd kérdezzek még RS232 és RS485 ügyben. Addig már eljutottam, hogy külön-külön tudom használni/tervezni. De most a kettő házasságára lenne szükségem. A jelenlegi helyzet, hogy az AVR-ek RS485-ön kommunikálnak oly módon, hogy van egy Master vezérlő és néhány Slave. A Master-t szeretném kiegészíteni RS232 csatlakozóval, hogy alkalmanként számítógépet köthessek rá és tudjam programozni/ellenőrizni a ki és bemenetek állapotát. Ebben kérném a segítségetek.
Mellékeltem, hogy eddig mit okoskodtam össze. Nem tudom hogyan hozzam össze a két SN75176 IC-t és, hogy eddig ez jó-e.
Ugye az alapfelállás RS485 esetén, hogy Master kérdez/utasít Slave válaszol/végrehajt. Csak ebben az esetben az RS232 keresztül látni kellene az állapotokat és beavatkozni, ha kell. Ezek szerint RS232 átalakítást is Slave-nek kell tekinteni és állandóan kérdezgetni, hogy mi a helyzet?
Szevasztok!
ismét kérdéssel fordulok hozzátok... Gondoltam ha már megépítem ezt az akksi töltőt jó lenne ha fel is tudnám programozni az AVR-em... tehát nem tudtok ajánlani valami jó kis kapcsolást egy tök egyszerű programozóhoz ami ismeri az Attiny13-as AVR-t? jó lenne ha nem tartalmazna már programozott AVR-t mert ha tudnék hozzá programozni akkor nyilván nem kéne... és előny ha soros vagy LTP-portos!!valaki valamit?
Jajj és még valami. ami talán most a legfontosabb számomra....
a leírás említi a töltőnél, hogy szűrt 5V-ra van szüksége... namármost én egy 12V-os adapterről szeretném üzemelteni és azt az 5 voltot is arról lenne jó megoldani, ezt hogy tehetném meg a legkönnyebben és a lényeg, hogy miképp kell megszűrni?
Köszi a választ, ez máris nagy előrelépés számomra!!
viszont még kérdeznék.. (bocsánat a sok kérdésért) nos az STK200-nál mindkettő darabra szükségem lesz, vagy ez két variáns?? az a tökegyszerű felső is megfelelne nekem a tiny13-as hoz? és tudsz valami szoftvert hozzá esetleg? a rajzon meg van egy 7805-ös... az ő out-ján jön ki az 5 volt?? és nem kell nekem ehhez más csak a 12V betáp? vagy külön kell csinálnom még egy 7805-ös kapcsolást hozzá? én így laikus szemmel az előbbire tippelek, jól sejtem? és miért kell nagyobb kondi? az szűri?
Wazzeg, nem akarod még jobban megbonyolítani? Nekem lenne még egy két ötletem
, mert állapot gép nincs benne.
Hi!
Sokat kérdezősködtem ebben a témában egy hexabotos projektemhez, itt az eredménye, ha valakit érdekelne: videó
En valahogy igy csinalnam (nem probaltam ki, csak ha mar itt tartunk)
Sziasztok!
Egy abszolut alapfokú kérdésem lenne: Hogyan lehet egy 8 bites változó tetszőleges bitjének az állapotát Bascomból lekérdezni? (Maszkolással és értékfigyeléssel tudom hogy megoldható, de érdekelne, van-e valamilyen egyszerűbb megoldás)
Igen az két variáns. Az egyszerubbik tokeetesen mukodik. Egeto szoftverbol sok varians van. En progisp 1.72 hasznalok. De winavr vagy bascom is jo. 7805 az in bemenetere kell a 12v de egyeniranyitott legyen. Tehat DC 12v kell neki. Out jon majd ki az 5v es a kondi lessz a szures.
if valtozo.bit =1 then...
Köszönöm!! (Az IF utasítás leírásában nem is kerestem, mindenáron a BITS környékén kapirgáltam - hiába, a Z80...
)
Sziasztok!
Inkább kérdezek mint, hogy tönkretegyem az AVR-t. Én eddig az ADC lábakat csak valóban analóg-digitál átalakításra használtam. De ugye ezek használhatóak 'normál' digitális I/O lábként is? 8db ADC lábból 3 kell átalakításra a többi digitális kimenet lenne.
Köszi a válaszokat Brian, te voltál az én emberem!! amint ráérek ki is próbálom azt az égetőt, és ha jó akkor összedobom a töltőt, mégegyszer köszi! majd közzéteszem itt ha sikeres volt a projekt....
Igen. A 3-at amit digit kimenetnek akarsz, kimenetre állítod.
Ami bemenetre, azt bemenetként hagyod. Tipp: Tiny13/25 stb, ahol az ADC ott van a reset lábon: megy ADCként is, csak ne ess bele reset meghúzási tartományába ![]() 5V táp esetén 4-5V közt _mérhetsz_ a lábon, míg kb. 3.5V alatt RESET-re húzza az AVR-t .
Sziasztok!
szerintetek jó a Atmega 8515-16PUhoz a következő programozóBővebben: Link?
Ha jó az AVRDoper/AVRASP neked a normális USB-portosak helyett, akkor igen. A bosszúság és az inkompatibilitások miatt nem szeretem. Doper esetén nem szeretem kikapcsolni a Win7x64-en a driver aláírásellenőrzést. Nem véletlen van az ott
.Viszont a csatlakozón tetszik, hogy az ISP6 és az ISP10 is kialakításra került... Amúgy ha megbírkózolk a kezdeti szívásokkal programozó oldalról, akkora célzott chipeddel menni fog a progamozás.
Ha most kezdesz tanulni, akkor NE a 85x5 családdal kezdj. ATMega8 vagy ATMega16/32 DIP tokban, vagy SMD esetén a Mega128 javasolt...
Ha kinövöd a 85x5 chipet NINCS nagyobb memóriás változat belőle. És 8k az nem olyan nagyon sok, ha a programod komplexebb kezd lenni. Mega16 esetén Mega1284-ig mehetsz fel (16k->128k), míg ATMega128 esetén a Mega1281/2561 is kitörési pont (128k->128k/256k program-memória)
USBasp a programozó.
http://www.hobbyking.com/hobbyking/store/uh_viewItem.asp?idProduct=21321 Nem javasolt kategória
USBASP-t nem ajánlom, nagyon inkompítíbilis mindennel.
Akkor inkább egy Doper, vagy teszel hozzá kicsit és rendes STK500-ad lehet! ATMega8515-be sem ajánlott beleugrani(kivéve ha már megvan és hegesztenél). Ezt azért mondom mert a "sorozat" egyetlen, még élő tagja, nincs hová bővíteni, nem lábkompatíbilis a többi DIP-40 tokozású típussal sem, és drága is, talán már nem is gyártják.
Doper+Win7: nem kell aláírásellenőrzéssel babrálni; normális driver kell neki, meg egy kis adag türelem.
hy!
Na megint falba ütköztem.... Ezt írja amikor WinAVR-be programozni akarok:
A WinAVR leírását innen szedtem...: Bővebben: Link Egyáltalán látni valahonnan, hogy felismere a programozóm? vagy valami?
Az AVRDude előtt el kell indítanod a giveIO eszközkezelőt. Sőt, ez azt hiszem driverként/rendszerhívásként is be kell hogy épüljön.
És csak utána látsz ki a LPT porton ![]() A Win el nem tudja képzelni, hogy a LPT/printer/ porton a nyomtatón kívül más eszköz is lehet!
Hát köszi a választ... ebből naggyából csak a smile-kat értem...
)) Hogyan tudom elindítani a giveio-t? am 64-bites Win7 van ha ez számít valamit...
Az AVRDUDE-hez van egy batch file. Elvileg az indítja el...
ahha... hát nemtom ez nem igazán megy..
a WinAVR-ben is van egy install giveio.bat.... bele is tette a giveio.sys-t a windows könyvtárba, nemtom mit lehetne még tenni mert ugyanaz a hiba hogy nem találja azt lpt portot....
Szia
ha a fordito elkeszitette a Hex kiteresztesu fajlt. Akkor a progisp 1.72 mar ra lehet tolteni avr-re. En is win7 hasznalok gond nelkul megy. Nekem meg drivert sem kellet teepiteni. Amugy giveio a winavr mappaban'' jobb gomb: 'futtatas rebdszergazda'' kent kell inditani. |
Bejelentkezés
Hirdetés |





és előny ha soros vagy LTP-portos!!
, mert állapot gép nincs benne.




