Fórum témák
» Több friss téma |
WinAVR / GCC alapszabályok: 1. Ha ISR-ben használsz globális változót, az legyen "volatile" 2. Soha ne érjen véget a main() függvény 3. UART/USART hibák 99,9% a rossz órajel miatt van 4. Kerüld el a -O0 optimalizációs beállítást minden áron 5. Ha nem jó a _delay időzítése, akkor túllépted a 65ms-et, vagy rossz az optimalizációs beállítás 6. Ha a PORTC-n nem működik valami, kapcsold ki a JTAG-et Bővebben: AVR-libc FAQ
Sosem használtam ötöst, de szerintem mindegyik verzió működik elf és hex fájllal is. Ki kell próbálni.
A file kiválasztáskor csak az .elf jelenik meg, a .hex nem látható a listán, pedig az is le van fordítva.
Időnként használok kis arduino (főleg a minit) klónokat. Ha megtorpedózzák a kínai beszerzést az új vámolással, van tippetek itthon hol lehetne olcsón hozzájutni a panelekhez?
Szorozd meg az ÁFAval (1,27), és döntsd el, hogy megéri-e. Valószínűleg még így is olcsóbb lesz Kínából. A kérdés az, hogy mennyi lesz az ügyintézés díja. Ha nem egyesével rendeled, hanem többet egyszerre, akkor az is el fog oszlani a tételek között.
IIyen formátumban.
Pl: Low 0x E1 High 0x D9
Ez felel meg az E1: D9 beállításnak , ami a belső 1Mhz es saját órajelét használja.
A hozzászólás módosítva: Jún 1, 2021
Köszi azt tudom.
A képen látható az minek felel meg? Köszi! A hozzászólás módosítva: Jún 1, 2021
High = 0x56
Low = 0xC0 A hozzászólás módosítva: Jún 1, 2021
Moderátor által szerkesztve
Szia!
Kipróbáltam nem megy a progi benne, olyan mintha benne se lenne. Csak azlcd alsó sora megy az 16 karakter telibe.?
Sziasztok!
Egy attiny85-re épülő NTC hőmérővel akadtam el. A kód teljesen jól működik egy arduino nanoval. Ahhoz, hogy működjon az attiny85-el is az lcd- vel kapcsolatos részleten változtattam csak. Bekapcs. után mutatja is a hőmérsékleteket ahogy kell, de kb 32 foknál kiakad. Hiába melegítem az NTC-t nem megy feljebb a mért érték, majd egyszer csak reseteli magát.
A hozzászólás módosítva: Jún 26, 2021
Ez inkább az arduino forumba való.
De nekem gyanus , hogy a 29. 30. sorba a minuszjel nem stimmel (a maximum hogy lehet -999?) meg a 88. sorba a 32-est átirnám mondjuk 60-ra és úgy próbálnám ki.
Az irreális érték a minimum és maximum figyelésének legfrappánsabb algoritmusához kell.
Ami a 29. és 30. sort illeti azt már én is észre vettem, de az csak a min és max hőmérsékletek kiértékelését befolyásolja.
A 88.pedig csak akkor érdekes ha Celsius helyett Fahrenheit-ben akarom kiíratni. Próbáltam már, hogy kitöröltem ezeket a sorokat de nem segít. Nano-n pedig működik a kód. Én inkább valami túlcsordulásra vagy lcd problémára gyanakszom. De eddig nem jöttem rá.
Az lcd nem lehet itt hibás. Ott amit kiküldessz az ki is megy.
Ha az lcd részt kiszedem és letöltöm nano-ra akkor teljesen jó.
Valamit az attiny85 kavar be
A hozzászólás módosítva: Jún 26, 2021
Az A0 a reset pin is egyben.
A0 helyett A3-at haszálva működik.
Sziasztok!
Egy kis segítséget szeretnék kérni Adott egy esp8266-os wifi modul egy D1-es kártyával. Fél napos szenvedés után sikerült a wifi beállításokat rápakolnom. Telefonon Blynk segédprogram üzemel. Van négy relém mind a négy be van kötve. 1- teljes kapu nyitás 2- csak az egyik kapu nyílik ki 3- garázskapu 4- világítás Sikerült beállítanom elektronikai analfabéta révén, hogy egy gombot rendeltem a blynk nevű programhoz, majd kiválasztottam, hogy digitálisan melyik csatornán van a bekötés, illetve az ipulzus úgy lett beállítva, hogy 1-0. Így jól működik. Rátérnék a probléma lényegére : imitáltam egy áramkimaradást és az eszköz újraindítását követően a garázskapu és a világítás elindul. Az érdekesség, hogy megnéztem a reléket és mind a négy világit áramszünet után, de csak két rész indul el. Valakinek valami ötlete, hogy mit szúrtam el? Hozzá teszem, hogy nem én alakítottam ki a rendszert és nincs is rálátásom. Mezei felhasználó vagyok
Nem biztos hogy te szúrtad el....
Bizonyos gpio lábakat az esp megrángat, vagy magas/alacsony állapotba kapcsol induláskor/bootoláskor, próbálj másik gpio lábat a kérdéses helyeken. Itt van egy táblázat, hátha segít https://randomnerdtutorials.com/esp8266-pinout-reference-gpios/
Köszönöm megnézem!
Sziasztok!
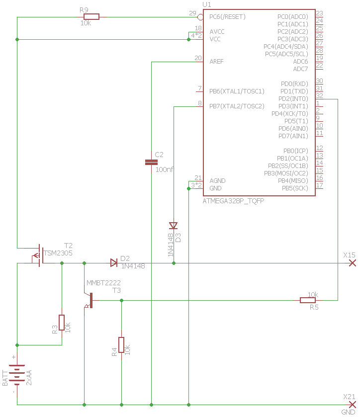
Egy AVR-es kapcsolással van egy kis problémám. A kapcsolás egy önmegtartó tápellátással rendelkezik. A ki/be kapcsolás egy nyomógombbal valósul meg. A mechanizmus röviden annyi, hogy, ha L szintre húzom az X15 kivezetést, akkor a T2 kinyit és áram alá helyezi az atmega3287-at. Ezután már az atmega PD2 kivezetésén megjelenő H szint nyitja a T3 tranzisztort, ami továbbra is nyitva tartja a T2-t, így áram alatt marad az atmega. A kikapcsolás kétféleképpen történhet: vagy az atmega PD2 lába kerül L szintre, ami zárja a T3 tranzisztort, ezután az R3 zárja a T2 MOSFET-et, így a kapcsolás működése leáll, vagy a nyomódomb megnyomását az atmega a PB2 lábon érzékeli. Ekkor a PD2 L szintre kerül, de egészen addig áram alatt marad az atmega, amíg a nyomógombot fel nem engedjük. Ezután az előbb leírt forgatókönyv lép életbe. A problémám az, hogy pár hónap működés után a T2 zárlatba ment. Ez idő alatt többet volt kikapcsolva, mint üzemben, de az elem folyamatosan benne volt, így a T2 D-S feszültsége hosszasan 3V környékén volt. Hibáztam volna a tervezés során?
Én mindenképp betennék egy áramkorlátozó ellenállást a mosfet gate-jére. Ugyan nagyon rövid időre, de kialakulhat egy viszonylag nagy áram a gate kapacitásának kisütésekor és ezt nem szeretik a mosfetek.
Az R4 ellenállásnak mi a szerepe? Az R3 ellenállás lehet jóval nagyobb is és akkor az R5 szintén. Külső áramforrásra csatlakozhat valahol az áramkör? Miért hiányoznak a kondik a mikrokontroller tápjairól?
Szia! Köszi a tippet.
Kúlső áramforráshoz nem tud csatlakozni, csak elemről működik. E miatt is spóroltam le a kondikat az amega tápjáról, azaz jobban mondva elko nincs, egy 100nF kerámia kondi a valóságban van, az sajnos nem került fel a rajzra. Az R4-et azért tettem bele, hogy, amikor kikapcsol az mikro vezérlő, akkor a tranzisztor bázisa ne maradjon “lógva”, hanem az R4 lehúzza testre és zárva tartja.
A bipoláris tranzisztort a bázisán átfolyó áram nyitja ki, azaz nem marad lógva. A mosfeteknél lehet ez probléma, mert ott a potenciálkülönbség nyit és a kapunak saját kapacitása van, amit ki kell sütni, hogy lekapcsoljon.
A 100nF-os kondikat elem esetén se spórold le, illetve kapjon minden egyes betáp sajátot (az analóg táp is). Az ő feladatuk elsősorban nem a mikrokontroller védelme (bár abban is segítenek), hanem az áramkör többi részének a zavarvédelme (illetve az EMC, de ez hobbielektronikánál nem érdekes).
Proli007 magyarázata szerint van jelentősége az itt R4-gyel jelölt bázis-emitter ellenállásnak. Bővebben: Link, Bővebben: Link
A hozzászólás módosítva: Júl 8, 2021
Az R4-el éppen felerősíted azt, amit el szeretnél kerülni. Normál használatban pedig csak pocsékolod rajta az energiát.Az R4-en keresztül direkt útja van a szivárgó áramnak a föld felé. R4 nélkül azonban egy nagy impedanciás út felé tud(na) csak szivárogni.
Nem biztos, hogy idevaló, de majd irányítsatok át!
MySensors eszközöket használok 868MHz-en. Kínai Arduino nano+rádiós modul (RFM69W). Szükségem lenne egy távvezérlő házra ami kissé vízálló, kicsi és legalább 4 nyomógombja van. Bele kellene férni az aksi+nano+rádiós modulnak. Merre keresgéljek?
Külön műszerdoboz (vagy villanyászdoboz) és IP védelemmel (vízálló IP54 vagy felette) -> https://hu.wikipedia.org/wiki/IP-v%C3%A9detts%C3%A9g
és erre vízálló nyomógombokat raksz....
Azt nem írtam, hogy hordozni kellene. Mint egy kapunyitó vagy TV távirányító. Bocs.
|
Bejelentkezés
Hirdetés |




















