Fórum témák
» Több friss téma |
Fórum » Biciklilámpa / bringalámpa
A teljes akkupakkot, és lámpafejet minden oldalról látva lehet igazán tanácsot adni. Lehet, hogy a töltő áramkör, lehet hogy a védelmi elektronika, de még az áramgenerátor is elképzelhető ennek a feladataként.
Ha csak védelmi elektronika, akkor ilyesmi beépítése lehet a megoldás. A hozzászólás módosítva: Jan 27, 2014
Akkor egy konkrét kérdés:
Egy 3w-os power ledhez mekkora hűtésre van szükség zárt térben (lámpában)? Egyébként egy 6V 3W-os izzó hány lumen? Bővebben: Link Ezt találtam jónak, bár kicsit több, mint 1.5$ ![]() Mod: Használd a LINK gombot, javítva! A hozzászólás módosítva: Feb 1, 2014
Szia.
Bővebben: Link Ha felfelé tud távozni a hő, akkor nem annyira vészes. Nézz meg egy márkásabb 3w-os Led-es lámpát, hogy mekkora felületen tud hülni. Annál csak többet adj neki. Ha plafonon lenne, és zárt, tehát búrában van, az már problémásabb.
Vannak elvetemült emberek bringalámpa témában:
http://bikeled.org http://skory.z-net.hu/ledlamp/ledlamp.html
Csak az, hogy egy 10-15 W-nyi LED a bicikli elején az egyenértékű 30-40 W halogén lámpával. Ha ez benne van egy távolsági fényre hajazó, szűk csóvát vetítő foncsorban, akkor curva zavaró. Személy szerint a magam részéről ezt az idiótaságot nem támogatom, mert ekkora teljesítmény komolyan vakítja a szemből jövőt, egy-egy ilyen titán után elhaladva semmit nem látok hosszú másodpercekig, nem azért, mert a csóvába nézek, hanem mert a szem átáll az erősebb fényviszonyokhoz. Borzasztó felelőtlen és önző ez a hozzáállás így, szabályozás és önmérséklet nélkül. Aki nem vezetett még autót a szemből jövő canga fényében, vagy nem jött vele töksötétben egy ilyen fényár, miközben a szokásos, pár wattos lámpával (ami normálisan elég volna) világít maga elé, az nem is tudja, mennyire veszélyes tud lenni. Ekkora teljesítményű lámpákat az autókhoz hasonlóan, megfelelő fénytereléssel kellene foncsorba rakni, hogy a csóva az út felé essen és ne kerüljön bele a szemből jövő látómezejébe. Ezt eddig sehol sem láttam így megcsinálva, miközben az erdőt bevilágító, többtíz W-os szolilámpákról menő videókat rak fel boldog-boldogtalan, amivel közútra is kimerészkedik.
Na, ezért elvetemült. A látni és látszani nem azt jelenti, hogy ezzel önzően és másokat akadályoztatva, ne adj Isten, veszélyeztetve lehet ész nélkül fellámpázni a bringát.
Én fel sem tételezem, hogy lefelé világít az 'atomfáklya'; nem, nem olyanok ezek!
![]()
Sziasztok! Valaki tudna segíteni olyanban, hogy esetleg javítható-e ez a fajta lámpa: Led lámpa szett Lidl Mert elkövettem azt a hibát, hogy véletlenül fordítva tettem be az elemtartót a helyére, és kinyírtam a vezérlő ic-t...
Az egész ic akkora mint egy NE555 smd verzióban. Vagy esetleg tud valaki olyan kapcsolást mutatni, ami 6V-ról üzemeltet egy ledet, és NEM disszipatív?
Az megoldható lenne, hogy a skory-féle bringalámpa áramkör még megtáplál szintén az ő oldalán lévő vezeték nélküli LED-eket úgy, hogy ha azok a küllőn vannak, és az adó egy helyen, akkor a LED világítson addig, amíg meg tesz egy kört? És ugye sima LED-ből 2 oldalra kéne, de ha olyan lenne, mint a karácsonyi fényfüzéren lévő befelé gúlás, akkor elég lenne egy, a kerék síkjába irányítva. Csak még sehol nem láttam olyan LED-et külön.
Sziasztok!
Van egy agydinamóm, amivel rendszeresen kisütöm az izzóimat a biciklin. Szeretném LED-esre fejleszteni elöl, hátul a világítást. Az agydinamó típusa a mellékelt fájlokban van, 6V, 3W amit írnak referenciának. LED világításnak előre Bővebben: Link ezt a LED-et tenném, hátra mindegy. Előre akár szerelten is van ezzel a LED-del fényforrás, Bővebben: Link, ilyet vettem is a másik bicajomra, akár ezt is át lehetne alakítani, bár nem tűnik bonthatónak. Van valami ötletetek, hogy miként induljak el? Láttam már hasonló témában bejegyzéseket, de végleges ötlet nem volt. Köszönöm! A hozzászólás módosítva: Szept 1, 2014
Szia.
Ha 3W-os az agydinamód, akkor vegyél egy 5-10W-os LED-et, a váltófeszültséget egyenirányítsd, puffereld kicsit, és kösd rá a LED-et minden áramkorlátozás nélkül. Mivel a dinamó nagyjából megfeleltethető egy áramgenerátornak, ezért 3W-nál nagyobb teljesítményt nem fog tudni leadni. Azért kell 5-10W-os LED, hogy véletlenül se menjen tönkre, plusz hosszabb lesz az élettartama is. Én sima dinamóhoz építettem LM317-tel áramgenerátort, utána 3W-nyi LED. Nagy sebességgel mentem a biciklivel hosszú távon (ekkora sebességnél akár 30V-ot is mértem a dinamón terhelés nélkül), és féltem, hogy az LM317 túl fog melegedni a nagy feszültségkülönbség miatt. Mikor megálltam, és megfogtam az LM317-et, még langyos sem volt. Tehát a dinamó feszültsége pontosan annyi volt, mint a LED-ek nyitófeszültsége, plusz 1.5-2V, ami az LM317-en esett. Érdekes kísérlet volt. Hátsó lámpához én beraknék egy tranzisztoros áramgenerátort, meg sima piros 20mA-es LED-et, esetleg többet.
Na de 3W-ra 5-10W LED nem kap annyi áramot, amennyitől világít, mert az egészen oszlik el, nem fog csak 3W-nyi része rendesen világítani.
A 3W-os LED 3W-tal hajtva kb. ugyanakkora fényt állít elő, mint egy 6000W-os LED 3W-tal hajtva. Sőt. Utóbbi nagyobbat fog világítani, mert jobb a hatásfoka a LED-nek, ha nincs maximumon járatva.
Folytatva a generátor témát, szeretném kicsit megvilágítani az egyöntetű elhárítást.:
Vegyük a küllőmágneses generátor alapkiépítését! Van egy tekercs és egy küllőn egy mágnes. Ez körülfordulásonkén 1 impulzust nyom a rendszerbe, aztán hosszú szünet. 3 W-ot szeretnél. Van 60 küllő (példa). 1/60-ad körülfordulás alatt kell a 3 W-nak megfelelő energiát kivenni. Ez ~180 W-os impulzus lenne (több). Alaposat rántana minden közreműködő alkatrészen, a pedálozót is beleértve. A rántást lehet csökkenteni, legkisebbre akkor, ha minden küllőre jut mágnes. Ellentétes oldalra is kell tekercs, mert felváltva következnek a küllők. Ekkor még mindig marad 1-1 impulzus között szünet, ~10-15 W-ra méretezett tekercsekkel már kihozható a folyamatos 3 W. Az alap változathoz képest már a pufferelése is egyszerűbb, de mindenképpen célszerű az akkumulátor. További kérdés, mekkora minimális fordulatnál tudja a 3 W-ot? Mondjuk 10 km/h-nál. Mi lesz, ha feltöltődött az akku, nem világítasz és tekersz 40km/h tempóval? A görgős biciklidinamót ilyenkor kikapcsolod, de nem állsz le leszerelni a mágneseket vagy a tekercset. Meg lehet oldani a gerjesztett sávból kifordítást, de minden mozgatható megoldás rontja a légrés stabilitását. Ha ott marad, üresjáratban komoly, akár 30-50 V-os kapocsfeszültséggel számolhatsz. Erre kell méretezni a töltésvezérlő elektronikát.
Na nemá! Ha meg van adva, hogy mennyi áram kell neki, kb. milyen feszültségen, és abból kijön a kb. 3W. Vagy 10W. Akkor nem mindegy, hisz, a 3W-os dinamó a 3W-os LED-et tudja mondjuk 10V 300mA-el, vagy 9V 350mA-el még talán működtetni. De a 10W-os, mondjuk 1A-es LED miért világítana 300mA-en úgy, mint a 300mA-es LED? Tudtommal a LED az áram kis változására is nagy fényerőkülönbséget hoz, és a kevesebb mint 1/3-ad áram nem egyenlő az 1/3-ad fénnyel.
Amire te gondolsz, az feszültség változásra reagál a LED nagy áramváltozással, de itt áramgenerátorról van szó, inek van 6-15V feszültségge és kb. 3W-ot tud leadni, erre kapcsolódik egy LED. Ha nagyobb áram képes folyni, mint amit a LED tolerál, a LED tönkremegy. Ha létrejön a generátorban nagyobb feszültség, mint a LED nyitófeszültsége, akkor a LED világítani fog, az áramot pedig a generátor fogja korlátozni. 100W-os LED-et is lehet hajtani 3W-tal, a feszültség és az áram annyi lesz, amit a LED megkövetel. És igen, ha 3W-os és 100W-os LED-et egymás mellé teszed, és mindkettőre 3W-ot engedsz, akkor ugyanakkora területet fognak kb. bevilágítani. Kipróbálhatod, már elég sötét van kint. Egyébként meg logikus: mindkét LED ugyanakkora teljesítményt kap, hatásfokuk szinte azonos, akkor miért világítana egyik jobban, mint a másik? Hova tűnne el a betáplált 3W, ha a hatásfok azonos?
Miért? Ha nem kötök rá semmit, akkor hova megy el az energia?
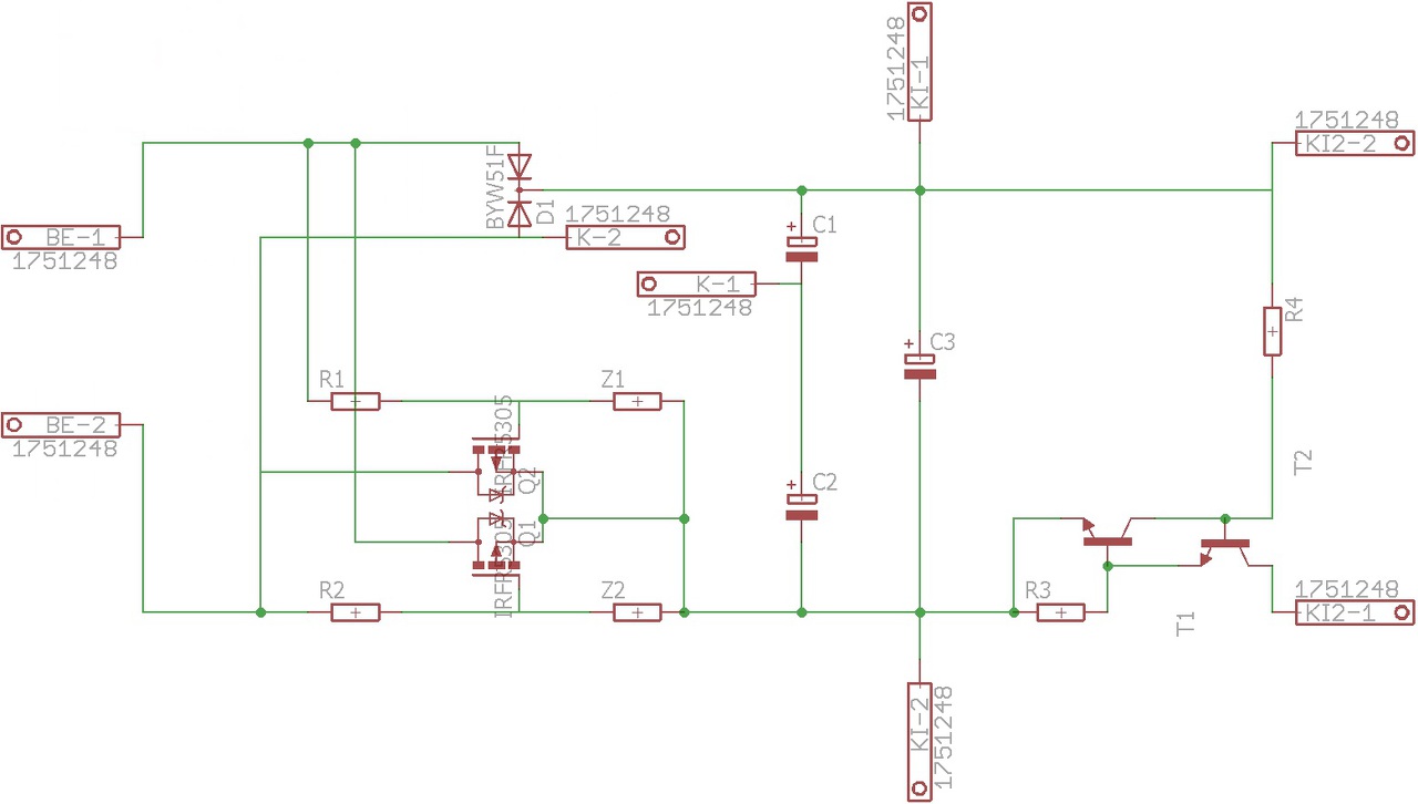
Hogy lehetne automatikusan megszakítani egy feszültségkétszerező kétszerezését a kondenzátorok közösített lábaira menő vezető megszakításával a lehető legkevesebb plusz fogyasztás mellett, amikor a kerékpár dinamó feszültsége eléri azt az értéket, amitől már egyenirányított módban is elérné a LED nyitófeszültségét?
Milyen feszültségkétszerező? Villard, Delon, Greinacher? Rajz segít a gondolkodásban mindenkinek...
Nem biztos, hogy jó, Skory oldalán lévő utolsót akarom az utolsó előtti módon megcsinálni. IRLR8743 tranzisztorokkal, és MBRF20H100CT Schottky diódával, 2x10mF+22mF kondenzátorokkal. És itt kéne a kapcsolónak addig vezetni, míg elég gyorsan nem megyek, hogy elég legyen az egyenirányítás is.
Hát én nem szórakoznék ezzel ilyen formában... Csináld meg a feszkétszerezőt és akassz rá egy kapcsolóüzemű áramgenerátort. Mindenki jobban fog örülni.
Ezzel azt akarod mondani, hogy egy nagy áramú, jó hatásfokú kapcsolóüzemű áramgenerátor megépítése egyszerűbb, mint egy kapuáramköré? Amúgy ha gyorsan megyek, akkor se az a baj, hogy sok az áram, hanem pont, hogy akkor a negyede annak, ami amúgy se lenne 500mA sem. Én pedig 10-12V 350mA-es LED-et akarok róla üzemeltetni. Aminek az lenne a jobb, ha lassan megyek, feszültség kétszerező miatt meg lenne a nyitófeszültség, és 250mA körüli áram, ha gyorsan megyek, akkor csak egyenirányítaná, és valamivel több áram lenne. Így viszont lassan is kevés, gyorsan meg még kevesebb.
Azt írtam: kapcsolóüzemű áramgenerátor. Ha 1-2V-tal magasabb a bemenője, akkor már képes a 350mA-t szolgáltatni (ill. amire beállítod). Ahhoz, hogy lassújáratnál is teljes legyen a fényerő, lehet háromszorozni is. Ez nem gond, mert az IC-nek van 60V bemenőt is bíró változata. A hatásfoka 97%, tehát ha gyorsan mész és nagy a fesz, akkor abból csak annyiad áramot fogyaszt ahányad részére csökkenti a feszt.
Én meg azt írtam, hogy a dinamó 3W-ot se ad le, és ha többszörözöm a feszültséget, csökken az áram, nem nő, és már kétszerezésnél lassan menve mikor tegyük fel 6V 500mA =3W, akkor 12V 250mA =3W 20V 150mA =3W 10V 300mA =3W.
Oké, ne nyissunk vitát. De 20V 150mA betápnál a kapcsolóüzemű 10V-on 300mA-t szolgáltat. Ezt elhiheted.
Ha ezt el is hiszem, akkor is kérdéses, hogy egyszerűbb egy jó áramgenerátort összerakni, mint egy kapcsolót.
Pár alkatrész az IC köré. Esetleg még sokszorozni sem kell, mert léteznek feszültség-növelő (boost) konverterek is. Ilyeneket (csak piciket) használnak a kerti fényelemes lámpákban is, ahol egy db 1,2V-os akkucelláról kell világítania a fehér LED-nek.(4V körül)
Szerk: Nem találtam a fent említett boost konvertert 350mA-t tudó kivitelben. Egyszerűbb sokszorozni - mivel váltó a bemenet. A hozzászólás módosítva: Jún 29, 2015
De én, ha áramgenerátort akarnék csinálni, akkor azt akkor tenném, ha már terveznék akkut is tölteni róla, és ha kell tudok világítani mondjuk 10W-al, fényerő szabályzóval. És olcsón. A hátsó lámpához lehet elég, és jobb is lenne egy step-down, hogy a kondiról megálláskor is normális fénnyel világítson, de az elsőhöz nagy áramú kéne, ami biztos nem olcsó, és/vagy rosszabb a hatásfoka. Na meg nem minden kapcsolóüzemű növeli a feszültséget, de olyanról meg nem is olvastam, ami azért csökkenti a feszültséget, hogy növelje az áramot... A feszültség kétszerező akkor is kéne, mert a dinamóra van hangolva. Na meg az is érdekel, hogy azt a kapcsolót hogy lehetne automatizálni.
Idézet: „olyanról meg nem is olvastam, ami azért csökkenti a feszültséget, hogy növelje az áramot” Az energia-megmaradás törvénye szerint nem tehet mást. (Mind ezt teszi) Az analóg elfűti a felesleget, a kapcsolóüzemnél a kivehető áram növekszik. |
Bejelentkezés
Hirdetés |













