Fórum témák

» Több friss téma
Fórum » CNC építése házi alkatrészekből az alapoktól
Lapozás: OK   135 / 378
(#) Stewe válasza Zozi85 hozzászólására (») Aug 25, 2012 /
 
A motor kívánt fordulatszámát meg kell szorozni a lépésszámmal, és ennek a reciproka a lépésfrekvencia. Ez maximum 80%-a legyen az optó határfrekvenciájának!
Ha biztos akarsz lenni benne, akkor kísérletileg kell az optókat megvizsgálni, függvénygenerátorról táplálva kétsugaras szkópon egyszerre vizsgálni a be és kimenetet.
Először a minimális impulzusszélességet kell meghatározni, ami a határozott kimenetet eredményez, majd ezzel az impulzusszélességgel a határfrekvenciát vizsgálni.
(#) Stewe válasza Zozi85 hozzászólására (») Aug 25, 2012 /
 
A bemeneti jelformálót a keveredés elkerülésére akár külön kell felépíteni tengelyenként, az szerves része a vezérlőnek.
(#) Zozi85 válasza Stewe hozzászólására (») Aug 25, 2012 /
 
Köszönöm, ha majd megint lesz kis időm összedobok egy áramkört és kitesztelem. Így belegondolva elég sok step jel kell ha mozgatni akarom gyorsjáratban, alapból a vezérlő enkóder osztásonként léptet, tehát egy fordulat 8000 lépés az y tengelyen, a z pedig 1600 mikrolépés léptetőmocival.

Ma a mechanikát csináltam túlnyomórészt, remélem holnap estére már felismerhető formája lesz. Addig meg nagyon hízik a sok vastól amit bekebelezett eddig. Mozgatni kemény lesz....
(#) Zozi85 hozzászólása Aug 25, 2012 /
 
Már lassan készek az első elemek....

DSC_0457.jpg
    
(#) Stewe válasza Zozi85 hozzászólására (») Aug 25, 2012 /
 
Enkóderrel nem akkora a probléma. Ha semmi feedback nincs, a lépésvesztés hibát ad, de ha van mérés, akkor a vezérlő korrigál, gyorsjáratban pedig nem tragédia a néhány százados LAG.
(#) Zozi85 válasza Stewe hozzászólására (») Aug 26, 2012 /
 
Kis előrelépés, szétszedtem az egyik vezérlőt, és sikerült átalakítani 5V os vezérlésűre. ! apró ellenállás és meg is volt. Lehet ezek fényében újragondolom a leválasztó kártyát is. Egyszer már csak eljutok addig, hogy végleges verzió lesz mindenből

Na de addig küzdelem a mechanikával, egyre több dolog van vele, nem egyszerű pontosra megcsinálni....
Márpedig én szeretném kihozni belőle a maximumot....
(#) sunraw válasza SALáta hozzászólására (») Aug 26, 2012 /
 
Üdv!
Tudnál vagy tudnátok, mutatni feluletkövetésre valami megoldást? Igazándiból az is megfordult a fejemben, hogy hagyok 1-2 mm lógást a Z tengelynek felfelé és így saját súlyával követné a palackot. Mivel az elmozdulás sebessége minden irányban egyenlő lesz, így talán nem fog változni a megmunkálás "mélysége". Szerinded?
(#) Stewe válasza sunraw hozzászólására (») Aug 26, 2012 /
 
A súlyterhelésű orsónál csak kúpos, vagy gömbmarót használhatsz, és folyamatosan tartani kell az állandó előtolást, egyébként folyamatosan fog merülni a szerszám.
(#) Zozi85 hozzászólása Aug 26, 2012 /
 
Kezd összeállni a mechanikám

Az egész vékony plexi és karbon lapokból történő robot alkatrészek kivágásához lett tervezve.

Egyenlőre a váz minél pontosabb kivitelezése történik, na meg az elektronika össze passzintása.

cnc.png
    
(#) SALáta válasza sunraw hozzászólására (») Aug 26, 2012 / 1
 
Csináltam a lézerhez (hobbycncart egyik projectje) de még egy alkatrésze hiányzik az állítható felületkövető fej. Kellene még egy 20-30 mm minimum hasznos mozgást tudó szán Z re. Erre megy a motor, A lötyögés meg is van, persze ütközőre kell mennie. A marómotorodra/főorsódra kell egy határoló, ami egyszerűen leszedhető, és még állítható is. Nem bonyolult de el kell rajta gondolkozni. Azaz kell egy menetes rész állítás miatt, ráadásul legyen fixálható is, kontraanyával. Kell a forgó anyába egy cserélhető hegy (ez a felületkövető felülettel érintkező része), célszerű ipari kopásálló műanyagot választani, azaz ide is kell egy menetet esztergálni. Nem is kell csak 1/8 os szerszámba gondolkozni, mert ezek általában nem szabályos felületre szabályos mélységű gravírozásra vannak arra meg jó az olcsó szerszám is. Ez a része a legszebb esztergályos munka, azért az érintkező fejből jó pár darabot érdemes legyártani. Ahhoz hasonlítanám mint az ónszippantó végén lévő műanyag. Persze rádiuszt rátéve. Csináltak már mikrométerből is, de az távolabb van a dolgozó résztől, azaz az nem annyira pontos. Neked ide ez lenne a megfelelő. Azért a fej elkészítése/gépedre/motorodra tervezése nem lesz kis feladat.

Stewe
Teljesen igazad van ebben, én inkább ide állítható fejet és súlyterhelést ajánlom. Ha lenne egy normális esztergám...
(#) sunraw válasza SALáta hozzászólására (») Aug 26, 2012 /
 
Köszi!
Ezt egy párszor biztosan el fogom olvasni, mire kirajzolódik az egész. Viszont ezek tudatában, készítek egy olyan tűt, amire húzok egy teflon csövet annyira, hogy az élből 0.1mm lógjon ki. Így nem fog tudni "mélyebbre" szaladni a szerszám.
Igen, a rövid utú Z nekem is gond. Nem visz rá a lélek, hogy elvágjak egy 12 THK sint, pedig 3 is van belőle "felesleges". A forgató ellenoldalát úgy oldottam meg, hogy egy tölcsért csapágyaztam meg. Ebbe ül a palack nyaka. Nálam stabil.
(#) Stewe válasza sunraw hozzászólására (») Aug 27, 2012 /
 
A túl hosszú sínre tegyél egy nagyon hosszú szánt!
A hobbigépeknél a marómotor hosszú kinyúlásából adódó kotyogás az egyik leggyakoribb és legkellemetlenebb hiba, nem árt, ha a szán hossza, és a marómotor kinyúlása összemérhetők!
(#) SALáta válasza sunraw hozzászólására (») Aug 27, 2012 /
 
Kevés , engedni fog. Ha egyszer odaérek csinálok egy felületkövetőt, sín már meg is van hozzá, de illene egy másik gépváz mert gyenge már ehhez, illetve még pár "apróság" hiányzik.
Lényegében az állítható fejbe (állítható anya-legyen ez a neve) egy kopó fejet kellene csinálnod, ezt spéci csavarral (két nút van rajta és persze 4-5 mm es furat) tudnád rögzíteni, ezzel a lényegi felületkövető fixálva van.
Az ellendarab egy az orsóhoz fixált (orsó házához) ház, ezen van egy menet vágva az állítható anyának, és kontraanyával rögzíthető. Üveghez gyémánt kell, gyémánthoz bő víz. Tükörnél nem gond, de ez nem sík felület. Volt 1/8 os szerszámba az ukránoknál gyémántszemcsés valami, nos az jól vitte, ez egy tű alakú dolog aminek a hegyén van egy picike gyémánt. Nem összetévesztendő a sivítóhoz adott dolgokkal, bár az is gyémántszemcsés, de minőségbe gyatra. 0.2 mm tud maximum vinni ez a cucc , 0.5 mm en sérül a szerszám, próbáltam vele kontúrt vágni.
A hosszú sín 2x200 mm még előnyös is lenne. Nem kell csak 10-20 mm es mozgás de ha azt veszem 150 mm kocsitávolságod lenne ami nagyba növelné a stabilitást. Ráadásul a 15 ös sínek nagyobbak ez meg lapos.
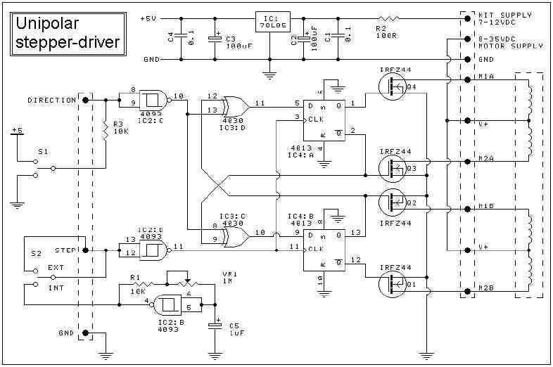
(#) nagy hoho hozzászólása Aug 27, 2012 /
 
Erről a léptetőmotor meghajtó ák.-ről mi a véleményetek?
Érdemes megépíteni?

cnc 4.jpg
    
(#) SALáta válasza nagy hoho hozzászólására (») Aug 27, 2012 /
 
Nem, akkor már inkább tb6560.
(#) nagy hoho válasza SALáta hozzászólására (») Aug 27, 2012 /
 
Csak a 3 db ic kb nyolc ezer Ft és bipoláris.Én unipolárist szeretnék ( nem tudom miért) És az a kapcsolás amit fel tettem szinte ingyen van.
(#) sunraw válasza SALáta hozzászólására (») Aug 28, 2012 / 1
 
Ha nem tudom elcserélni a sineket 15-re, akkor az egyiket úgy is kettévágom (valószínű a hiwint, mert ahhoz 4e ft a 2 új kocsi)
A követőre közben akadt egy kóbor ötletem. Hasonló megvezetőt kellene csinálni, mint a varrógépek felső talpa.Csinálok rá egy próbát, remélem beválik.
(#) emmzolee válasza SALáta hozzászólására (») Aug 28, 2012 /
 
Amit nagy hoho be linkelt, az unipoláris meghajtó. Te meg bipolárisat mutatsz.

Ami rajzot nagy hoho betett eléggé hiányos. Nincs benne áram korlát ...
(#) sunraw válasza sunraw hozzászólására (») Aug 28, 2012 /
 
Esetleg egy ilyennel meg lehetne oldani azt, amit írtál:
Bővebben: Link - (nem én árulom)
Véletlenül van is itthon egy
(#) SALáta válasza emmzolee hozzászólására (») Aug 28, 2012 /
 
Ebben igazad van de az unipoláris motor is "8 vezetékes" belül( 2 fázisú) ,6 vezetékes unipolt legegyszerűbb átkötni.
Feribá! 1200+áfa per darabja a tb6560 nak, nem hirdetem ahol kapható ennyiért, ebay ennél is olcsóbb.
kozol60 nak van egy egyszerűbb terve is ehhez.
(#) Rasiel hozzászólása Aug 31, 2012 /
 
Helló Urak!

bocs kicsit off lesz a dolog, ilyen motort látott már valaki ?
(#) Massawa válasza Rasiel hozzászólására (») Aug 31, 2012 /
 
Sok ilyen motor van, az eleje hozzá van igazitva a meghajtandó szerkezethez (lehet az ablaktörlö, rolómozgato, masszörszék, ajto-, ablakmozgato stb.) A flans egyenesen az áttételbe kapcsolodik)
(#) Rasiel válasza Massawa hozzászólására (») Aug 31, 2012 /
 
Igen! Ami nekem van az ülésmozgató motor, de sajnos a lapított felénél mérhető vastagság 35mm.... olyan kellene nekem ami 25, nem tudod hol lehet ilyet találni ?
(#) Massawa hozzászólása Szept 1, 2012 /
 
Hát igy hasbol nem, a legjobb kimenni egy autobontoba, vagy ilyenekre szakosodott boltokba, és ott keresgélni.
(#) SALáta válasza sunraw hozzászólására (») Szept 2, 2012 / 1
 
Nem is annyira kóbor ötlet az, szóval ez jó ötlet. Lehet ki is próbálom, akár maga az egész jó lehet így. Beállítása pedig nem is annyira bonyolult, valami menetes rész kellene még neki és már kész is a felületkövető, egyszerű házilag megoldható dolog.
(#) albinolynx hozzászólása Szept 3, 2012 /
 
Helló!

Rendeltem egy TB6550 - elvileg "HQ" ic-s, piros nyákos 3 tengelyes vezérlőt.
Papírforma szerint az abszolút maximum léptetőmotor tápfesz. 40V lehet, ha jól olvastam.
Viszont egy ismerős súgott, hogy 30V fölé ne menjek, mert könnyen elpukkannak az ic-k. Én 36V-os kapcsolóüzemű tápegységet rendeltem. Biztosan ismeritek, olyasmi, mint egy 5.25-ös helyre illeszthető darab. 10A csúcsáram leadására képes, a motorok 1Nm-esek és a fázisáramuk 1.25A.

Jó lesz-e ez a táp (36V), vagy tényleg kisebb feszültségről érdemes üzemeltetni a vezérlőt?

Köszi!
(#) emmzolee válasza albinolynx hozzászólására (») Szept 3, 2012 /
 
Szerintem lesz a te tápodban is egy poti amivel tudsz feszültséget állítani. Az enyém 48V-os, és le tudok vele menni 28V-ig. Ez szerintem nem átlagos szabályozhatóságú. A tiéden 4V-ot biztos le tudsz majd szabályozni. Nem is fogod nagy áramon járatni az ic-t tehát az sem veszélyeztet. Bár a nagy piros vezérlővel simán lehet max áramon kergetni a kisebb motorokat is, mert amint véget ér a motor mozgatása, a tartóáramot azonnal 20%-ra csökkenti. Kipróbáltam több 0.3-0.4Nm-es NEMA17-es motorral. Nem fűtenek annyira, hogy félnem kellene a haláluktól. A vezérlő maximális áramra volt kapcsolva. A régebbi piros vezérlőm az nem volt ilyen okos. Viszont ha a tiéd is szereti állás közben fűteni a motort akkor szólj, mert van rajzom az átalakításhoz. Nem bonyolult, de hasznos.
(#) albinolynx válasza emmzolee hozzászólására (») Szept 3, 2012 /
 
Köszönöm!

Észben tartom az ajánlatod, amint nálam a vezérlő - motorok - táp kipróbálom és ha kell, kereslek! (:
(#) Rasiel hozzászólása Szept 8, 2012 /
 
Mi a véleményetek erről az ICről?
http://www.ti.com/lit/ds/symlink/drv8805.pdf
(#) AzIgaziCsaby hozzászólása Szept 11, 2012 /
 
pjg!

Nekem már 2 gépem is van. Az első tiszta vas, a fényképpel ellentétben egy 3~ motor van rajta főorsónak, frekvenciaváltóval hajtva. Ezen készült a Csfk_2, ami könnyű alumínium. Azon szoktam panelt marni és azon készült az előlap is.
Következő: »»   135 / 378
Bejelentkezés

Belépés

Hirdetés
XDT.hu
Az oldalon sütiket használunk a helyes működéshez. Bővebb információt az adatvédelmi szabályzatban olvashatsz. Megértettem