Fórum témák
» Több friss téma |
Fórum » Codefon kaputelefon
Szia! Csatoltam a programozását. Csak a készüléken lehet elvégezni, de ahogy proba írja, ismerni kell hozzá a hatjegyű mesterkódot. Ez gyárilag belül a nyáklapon fel van tüntetve, de a készülék telepítője lehet, hogy letörölte róla. Na meg tudja a készülék a proxit? Másnak van a házban, mert létezik olyan verzió, amiben nincs kiépítve a proxi vevője. Üdv! Tomi
Üdvözletem! Egy codefon mkt analog, ehhez, süket kapcsoló bekötése érdekelne, a két vezetéket párhuzamba v. egyiket megszakítva sorba kell kötni a bemenetre. Lehet e +hangszórót párhuzamosan kötni. A kimenetén mi lehet a minimum váltó fesz. Bármilyen segítséget köszönök
A hozzászólás módosítva: Okt 25, 2023
Sziasztok !
A Codefon lakáskészülékben lévő hangszóró hány Ohm-os ?
Sziasztok!
kaputelefon témában még kezdő vagyok, kérlek nézzétek el nekem ha hülyeséget kérdezek. 2 kérdésem lenne: -Adott 2 db codefon digitális kafutelefon központ (1 a kertkapunál, 1 pedig a bejárati ajtónál). A szinkron szállal össze vannak kötve, tökéletesen működik a rendszer, bejutáshoz csengetni kell a kapunál lévő kaputelefonon - lakó felveszi, beengedi, majd kell csengetni a második telefonon is, illető megint felveszi, megint beengedi a 2. ajtón is. A felmerülő kérdés a társasház részéről: megoldható-e, hogy a kinti egységről való csengetést követően a kinti és a benti egységre kötött zár egyszerre nyisson, tehát ne kelljen kétszer csengetni? 2 központ azért indokolt, mert amennyiben valaki csak az udvarról szeretne a házba bemenni, ne kelljen először kimennie a kinti központhoz. -Eddig csak új, digitális központokkal dolgoztam, ezeket DP-Prog eeprom programozó segítségével szoktam másolni, kódot módosítani, paramétereket beállítani stb... Az újabb digitális központoknál ezzel a készülékkel ki tudom olvasni az eeprom által tárolt adatokat, kódokat, viszont ez nem mindegyik típusnál (MKT?) működik, előfordul, hogy a lakáskódok helyén csak random számjegyek és kérdőjelek jelennek meg. Régebbi típusok más kódolással vanank esetleg ellátva? Van ezen eepromok kiolvasására lehetőség, vagy a DP-Prog ehhez nem használható, más eszköz szükséges? Előre is köszönöm a segítséget! Üdv.: Dávid
Sziasztok,
Vettem egy digitális Codefon központot (CF-R-DIG-KE-P talán), viszont feltápolva nem csinál kb. semmit tasztatúrát nyomkodva nem csipog, kijelzőn nem történik semmi ( hangerő rá van tekerve rendesen). Táp beadása után a relé reccsen egyet, a PIC kap 5V-ot, hőkamerán semmi gyanús melegedés nem látszik. A nyitógomb működik (nem tudom ez mennyire PIC függő). Lakáskészülék nincs rá kötve. Be kellene ennek indulnia készülékek nélkül (gondolom igen)? Esetleg tipp, hogy mit ellenőrizzek? A hozzászólás módosítva: Jan 8, 2024
Utókor kedvéért: mennie kellett volna lakáskészülék nélkül, volt rajta egy repedt 43K-s ellenállás annak pótlásával sikerült életet lehelni bele.
Mai tanulság: ne kezdjétek IPA-val (Izopropil alkohollal) takarítani a Codefon központ elejét, mert mint a szél leviszi a feliratot. Ugyanitt letisztult design-ú Codefon Digitális központ eladó
Sziasztok!
Valaki megtudja mondani hogy ez hogy működött. Z/L bekötéssel. Egy panellakásba van.
Sziasztok!
Segítségre lenne szükségem egy lakáskészülék problémájának megoldásában. Adott egy panel lakás, ahol a villamos hálózatot újítottuk fel. Megkértek, hogy a kaputelefont is nézzük meg. A tulaj mostanában vásárolta a lakást, az előző tulaj szerint állítólag működött a kaputelefon. A bejáratnál egy Codefon digital system egység van, a második bejáratnál csak egy kódzár (ami kóddal működik is, proxit nem kaptak). A lakástelefon is digitális volt, ugyanolyat is vettünk (mert el volt törve, vezetékről letépve, de a falban + a lépcsőházban megtaláltuk). Be lett jumperolva a lakás száma (a régin is ugyan az volt jumperolva "10"). Felraktuk az új telefont, de lentről meghívva a lakás száma (10-es) ugyanúgy OFF-ot ír a készülék, és a fő egységről továbbra sem fogadja el a 10+kulcs+kódot sem. (másod bejáratról fogadja ezt a kódot, be is enged). Lényeg, hogy a kaputelefon nem működik, ajtónyitás gomb sem. Másodbejáratról működik a lakás szám+kulcs+kód beengedés, fő készülékről nem. Amit néztem: - Lépcsőházi oldalon (bejárati ajtó túl oldala) megtaláltuk az eredetileg bekötött 2 szálat, melyet wagoval megtoldottunk be a lakásba. - Feszültséget mérve a régi és új készülékbe bekötve 5.32V ( Nem 14-nek kellene lennie? ) Van még esetleg valami ötlet, hogy mit lehetne megnézni? Vagy, mivel hónapokig nem volt lakáskészülék bekötve, tilthatódott valami a központon? Vagy az új lakáskészüléket a jumperelésen túl fel kell tanítani a központnak? Vagy a lépcsőházban a vezetékben lehet valami kötés hiba, és kaputelefon kiépítőjének kell szólni? Köszi a segítséget előre is.
Codefon digitális központban lehet max. lakásszámot állítani, a felett nem tudsz felcsengetni, de ha volt kapukód akkor azzal be kell engednie. Ezt a másod bejáratos kódzárat nem teljesen értem. Ez egy külön cucc, vagy ez valami Codefonos kiegészítő keypad?
Ez egy két bejáratos társasház. Codefon digitális központ. A második egység egy codefonos keypad, ahol kóddal, illetve proxival tudsz bemenni. Ezutóbbi működik kóddal. A főegység a codefon digital központ nem fogadja el a kódot sem, illetve, ha beírjuk a lakásszámot, nem kezd el hívni, hanem mindkéte esetben azt írja ki, hogy OFF (nem látja a lakáskészüléket). A lakáskészüléken be lett jumperolva a lakás száma, de ezen túl nem jutottam a probléma megoldásán. És erre kerestem segítséget, hogy hátha még tudok valamit tenni az ügy érdekében.
Szervusz!
A kódzár független a rendszertől. Hagyd figyelmen kívül nyugodtan. A vonalon 13-14 Volt körül kellene lennie. Ha csak a fele akkor nem fog menni. Keress kontakthibát, átvezetést. A központot nem hinném hogy elprogramozta valaki csak mert lakásfelújítás volt. A közös képviselő elvileg tud küldeni szerelőt... A hozzászólás módosítva: Feb 1, 2024
Codefon hibrid panelt keress.
https://codefonshop.hu/CODEfon-mkt-modul-16 Onnan már analóg módon működik, MKT rendszerben.
Köszi! Szólok a tulajnak, hogy beszéljen vele!
Akkor elképzelhető, hogy, ha egy MKT készüléket felrakok neki, akkor működni fog? A központhoz nincs hozzáférésem, nem is akarom szétszedni. Okozhatok galibát, ha felrakom próbára az MKT-t, de mégis digitális a rendszer? (az ottlevő eredeti, de széttört készülék digitális volt).
Köszi!
Próbára felrakhatod, de azért ez az 5 volt körüli érték furcsa. Vagy téves mérés vagy nem tudom.
Nézz be a szomszédhoz ha tudsz, ha ott is mkt van akkor 99%-ban itt is az volt. Ha 60-120 lakás van a házban akkor még inkább. Nagy házaknál ezzel szoktak spórolni. Vegyesen nagyon ritkán vannak készülékek. Esetleg lehet a hibrid panel is hibás, de abba inkább ne nyúlj bele mert szopó tud lenni! Na meg a társasház tulajdona. A hozzászólás módosítva: Feb 4, 2024
Polaritás jó? Mintha cserére csinálná ezt....
Sziasztok. A társasházunkban van2 db codefon digitális kafutelefon, egy az utcai, egy az épület bejáratánál. Csengetni kell a kapunál lévő kaputelefonon - lakó felveszi, beengedi, majd kell csengetni a második telefonon is, illető megint felveszi, megint beengedi a 2. ajtón is. Az a bajom, hogy a második kapun általában nem tudnak bejutni, mert amikor ott csengetnek, OFF jelenik meg. Az első kapun mindig tudnak csengetni. A másodikon sokszor nem, de néha igen. Valószínűleg a hiba csak engem érint, a többi lakást nem. Rákerestem neten a jelenségre, és ezt találtam: "A rendszer alkalmas több kapu kezelésére is , csak egy informácios vezeték szükséges a központok közé .Igy csak az a központ működik amelyikről elsőként történt a hívás a másik központon addig OFF .jelzés látszik." de itt elakadtam. Mintha az történne, hogy az első hívást leteszem, az nem szakad meg, és a második kaputelefon tiltva marad. Valami ötlet, hogyan tovább?
Én csinálnék róla egy rövid videót aztán kihívnám a társasház szerződött kaputelefonosát. Ez a dolga, minek vele kínlódni.
Igazad van, de ha csak lehet, szeretem én magam megoldani a problémákat. Ha nem sikerül, akkor persze az lesz, amit mondasz.
Le szokták ezeket kódolni, az a legfőbb baj. A sima felirat cserét pl.én magam is kinyomtatom, kicserélem, mikor valami lakó változás van (rühellem a fölématricázott szigetelőszalagos kiírásokat
, de komolyabb munkához már nem férek hozzá.
Nem tudom miert lett innen torolve a hozzaszolasom. Talan azert mert ugyanazt a kerdest tettem fel ebben a Codefon-ra szakosodott topicban, amire az altalanos Kaputelefon topicban nem kaptam pontos valaszt.
Sziasztok, Atfogalmazva. A kepen lathato lakaskeszulek cserelheto Codefon MKT (nem digitalis) lakaskeszulekre? Ha igen, a ket bejovo vezetekek kozul melyiket hova kossem?
Codefone kaputelefon eepromot akarok olvasni mert lakók nem tudják a belépőkódot. A CH341A olvasó elég lesz erre? A beállitásokban 24LC64 nincsen csak 24C64. Gondolom jó lesz. Próbáltam innen letölteni hex táblázatot és nézeketni. Ami nekem kell pl a 210 számnál , viszafelé irt mester kód. A táblázat első sorában vannak a belépő kódok csak? 2x2 es számokkal ha jól látom ügye.
Egy sorban 5 lakaás kód vagy hogyan van ez? Tud valaki segíteni ebben? Valakinek van egy teljes általános kódtáblája tanulmányozni? Köszi
Üdv!
24CXX-t olvassa de nem írja meg jól ha minden igaz. Ahogy én csinálom...: Kiolvasom, elmentem .bin kiterjesztéssel, HxD editorral a képeken látható beállításokkal megnyitom Ctrl+C Ctrl+V módszerrel a .doc fileba kimentem. (ha nem stimmel a méret akkor Courier New 11-re állítom) első oszlop első sor nem érvényes! Pld... a 101-hez az 5157 kód tartozik. (Akeebaby amit csinált az egy jobb elemzés amúgy, csak az oszlopszámot nem igazította érthetőre) Kitöltöm a címet, reset kódot, dátumot. A többi infó ez esetben nem fontos. Próbálom csatolni a képeket... A hozzászólás módosítva: Márc 20, 2024
sziasztok, Codefon MKT -hez néma jelzést szeretnék. érzékeny lehet-e a készülék arra ha egy ledet rákötök a kézibeszélő hangszórójára és a hangjelzésnek megfelelő impulzussal tudna villogni (nyilván nem szép megoldás de az se zavar ha beszélgetés közben is villog)? vagy van valami jobb megoldás? nem szeretném túlbonyolítani. de ha van valakinek kész megoldása...? akár hogy mobilon jelezzen az lenne a legjobb...
1000 hála. 1 nap alatt megjött Hestore-ből a promgramozó. Kiszedtem kaputelefonból, persze szomszéd mondta , h ő birógra visz meg mutassak pappirt ez a szakmám. Pont aznap volt közgyűlés a képvoselő mondja rendőrt hív, pedig vittem a bizonyítványomat is elektronikáról. Kiröhögtem. A bin filet beraktam XxD programba és akkor már megvoltak kódok és szomszédok is megkaphatták. A képviselőnek felajánlottam 80 ezert megadom mesterkódót. Inkább hiv kapuitelefonost holnap. Már régen ki kelett volna olvasni és nem közös képviselővel szórakozni. Még a kártya adatokat tanulmányozom pontosan hogyan kell értelmezni.
A hozzászólás módosítva: Márc 22, 2024
Ajánlom figyelmedbe:
https://www.hobbielektronika.hu/forum/getfile.php?id=401635 A beszélőben lévő hangszórót átkapcsolod egy hasonló ellenállásra vagy melléteszed és kész. Az mkt annyira érzékeny hogy nem érdemes belepiszkálni.
Ez kemény volt!
Sziasztok!
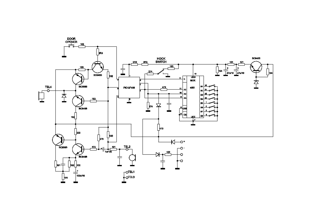
Ismerősömnél egy SC-AP1121H típusú digitális kaputelefon van a lakásban. Egy a gond vele, a felcsöngetés baromi hangos. Az oldalán lévő hangerő gomb nincs bekötve a panelre, csak a házon csúszkál le-fel. A csengetést és a beszélgetést is ugyanaz a kézibeszélő hangszóró intézi, így nem jó megoldás egy soros ellenállás beiktatása a hangszóró elé ![]() Találtam egy hasonló kapcsolási rajzot, de nem igazodok el teljesen rajta, hogyan lehetne a csengetési részbe beavatkozni, hogy halkuljon, de a beszélgetésnél ne legyen hatása a hangerőre. Köszönöm szépen az ötleteket! Addig is igyekszem visszaolvasni, hátha találok valamit.
Üdvözlet Mindenkinek!
A következő a kérésdésem: Codefon eeprom szerkesztő programot már csinált valaki? Olyanra gondolok, ami 2 eeprom-ot össze tud fésülni, úgy hogy előre megadott séma alapján vagy kézzel kijelölve a műveletet. Kódtáblát lehet szerkeszteni. A korábbi adatokat el tudja menteni. Üdv.: István |
Bejelentkezés
Hirdetés |







, de komolyabb munkához már nem férek hozzá. 

















