Fórum témák
» Több friss téma |
Fórum » Csöves erősítő készítése
Ne feledd betartani a fórum viselkedési szabályait, és a topik megmaradásának feltételeit. [link]
A téma átmenetileg fagyasztva lett, hozzászólni nem tudsz!
Jó napot mindenkinek!
El készültem az egy csöves erősítőmmel szépen szól csak a mély hang egy kicsit kihívás neki de tökéletes közép magasat ad. Kimenőnek egy 12/230v trafót használtam. Mellékelek pár képet.
SE-nél légrésesre kell lemezelni, gondolom ezt nem felejtetted el. Ha mégis ,nemsokára lesz egy jó nagy mágnesed
Ezt,hogy érted?
A háló trafó vagy a kimenő trafó lesz mágnes?
Az igaz.Csak csodálkoztam milyen közel tetted a kimenőhöz.
Engem már "tréfált" meg így toroid trafó, gyakorlatilag újra kellett terveznem a cuccot a nem megfelelő trafó elhelyezések miatt.
Természetesen a kimenő.
A hálózati nem lehet, azon nem folyik DC. Olvass egy kis szakirodalmat,és meglátod, nagyobb lesz a sikerélmény az építéseknél is.
Mindegy most egy kicsit hagyom.
Adtam is fel hirdetést,hogy KERESEK trafót. De lenne egy óriási problémám: Van egy trafóm 400W 43v ad le üresbe. De nekem 25v kel és a 43v-ot akarom le transzformálni. Ehhez a kis trafóhoz kénének adatok,ha valaki tudna azt meg köszönném. Adatok: in: 40v/10A out: 25v 1A
Ehhez hálózatinak 50W-os is tökéletesen megfelel. Nekem egy 15V-os 2A-es trafóval ment, feszkétszerezős egyenirányítással, fűtéseknek ellenállással.
Azt én értem meg tudom de csak 400W van. -,-
Mag telefon töltő(3,7v)
Köszi! A középleágazás megszakítását látom legkézenfekvőbbnek.
"fűtsd el" ! Ohm törvényével kiszámíthatod a megfelelő mérető, és teljesítményű soros ellenállást !
Csak annyi kellene hogy tekerne a toroidra 50-60 menetet. Ha nincs beöntve a közepe.
Azért látszik, hogy Te a trafók mestere vagy, és milyen igazad van.. A toroid közepére, ha nincs beöntve a közepe, szépen ráfér annyi menet. Az én EL84SE táptoroidjára is tekertem pár menetet, hogy a PCL85-höz jó legyen a fűtés.
Örülj neki, hogy van 43V-od. Ha azt egyenirányítod, és szűröd, lesz kb 54V, amivel két PL504-est tudnál fűteni. Anódfesznek is jobb az 54V, mint a 27. Persze nagyobb katódellenállás kell hozzá.
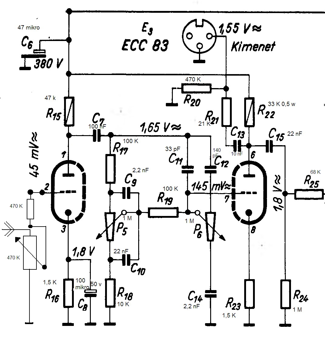
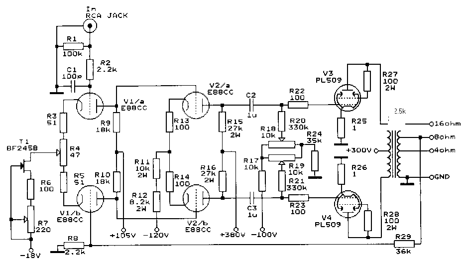
Pl509PP-hez valaki tudna feltenni kapcsolási rajzot? :hide:
Ott van az APX100 az elég jó némi kis módozattal
Hali.Én deszkán ezt próbáltam.Aztán a 2010-es évkönyvbe találhatónál maradtam.Valahol elveszett a rajza.Újra telepítettem a gépemet.
Már elnézést, de az APX100 úgy sz., sz., primitív kapcsolás ahogy van.
Az RT évkönyvekben lévő PGy kapcsolások sokkal korrektebbek. Amúgy nem értem ezt a (B)EAG mániát. Külön fóruma is van. 1-2 kiváló terméktől eltekintve a zöld varangy alatt van a produkció, pedig az átkosban rengeteg pénz áramlott oda, és biztos piacuk is volt. Valószínűleg emiatt nem történt sok érdemi fejlesztés. Idézet: Ez biztos így van de ha te jobbat tudol akkor miert nem tettél ide ettől jobbat ? Én csupán a kérdésre válaszoltam , mivel én nem tudok PL509 -el kapcsolást ezért csak javasoltam egy dolgot .„APX100 úgy sz., sz., primitív kapcsolás ahogy van” Idézet: „a (B)EAG mániát.” Szó szem esett Beag mániáról ezt honnan vetted ?
Az APX100-as tényleg felejtős, volt hozzá "szerencsém". Kipróbált kapcsolásom nincs, de mellékeltem Longa György által jónak tartott kapcsolást az RT évkönyvből. A leírást letöltheted róla innen.
Sziasztok !
EL84 végfokomhoz szeretnék csinálni egy hangszínt , találtam rajzot hozzá. Szeretném megtudni mi a véleményetek róla . Gábor
Visszakeresel rám!
A 6P45Sz-es 100w-osom, az az RT évkönyves 95-96 körülről.(40w-osként szerepel, de 500v-ról már tud 100w-ot) Csak a fűtés a külömbség! Ecopityu csöves multja 2.
Jó újra itt látni téged a fóRUMon!
Sziasztok!
A minap kaptam a szomszédomtól egy marék csövet és van köztük egy pcl 86-os is. Nézegettem itt az oldalon, hogy lehet belőle csinálni egy kis teljesítményű erősítőt... Nahh ebben szeretnék egy kis segítséget kérni. Ezt a kapcsolást szeretném megcsinálni: Bővebben: Link de nem tudom az illesztőtrafó adatait.. tudnátok erről mondani valamit? A másik kérdésem az lenne evvel kapcsolatban, hogy van itthon egy bontott trafóm a mi valószínűleg régi csöves rádióból van a szekunder feszek: 230V és 6.3V sajna a csőnek nagyobb fűtőfesz kell.. ezt meg lehet oldani egy másik 13 V os trafóval?Ez lesz az első csöves erősítőm..(ha sikerül) Előre is köszönöm.. Üdv.: Peti
Hello! Esetleg van valami leírásod vagy rajzod arról, hogy hogyan kell a TK-782/A kimenőt átkötni 16Ohm-ról 4Ohm-ra? Valahol mintha láttam volna erről leírást, de sehol sem találom, és ki szeretném próbálni. Az otthoni csöves erősítőm TK-782/A kimenőkkel megy, de a hangfalaim nem 16Ohm-osak.. Lehet, hogy javulna egy kissé a mélyátvitel, nem tudom...Köszi előre is!!! Üdv: Vectra (viktor.bagdan@gmail.com)
Az RT évkönyvekben/ujságokban található PGy konstrukciók valóban korrektek, jó minőségűek és biztonsággal utánépíthetőek. De a (B)EAG termékeket sem szabad ilyen módon leírni :no: Nyilván például az éppen felhozott APX100 más filozófiával lett megtervezve, mint egy mai otthoni zenehallgatásra való konstrukció, de nem is arra készült. Az eredeti felhasználási helyükön gond nélkül évtizedeket lehúztak ezek az ampok :yes:
Hello! Esetleg van valami leírásod vagy rajzod arról, hogy hogyan kell a TK-782/A kimenőt átkötni 16Ohm-ról 4Ohm-ra? Valahol mintha láttam volna erről leírást, de sehol sem találom, és ki szeretném próbálni. Az otthoni csöves erősítőm TK-782/A kimenőkkel megy, de a hangfalaim nem 16Ohm-osak.. Lehet, hogy javulna egy kissé a mélyátvitel, nem tudom...Köszi előre is!!! Üdv: Vectra (viktor.bagdan@gmail.com)
Hali.Az APX tényleg nem hifi minőség.Nekem gitárerősítőként működik és megállja a helyét más ilyen kategóriás erőművek között.
Látom mindent megteszel annak érdekében hogy
ne az egyszerűség,és logika útját kövesd. Nicked névadója forog a sirjában. Egy sima 24-25V-os trafó bárhol beszerezhető, ne vessz el a részletekben....
Szia, az a trafó jó, de vagy szerzel ECL86-ot, mert annak a tekercse 6,3v-os, vagy EL84 ha van, vagy pedig tekersz rá egy 13-14V-os csövenként 300mA-os tekercset. egyébként jó választásnak tartom azt a kapcsolást, döbbenetesen szép hangja van, más volt szerencsém hallani. De még mielőtt elkezdenéd, ellenőrizd a csöveket nem gázosak e, sajnos a PCL csövek hajlamosak manapság elhalálozni, nekem 22db ból 8 db gázosodott és kuka lesz a sorsa.
Üdv.
Hali!
Először csak egy csővel csinálom (mono), csak kíváncsiságból, meg még nem építettem csöveset.. Hát az az igazság erre a trafóra nem tudok tekerni még, mert sajna nem fér rá.. és csőből is csak ez áll rendelkezésemre, (ill. van még pcl84 és pcl85-is..) tehát ebből kéne alkotni valamit ha lehet.. ha egy másik trafóval fűtöm az nem jó? am a fűtés oké a csőben azt ellenőriztem, ezenkívül hogy ellenőrizzem még?Üdv.: Peti |
Bejelentkezés
Hirdetés |







tudnátok erről mondani valamit? A másik kérdésem az lenne evvel kapcsolatban, hogy van itthon egy bontott trafóm a mi valószínűleg régi csöves rádióból van a szekunder feszek: 230V és 6.3V sajna a csőnek nagyobb fűtőfesz kell.. ezt meg lehet oldani egy másik 13 V os trafóval?