Fórum témák
» Több friss téma |
Fórum » Csöves erősítő készítése
Ne feledd betartani a fórum viselkedési szabályait, és a topik megmaradásának feltételeit. [link]
A téma átmenetileg fagyasztva lett, hozzászólni nem tudsz!
Esetleg meg lehetne próbálni valamilyen műszakilag korrekt megoldást is, ha van elég hely és táp (végtriódát dc csatoltan összeházasítani egy katódkövetővel, és utána annyi meghajtást elérakni, amennyi kell).
Igen ez a megoldás az egyetlen ami megér egy lépcsősfúrós beavatkozást.
Az ECC83 SRPP re aludtam egyet reggel már beugrott 0,47mA el ment azaz tuti iszonyat belsőallenállása volt az amúgy is szörnyű ECC83 al sikerült egy még rosszabat összehozni. Az 1k 1k val tuti rácsáramos lett, hiszen 3k3 al volt -1,5V a rács, 1k val mennyi lehetett -0,8V sem? Azt elég könnyű átfordítani. E88CC vel így 3k3 akkal 2mA körül megy, ez sem korrekt mert kicsi áram túl nagy fesz, az ecc88 ak 90V ról szeretnek menni, itt 340/2 van egy csövön, minusz a 3k3 akon az 5-7V ok....(saccolom) A 88 asok eleve kissebb Ri-ü csövek (mi nem az a 83 nál még így kisárammal is nagy Ri-t okozó munkapontban is jó.De a megoldást az itthon fellelhető sok nos csőből akarnám megcsinálni...pl 6E5P triodának kötve SRPP ben? (ez is csúnya?) Mivel 6E5P ből 46db van itthon nos dobozban valószínű 6E5P vel kell megoldani, a vége az lesz. Amúgy megpróbáltam a fix előfeszt is a 6sz19p nek, azaz a rácsot lehúztam -75-80-90-105V okra semmivel nem tudtam többet kiszedni egy szem csőből SE ben evvel a nagy Ra trafóval...10-12k lehet. Ez sem korrekt a triodának kellene a 2,5k, akkor lehetne továbblépni. A vége az lesz, hogy 6E5P hajt 6E5P-t trioda modban katódkondimentesen...a 6e5p elmegy 11k Ra val jó hangal, de akkor vissza kell csatolni, amúgy középkiemeléses...
6Sz19P Se PCC88 srpp vel hajtva most jött haza a Sonido tesztről.
Végre rendes hangja van, mejöttek a magasak, a dinamika, légies...pedig DP PP monoblokkpárhoz hasolítottuk. (amin QUADII réztábla díszeleg, kár, hogy nem quad2 mert a csőkészlet egész más. 2db 6P3S-E 1db 6p6s 1db 6n2p 1db ef86) A lényeg most egyenlőre nem lesz mod, így megy pár hetet, majd ha találok rajta fogást. A hangerőpoti állást megmosolyogta a haver 3/4 en hallgattuk sacc 1W nál. Lehet a log poti helyett beraknék A-s potit és rögvest rendesebb helyen állna.
Sziasztok,
Íme két kép az ECC82 PP véglegesnek tekinthető belvilágáról. Végül a 82-es előfok-fázisfordító csövek 81-re lettek cserélve mert épphogy kihajtotta az asztali CD. Az érzékenység így jelentősen javult, viszont hallhattam szebbnek 82-esekkel szerintetek? A csőcsere természetesen anód-katód ellenállás változtatással is járt amit szintén CHZ "rágott a számba" így műszaki korrektségében nincs okunk kételkedni :yes: üdv.
Tetszik a bélése is!
Akkor mégis csak kevés volt az erősítés.
A 82 esnek tényleg jó hangja van.
Most próbálgattam a csöveket, méricskéltem a magasátvitelt, és véletlenül bekerült két ecc82 is. Alig erősít, de a hangja jó. E88CC szintű. (nálam ez az etalon főleg a Sie goldpin,Tungi, Tesla goldpin, Philips SQ) de a két sima ECC82 es a nyomába ért. Nagyon jóhangú cső elsőre, bár ez csak egy adott helyen egy adott munkapontban, egy adott, nem épp műszakilag korrekt megoldásban, csak egy ill két adott fül szerint. A sok Wima talán MKP4 esek MKP10 esek helyett én megpróbálnék mást is csatolónak. Régi PIO oroszt MBGO (nekem nem tetszik bár K40 est nem hallottam) Régi Remix PIO C3015 C313 (ez már igen) A bakelitházasokból a C316 osok fémezett papírok!... NCMP...KCP...Esetleg legalább 50 éves motorindítókat, amik még "olajosak", igaz abból 2db akkora mint az erősítőd ![]() Ha van pénz Jensen...(állítólag, mert ezt sem hallottam)
Már látszik körvonalazni a dolog , nem is gondoltam volna hogy mi lesz ebből .
Még egy kicsit nyúzom ebben a feállásban, de jó esély van rá hogy visszakerülnek bele a 82-esek.
Az erősítése éppen elég a mostani asztali CD játszómhoz (90-95%-os poti állásnál kezdem hallani a torz mélyeket, de ez már bőven a 2W-os hangerő szint) amit nem hiszem hogy valaha lecserélnék (revox C221 + tartalék optika), más forrásról meg úgysem járatnám mert csak egy bemenettel készült és a mindennapos erősítőm úgyis a következő lesz (összedobok egy miitronos órát és utána kezdés július elején) aminek a küllemét egyellőre még a legnagyobb titoktarás övezi. A "bélése" olyan amilyen, még mindíg az az érzésem mintha kétszer annyi kábelt használnék mint mások, az optimális elrendezés ellenére is, de ez attól is lehet hogy egy picit még mindíg hosszabbra hagyom őket a kelleténél.
Ne szerénykedj Laci, Te jobban gondoltad mint én :yes:
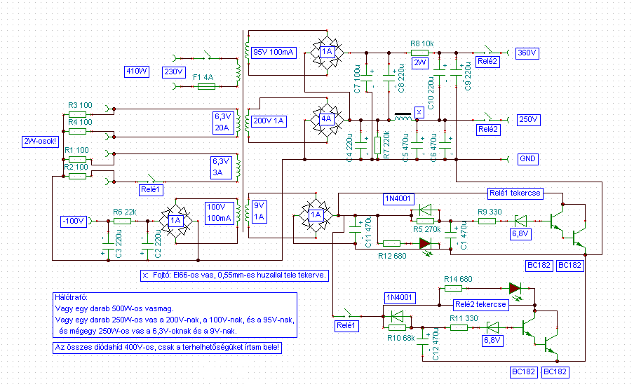
PCL86 SE táp (kb 70mA max., 300V):
2200µF 450V angol kondi vagy 470µF 350V 1974-es MM kondi (kapacitás mérővel jó)vagy 2x32µF Tesla olaj papír kondi 400V? Csöves (AZ21) egyenirányítás... Jel útjába: remix papír-olaj vagy speckó szovjet katonai ezüst teflon kondi?
Én úgy látom, hogy esetleg a nagyobb jobb, már ha ez egy kérdés volt. De az AZ21 szerintem szétfröccsen, ha a nagy kondikat rárakod fojtó nélkül, az a 32µF-okat szeretheti, de meg kell nézni! A csatoló egyéni ízlés kérdése, próbálni kell.
Mielőtt pakolgatod a puffer kondikat javaslom az EZ21 adatlapját tanulmányozni.
Folytó nélkül nehezen lesz brummentes. A meglévő anyagokból: 32u - folytó - 32u
Meg lehet próbálni folytó nélkül, szerintem ez jó lesz : 32u - 100ohm/2W - 470u párhuzamosan 32u-val
Hát igen. A 32 + 32 µF elkókat pont erre találták ki.
Ja bocs, persze hogy fojtó után kellene előtte van 22uF. Azért kérdezem, mert az olaj-papír kondikat mindenhol dícsérik, és nincs velük annyi baj mint a sima elkokkal, nem száradnak ki, stb...
Szerk: Nem egy kapcsolásban láttam már AZ21 után CLC tagban 2x32µF-ot, szóval szerintem PCL86SE-hez jó lesz...
Tápba az MM ek hangja nagyon tetszik nekem.
Viszont, mielőtt ráereszed a tápot érdemes megnézni nem-e vezet át... 1.multiméter diódavizsgálóval így majd fordítva mérjél rá, elhallgat egy idő után a csipolás? ha igen goto2. 2.labortáp, vagy egy sima 12V akku dugasztáp bármi törpe egyenfeszre kösd be, előny egy áramkorlát vagy zárlatvédelem, de egy soros odavaló izzó, vagy ellenállás is megteszi. Ha simán sikerült feltölteni a kondit mérj szívárgási áramot, ha nagyon kicsi goto3. 3. névleges fesz próba készreformázás: pl egy sima diódával és egy 25W os izzóval kösd sorba és küld be a LEVÁLASZTOTT 220 ba úgyis van anódtáptrafód az jó erre. (a konektorba való dugdosás leválasztótrafó nélkül életveszélyes!) (Persze a kondin a pufferelt fesz ne legyen több mint ami rá van írva a kondira) Ha néha pattan, villan akkor kihúzva kisütve (szintén izzóval, nem csavarhúzóval ellenőrizd nem melegszik-e...ha nem egyre hosszabb ideig bedugva lehet, ha jól csinálod egyre kevesebbszer villan az izzó (üt át a kondi)Amikor már sosem villan és fél óra alatt sem langyosodott, akkor még valami biztonságos helyen mehet névleges feszre 48 órát, esetleg feltöltés után alulbiztosítva, valami kis biztosítékkal, h atúlélte mehet a csöves erősítőbe... Szivárgási áramot is érdemes a vége felé nézni, hogy ne öld meg a multimétert soros R en eső feszültségméréssel. Az így újjraformázott XX-ik századi MM ek igen jó hangú tápot adnak, ami jobb az nagyon drága. A low esr bolti szépésjó elkók igen rossz hangot adtak nálam eddig. (az egészre érvényes: SZERINTEM)
Eszembe jutott miért néztem be:
KATÓDMÉRGEZÉS? az mi a szösz? Talán a tökéletlen gázmentesség a csőben az izzó katódban kárt tesz ha nincs anódfesz? Na de miért akkor? nem tudom, kérdezem!
Össekevertem , a katód áram nélküli fűtése nem katódmérgezést, hanem közbenső réteg képződést okoz:
http://www.elektroncso.hu/cikkek/csogy1.php A lényeg, hogy káros mint az alulfűtés(itt a mérgezés)-tulfűtés.. Itt volt a lényeg: "A Ni-magfémű oxidkatódoknál a redukáló magfém-komponensek közül a Si és Mg oxidjai a redukció végén a katód hőmérsékletén reakcióba lépnek a BaO-dal és nagy ellenállású, fehérszínű közbensőréteget úgynevezett "interfaciális" réteget képeznek a katódmagfém és oxidréteg között. A redukáló adalékok közül a Si a legveszélyesebb, amelynek oxidja a BaO-dal báriumortoszilikátot képez: 2BaO+SiO2 – 1500˚C –> Ba2SiO4. A reakció - a Si lassú diffúziója miatt a magfémben - igen lassan megy végbe. Viszont azoknál a csöveknél, ahol a katódból állandóan áramot vesznek ki, a közti réteg alig keletkezik. Magasabb katódhőfokon a folyamat meggyorsul és az állandóan fűtött, de katódáram-mentes, lezárt csöveknél a közti réteg keletkezése a legvalószínűbb. A köztiréteg vastagsága - több ezer óra után 0,1ľm nagyságrendű és 40-100Ω ellenállású, illetve 0,2-5nFcm-2 kapacitás értéket ér el. A folyamat a 13. ábrán láthatóan a katód körben olyan - a csövön belüli - RC tagként viselkedik, amelynek időállandójúból adódóan az erősítő csövek meredeksége a visszacsatolás következtében lecsökken. A meredekség csökkenésével értelemszerűen az erősítés is lecsökken. Az erősítés csökkenés a hangfrekvenciás tartományban a legnagyobb. A jelenség különösen veszélyes az impulzus üzemű hangfrekvenciás és szélessávú csöveknél. A jelenség csökkentése végett a katódmagfém Si-tartalmát 0,01% alá kell csökkenteni (lásd. 13b ábra). A nagy Si tartalom a katód szikrázását is okozhatja. "
Köszönöm a bő választ, de van pár kérdésem.
A deszkamodellen az MM kondikat használtam, kb. 2-3 napig ment napi 2 órát kb. A melegedést én is figyeltem, de nem tapasztaltam, sőt azt is tapasztaltam (nem tettem rá kisütő ellenállást) hogy jól tartja a kapacitását...esti hallgatás után még reggel is dobott szikrát csavarhúzóval. A formázás biztonsági célokat szolgál, vagy javít a hangon? Feljebb írtam, hogy ment szépen vele, sőt a kapacitásmérő is jónak mondja, nem is melegszik; ettől függetlenül érdemes formázni? Persze első bekapcsoláskor én is tettem biztonsági intézkedéseket, 30évig nem voltak használva! Táppal kapcsolatban még egy olyan kérdés, hogy honnantól kell szétválasztani a csatornákhoz menő anódfeszt? Trafó-egyencső-puffer-fojtó-puffer a felállás, érdemes oldalankénti fojtót meg puffert használni?
Csavarhúzóval ne zárd rövidre...(én is szoktam mielőtt belenyúlok, de elötte kisütöm, csak még egyszer biztos ami biztos) Ha csavarhúzóval zárod rövidre az túl nagy áram a kondinak, nem tesz jót.
220V/25-40-60W os izzóra forrasztott két vezeték, és kész a kisütő műteher...néha érdemes megnézni nem "égett"-e ki. Én sem teszek rá kisütő ellenálást ha más miatt nem kell, pedig biztonsági okokból kéne. Viszont általában más miatt nekem mindig van benn kisütő ellenállás, pl az "osztós" Ug2 megoldásom, az SRPP fűtésközepelési pont felemelése osztóval... A tápot ott osztod ahol jólesik. Az olcsó megoldásban a végcső nagyanódtápról soros R el mennek az előfok tápkondira, Ug2 re... nekem az előfok külön az első pufferról ágazik le, igaz én CRC tápot választom, mert kondi van, fojtó nincs. Így hemzsegnek az elkók az erősítőimben, külön az Ug2 k nek csatornánként, külön CRC az előfoknak...lehet ez sem jó... Itt jut eszembe, ha lehet (azaz van elég erősítés) ne használj katódkondit sehol, ha muszály katódkondi akkor mindenhol ezüsttantál, ha nincs akkor jön a mókolás sima MM vagy régi siemens LL elkók hidegítve... A táppal variálás is sok változást tud hozni hangban. MM kondikra párhuzamosan jól jönnek a hidegítők, ide orosz MBGCS MBGO fémezett papírokat Remix C210 es PET fólia AL fólia kondikat , ha van hely stirókat használok, ide tökéletesek a WIMA MKP10 MKP4 MKS FKP-k, amiket csatolónak nem szívesen használok, mert olyan gyér hangja van csatolónak, de amire tervezték arra tutkó, tápba. Csatolónak az oroszokat én nem szeretem valahogy torznak tűnnek, fémesek, a remix "ugyanolyan" C3015 pl ugyanúgy fémezett papír mégis tetszik, vagy a Remix C313, KCMP KCP még jobb, ha modern olcsók közül kellene választanom ERO MKT, még mindig jobb a hangja mint az elméletileg csatolónak jobb WIMA MKP10 -nek.(SZERINTEM). De ezt fülre kell eldönteni, rendszerfüggő. Lehet nekem is kellene megint egy egynapos konditeszt, mert mikor a Remix C3015 öt választottam aranyközépútnak, azóta minden megváltozott a rendszerben a kondik körül, még az erősítő is, a csövek, a táp, a hangfalkábelek, a hangfalak, a jelkábelek, és a jelforrás is, én is tuti süketebb lettem.
Egy kis segítséget kérnék, egy igen érdekes jelenséget produkál a csöves vonalerősítőm ,amit eddig még nem. (egy régebbi végfokot hajt meg, aminek még magas bemenő jelszint kell)
A potméter két állása között hallható 50Hz-s zúgás hallatszik, nem túl zavaró módon ugyan, viszont a két végállásban nem búg! Az egyik állásban ugyebár földre van zárva a bemenet, a másik állásban gyakorlatilag földfüggetlen. Amikor a poti a két végállás között van, a csövek döbbenetesen érzékenyek a kéz közelítésére, de a két végállásban nem, még a max hangerőre tekert állapotban sem. Valakinek van ötlete mi történhetett? Köszi, üdv!
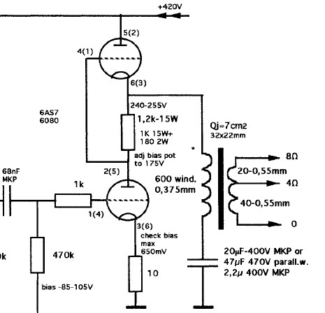
Sziasztok. Lassan de biztosan, (vagyis nem!) megszólalt a 6C33C PP. Viszont van egy kis bibi, mégpedig, hogy a fojtónak használt neon trafó megrottyan (a rántotta simán megsülne) egy pár perc múlva, a 25Wos ellenállásról nem is beszélve amit kiváncsiságból betettem. Zárlatot, elkötést nem észleltem sehol sem egyenlőre. Itt a táp rajz, ha esetleg valakinek ötlete lenne azt megköszönném!
Teljesen normális, izmosabb dolgok kellenek. :yes:
Mennyi a nyugalmi áram csövenként?
Addig még nem jutottam, hogy belállitsam, mert ugye a villanyos sütő nem engedi.
Oda kell legelőször eljutni, mert 6C33C-enként akár 1 A is tud folyni, ha nem jó a rácselőfesz (és akkor melegszik az is aminek nem kellene). Nagy rácselőfesszel kell kezdeni a beállítást (szinte lezárt csövekkel), aztán mikor már eléggé felfűtöttek (6C33C-nél 15-30 perc), beállítgatni a nyugalmi áramokat és úgy megnézni mi melegszik jobban az elvárhatónál.
Okés, ezt fogom tenni amint lesz egy nyugodt órácskám.
Köszönöm.
"PCL86 SE" << PCL86-ból lehet vérszegény SE-t is csinálni, de minek, ha lehet jó Push Pullt, olyat, ami talán még a hangsugárzód is képes meghajtani?
"2200ľF 450V" < Jézusmária, kimenőtrafós csövesbe 2200uF? << Road to audio-hell... "2x32ľF Tesla olaj papír kondi 400V?" << Elmegy "Csöves (AZ21) egyenirányítás..." Nem rossz cső, de PCL86 SE-ben a csöves egyenrángatásnak inkább csak a hátrányát fogod megtapasztalni. "szovjet katonai ezüst teflon kondi" Az meg miafene, álmodtad talán? A SZU-ban nem lett volna valami fényes jövője az ezüst tonnaszám pazarlását előíró alkatrészmérnök elvtársnak :Đ>>>>>>>
"A formázás biztonsági célokat szolgál, vagy javít a hangon?" << Ha nem akarod megkockáztatni a végleges tönkremenetelt, vagy a rövidebb élettartamot, akkor a formázás minden hosszú ideig tárolt, leendő pufferelkónál kötelező! Amennyiben nem ismert az elkó előélete, mérd meg a szivárgási áramát. Abból kiderül a lényeg.>>
"Esetleg legalább 50 éves motorindítókat" << Azokból ugyanúgy van nagyon jó és rosszabb hangú, mint elkóból vagy "mezei" olajos papírból.>>
|
Bejelentkezés
Hirdetés |


még így kisárammal is nagy Ri-t okozó munkapontban is jó.
így műszaki korrektségében nincs okunk kételkedni :yes: 

Akkor mégis csak kevés volt az erősítés.







