Fórum témák
» Több friss téma |
Fórum » Csöves erősítő készítése
Ne feledd betartani a fórum viselkedési szabályait, és a topik megmaradásának feltételeit. [link]
A téma átmenetileg fagyasztva lett, hozzászólni nem tudsz!
Sziasztok. Végre elkészült a 6C33C PP amibe a találkozó előtt az egyik cső kipurcant, de hála az egyik fórumtársanak, (DuMatyi) meglett a pótcső, és igy az utcsó beállitás után tökéletesem üzemel. Van egykét kép. "itt van
Miből lesz a cserebogár"
Az egyik kondi halott volt...Még mindíg nem az igazi de sokkal jobb!
Köszönöm a segítséget Szép estét!
Jól néz ki. Mértél rajt valamit szkóppal (arról esetleg képek), mekkora teljesítményű? Az a szappantartószerű a fénycsőfojtó mellett, az micsoda, ventillátorokat nem hallani?
Hinnye, de rég jártam itt ... Nem is nagyon csövezek már ...
Legutóbbi gitárholmim ... Szovjet csövek, olajpapír csatolók, előfok csövek tápja stabilizált, zaj meg nincsenis ... Ja, és ultralineár a végfok.
Ez igen! Tényleg rég láttalak itt. A 3-as képen milyen test van a háttérben? Csak nem valami SG?
Kösz. De igen, az egy cca. '78-as Cimar
Köszi. A szkópos mérés a szkóp hiányában elmarad, vagyis későbbre tevődik, az a szappantartó, meg a ventik tápja, és nem hallatszik mert nincsenek szétforgatva.
Szia Hello... kicsit új vagyok a csövek között... :/ nem igen értek még hozzá... van pár csövem, és szeretnék összedobni valami működő cuccot... legyen az erősítő vagy varázsszem... Elérhető csöveim... : ech81(2x) ebf89 ecl82 ecl85 em81 6z21 6b32 pl82 6bc23 6f31 Ha valaki a segítségemre tudna lenni megköszönném
ECL82 és 85-ből komplett erősítőt lehetne építeni, ha lenne párban, EM81 varázsszem, PL82 végfoknak, EBF89 talán a varázsszemet meghajtani, 6BC23-ról nem hallottam még, nem is találok róla semmit… 6F31 meg pentóda, annak sok féle felhasználási lehetősége van, abból rádiót lehetne építeni
Idézet: . Na jó, de mekkora annak a vasmagnak a keresztmetszete? :eek2: „SM65 alá nem mennék...”
Helló mindenkinek. Befejeztem a dobozolását a PCL86SE-nek, de miután bekapcsoltam elkezdett eszeveszettül sípolni. Pontos helyzet: miután bekapcsolom felfűt az egyencső és utána veszettül sípol. Először hangszóró nélkül próbáltam ki, de a kimenetre párhuzamosan rátettem 100Ohm 5W-os ellenállásokat (védelem), de úgy is sípolt. Valakinek esetleg van ötlete hogy mi lehet a baj? Előre is köszönöm!
szerk.: Még dobozolás előtt kipróbáltam a végfokokat és működtek.
Szia!
Fordítsd meg a visszacsatolást, cseréld meg a kimenő szekunder kivezetéseit. Valószínűleg pozitív visszacsatolást adtál az erősítőnek.
Szia. Köszönöm a tippet! Miután hazaértem, kipróbálom!
Szia! Örök hála és köszönet neked, és mindenkinek aki segített!
Már csak az EM84 meghajtót kell beállítani és kész is a "technika". Még egyszer köszönet mindenkinek!
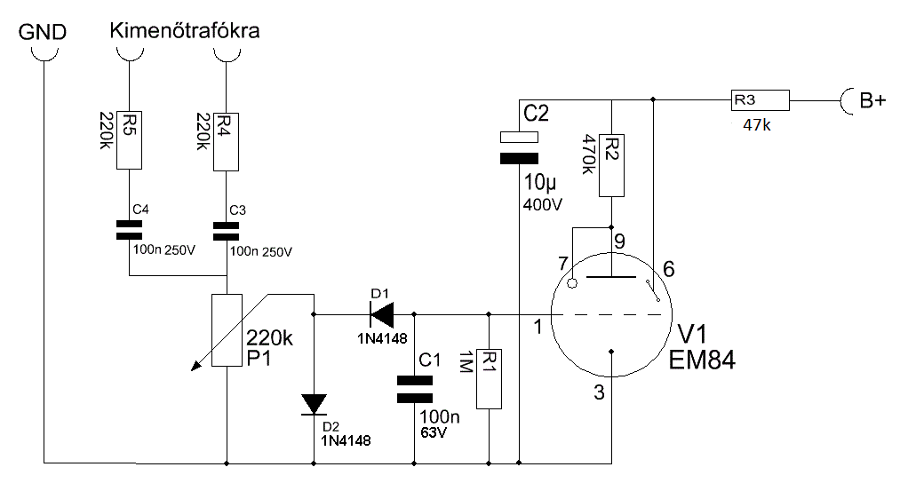
Na most megint bajban vagyok, az EM84 meghajtóval. A csatolt kapcsolást használom. Lehet hogy amatőr dolog lesz amit kérdezek, de a "kimenőtrafókra" az a szekunder oldalt jelöli vagy a primert? Most a szekunderre van rákötve de nem mozdul a kijelzés. (Lehet hogy pitiáner dolog, de nem szeretném evvel elszúrni a dolgokat.) Előre is köszönöm a segítséget!
Mivel a rácsra -22 V feszültséget kell adni a teljes lezáráshoz, gyanítom, hogy a kimenők primerjéről (a végcső anódjáról) kéne levenni a jelet.
Pucuka jól gondolta, a cső anódjára kell kötni azokat a pontokat.
Még régebben olvasgattam az adatlapot és gondoltam én is, csak hát "több szem többet lát" elven inkább megkérdeztem. Köszönöm!
Nekem se jó ez a link, a "felkiáltó jel" után sem. Lehet nem is bennem van a hiba
Írtam PÜ-t ott el lehet küldeni a linket.
Lenne valakinek igénye GU50 foglalatra? (700Ft-ért, ha kevés kell 800, a posta miatt) Mert akkor rendelnék az ebayről, de csak magamnak nem akarok.
Így néz ki: Kép
Engem érdekelne néhány darab, ha lesz elég jelentkező!
Azokon az orosz fémezett papirokon milyen megfontolásból vannak WIMA "hidegítők"?
Fülre okozott valamit ez a párhuzamosítást? Mire használatosak (a te erősítődben) azok a kondik? Esetleg ha csatolók, lehet eltűntette az orosz fémezett papírok torz hangját? Ha tényleg csatolók simán WIMA nem jobb? Vagy a simán csak a MBGCS MBGO MGBP (nem látszik a képen, de ezek közül valamelyik ugye?)
A magasátvitel miatt vannak rajt, ugyanis az orosz kondik majdnem 4µF-osak, így elég csekély magassal rendelkezett az erősítő nélkülük. Így teljesen jó párosítás. Csatoló kondik, de magában, úgy érzem kevés lett volna a WIMA kondi, na meg nagyobb esztétikai élményt nyújtanak ezek a batár kondérok.
Hány darab kellene? Már 12db biztos, szóval szerintem jönni fog. Meg nem drága a posta, de mivel jó áron van, és viszonylag sok van, gondoltam megosztom másokkal is..
Bocs, hogy egy "régi" hozzászólásra próbálok válaszolni... A katódkondi elhagyásának kétségkívül van előnye, helyi negatív visszacsatolásként csökkenti a torzítást. De ne felejtsük el, hogy megnövekszik a fokozat kimeneti impedanciája, ami a következő fokozat bemeneti kapacitásaival lejjebb viszi a felső töréspontot
|
Bejelentkezés
Hirdetés |





Szép estét!
Már csak az EM84 meghajtót kell beállítani és kész is a "technika". Még egyszer köszönet mindenkinek! 
