Fórum témák
» Több friss téma |
Fórum » Csöves erősítő készítése
Ne feledd betartani a fórum viselkedési szabályait, és a topik megmaradásának feltételeit. [link]
A téma átmenetileg fagyasztva lett, hozzászólni nem tudsz!
Azóta szeretem az elektronikát. Több mint fél évszázada voltam vagy 5 éves egy hasonló rádió teremtett földhöz,szó szerint. Pedig csak a sasszé-hoz értem hozzá.
És akkor hová tűnik a teljesítmény, ha mondjuk nagyobb illesztést kap a cső. (csak a kimenőt cserélem ki)
Az anódlemezt fűti ?
tudom hogy gitár erősítőhöz van, hifihez nem találtam, álítolag meg lehet csinállni hifishez is.
Sajnos az veszteség lesz, és nagyrészt az anódlemezt fűti.
Végfoknál a visszacsatolást az első fokozat megosztott katódellenállásra jobb visszavezetni (felső tag 100u-val átblokkolva) vagy nincs csak sima katódellenállás és a katódra van visszavezetve?
Mindkét megoldás jó, a megosztott katódellenállás nagyobb fokozaterősítést tesz lehetővé, mert a sima ellenálláson a változó anódáram visszacsatolást okoz. A visszacsatoló ellenállás kevésbé szól bele a munkapontba (egy kis értékű ellenálláson eleve nagyon kis feszültség esik, ezt már szinte észrevétlenül befolyásolja a visszacsatoló kör).
A mellékletben szereplőt a 97'-es Rt Évkönyben lehet fellelni, leírással. A kapcsolásról eltávolítottam a fiziológiai hangerőszabályzó áramkört, mert nem biztos, hogy kapsz megcsapolásos potmétert.
Az első fokozatot (EF86) le is hagyhatod, ha biztosan nem akarsz bakelit lemezjátszót használni a későbbiekben sem.
Nem tűnik sehova. A teljesítmény U*U/R, illetve I*I*R. Feszültséggenerátoros hajtást feltételezve egy 5 K-s illesztésnél 100 Veff feszültség esetén a leadott teljesítmény 10000/5000=2(W), 7K-s illesztésnél 10000/7000=1,428(W). Áramgenerátoros hajtást feltételezve 20 mAeff áram esetén 5K-n 0,02*0,02(0,0004 A*A)*5000=2W, 7K-s illesztésnél 0,0004*7000=2,8 W. A primeren ekkora teljesítmények lesznek, a szekunderen ennek a trafóveszteségekkel csökkentett része (kb. a primer oldali 70-90 %-a). Csöves erősítőknél gyakran nem tiszta vezérelt feszültséggenerátoros (Ra elhanyagolható (Ra sokkal nagyobb mint Ri, jellemzően triódásoknál) vagy áramgenerátoros (Ra sokkal kisebb mint Ri, jellemzően pentódásoknál) a kimenőtrafó hajtása, ezért ilyenkor a teljesítmény nem számolható ilyen tisztán. Értelemszerűen feszültséggenerátoros hajtás esetén áramtartalék, áramgenerátoros hajtás esetén feszültségtartalék kell (ohm törvény miatt, ez a valós feszültséggenerátor, illetve az áramgenerátor sajátja bizonyos határig)(a csőnek ezeket bírnia kell (áram, disszipáció, feszültség adatok), mikor illesztést változtatunk). A belső ellenállás ötszörösére illesztést már feszültséggenerátorosnak, a belső ellenállás ötödére illesztést már áramgenerátorosnak tekintjük (ha akarjuk). :hide:
Máris jobb
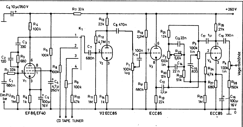
) ez akkor két ecc85 csövet tartalmaz? ha elhagynám EF86 ot akkor így nézne ki?
Igen, feltéve, hogy a bemenetválasztót is elhagytad. Ha nincs rá szükséged, megteheted, csak a soros ellenállást hagyd benne, pl. R8; 100k ohm .
Belefutottam egy problémába.
Megjött a 200VA-s toroid trafó a készülő 5.1-hez. Viszont nem jutok előre a táppal. Megint az a helyzet, hogy amíg két csatorna van rákötve, addig semmi gond. 3-4-5 csatorna esetén viszont brummos, egyformán. Így néz ki a táp: Trafó -> Graetz 270V DC -> CLC szűrés -> 5 pcl/ecl 86 csatorna kb. 250mA felvétellel. (fűtések egyik ága testen van, vezetők össze vannak sodorva szorosan) A tekercs egy 38W-s fénycső fojtó. A kondenzátorok 760µF mindkét oldalon. Plusz kondikkal tovább bővítve sem változott a brumm, szóval valahonnan máshonnan fúj a szél. Szerintetek?
Mikor brummos, próbálj meg 1 nF kerámia kondikat a Graetz diódáira pakolni. Lehet, hogy nem mindegyikre kell. Legalább 400 V -os legyen!
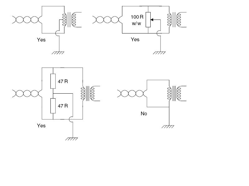
Kis segitség a fűtés helyes bekötéséhez.Lásd fotó.
A tápot nézd meg szkóppal, mekkora a brumm rajta, (AC komponens)valamint nézd meg a cuccot, nincs -e valahol földhurok. A hálózati aljzat földelt? A sasszi le van földelve?
A simán egyik ág földre kötése miért nem jó? Itt van egy csöves rádió is mellettem, ott is csak annyit csináltak. -bár van is egy kis brumja
Keresek két azonos ellenállást, és megnézem hátha csak a kiközepezés kell neki. Szkóp még nincs sajnos. Megpróbálom karácsonyra meglepni magam egy telefon méretű pocket digitális szkóppal. Tudom nem precíz, de megjárja és nem 30 kiló... A földelés csillagpontos, minden a saszin találkozik, a jelföldekből is csak 1 van bekötve a saszira. A hálózati föld még nincs bekötve. Ebben nem vagyok teljesen biztos, jól tudom, hogy érintésvédelmi előírások miatt össze kellene kötni? Ezt azért kérdezem, mert van itthon erősítőm, aminél ez gyárilag nincs összekötve, egy opciót alakítottak ki a fém burkolaton arrra, ha valaki össze akarja kötni. pucuka: igen? No holnap hozok megfelelő kondit, most nincs kéznél ilyen.
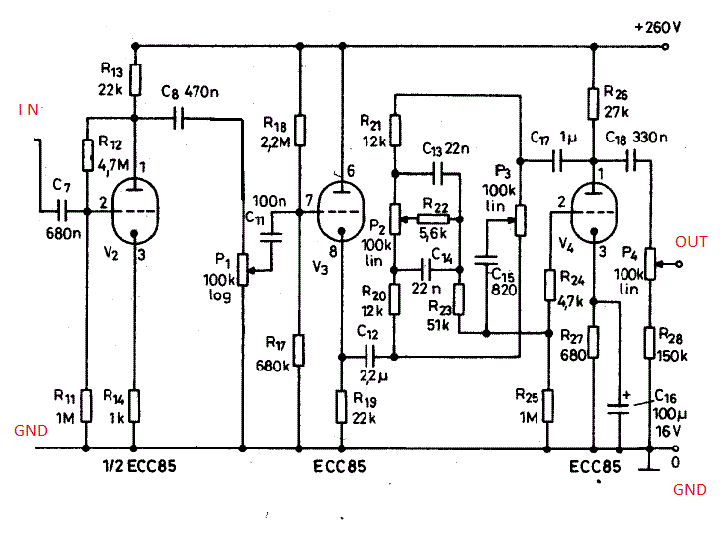
Ebben a bekötésben melyik két csőrajz tartozik egybe? a kötépső és az ami alá az van írva hogy 1/2 ecc85-ös? Meg még azt szeretném kérdezni hogy azok alineáris potenciométerek mire vannak? Basszus meg többi?
Konyhanyelven ez mit jelent ?
Nem is csökken a teljesítmény ? Vagy igen, de leesik az áram vagy a feszültség, ha nem pontosan illesztünk ?
Elképzelhető, hogy a fojtótekercsed már nem alkalmas a feladat leküzdésére, telítésbe megy a vasa. Meg kellene próbálni egy másik, rendes, légréses fojtótekerccsel (egy 250 mA-es fojtó olyan 40-50 ohm dc ellenállású kb 0,4-es deróttal, 0,4 mm körüli légréssel, olyan EÍ 84 körüli vason. Meg lehetne próbálni egy 60-100 VA közötti (230/12V-ost) hálózati trafót légrésesen összerakni (két réteg géppapírral), és a primerjét bekötni fojtónak). A kondit hiába bővíted tovább, az is lehet hogy már most is sok (nagyon kicsi lesz a folyási szög, és a nagy töltőimpulzusok szórást okoznak az odavezetésen). Ha bővítést próbálsz csak, mint RC tag próbáld. közvetlen a graetz után nem kell nagy. elég 100 µF is, a fojtó után is elég 100 uF, majd erősítőnként 220 ohm+100µF (ha nem egy helyen vannak a táppal, akkor 50µF-220ohm-50 vagy100µF az erősítőnél helyben.
Igen, ez is lehet a probléma, a fénycsövek ritkán vesznek fel 250 mA -t
Van ilyen trafóm, csak nem lehet szétszedni sajnos.
Olyat lehet, hogy párhuzamosan kötök több fénycső fojtót? Legalább is addig, amíg nincs meg a rendes fojtó.
Csinálj a fojtó után (meg talán helyette is) még CRC szűrést, abból kiderül, hogy itt van-e baj.
Nagyon Boldog Békés Karácsonyt Kíván Mindenkinek Az egész családom....
Lehetne csatornánként RC szürés a főpuffer után. Lehet hogy fojtó se kell
Ja most olvasom hogy Sturbi mester már leírta.
Az is baj hogy a fénycső fojtó nem légréses és az egyentől hamar telítésbe megy.
A teljesítmény csökken, de ez csak ritkán realizálódik veszteségként (azonban az optimális illesztés tervezési kérdés is, ugyanannak a csőnek lehet optimális az illesztése 4-8 K között is (pl. EL84), a határadatokon belül maradva). A tervezetthez képest pontatlan illesztésnél a kisebb teljesítmény a megváltozó feszültség és áramértékek miatt lesz kisebb, nem pedig azért, mert a különbség bent marad a csőben, mint hő (egyes szélsőséges esetekben ez is előfordulhat pl. kis belső ellenállású trióda kis terhelőellenállással, vagy rövidzárral tönkre is mehet, de pl. egy nagy belső ellenállású pentóda akár tartósabb rövidzárnál sem biztos, hogy tuldisszipálódik, persze ilyenkor a csőben marad a teljesítmény, mert a vezérléskor változik az anódáram és ez hőt termel, de ezek már tényleg szélsőségek).
Kösz !
Ennek a "csőtudománynak" sosincs vége látom. Az ember élete végéig is tanulhatja.
Ebbe tévedsz, mert légréses.
A régi szurokkal beöntött 40Wattoshoz adottak egész jók. A drótjuk is jóhangú. Még matatni is lehet a légrésével, ha macerálni akarod.
Akkor most hozok egy gyakorlati kérdést. Itt van ez az AE782-es. Ennek a kimenőjét 15ohmra méretezték. Nos nekem ugye, mint a többségnek gondolom, 8 ohmosak a hangfalaim. Ennek ellenére állítólag nyugodt szívvel ráköthetem. kipróbáltam sorba kötve is a két DC2050-el, meg most csak az egyikkel. Vélemény? Hangra egyelőre nem tapasztaltam különbséget. Az anódfesz 350V. Akinek AE211-ese van, lévén azonos a kimenő, ugyanerre kényszerül és olvastam, hogy használják így.
A gyakorlatba -ha már szóba hoztad- a sekundereket párhuzamosra átkötöd, ( 4ohmos lesz ) jobban szól.
Erről is olvastam valamit. Én úgy tudtam, ha az ember felülilleszti a csövet, akkor bár csökken a teljesítmény, de csökken a torzítás is (legalább is trióda esetében). Persze meg kéne nézni a görbeseregen, hogy mia helyzet, nem csak találgatni. Majd lehet, erre is sor kerül. Köszönöm a tippet.
Imi már belinkelte egyszer azt a képet ami mutatja hogyan változik a trióda teljesítmény és torzítása az illesztés függvényében.
|
Bejelentkezés
Hirdetés |



) ez akkor két ecc85 csövet tartalmaz? ha elhagynám EF86 ot akkor így nézne ki? 

