Fórum témák
» Több friss téma |
Fórum » Csöves erősítő készítése
Ne feledd betartani a fórum viselkedési szabályait, és a topik megmaradásának feltételeit. [link]
A téma átmenetileg fagyasztva lett, hozzászólni nem tudsz!
Szia ! Én most ketdtem el egy erősítőt . 5 Wattos Fender . Én is 6V6 csövel csinálom , ha érdekel itt a rajza . Ha kell az értékeket is küldöm .
Illetve már el is küldtem , ha elmész az oldalra akkor a trafóról is megtudhatsz többet .
Akkor felteszem újra a kérdést.
van egy meglévő highgain erősítőm. Saját tervezésű, teljesítménye elég számomra, szóval nincs gond a kihajtással. Nagytorzítású, úgyhogy köszönöm, de a Fender rajzával nem tudok mit kezdeni. Leegyszerűsítve a problémámat, az érdekel, hogy a meglévő El84-hez tekert kimenőtrafóm használhatom-e 6V6S csővel? a trafó 5,2KOHm-ot illeszt 4-8-16OHm-ra. illetve az érdekwl még,hogyha igen akkor mekkora anódfeszültségig?
Nem vagyok benne szaki, de úgy látom az álltalad felhozott csöveket általában 5k ohmra illesztik így szerintem nagy baj nem lehet ha meglévő 5,2 re illesztettel használod...
Erre garanciát nem tudok neked vállalni, de szvsz. menni fog. Anódot szterintem 250 től 300 körnéykéig adhatsz neki.
Sziasztok!
Az PCC84 jó lehet az ECC82 és az EF86 helyettesítéseként? Eltekintve a fűtőfeszültségtől.
Melyik helyettesítése ként, mert az ecc82 trióda az ef86 meg pentóda.
Én nem tenném, a PCC84 eléggé "zajos" csö.
Simán helyettesíthető. Ha orosz a 6V6 (6p6sz) , akkor meg pláne. Ugyanakkora illesztés kell mint az EL84-nek, viszont combosabb cső. Csak a foglalatot kell kicserélni
. 300V anódfeszt simán elviseli.
Idézet: No ne má. 2,5 év alatt legalább egy minimális tudást magunkba kellene szívni... „Az PCC84 jó lehet az ECC82 és az EF86 helyettesítéseként? Eltekintve a fűtőfeszültségtől.”
És 300V-on is maradhat ez a kimenőtrafó?
Nem értem, miért kell bántani mást, ha nem szolgált rá. Mindenki a saját tempójában halad, ki lassabban, ki meg kevésbé. Már Te sem a tekercsek ellenállásából számolod az áttételt.
szebee: Tisztább képet kapnánk, ha elárulnád, hova kellene ez a csőcsere, esetleg némi módosítással más cső is jó lenne oda.
Üdv ,van egy házilag épitett csöves erősítőm 6 db tungsram pcl 82-es cső van benne ,szeretném őket kicserélni, de én nem értek hozzá ,hogy milyet lehetne bele tenni helyettük.Válaszokat előre is köszi.
PCL82 helyett (ha már öregek) PCL82-t. A hasonló csöveknél is más paraméterek vannak, egyéb alkatrészek cseréje is kellene; S amint írtad: nem értesz hozzá.
Köszi értem.Egyébként honnan lehet tudni ,hogy megérettek a cserére?
Szia például INNEN meg tudhatod hogy meg érett már a cserére a csöveid vagy sem!. Olvasd el a cikket!.
Sziasztok!
Ez 80-al szeretném az egyenirányítást megoldani, de csak két kivezetéses trafóm van. Ezzel a módszerrel megoldható a használata?
Igen. De ha nem akarod keverni, az Ez80-at beteheted áteresztőként is egy Si graetz után.
Van más, jobb megoldás is. Egyik fele, a + ág csöves, a negatív ág félvezetős. Ha hegyezni akarod a dolgot, akkor a két SI diódával kötsz sorba 75-150 ohm körüli ellenállást.
Jól tudom, hogy igy kb 40v esik rajta?
Üdv ismét!
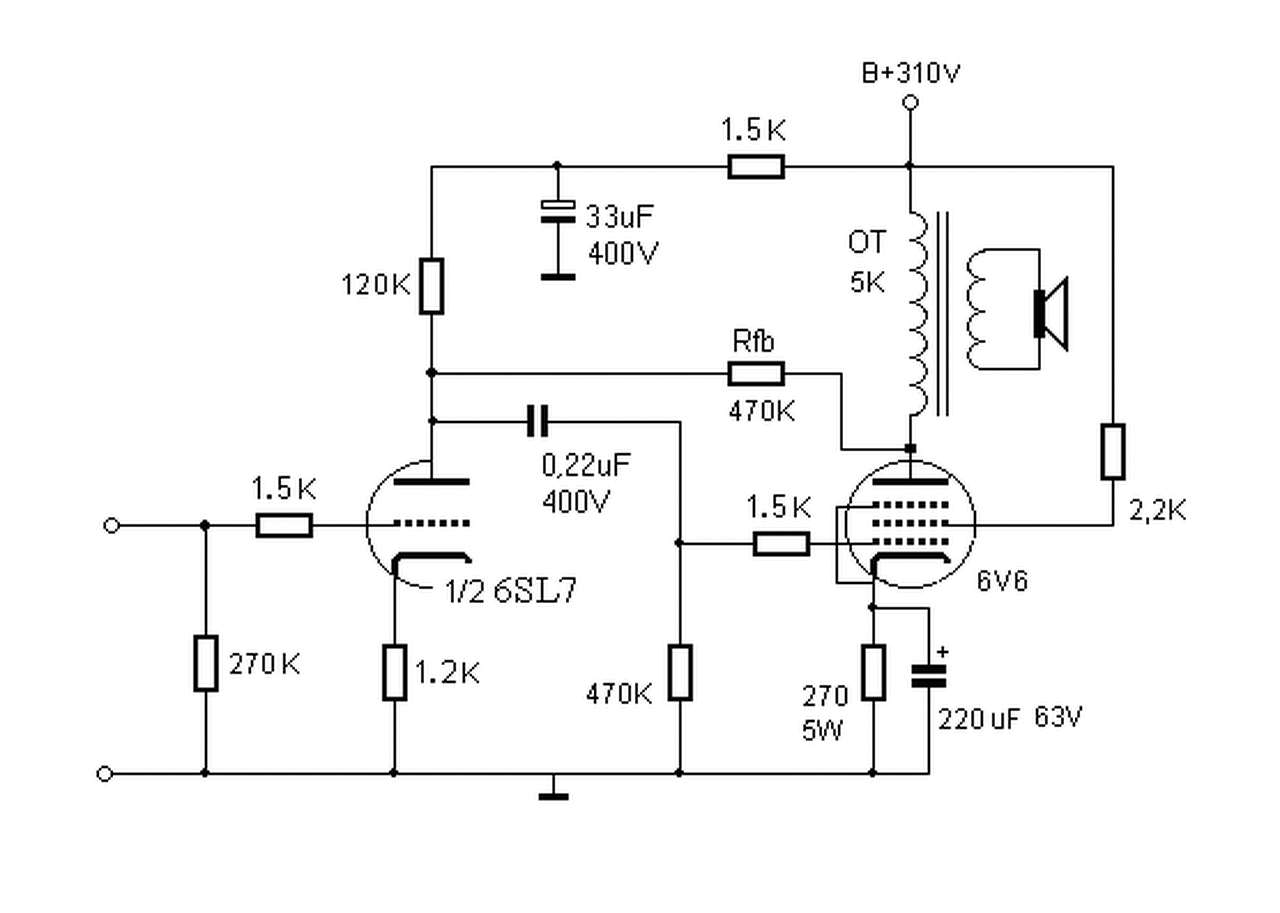
Kicsit jobban körül jártam a témát a csőcserével kapcsolatban (EL84 ->6v6GT) A mellékelt kapcsoláson 310V az anódfeszültség és 5K az illesztés, de az adatlap szerint ezen a feszültségen 8K illesztés kell. Akkor most hogy van ez? Az én kimenőtrafóm El84-hez készült. Szeretném a végfokot 300V-on használni, de ehhez az EL84 kevés, másik kimenőtrafót pedig nem szeretnék csináltatni. Az erősíttő gitárhoz készült. A gitár G#-be van hangolva. Nagy torzítást használok, metál zenéhez. Ezért is lenne jobb a 6v6GT a sötétebb hangja és a nagyobb feszültség tűrése miatt.
A 6V6 csak 250V anódfeszejen 5kohm, 300V táján bizony 8kohm.
erre én is rájöttem, de sok esetben használták 5K-val
Üdv.
Én úgy emlékszem, hogy át lehet kötni minden további nélkül, de a katódellenállást cserélni kell, arra már nem emlékszem, hogy milyen értékűre.
az tiszta. a katódellenállás értékét majd szépen belövöm az már nem gond, de az is lehet, hogy negatív előfesszel állíttom be a munkapontot.
Sziasztok!
Az egyik kedvenc (olasz rádiós) oldalamon találtam az alábbi leírást. ![]() Amplificatore Push-Pull 18watt (tipo Marshall)Bővebben: Link Szépen kivitelezett szerelés Szerintetek megéri a 211,28 € (2010-es) árát? Vagy érdemesebb takarékosabb megoldást keresni az után építéshez?
Valamit rosszul fordítottál..
A 6V6/6P6SZ-nek a búrája sötét (fekete) nem a hangja....No mindegy. Nem kell 8K illesztés, 310 V-hoz is jó lesz a az 5K illesztés. Illetve mivel a kimenő 4-8-16 ohmra átköthető, az illesztés is variálható. Meg kell hallgatni. Ugyanis elvileg hangszererősítő lesz, nemigaz?? Egy zenésznek viszont értenie kell a hangok megszólalásához.
Akkor úgy mondom, hogy nem olyan fényes, karcos a hangja, mint az EL84-nek. Így értendő a sötétebb hangzás.
Variálható lenne a kimenet valóban, de ha a csőben nem teszek kárt, illetve a hangot sem rontja el akkor nem variálnék.
Üdv.
Igazából nem értem, hogy mi a probléma... Ki lehet cserélni, csak más a foglalat és a katódellenállás. Hogy milyen lesz a hangja, az majd kiderül, ha elkészül. Ha van neked mindkettőből, akkor építsd át, és írd meg nekünk a tapasztalatokat. Helyetted nem tudjuk meghallgatni. A hozzászólás módosítva: Okt 23, 2014
Sziasztok!
Mennyire nagy a végeredményben az eltérés, ha 5H-s fojtó helyett 10H-t teszek a tápszűrésnek? Egy jcm800-as végfokról lenne szó. |
Bejelentkezés
Hirdetés |



. 300V anódfeszt simán elviseli. 

A 6V6/6P6SZ-nek a búrája sötét (fekete) nem a hangja....No mindegy. Nem kell 8K illesztés, 310 V-hoz is jó lesz a az 5K illesztés. Illetve mivel a kimenő 4-8-16 ohmra átköthető, az illesztés is variálható. Meg kell hallgatni. Ugyanis elvileg hangszererősítő lesz, nemigaz?? Egy zenésznek viszont értenie kell a hangok megszólalásához. 