| Fórum témák 
 
 » Több friss téma | Fórum » Csöves erősítő készítése Ne feledd betartani a fórum viselkedési szabályait, és a topik megmaradásának feltételeit. [link] A téma átmenetileg fagyasztva lett, hozzászólni nem tudsz! 
				Teljes mértéken igazad van. Márcsak aztnem értem, hogy miért nem a kérdezőnek válaszolod meg, hogy miért erőtlen az erősítője.						 
				Erőtlen? Akkor lehet, hogy kevés a tápfesz.  Ott többnek kellene lennie.    Nem erőtlen az. Csak nincs hozzászokva a füle. Ez az erősítő ilyen, ezt a hangképet produkálja, ebben a láncban. Lehetne "tuningolni", átalakítani, játszani munkapontokkal, alkatrészekkel, a misztikummal. Elvinni haverhoz, és rácsodálkozni, jé, itt másképp szól. Vagy hallgatni sokáig, és megszokni. Ha még akkor sem jó, akkor megszabadulni tőle. Szóval várhatod tőlem a választ, de mivel nem értek hozzá, nem tudom mit kéne tennie müszakilag. Azt meg ne vedd szivedre, hogy próbáltalak kijavítani. 
 
				Ha rossznak érzi, felesleges várni a megszokásra, egyesek szerint 5 perc múlva meglehet "szokni" a rosszat. Az rossz, nincs mese. Amin múlik, múlhat egy jó erősítő működése, minősége, nagyon függ a felhasznált alkatrészeken. Milyen vasból lehet pl. a kimenő? *** A kínai csöves ára se tévesszen meg senkit. Az itteni kereskedő kilóra vette minden bizonnyal, csak kissé felárazta a hihetőség és a haszon miatt.   Ennél biztosan jobbat tud készíteni, aki ért hozzá - ennyiből. Megint mások szerint annyi előnyük lehet ezen csöveseknek, hogy legalább a doboz megvan egy jobbhoz. A hozzászólás módosítva: Nov 7, 2016 
 
				Megszokás: tudom, nem idevaló. Autó csere volt. Az előzőben nagyon tetszett a "hang". Bevittem volna a lakásba. Az új autóba nem tetszett, utáltam. Tekergettem, próbálgattam, sehogy nem jó. Hagytam középen, hallgattam kényszerből. Mára megszoktam, tetszik. Lehet, hogy a fülem hibája. Számomra mindenesetre érdekes jelenség, tanulság volt.						 
 
				ITT beszél az Előadó erről a rosszat könnyen megszokó és kijavító hallásunkról.						 
				Bővebben: Link Zárószóként. Kiemelve egy mondatot: a kétutas egyenirányításnál az egyenfeszültség a csúcsfeszültség 64%-a (Ue=0,64Uv), az egyenirányítás hatásfoka 81%. 
 
				Sajnos most nincs módom rá végighallgatni. Csak költőien kérdezve: mi akkor a jó? Honnan tudom, hogy az a jó a jó?    
 
				Nem foglalható össze 1-2 sorban. Ha lesz időd, érdemes végigkövetni. Más: Ott feljebb felraktam egy linket, ahol tápot méretezhetünk - csövel, félvezetővel, egyutas, kettő - és szimulálja a különböző szűrésekkel, terhelésekkel mekkora lesz a brummfeszültség, feszültségesés. Próbáljátok ki, hátha segít méretezni. 
 
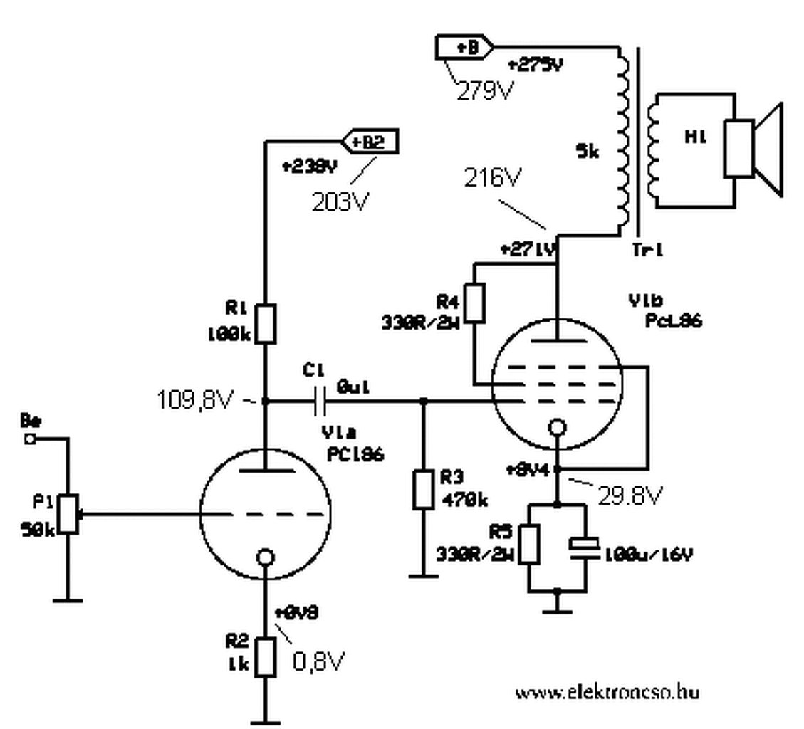
				Sziasztok .Valami segítséget kaphatnék a ECL86 SE problémámhoz.Nagyon megköszönném. Itt ezen az oldalon megtaláljátok a kapcsolást .A problémám az hogy miután felfűtöttem a csövet ,adok neki tápot valamint jelet és az első 1-2 másodpercben tisztán szól aztán hirtelen elhalkul s átmegy recsegő hangba az egész.Ekkor lekapcsolom a tápot róla szintén 1-2 másodpercre s újra vissza s a jelenség megismétlődik.						 
 
				Nehéz kérdés.. Mit mérsz ilyenkor? A tápfeszültséged mennyi? Ilyenkor általában valami banális elkötésről van szó. Túláramról.. zárlat miatti "beterhelődésről".. tápfesz.csökkenésről. Legritkább esetben rossz csőről. Az a kapcsolás nem a legjobb amúgy. Szóval mérni kéne minimum feszültségeket. Tájékoztató jelleggel.						 
 
				Ezeket a feszeket mértem az eröldödő jelöltön , a kimenő trafó 1PN 676 45 tipus ez Tesla rádióból bontott darab ahonnan az ECL86 is származik.						 
 
				Vagy a C1  kondi zárlatos, átvezet, vagy a cső hibás.				 A hozzászólás módosítva: Nov 7, 2016 
 
				Az R5 (330ohm 2W) ellenállás értékét sürgősen ellenőrizd! Rengeteg áram folyik arra. Az R3 és C1 közös pontján (a cső 1-es lábán) is mérhetnél feszültséget. 
 
				R3 és a C1 közös pontján a földhöz viszonyítva 28V a mért egyenfeszültség. Az R5 pedig hozza az elvárt értéket ,egész pontosan: 330.5 Ohm A hozzászólás módosítva: Nov 7, 2016 
 
				Cseréld a C1 kondenzátort. Milyen van benn most? Ide legalább 250V-os, és fólia kondi kell.						 
 
				ez már cserélve volt a jelenség ugyanaz 400V/0.1µF -Tesla tipus				 A hozzászólás módosítva: Nov 7, 2016 
 
				Ha az R3 értéke is jó, akkor sajnos a cső hibás.						 
 
				Úgy látszik tévedtem ,igazad volt a C1-volt a hibás most forrasztottam fel helyette egy RIFA-t 1000V/0.1µF és szól mint állat! Köszi a segítséget király vagy   Érdekes hogy a multimeter pedig azt mutatja hogy a kondi jó. 
 
				A C1 volt ! Köszi az infot    
 
				Sajnos az ilyen hiba multiméterrel nem kimutatható. Azért volt ott 28V, mert a kondi áteresztett, ahogy CHZ írta.						 
 
				Szívesen, nagy katódfesz miatt érdemes lenne cserélned az elkot a katódban, megviselhette.						 
 
				Már lecseréltem bár működött az előzővel is pedig csak 16V -van rajta feltüntetve ,egyébként narancssárga ROE tipus volt.						 
 
				Esetleg ájanlhatnátok valami minőségi tipust a C1 helyére. Tapasztalatok Mundorf-ot illetően ???  http://www.ebay.com/itm/Mundorf-MCap-Supreme-Silver-Gold-Oil-Capaci...2F7Sgg				 A hozzászólás módosítva: Nov 10, 2016 
 
				Ilyen erősítőbe felesleges, egy Wima MKP bőven elég, ha teszel egy 100n 400V-ost.						 
 
				Újra egy nagy kérdés   Kimenő transzformátorokat illetően melyeket részesitenétek előnyben ami azért már valami minőséget is hoz persze nem ECL86 -hoz hanem valami komolyabb SE projecthez esetleg valaki tekercselő mester aki hozza az elvárt minőségi szintet ??? 
 
				Ha már komolyabban foglalkozol a témával, miért SE?    
 
				A minőség végett ,a teljesítmény nem nagyon érdekel elvégre nem hangosítani szeretnék!    
 
				Trióda PP se helyett? Kiküszöbölöd a légrést.						 
 
				Jó dolgok ezek  ,de szerintem itt már eltértünk a lényegtől ami miatt a tőbbség csöves erősítőt épít az pedig a hangminőség ,ha meg teljesítményre van szükségem akkor ott a tranzisztorok !   Nekem úgy tűnik ez a légréses dolog nem olyan vészes hogy neérje meg vele foglalkozni. 
 
				Egyébként írtam neked egy privát üzenetet, nézted már?						 | Bejelentkezés Hirdetés | 




