Fórum témák
» Több friss téma |
Fórum » Csöves erősítő készítése
Ne feledd betartani a fórum viselkedési szabályait, és a topik megmaradásának feltételeit. [link]
A téma átmenetileg fagyasztva lett, hozzászólni nem tudsz!
Szerintem ezek valamelyikéről.
8 hozzászólással visszább kapod a linket.
![]() Cua, így képről jól néz ki! Szépen kiegyengetted a dobozt, azért belül a peremén látszik, hogy elég rendesen meg volt tekeredve. A kimenő trafók tartó füleit levághatod annyira, hogy ne feküdjön fel egyik a másikra, akkor a furat helyett egy félkör lesz, de ha teszel egy nagyobb alátétet a csavarhoz, akkor megfogja rendesen, ilyet már én is csináltam helyhiány miatt TV kimenővel.
Sziasztok! Valaki ki tudna segíteni egy tápot is tartalmazó bevált SE kapcsolással 6p1p-hez aminek a meghajtása 6n2p? 6p14p(EL84) rajzot drótoztam össze az asztalon 270ohmos katód ell.-el ezen csövekhez. Szól szépen, de nem kielégítő. Köszönöm előre is!
Parancsolj. 6N2P - 6P1P SE.
Köszi! Kipróbálom.
Ultralienár beállításnál hangosabb lenne? A kimenő tudja. Sajnos 100dB-s hangfalnál sem kielégítő a hangerő. Ez tulajdonképpen a legnagyobb problémám. Lehet, hogy valami 2 triódás előfok segítene rajta?
Nem hinném, hogy hangosabb lesz. Egy trióda meg bőven elég a meghajtáshoz, kettő már sok lenne.
Elnézést, hogy Neked címzem, és nem piszkálódásnak, inkább gondolatébresztésnek szánom, de megakadt a szemem a kutyulmány szavadon, Appme nagyúram
![]()
Leírom, amit erről gondolok. Biztosan van olyan, aki nem (csak) másol. Olyan is, aki nem csak TV és áttekert képkimenőkkel operálgat. Olyan is, aki megfog egy csövet, ha épp nem is hangfrekire gyártották, és hangra bírja, nem csak fül után. Az általad említett csövekhez rengeteg kapcsolás fellelhető. Egyszerű, és még olcsónak is mondható. Ugyanakkor a kísérletezésnek is van egy határa. Azt sem hiszem, hogy kimondott tény, miszerint egy végerősítőt évekig vizsgálni kéne.
Igen, kinek mi a gyönyörűség. Én a kutyulmányt nem egy (jó értelemben) öncélú és kihívásnak tekintett módosításra értem. A konkrétum jelölése miatt arról van szó, megélhetési "diy" azon "termékéről", ami azért lett módosítva, mert az ego, után épthetetlenség a cél, a "diy" kit-ként "forgalmazza" a kutyulmányt. Azért írom így, mert minden élet, vagyon és gazdasági biztonság nélkül van előállítva, kimondottan haszonszerzési célból. A termék minősége bizony, enyhén szólva is kutyulmány.
A többi dologról. valóban, van aki szeret méretezgetni, számolgatni és megcsinálni valami újat. Neki újat. A csöves technikában számos jeles ember segített, olvastam utána, gyakorlatilag amit csővel érdemben meg lehetett csinálni, azt 1959-re nagyjából megcsinálták. Azóta csak variálás és új, esetenként sokkal jobb anyagokkal való építés történik. A jazz kb. ugyanezt az utat járta be, anno kész volt minden, azóta variálgatják... ![]()
A PCL86, EL84, 6P3S, GU50 nem keverendő/összemosandó a tv hangkimenő/áttekert képkimenő kategóriával. Előzőek Jó csövek, utóbbiak tényleg szemetek.. Nem értem a hozzászólást. Pont itt kísérleteznek. Néha. Csak sokszor rossz irányban rohamoznak
![]()
Olyan dolgot feszegetsz, ami mar reg elerte a hatarat es azon, akorul toporog.
(Nem mellesleg az elektronika es a hallas nem ezoteria, mindketto tudomany, megfejelve az agy mukodesevel, ami annak ellenere, hogy vannak feher foltjai, szinten tudomany.) Az alkatreszek eredeti szerepetol eltekintve bizony vannak pamatereik es sok kozulok -hiaba veszed a kezedbe, forgatod es allitasz munkapontot- egyszeruen nem alkalmas (minosegi) hangfrekvencias erositesre. Kiserletezni lehet, sot javasolt, de csodak nincsenek. Egy cso meredeksege nem fog megvaltozni mert valamifele varazslatos kombinaciot fedezel fel a konyhaasztal sarkan. VFD-t is lehet 'triodanak' hasznalni, cincogni fog de ezt ugye nem nevezzuk elfogadhato zenehallgatasnak? Triodat is gyarthatsz a garazsban de minosegi eredmenyhez nagyon komoly erofeszites kell.. A pionirokra, felfedezokre azert nezunk fel mert rendkivulit csinaltak/fedeztek fel, ennek megfeleloen kevesen vannak. Ha sokan lennenek akkor gyari munkasnak hivnank. Na bumm. Mas. Nem mindenkinek unalmas az utanepites, nem is holmi lesajnalando plane nem lenezendo tevekenyseg. Lassan negyven eve hogy csovet vettem a kezembe es meg most is orommel. elvezettel rakom ossze a (velhetoen) nem tul jo minosegu kinai erolkodot. (Persze mar elore latom hogyan fogom modositani, de ettol meg kivancsi vagyok ra hogy szol) Tovabbmegyek, a tv/radio kimeno trafonak pont megvan a helye. Ezerszer inkabb regi radiobol vagy tevebol barkacsoljon a kezdo, mint junoszty vagy akar csengotrafobol . Csak mert ugye ott van valami transzformator. Sokkal erdekesebb kerdes, hogy megfelelo doboz nelkul hogyan hallgatja valaki, hogy alkot velemenyt a hangrol, ami nem tud megszolalni. Persze mindez a a hangforrasra is igaz. Mindezek az en velemenyemet tukrozik ami sok dolgoban lathatoan tavol all a tiedtol (es van amiben egyetertunk, pl regebben a muzealis topik) de ilyen az elet, szines es valtozatos. (A csovek parameterei is ![]() PS: Igyekezz legalabb egy accountot megorizni itt...
Sziasztok.Régen irtam ide a fórumra és szerintem nem áll az a tény,hogy nem kisérleteznek az emberek.Látható a képen egy deszkamodell ami sok változáson ment keresztül mire összeállt a végleges verzió, nem túl hagyományos módon és ráadásul BAROMI jó szól.Meghajtócső triódába kötött 6p14p-ev két zöld soros leddel a katódban és C4S áramgenerátorral az anódban 10 milliamperes beállitásban.Végcső QQE 0320 dupla tetróda párhuzamosan kötve szintén áramgenerátorral a katódban.Segédrácsnak a feszt 2 sorbakötött cg15p-2 stabcső szolgáltatja szintén áramgenerátorral a tetejé.Olvastam valahol a neten,hogy igy kis zajon és nagyon stabilan lehet tartani a stabcsövet.Visszacsatolásom a kimenőről nincs mivel lehet az áromgenerátornak köszönhetően nem találtam értelmét.Erőteljes mélyek és részletes kristálytiszta közép magas tartomány az eredmény.Nem tudom kinek mi a véleménye erről,de én igy fogom véglegesen megépiteni.Felteszem a képet a tervezett végleges dobozolásról amivel még lesz egy kis meló mire úgy néz ki ahogy akarom.Másoltam már én is erősitőt és semmi gond ezzel csak engemet is vonz megépiteni valamit amit talán még senki nem épitett meg.
ITT és még 4 részben rengeteg olyan kapcsolás van, amit kitaláltak már és 1916- 1986-as évig jutottunk.
Ki lehet nézni, milyen megoldás nincs még addig kitalálva. Azóta is lehetnek újak, azt nem kutattam. Ne vegyétek piszkálódásnak, nem célom. Érdekes és ötlettár, lehet kombinálni...
Kb. értem, mit mondasz, de hogy jön ide a "a szolgaian hű másolás"? Régi tévéből kioperált kép/sorkimenő trafókkal? Ne vicceljünk már...
![]() Idézet: „"Kiserletezni lehet, sot javasolt, de csodak nincsenek"” ... és aki ebben eléggé hisz, annál egész biztosan nem fog összeállni a "csoda": nem lesz nála olyasféle zeneiség, amely a méltán legendás készülékeket/rendszereket kiemeli az átlagból ![]()
Újabb másolataim...
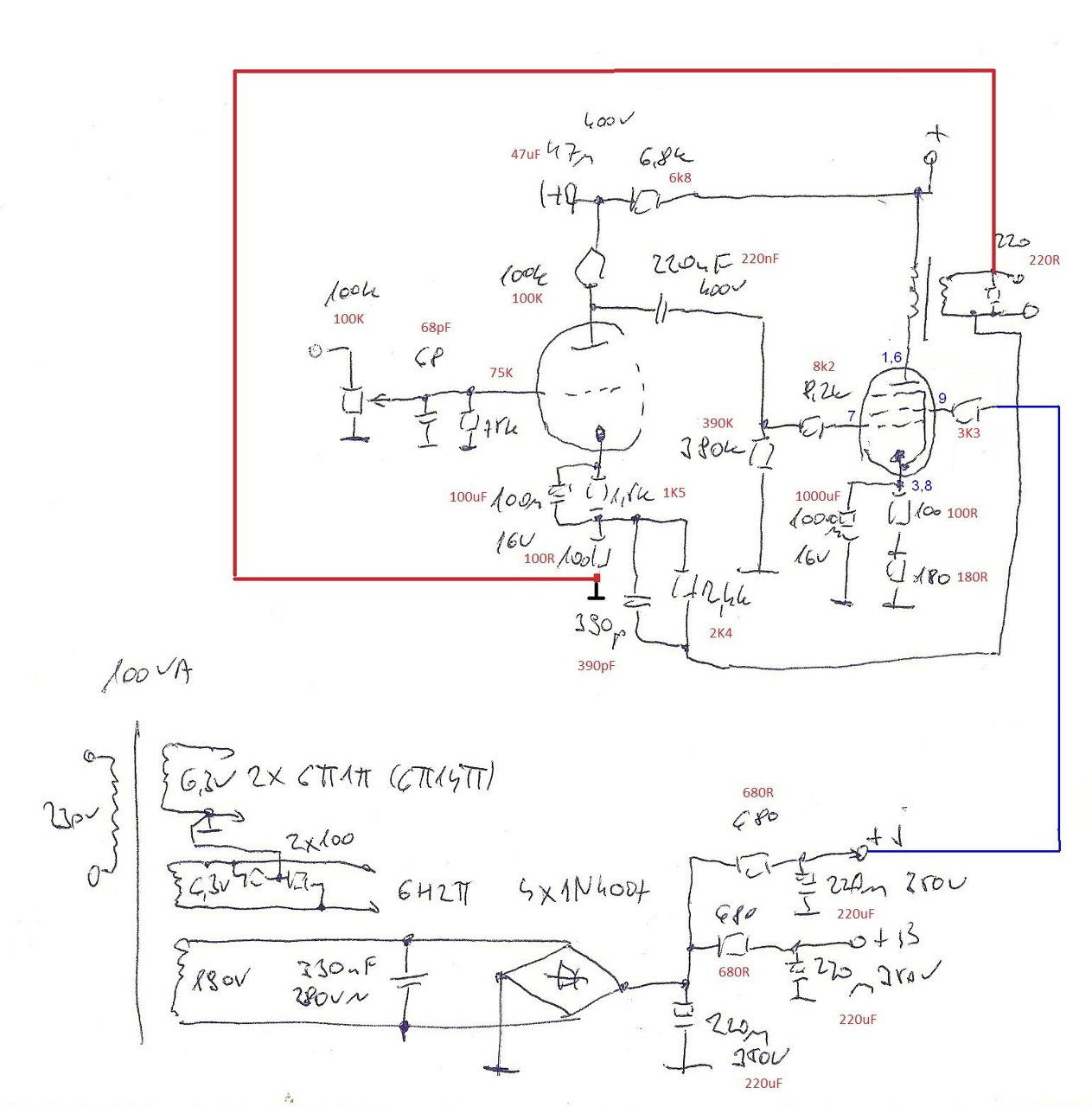
![]() EL84-es (14W PP) variációk, E283CC és ECC83 bemeneti különbséggel, félkészen. Aljzatok alul, az lesz fölül a csövekkel. Sok minden van még hátra...
A fenti csöveseknek az első cső és a f-fordító és (ECC83-ECC81) külön stab tápról működik.
Az első cső fűtése stab. DC, a többi cső AC 6.3V-ról fog menni. A nyákon 20VA-es EI66 trafó szolgál, éppen belefér a teljesítménye a szükségletbe. A nyákterv ugyan régebben elkészült, azonban kicsit módosítani kellett, pluszként ívesre javítgattam a vonalvezetést a legtöbb helyen. Még utána kell néznem, lehetséges, hogy a második cső fűtését egy osztóval magasabb pontenciálra kell emelnem, mert a katód ca. 130V-on lesz a testhez képest... A megvalósításom több helyen más értékekkel lett elkészítve. A hozzászólás módosítva: Ápr 26, 2017
" A csöves technikában számos jeles ember segített, olvastam utána, gyakorlatilag amit csővel érdemben meg lehetett csinálni, azt 1959-re nagyjából megcsinálták. Azóta csak variálás és új, esetenként sokkal jobb anyagokkal való építés történik. "
Természetesen ez nem így van, azért történik egy és más az elektroncsöves erősítők világában - itt nálunk is... http://www.elektroncso.hu/cikkek/amptitok.php Üdv: TJ.
Szervusz!
Akkor egy kiemelés tőled: Idézet: „Ha negatív visszacsatolást nem alkalmazunk, akkor a végcső + kimenőtrafó + tápelkó ördögi körébe kerülünk, mert a hangfal korrekt megszólalásáért érdemben más nem befolyásolja! Tudták ezt már annak idején is (1920-as évektől), hogy a tovább lépni csak más megoldásokkal lehet és az ellenütemű erősítők kora következett (19. ábra). Vonzó volt a nagyobb kimenő teljesítmény, ha sikerült megoldani a szimmetrikus működést, akkor alacsonyabb torzítást is kaptak.” Hogy van ez? A többi újdoságért se harapnám meg az ujjam, hogy ezt sok-sok évtizeden át nem tudták, amikor kizárólag csővel lehetett építkezni?
Közben utánanéztem, reszelni kell még a tápot, ECC81 katód-fűtés meghaladja a határt.
Az idézet eleje a Single End csöves erősítőkről szóló részből van, aminek a lényege, hogy az SE erősítők korszaka után a Push Pull következett.
Mit nem tudtak a korabeli tervezők? Tudtak azok mindent amit akkor lehetett, ezért láttak több lehetőséget a Push Pull kapcsolásokban. Ami pedig a belinkelt infót illeti - hát az írás végén egy szimmetrikus csöves OTL van ismertetve, amit azért újdonságnak tekinthetünk... Üdv: TJ.
Természetesen nem tartom magam csöves szakértőnek, hiszen kezdő vagyok. 2 dolog:
Idézet: „gyakorlatilag amit csővel érdemben meg lehetett csinálni, azt 1959-re nagyjából megcsinálták.” A másik egy kép 1961-ből. Ez mi is lenne? Jó, hallottam a Williamsonról, egyebekről, de azért a lényeg az idézetben helytálló lehet.
Igen, ezt az RC komplexumot rásuszteráltam a táp nyákra még, fűtés emelkedőben...
![]() (Kölcsönvéve a ARC-től.)
Megismétlem - nem helytálló az a kijelentés, hogy 1959-ig nagyjából megcsinálták azt amit csővel meglehetett.
A betett kapcsolási rajz különben egy egyszerű soros ellenütemű, nagyohmos kimenetű OTL kapcsolást ábrázol...itt aztán a vizsgáztatást be is fejeztük ![]() Üdv: TJ.
Nem, nemaddiga a' ! Amíg el nem ismerem, ország nagyja, csöves téma szakija nem vagyok!
Mostan-e... Olyan igazat adok, mint ide Lacháza. ![]() (Mer' valóban, tévedtem, 1961-et kellett volna írnom, bánom már.)
Láttam ilyet. Stephenson's Rocket 1829-ből volt, elöl jött a füst. Tiéden melyik a kémény?
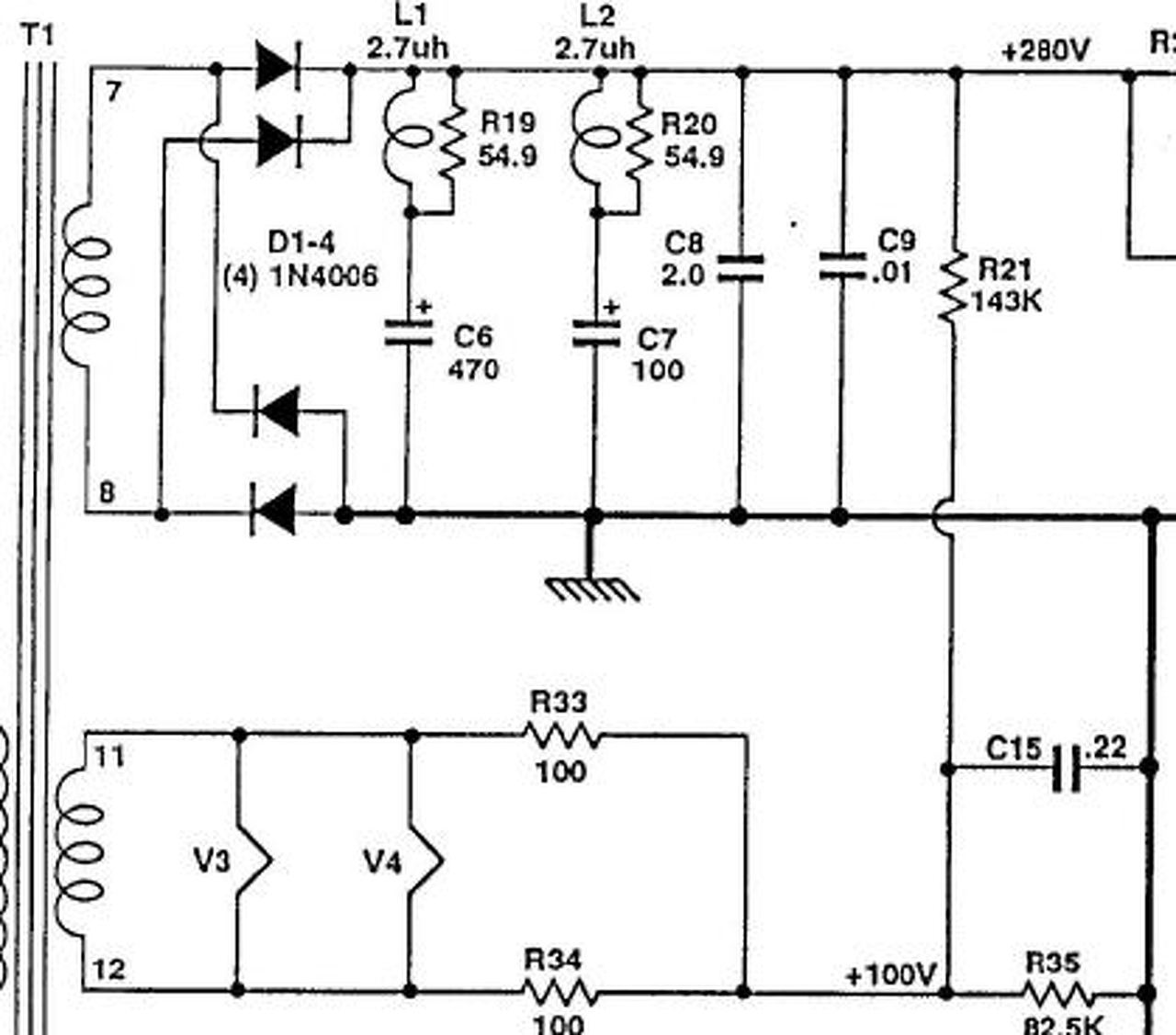
![]() Vagy rajz, kapcsirajz...Így csak találgathatunk.
Biztosan mást is érdekel, hogy a 2db 2,7uH-s induktivitásnak a kondenzátorral sorba kötve mi a szerepe?
A hozzászólás módosítva: Ápr 26, 2017
Sziasztok! Ismét lenne egy amatőr kérdésem. A PP-s kimenőtrafó áttétel számításánál, a teljes primer feszültséget kell osztani a szekunder feszültséggel? Az A1 és A2-re kell adni a feszültséget és ezt osztani a mért szekunder feszültséggel, hogy meg kapjam az áttételt?
A másik kérdésem, hogy 300v-os anódfeszültségnél 2x300V-ra kell méretezni a primert PP-s kapcsolásnál? Előre is köszi a válaszokat!
Bármely kimenőt impedancia-áttételre kell mindenekelőtt méretezni, függetlenül a végfok anód-, és segédrácsfeszültségektől. A konkrét kivitelezésnél a feszültségviszonyok már érdekesek, a réteg-, és tekercsszigetelések miatt. Bővebben a "transzformátor..." topikokban.
|
Bejelentkezés
Hirdetés |