Fórum témák
» Több friss téma |
Fórum » Csöves erősítő készítése
Ne feledd betartani a fórum viselkedési szabályait, és a topik megmaradásának feltételeit. [link]
A téma átmenetileg fagyasztva lett, hozzászólni nem tudsz!
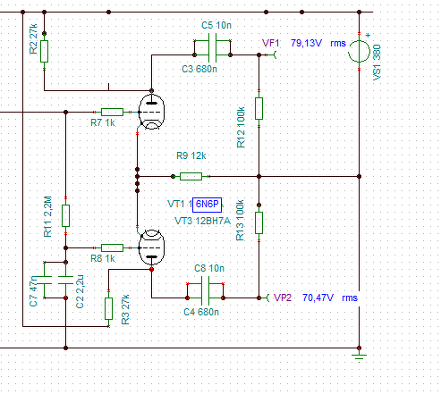
Néztem. Egy darabig tavasszal csak az előfokpanellel szórakoztam, míg a kimeneti jelek a GU-k vez.rácsai felé tökéletesek nem voltak. egy darabig észre sem vettem hogy a nyákon egy hibát csináltam az egyik 6N6-nál. Többféle csővel próbálkoztam a meghajtásban és előfokban. 6N1P, 6N2P, ECC82-k, ezeket cserélgettem minden pozícióban kipróbáltam, variálgattam. Eredetileg ECC82 a meghajtás. Végűl olvastam a egy honlapon egy cikkben hogy a legjobb meghajtás a 6N6P. Egyik iserősöm adott egy párat próbára, beledugtam és majd kétszer dinamikusabban szólt az erősítő, mint előtte. Egyedűl a 12k közös katódellenállásaival játszadoztam, de végűl eredeti értéken hagytam. Az igazság az, hogy ismerőseimnek mutattam akkor hogy nem kéne é módosítani a 27k-kon, mert van különbség a 6N6 és ECC82 között, de azt mondták hogy nem kell, így azt se bántottam. egyedűl most azok illetve a 8k2-k melegszenek kicsit. Már nem emlékszem mennyi a 6N6-ok anódárama. De a két jel az szimetrikus, még májusban néztem kétsugaras szkóppal.
Idézet: „De a két jel az szimetrikus, még májusban néztem kétsugaras szkóppal.” Két azonos értékű anódellenállással nem lehet pontosan egyforma amplitúdójú a fázisfordító kimeneti szintje.
Majd nemsokára újra meg fogom vizitálni, mert a gu-k miatt úgyis utánna kell állítani a minusz előfeszültséget.
Előb megvárom míg meg jön az új EM83 Gafly jóvoltából amit ma tett fel nekem. Még kicsit hajtom a gU-kat is. Tizenhat darabból alíg találtam négy egyforma anódáramút. Majd akkor belenézek és még méricskélek párat benne. még a 10 ohmos 10w-os katódellenállásokat is úgy kellett 20db-ból kiválogatni, de hajszál pontos értéket így se találtam. Nagyon kíváncsi leszek hogy mi a különbség az anódáramokban a végcsöveknél. Igazából ezzel, meg a pici pentódás (6N30b) ultralineárral tanúltam meg a csöves erősítő(k) fizikáját. Beértem volna egy jó kis tuti ultralineár SE- vel de trafót sehol nem kaptam, így PP-nél kötöttem ki. Bevallom volt többször olyan pillanat, hogy feladom, de a végeredmény messze felűlmúlta azt amit valaha képzeltem ezekről a végfokokról. Lehet hogy ha itt januárban beírok segítségért akkor tudtatok volna adni valami segítséget, de nemigazán szeretek a fórumban segítségért könyörögni. Inkább csak olvasom, és saját magam szeretem kitapasztalni a dolgokat amit nem értek.
Nem értem mire gondoltál. Nem tudom elképzelni sem. Jó lenne ha lerajzolnád akár egy ceruzás kép is jó lenne. Nekem a mostani változatot is elég keservres dolog volt megépíteni. Talán diferenciál meghajtó? De akkor az egész meghajtópanelt ki kéne dobjam ahogy van. Remélem nem haragszol, csak kíváncsi vagyok.
Mint a képen, a jobb oldali cső anódellenállása nagyobb. Itt szoktak trimmert használni és pontossítani a két amplitudó szimmetriáját.
Lehet másként is, mint pl. a Radford STA25-nél. Fönn van itt valahol, építem lassacskán épp.
Köszi. Ha lesz egy kis időm megkeresem.
Két kapcsolás remélem érthetővé teszi. Esetedben ez a legegyszerűbb átalakítási lehetőség.
Ok. Értem. Közben marhaságot írtam , mert most is diferenciál hajtja meg a végét.
Ha beállítottad leméred az ellenállás és a trimer értékét és egy ellenállással pótolhatod a 27k val párhuzamosan.
Ezt így gondoltam én is csak nem voltam benne biztos. Gondolom arra az ellenállásra tegyem amelyik oldalt több a jel. Másik kérdés. Írtad hogy a 6n1p fél után kivehető a 100n csatoló, meg a 150k, 560k meg a 68k. Ezt én meg is tárgyaltam Gergő haverommal de szerintünk az nem lesz ott jó mert akkor az első csőről az anódfesz. rájut a 6n6-ra. Keresgéltem olyan norm!lis rajzot ahogy te gondolnád de mindenütt ott a csatolókondi.
Az osztó is DC feszültséget állít elő a cső rácsára.
Az első trióda munkapontja, anódfeszültsége ha megfelelő (70-80V) mehet kondi nélkül, ez belőhető. Nem mindenütt van csatolókondi, lásd a csatolt rajzot.
Igen, ezt le is rajzoltam és megmutattam vagy két-három ismerősömnek, de addig vitatkztunk, hogy a végén senki sem tudott igazságra vergődni ezzel. Az internet meg tele van mindenféle szar működésképtelen marhaság rajzolmánnyal, úgy kell kihámozni vagy félezer rajz közűl a talán működőképeset. Na mindegy majd hétvégén kipróbálom hogy mit reagál ezekkel a végfok. Remélem nem lesz anódizzítás belőle. Most olyan 400V körűli a táp és 38w-ot tud 4 és 8 ohmon is.
Üdvözlettel Attila.
Képen látható rajz az adott csőhöz jó, mivel DC csatolt, megfelelő munkapont beállítás itt lényeges.
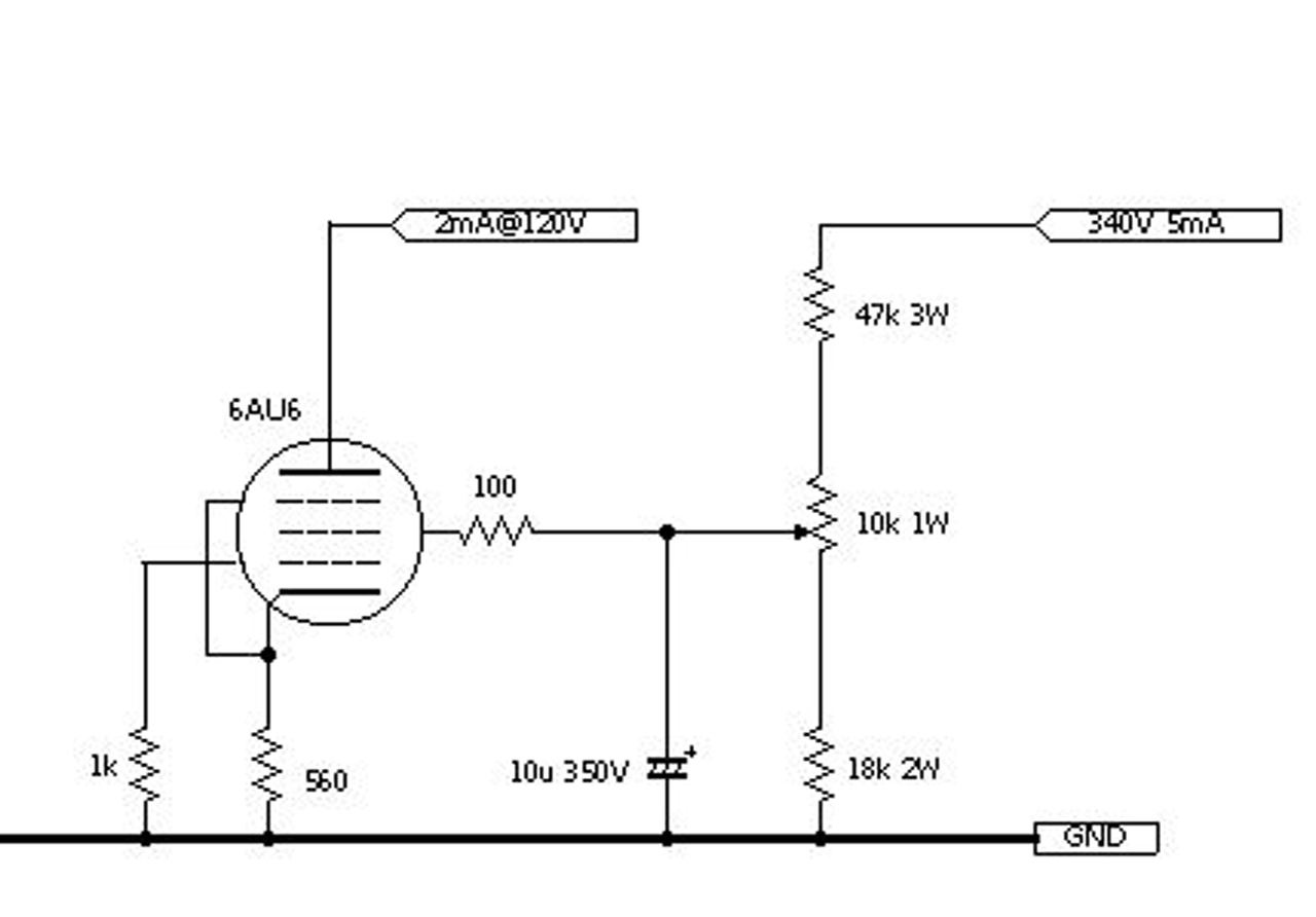
Nézd meg ezt is, gyári ARC kapcsolás. Áramgenerátor alkalmazásával AC szimmetria is teljesül, nem kell állítani.
Ez az áramgenerátoros dolog nagyon tetszik. Ezt megcsinálom és könnyen be tudom biggyeszteni a 12k-sközös katódellenállás helyére pici nyákkal. Még 2A-es nagyobb smd fettel is jó szerintem mert nemigen melegedhet. “Nem jár ott nagy szélvihar.” Van is ilyen 5-600V-os SMD fetem. Nagyon nagyon köszönöm az ötletet. Még LM317T vagy LM350T-vél is meg tudom csinálni. Az se bonyolultabb. Valahol rémlik hogy valaki ilyet mintha csinált volna már, de nem emlékszem hogy itt, vagy a neten láttam. Elég régen volt, de akkor még nem igazán érdekeltek a csöves dolgok. Keresgéltem az imént utána de már nem lelem. Még kép is volt róla.
Csak nem mindegy, milyen alkatrészekkel van megcsinálva az áramgenerátor. De csak hang szempontjából...LM317 és hasonlók sok rajzon szerepelnek, de igazából 1-2 FET-tel szokás megcsinálni, pl. DN2540 TO-220-as tokkal. Az eljárást kipróbálni én 6AU6 csöves áramgenerátorral szeretném majd. Nem most gondoltam rá, évekkel ezelőtt, csak nem jutottam még el oda. A rajz egy fórumos Kolléga segítsége.
Rajzon lévő megoldáshoz csak kiürítéses FET jó (pl DN2540)! Tranzisztorral is megoldható, picit több alkatrész kell hozzá. Növekményes MOS FET is alkalmas, tranyós megoldáshoz hasonló beállításban. Kis panelen megépítheted, 12k ellenállás helyére beköthető. Áramgenerátor hűteni kell.
A hozzászólás módosítva: Júl 26, 2018
Hát a tegnapi rajz alapján kb. így akarom ezt beépíteni az ellenállás helyére. A két pár száz ohmnyi katódellenállásnak még hely sincs. Ha ez így beválik csinálok egy masik előfokpanelt, azon már ott fog figyelni mindkettő.
így ok, két ellenállás nem lényeg, az is javít a szimmetrián és picit csökkenti a torzítást és az erősítését. S kivezetésbe trimer kell, nem a G-be!.
A hozzászólás módosítva: Júl 26, 2018
Tulajdonképpen a Gate-be minek az ellenállás?
Gerjedés gátló, mint a csövek rácsában a soros ellenállás. Működik nélküle is.
Próbáltam 6N2P-re munka pontot számolni. Legalábbis próbálkozok vele. Csak annyit kérek hogy akinek van adatlapja ellenőrizzen le hogy jól számoltam e. Nem kioktatást kérek.
Tápfesznek 300V-ot választottam 2mA mellett. Ra=150k. Fél tápfesznél a katód feszültség megközelítőleg 1,2V. Rk=1,2k. Katód áram 1mA. Erősítés körülbelül 37. A hozzászólás módosítva: Júl 27, 2018
Heló!
GU50 csövekhez tud valaki ajánlani egy jó kapcsolást (PP)?
https://get.google.com/albumarchive/116086899954902323779/album/AF1...Lby2qV
Egy lehetséges technikailag , megvalósitott müködő példány.
Szia nemrég ( május) építettem egyet ultralineárban. Visszább ott a rajza. Csak az eleje és a meghajtás van nyákon, valamint a tápok.
A Cirokl féle gu50 pp-t én után építettem, és igen jó hangú gép lett.. Bátran ajánlom..
Köszi a válaszokat!
CIROKL a kimenőket milyen vasra tekercselted?
Nem vagyok biztos benne, de ha jól emlékszek, akkor M102B re tekerte...
|
Bejelentkezés
Hirdetés |

















