Fórum témák
» Több friss téma |
Fórum » Csöves erősítő készítése
Ne feledd betartani a fórum viselkedési szabályait, és a topik megmaradásának feltételeit. [link]
A téma átmenetileg fagyasztva lett, hozzászólni nem tudsz!
Ja!!! Most már lesz miböl okosodnom egy kicsit, mert tegnap hozott a jézuskám egy könyvet "audiofil erösitök épitése" címmel. Remélem ebbe lesz néhány hasznos tanács nekem, mint lelkes amatörnek.
Üdv urak, lenne egy apró kérdésem így a linkelt kapcsoláson van egy gad20ha jelű fojtó, mely 20H-s 50mA értékkel rendelkezik, clc tagban, ezt mivel tudnám kiváltani?
Köszönöm, és békés, boldog karácsonyt mindenkinek!Bővebben: Link
RC csatolás esetén, ezeknél az értékeknél lényegesen kisebbekkel dolgozunk. Érdemes elővenni egy vonalzót és berajzolni a munkaegyenest a csőkarakterisztikába...
A következő fokozat rácsellenállása természetesen a munkaellenállásba beszámítandó :yes: Ha gondolod, töltsd le a 6SL7(GT) doksiját, találsz RC csatoláshoz adatokat benne... (A 6N9SZ tengerentúli "eredetije")
Boldog karácsonyt mindenkinek!
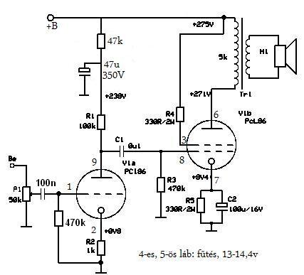
Elkészítettem életem első csöves erősítőjét, pcl86 SE kapcsolásban. Két csatorna készült el eddig, mindkettő működik, rendes, most gyártott kimenő trafókkal. Viszont van kis problémám a földelések, és csatoló kondik elhelyezésével. Csatoltam egy rajzomat, azon felvázoltam, hogy mi hol van, azok a kis kerámia kondik ott vannak helyileg is, ahová rajzoltam őket. Csatoltam még a kapcsi rajzot, és a táp rajzát. (annyi eltérés van, hogy tettem kis kerámia kondit a nagy puffer elkók lábaira) Így fülre azt mondom, hogy kb. 100hz-es brum hangot hallom, de sajnos nincs scopeom... A rajz szerint kellene földelni a kimenő trafó szec. körének egyik pontját is, ezt nem kötöttem be, nem tapasztaltam változást, ha földelve volt. Egyébként egy 5.1-es erősítő fog készülni ebből, 5 pcl (ecl) 86 SE kapcsolás, és egy EL84 PP a mélynek. Eddig korábban csöves erősítőt nem hallottam szólni még soha, így kicsit bátor dolog volt tőlem belevágni csöves 5.1 készítésébe, de a hangzás magáért beszél. Van egy Quad405-ös erősítőm, meg egy komolyabb tranyós Marantz, de ez a kis kapcsolás körberöhögi őket, hiába mindössze kb. 2W/csatorna teljesítmény, bőven elég hangereje van, a hang meg egyszerűen él. Ezen az erősítőn hallgatni pl. Johnny Cash-t, leírhatatlanul más (jobb), mint a tranyós erősítőimen.
Először is gratulálok a projektedhez!
A táppal van szerintem a probléma. A 300V graetz-hídja bekavar, amiatt lehet brummos a táp... "másfél-utas" így az egyenirányítás Lehet, az EL84PP-s résznek érdemesebb lenne külön tápot csinálni... Vigyázz, a 300V kondijával, mert jelenleg, nincs ami kisüsse!!!
Szia ! merész válalkozás , de nincs ezzel semmi baj .Örülök hogy bátran belevágsz az ismeretlenbe .
Idézet: Igen ezt hallod , de sajnos a táprészből hiányolom a szűrést ? oda kell valami megoldást tenned először is : CRC ,CLC másodjára meg kérdezném hogy a csövek fűtését azokat kiközepelted - E „100hz-es brum hangot hallom,”
Helló urak, egy olyan kérdésem lenne, hogy létezik e olyan cső hogy 6x4 , ez szerintem magyarul 6H4 , elvileg kettős diódának kellene lenni, csak erősítsetek meg benne, illetve az alábbi képen szereplő csövet szeretném megtudni milyen.
Előre is köszönet akármilyen észrevételt.
Szia!
A kimenők hogy szólnak? Én csináltam! Majd a többiről is tájokoztassál!
Én a csövet 6ZS6-nak nézem....
Létezik 6X4 cső is, kis teljesítményű, 7 lábas egyenirányító cső. üdv
Ez egy 6l6gc-nek néz ki, de ha oldalról is tudnál képet mutatni...
Munkaegyenes meghatározásánál is figyelembe kell venni a következő fokozat rácslevezetőjét?
A 6X4 -et a Tungsram is gyártotta, valóban kétanódos közvetettfűtésű ei cső...
A képen látható 6X6C egy jóval kisebb teljesítményű kettősdióda, az én könyvem szerint 8mA-es...
Igen, erre utaltam, hiszen a meghajtócső anódellenállása és a szóbanforgó rácsellenállás a csatolókondi segedelmével AC-ben párhuzamosan kapcsolódik...
Ahogy jobban megnéztem,igaza lehet Müszinek, tényleg lehet ez a cső 6ZS6C is... Bocsi, egyre vaksibb vagyok
Köszönöm, megfogadom a tanácsodat, nem megyek 1mA fölé.Végülis most is jól szól, és az erősítése is elegendő, előtte 6N8SZ volt benne, de az nem erősített eleget.
Néztem a 6SL7GT adatlapját, tényleg részletes... üdv
Müszi fleta és 6C4C.
Köszi a válaszokat, ilyen képpel tudok szolgálni a 6X6C ről oldalról. A 6x4 az valóban tungsram, többet nem tudok róla, azt is felteszem, hátha így kiderül.
CIROKL, 6C4C, fleta1:
Kiszedtem a +300V-s ágában lévő graetz váltó lábát, ami össze volt kötve a másik graetz váltó lábával, de ez semmit nem befolyásolt. Aztán a tápfesz ágba kapott szűrést, CRCRCRC szűrés van most bent, ami úgy néz ki, hogy: 330µF - 40ohm - 47µF - 30ohm - 47µF - 71ohm -47uF A végén a 71-47-es páros utólag került oda, de nem igen változott a dolog. Most úgy néz ki, hogy 317V egyen megy rá a szűrő tagra, és 308V jön le róla. Hogy aztán a 250V helyett miért van 317V, az jó kérdés, többször átnéztem mindent, és a rajz szerint van minden. Tinába bedobva ezt a szűrőt, 100Hz-nél -35dB, 500Hz-nél -65dB a gain. Ha nincs az utolsó tag, akkor ezek -25 és -45dB. Számomra nem tűnik elég meredeknek az átviteli görbe. Közepezés nem volt. Egyik csatornában Ecl, másikban Pcl cső van. Kondikra is vigyázok, egy 330ohm/2W ellenállást szoktam fogóval a nagyfesz. kondik lábára tenni, hogy kisüljenek. Most már csak a 300V-s ágban kell. Fleta1: a kimenőid nagyon jók, gyönyörű hangjuk van, bár nincs összehasonlítási alapom, de nekem nagyon tetszik, van mély és magas is bőven.
sziasztok
előrre is megköszönnék egy kis segítséget: építettem egy erősítőt gu50-es csövekből. most, hogy tesztelésre került a sor, föltettem a kedvenc lemezeimet, rájöttem, hogy nem igazán van szép hangja. leginkább a mély hangokat hiányolom belőle, és nincs aza "hátamon föláll a szőr" érzés mikor hallgatom. szerintetek mit lehet vele kezdeni?
hjah
és persze boldog karácsonyt minden kedves fórumozónak...
Üdv urak, lenne egy apró kérdésem így a linkelt kapcsoláson van egy gad20ha jelű fojtó, mely 20H-s 50mA értékkel rendelkezik, clc tagban, ezt mivel tudnám kiváltani?
Köszönöm, és békés, boldog karácsonyt mindenkinek!Bővebben: Link
Szia! a nyáron tartottunk egy kis össznépi fülelgetést. Ott is volt GU50 hallgatózás is. Nem tudom, hogy milyen kapcsolásban csináltad, de ott is kiderült egy mély hiány.
Idézet: „A mezőnyben a leggyengébb, egyértelműen hallható kiemelés a mély-közép tartományban. Női énekhangot nem adja vissza természetesen. Sokkal mélyebb a női énekhang mint természetesen. Mélye is elkent, igazi mélye sincsen, inkább a mély tartomány felső fele van meg, de az túlsúlyban. Érezhető azonban, hogy teljesítménye nagyobb, mint a másik két csövesé.”
ágoston lajos könyvéből készült SE erősítő.
ezekszerint a GU50 -el v an a baj? jobb lenne kt88 vagy sv6550? úgy nézem csak a foglalatot kellene cserélni és az előfeszítésen változtatni.
Na. így már megtaláltam gugliba, Bővebben: Link
Azon a képen amin a tetejét mutatja pont úgy néz ki. Akkor ez kettős dióda, na az kell nekem. A tungi 6x4 az meg akkor 6x4. Köszi és üdv.
Ja, épp mondani akartam, hogy ha Tungsram, akkor az valószínű, hogy nem cirill betű
A 6H6S meg egy kicsit furcsa, mert az ember nem számít rá, hogy nem nyomtatott betűvel írják rá a dolgokat… Azért nem voltak az oroszok teljesen "betegek", mert festés helyett ugye fluorsavval maratták az üvegre a feliratot, ami még 200év múlva is rajta lesz a festéssel ellentétben
Hát igen, a GU50-eket is például nyugodtan törölgethetem, nem jön le róla a felirat, ellentétben a tungival, amit csak megfogok és lejön.
Idézet: Erre pont jól oda tapinttotál , nem nem azt mondanám hogy mélyhiányos a GU! Szó sincs róla csak egy csöppet más a hangzásvilága mint akár a PCL,EL STB inkább csak azt mondanám hogy összemosottabb nincs olyan részletezés mint akár egy PCL-nél . De önnálóan hallgatható , csak nem mindeggy hogy milyen hangfal /hangszó/ az ami ? Meg még visszatérnék a kapcsolásra is az sem mellékes hogy az a cső milyen beállitásban üzemel /trióda, pentróda/ van -e visszacsatolás vagy nincs ? Ja és a kimenőtrafó jóságáról még ne feletkezzünk meg mert ám ez sem mellékes , mekkora vas, milyen minőségű, milyen tekercs elrendezés STB! Szóval ott a találkozón is csak 1 darab GU50 -es került meghallgatásra abból meg eggyáltalán csak azt az egy véleményt lehet megalkotni . Egészen biztos hogy ha egy másik GU is terítékre került volna akkor már más lenne az összkép „Ott is volt GU50 hallgatózás is. Nem tudom, hogy milyen kapcsolásban csináltad, de ott is kiderült egy mély hiány. ” |
Bejelentkezés
Hirdetés |








A 6H6S meg egy kicsit furcsa, mert az ember nem számít rá, hogy nem nyomtatott betűvel írják rá a dolgokat…
