Fórum témák
» Több friss téma |
Fórum » Csöves erősítő készítése
Ne feledd betartani a fórum viselkedési szabályait, és a topik megmaradásának feltételeit. [link]
A téma átmenetileg fagyasztva lett, hozzászólni nem tudsz!
Ilyen szép muzeális darabnak nem lett volna szabad azonnal kicserélni a kondiait. Attól, hogy öreg, még lehet hibátlan. Pláne, ha még használva sem volt. Lehet, hogy simán egy formázással indítva a kondik elsőre remekül fognak működni.
A fűtés egyik oldalát se kösd le testre! Épp azzal kelthető brumm. Amúgy mi az erősítő típusa?
Csak félig értek egyet.... Valószínűleg azért van létjogosultsága ennek a fórumnak (is) mert nem mindenki szakember, vagy ha igen, nem egyformán... Abban igazad van, hogy jobb előbb olvasni, aztán írni.... Én magam sem vagyok szakember, de ha már beregisztráltam ide, azért tettem, hogy segítséget, eszmecserét várjak el másoktól, és ha tudok magam is segítsek.... Ebben nagy mértékben a saját példámra tudok támaszkodni, nekem épülésemre szolgált az "eredeti" kapcsolás (estünkben a TV) TANULMÁNYOZÁSA. Az említett Djhans kapcsolásának tanulmányozása is elsősorban épülésére szolgálna annak aki nekiáll.
...és mégegyszeris csak igazatok van, talán kétfelé kéne választani ezt a fórumot "egyszerűekre", és "bonyolultakra" én az egyszerűek közé sorolnám magam....
Nem az a baj, hogy bárki idejöhet. Inkább az, mikor egyértelmű, hogy nincs az illetőnek rálátása a történtekre, de azért írogat, ha kell, ha nem. Tipikusan Proli007 megnyilvánulása illik ide is( mint a Labortápos topikba), hogy: Zongoraórát adok-veszek.
Szét van bontva. Van egy Elektroncső topik is, ahol lehet a csövek felépítéséről, működési elvükről beszélgetni. Aztán van egy Transzformátor információ topik is, ahol a táp és kimenő illetve a fojtótrafókról lehet diskurálni. Sőt van egy külön Kimenő transzformátor méretezése topik is. No ha meg azt sem tudja, hogy hogyan milyen dobozba tegye, akkor van egy Dobozolási technikák, műszerdobozok topik.
Ennél még széjjelebb akarod bontani? Ja igen, ha nagyon kezdő, még van ez is: Kezdő kérdések topik.
Persze, kiközepelni kell, így értettem. Lehet, hogy gyárilag ki is van, csak nincs jól beállítva.
Oké, én a magam részéről amikor kérdeztem a témába vágót is kérdeztem, ha utánanéztek. Más kérdés, hogy egy k. betű válasz sem érkezett... magamtól jöttem rá, a válaszra, így számomra a jelentőségét el is vesztette a topik... Összesen csak annyi zavar, mintha az ide író emberek két párhuzamos univerzumban lennének. Tisztelem becsülöm az ide beírók magas szakértelmét, mely ilyen szempontból nekem még csak egy gondolatommal sem ér föl. De azért nem kéne elfelejteni, hogy valaminek én is szakembere vagyok, és valószínűleg mások is akik ide írtak, hogy segítséget kérjenek. Ezzel zárom is a litániámat, meg az itteni pályafutásomat, majd ha bajom van, megkérdezem az ismerőseimet privátban. Egyes tisztelt urak meg csak maradjanak abban a hitben, hogy csöves készüléket, csak Akadémiai végzettséggel 30 év tapasztalattal kb. 300000 Ft befektetéssel lehet készíteni
Megsértődni azt lehet, de nem értem, hogy min... Nem bántott itt téged senki, mindenki a legjobb tudása szerint válaszolt neked. (Ha, csak le nem maradtam valamiről, mert az is lehet, hogy én vagyok figyelmetlen...)
[OFF]Privátban leírtam, mi történt, olvasd el, kérlek! Köszi!
Oké, a csövekre majd ha arra járok, rákérdezek. A másik dolog, hogy talán én is szét tudnék kapni egy monitort/régi TV-t, szerintem van itthon, csak nem tudom jók-e a benne lévő dolgok. Sőt, van még egy rossz DVD lejátszó is, abba van trafó (a tápegységében), de azt hiszem az max 12V-olt ad ki.
A Spiderről meg nem tudnék lemondani egy pár wattos csöves miatt, miatt próbákra nem lenne elég A Spider 75 wattja viszont bírja
[OFF]Így van, szerintem mindent meg lehet beszélni, ha mindkét fél elegendően fogadóképes.
Jól mondtad, mindkét, három fölött már kell egy főnök, így van ez a kőbalta óta....
Helló!
A fűtés egyik oldala le van testelve, a transzformátor lemezei okozhatják a zúgást nincsennek ragasztva csak összehúzva de nem a legtökéletesebben. A egész tápellátás számomra kicsit érthetetlen. A trafóból adott 3 leágazás, kettő a fűtés, a fűtés tesre menő ága és az anódfesz egyik kivezetése közösítve van.Vagyis anódfesz tekercs egyik lába azonnal tesre megy a fűtéssel együtt. Na most egyenirányítani is kellene, itt az utolsó 1db kivezetére van sorba kötve 3 dióda és 3 ellenállás Minden diódával párhuzamosan van egy ellenállás. Az utolsó dióda csatlakozik egy 20uf/300V-os kondenzátorhoz aminek a negatív pólusa a tesre megy. Hogy ebből hogy lesz egyenáram valaki elmagyarázhatná. Ha a trafó lemezei miatt keletkező zúgás okoz brummot az orvosolható valahogy?
Esetleg még egy RC szűrés a pufferkondi után nem csinál bajt. Biztos, ami biztos alapon.
Egyszerű ám hasznos dolog.
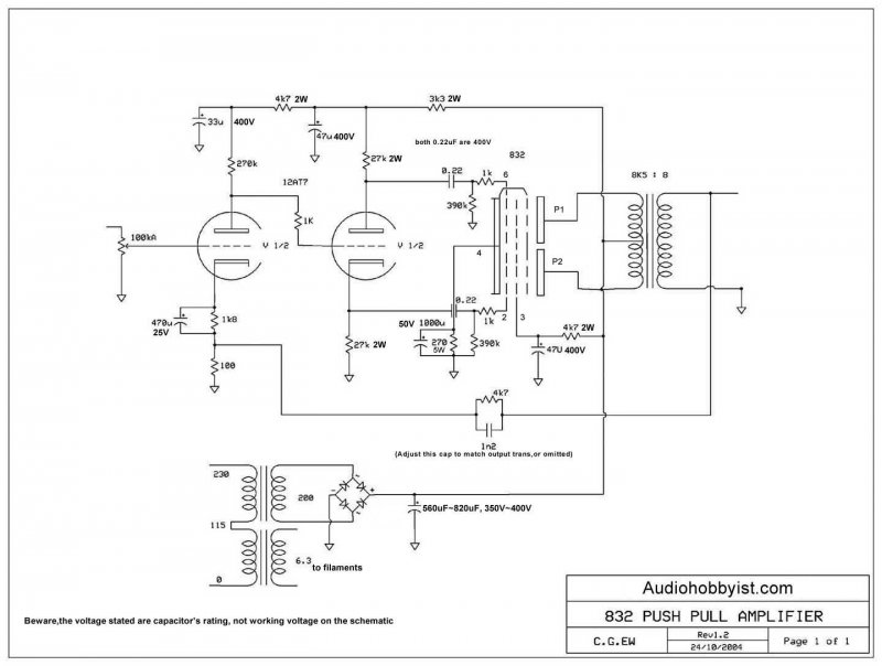
Szia! Kössz a rajzokat , de kérdezném a kisérleti példányodnál mekkora anódfeszt adtál neki , és a kimenő az milyen illesztésű? Mindkét rajzot kipróbáltad
Köszi a rajzot, én is erre gondoltam. De attól félek hogy ha átalakítom a trafó mechanikai zúgása még megmarad. A trafó zúgása így már nem lesz hatással a hangra?
Van nagy fesz. dióda hidam elfekvőben az nem gond. A kondit már cserekor 42uf/450V-ra cseréltem a gyárit keveseltem. A fűtésnél hány W-os ellenálláokat hasznájak, és mekkora értéket rakjak be 2x50 Ohm és ha még brumm van rakjak nagyobbat?
250V anódfeszt kapott. A kimenő az "körülbelül" illesztésű, egy szép méretes, kb. az impedanciának (úgy-ahogy) megfelelő hálózati trafó, de már lassan készülget a rendes kimenő is. (a drótok már megvannak
)
Csavar nincs benne, egy ilyen haylított lemez fogja körbe a 3 oldalát erősen össze van vele préselve és ezzel van rögzítve az egész. Max annyi tudok tenni hogy erősen összenyomom újra.
Megpróbálom, csináltam pár képet igaz elég rossz minőség de látszik miről is van szó. Kivettem a dobozából.
Találtam egy aranyos 800V/30A-es graetz-et pont jó lesz!
A töbiekkel ellentétben én nem javaslom a táp átalakítását greatz hidasra (de lehet, csak kérdés, hogy a trafónál szét lehet-e biztonságosan venni a közösítést). Szerintem maradjon közösítve az anódfesz testjével a fűtések egyik fele, és maradjon az egyutas egyenirányítás annyi módosítással, hogy először dobd ki belőle a három sorbakötött diódát a kiegyenlítő ellenállásaival együtt, rakj be helyette egy alkalmas diódát (1N4007, BY238, BA 159 stb.), ezután egy puffert (lehet 20 µF is), majd egy ellenállás (220 Ohm) és mégegy puffer (50 uF). A pufferek negatívja természetesen a közös testre megy.
A trafó zúgását persze meg kell szüntetni (csak kiszerelve fog menni), de előtte mérd meg mekkora áram folyik az egyenirányítás után (nem lehet több 50 mA-nál, ha több, akkor valami "jobban vezet" a szükségesnél), ha ez megvan, akkor konkrétan az EL 84-en is. A katódelenállás minden bizonnyal hidegítve van egy elkóval, ezt szinte biztosan cserélni kell (gyakran ennek hibálya okoz brummot, mikor alapból nem tökéletes a tápszűrés. A hálózatit lehet, hogy csak formázni kellett volna. Ha amit beraktál régi, azt is) egy 100 µF 25 V-os ide jó. Látom itt már túlhaladtak rajtam az "eszemények egy cöppöt".
A közösítés elvileg szétszedhető lenne igaz egy forrszemre van kihozva de látom a huzalt szóval óvatosan kivezethetném egy üres forrszemre.
Készítettem egy rajzot az eredeti felállásról. Az erősítőben található összes kondenzátort újra cseréltem már. Összesen 6db van benne. A kondicserét a brumm miatt gondoltam megejteni, mert sok csöves gitárerősítőnek csak ennyi baja volt hogy kiszáradtak a régi elkok benne. Csere után eltünt a brumm. Hát ezen nem segített. A rajzon minden ellenállás K Ohmos csak nem raktam oda a k-t mindegyik után. Az elkokat 42µF/450V, 33µF/450V, 33uf/450V-osra cseréltem.
Igy nem sok mindent árul el a rajz, megpróbálhatnád visszarajzolni az egész kapcsolást, hogyan kapcsolódnak az áramkörbe a táp alkatrészei, hogyan van előállítva az EL 84 rácselőfesze ?
Akkor a tápegység greatz hidas lesz köbzoli javaslata szerint ugye ?
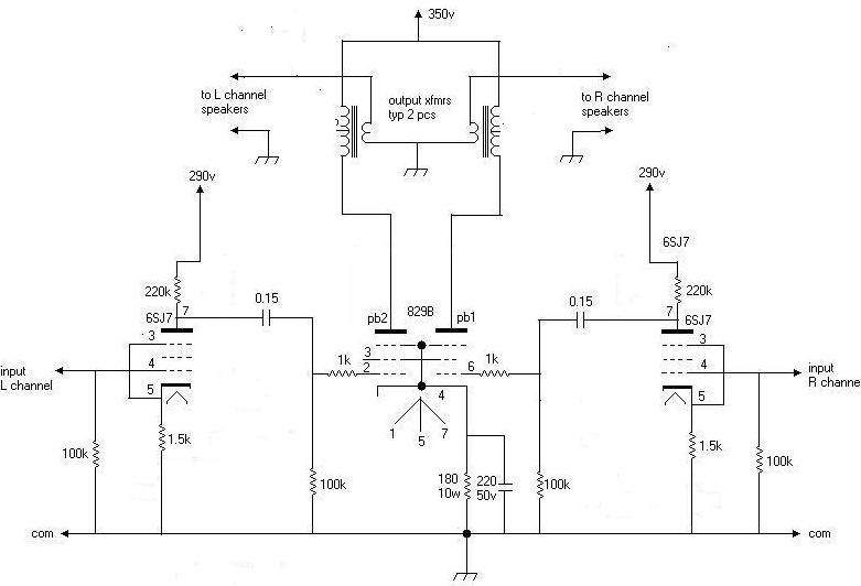
Találtam egy érdekes rajzot. Ennél vajon mekkora lehet az áthallás a két csatorna között?
Jobban megnéztem, és semmi különös nincs benne.
Hacsak, egy kis módosítással, és persze alacsonyabb érzékenységgel, két csővel sztereó SE-t lehetne belőle varázsolni.
Szerintem a segédrács köröket nem ide, hanem a tápegységhez rajzolták, nem hinném hogy bekötetlenül lennének, annak nincs meg a rajza ?
Érdemi áthallás biztos nincs, legalábbis az én GU 29-esemnél nem volt. megkergetett gu29
Ez most egy sztereo SE.
|
Bejelentkezés
Hirdetés |


A Spider 75 wattja viszont bírja


Egyszerű ám hasznos dolog.











