Fórum témák
» Több friss téma |
Persze. Arra gondolsz hogy mikor kikapcsolod akkor bekapcsolsz egy figyelmeztető led-et? kétállású morzés kapcsoló a tápra, egyik állás csengő, másik állás led (meg ellenállás). DE minek ? azért kapcsolod ki hogy ne fogyasszon, de ilyenkor a led fog fogyasztani, ami esetleg összemérhető a csengő áramfelvételével....
Idézet: „azért kapcsolod ki hogy ne fogyasszon” Nem feltétlenül. Lehet, hogy nem szeretné, ha zavarnák.
Igen, a zavarás végett szeretném. Sokszor dolgozom éjszaka és utána nem a legkellemesebb a jó dallamot hallgatni.
Utána nézek mi az a morzés kapcsoló, az ellenállást meg majd kiszámolom hozzá, de ebben is segíthetnétek, hisz Ti profik vagytok. Piros SuperFlux, 4 lábú LED- et szeretnék hozzá. Tudtommal ezek az értékei: Nyitó fesz: 2-2,2 V Áram: 30mAKöszönöm a választ!
Gondoltam, hogy erről lesz szó.
A LED-del kapcsolatban itt egy kis segítség, de hogy egyszerűbb legyen, gyorsan lefuttattam. Egy db LED, 2 V nyitófesz, 3,7 V táp, és 30 mA mellett egy db 68 Ohm-os ellenállást kell elé tenned. Kapcsolónak pedig megfelelő lehet pl. ez is.
Köszönöm a remélhetőleg nyugodt alvásomat! Sokat segítettetek!
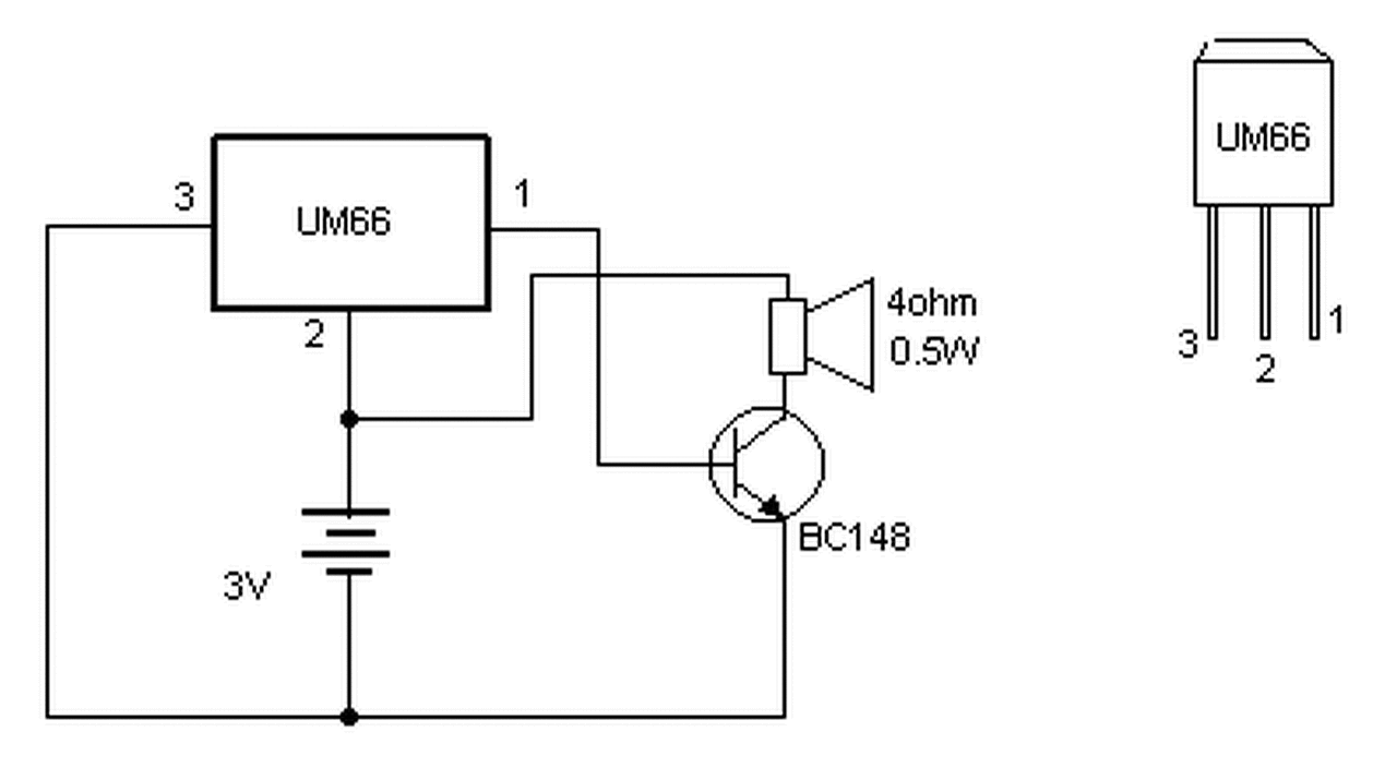
Hali! Ezt a bizonyos UM66-os sorozatú dallamgenerátort merre lehet beszerezni? Mert sehol nem találok. Ha tudsz valahol, vagy épp neked van, akkor jelezhetnél e-mailba is (***@***.***) Előre is kösz!
![]() Fórumba nem írunk e-mail címet, több okból sem! a.) A fórum lényege, hogy az információ megőrződik, visszakereshető, ezért nem "illik" magánba kérni az infót. b.) A spammer-robotok ezekre vadásznak, és ha csak nem vagy mazochista, aki élvezi, ha a postafiókját kéretlen reklámlevelek árasztják el, a saját, jól felfogott érdekedben se írd ki soha az e-mail címed! A helyesírásra meg legalább ennyire figyelj! Frankye
Sziasztok ha valaki ért az RTTTL dekódolásához kérem segítsen mert nem teljesen értem. A default durationt hogy tudom átszámolni másodpercekre?
Sziasztok!
Esetleg tudna segíteni Valaki abban, hogy a "Topi alkotta AVR-es" dallamcsengőt ,hogy lehetne úgy használni, hogy kiválasztom a dallamot, majd a nyomógomb megnyomásával mindig ezt játssza le.
Sziasztok, ennek a kapcsolásnak mekkora lehet a hangereje, egy egy szintes családi házban meghallható?
Bővebben: Link
Sziasztok!
Van egy dallamcsengőm ami felébreszti a gyereket ebéd utáni pihenése közben. Arra gondoltam tennék bele szabályozást hogy ideiglenesen levegyem a hangerőt. Jó lenne egy teszt-kapcsoló is, amivel meg lehetne szólaltatni bentről, hogy milyen hangos lett... Mindezt vmi relatíve nem ronda kivitelben, mert látszik a készülék. Hogy érdemes ehhez hosszáfogni, kezdőként?
Hello! Nem tudom miért kell egy szem kérdéshez, mindjárt új topikot nyitni? Ebből nem tudtál választani?
![]() De talán kezdőként legegyszerűbb, egy a hangszóróval sorba kötött ellenállással. Ha már tudod melyik hangerő megfelelő, akkor egy kapcsolóval rövidre zárod, amikor hangosan szeretnéd hogy szóljon. Akkor teszt sem kell. De a tesztet nem tudom,mert ez készülék függő lehet, hogy hol lehet belenyúlni. De legegyszerűbb egy pót távrángatóval.. üdv!
Sziasztok!
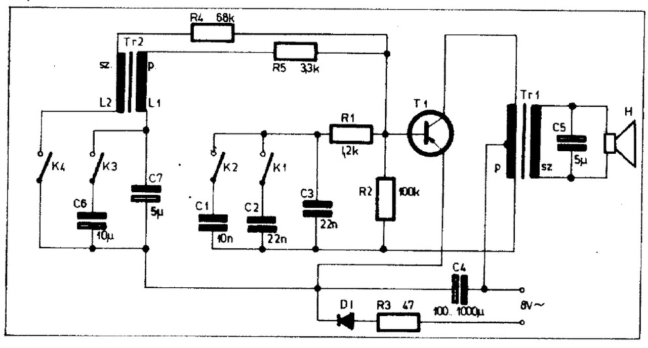
A Rádiotechnika 1982-es számában szerepelt egy "Trilla dallamcsengő" kapcsolási rajza, gondolom sokan ismeritek. Ezt az áramkört építettem meg, de nem szólal meg. Gyakorlatilag minden alkatrész a rajzon megadott, kivéve a tranzisztor: én BC212 használtam. Nincs valakinek valamilyen tapasztalata, hogy mi lehet a gond? Kb. 20 éve már megcsináltam, akkor rögtön működött, most semmi. Előre is köszönöm a segítséget!
Hello! Kapcsolási rajzot feltehetted, vagy megkereshetted volna, ne a segítőt terheld vele. üdv!
Hello! Ez a kapcsolás, pld. nem indul el, ha a trafó nem jól van bekötve, vagy nem az eredeti típust használod. Tranzisztor eredeti típusát is meg kellene nézni, és hogy amit használsz PNP-e. üdv!
Üdv!
Még csak nagyon kezdő szinten foglalkozom az elektronikával ezért gyakorolni szeretnék. Kerestem a neten egy egyszerű dallamcsengőt, de csak a kapcsolást. Most elösször próbáltam meg kapcsolásból nyákot készíteni.(Olyan már volt hogy néhány dologgal kiegészítettem egy rajzot.) Sprint Layout 5.0 programmal készítettem. Azt szeretném kérni hogy valaki "leellenőrizne" hogy jó-e így a terv vagy még mit alakítsak rajta? Van 2 alkatrész amit nem találtam meg az a V.K. (Váltókapcsoló) és a(z) NY.G.(Nyomógomb). Minden észrevételt,ötletet szívesen várok! Segítségeteket előre is köszönöm.
Hello!
- A kapcsolóhoz, mivel méretét nem tudod nem lesz szimbólum. De gondolom van 2-es és 3-as sorkapocs rajzolat. Mint a tápnál. - A tranyónál nem jó szimbólumot használtál, ennél a tranyónál a C-E fordítva van. - A tápfesz negatív pontja, nem a tranyó kollektorába megy, hanem az IC 8-as lábához.
Meg elég értelmetlen ezen felül a + táp vonala párhuzamosan duplán a 10µF kondiig. Egyébként olyan alapszabály féle, hogy hegyes szögben nem találkoznak vezetősávok a NYÁK-on.
Mivel a kapcsoló és nyomógomb nagy valószínűséggel nem a NYÁKba lesz beültetve, hanem a dobozra szerelve, nem is kell neki pontos rajz, egyszerű forrpontok, amiket majd kivezetékelsz. Aztán majd később ezt is elhagyod, és csak ráforrasztod alulról a megfelelő vezetősávra... Ez az áramkör annyira egyszerű, hogy tényleg csak a gyakorlás miatt lehet értelme NYÁK-ot csinálni hozzá. Elég lenne egy forrpontos próbapanel hozzá és összekötözgetni.
Itt ajkán a Fő út 60-ban lehet kapni. Ha kell, van ott hozzá BC 548-as tranzisztor. Itt van hozzá a kapcsolási rajza
A hozzászólás módosítva: Júl 22, 2015
Sziasztok!
A Rádiótechnika Évkönyv 1982-es számában szereplő dallamcsengőt szeretném megépíteni. Mellékeltem a rajtot és az alkatrész listát. Sajnos hiányzik a két trafó és a tranzisztor is. Ha valakinek lenne elfekvőben megfelelő (főleg a trafók érdekelnének), és megválna tőle, szívesen megvenném. Távolság nem akadály, postán is átveszem. Természetesen az alkatrészek árát és a postaköltséget is fizetném. Lehetőleg a leírásban szereplő trafók érdekelnének és megtisztelne vele az eladó, ha a bekötést is leírná a rajz alapján. Hálás köszönet előre is!
Hello! Célszerűbb egy kis régi zsebrádiót "levadászni" idősebb ismerősöktől. Abban az összes alkatrész megtalálható lesz..
Üdvözöllek benneteket,
Van egy dallamcsengőm ami gondolt egyet, és elromlott. A következő a felállás: A csengőn található egy 5 pines csatlakozó amin keresztül további két hangszóró van csatlakoztatva az auido outputra, valamint az a gomb, ami a kapun van (12V). Gondolom a relé egy áramkört zár mikor megnyomod a gombot, és ezért 'szólal meg' a csengő. Mi szokott tönkremenni ezekben? Egyáltalán nem értem a működését. Mi célt szolgálnak benne ezek a kondenzátorok? Elemet cseréltem benne (kb 10 évig bírta benne 2db 1.5V-os ceruzaelem) Ezt még apám alakította át, és működött is kb. 25 évig. A képeket mellékelem róla. A hozzászólás módosítva: Jún 18, 2018
A relé behúz? Valószínűleg annyi, hogy a 12V a nyomógombtól megy a relére, ahol van egy kis kondis késleltetés, tehát ha röviden nyomják, akkor is tovább is behúzva marad. A képe alapján elég sok a kóc, de ha eddig működött... Talán a relé egyik érintkezője a tápot kapcsolja a panelra (vagyis a testet, a plusz fix), a másik pedig a hangszóróval sorba kötött ellenállást zárja rövidre.
A hozzászólás módosítva: Jún 18, 2018
Igen, a relé behúz. Az lehet, hogy a paca chip mondta fel a szolgálatot?
Az is lehet, de gyanús, hogy eddig jó volt és most adta be az unalmast, amikor hozzá kellett nyúlni. Elég feketének néznek kis a relé érintkezői is. Mérni kellene pár dolgot. Elemek feszültsége a panelen, érintkezők átadnak-e, mennyi ideig van behúzva a relé, a hangszóró és a soros ellenállás ép-e, stb... A hangszóró kimenetre egy másik biztosan működőt rakva hallható lenne, hogy nem csak annyi-e a baj, hogy nem hallani a hangját.
A hozzászólás módosítva: Jún 19, 2018
Működik, köszi a segítséget! Ahogy mondtad, az érintkezőkkel volt a gond, nem érintkeztek rendesen az elemhez.
A hozzászólás módosítva: Jún 19, 2018
Jujuj,ilyet nem szabad írni, a falnak is füle van
![]() Idézet: „a soros ellenállás” Így helyes: a hangszóróval sorba kötött ellenállás |
Bejelentkezés
Hirdetés |




Utána nézek mi az a morzés kapcsoló, az ellenállást meg majd kiszámolom hozzá, de ebben is segíthetnétek, hisz Ti profik vagytok. Piros SuperFlux, 4 lábú 

















