Fórum témák
» Több friss téma |
Hello!
Galvanikus elválasztáshoz trafó kell és a feszültség szabályozást külön kiépíteni egy poptón keresztül vissza. üdv! proli007
Üdv Mindenkinek!
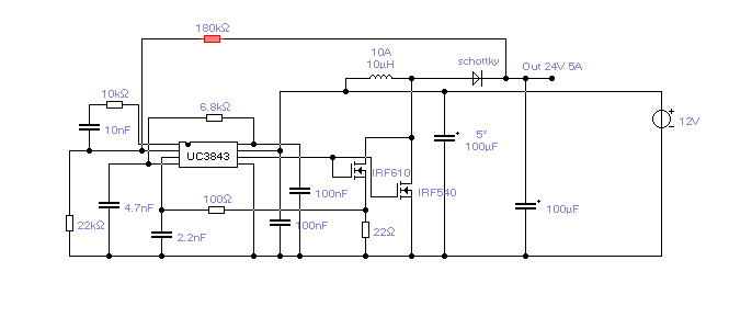
Nekem olyan problémám van, hogy van egy 12V-os szélkerekem, ennek a kimenetét szeretném step-up konverterrel megduplázni 24V-os pakk töltéséhez. Megoldható-e ez viszonylag egyszerűen, vagy érdemes inkább 24V-os szélkeréken gondolkodni? 12V-ra általában 5-8A csordogál, de erős szélben 20A fölé is felkúszhat. Előre is köszi a segítséget. Üdv, FreeX
Sziasztok. Elektromos rásegítést szeretnék a bringámra. van egy 48v os motorom. 2,5A van a tábláján. Szeretnék egy olyan konvertert ami mindkét irányba működik.
Egy 12 volt 20Ah-s akksiról szeretném hajtani, és lejtőn ezt visszatölteni.
Hali!
Hát tudnék mesélni a témában. Nekem volt elektromos bringám, amit átalakítószet segítségével építettem. Az elméleti rész egy dolog, a gyakorlat teljesen más. Elméletben ha a motorod 48V/2.5A, akkor az olyan kb. 120W-os. Ha jól emlékszem átlagosan 100-120W teljesítmény kell egyenes úton egy átlagos 10-15km/h tekeréshez. Tehát elméletileg működne. Ha a villamosság szempontjából nézzük, akkor elméletileg (mindenhol 100% hatásfok, ami közel sem igaz a gyakorlatban) 12V-ról 10A kellene azonos teljesítményhez. Ezt elméletileg 1 db 12V/20Ah akku 2 órán át biztosítja. A gyakorlat mást -szomorú képet - mutat. Az én elektromos bringám is 48V-os háromfázisú agymotorral volt szerelve, rendes vezérlővel, tehát áttételi veszteség - ami cseppet sem kevés - nem volt. Mindemellett 4 db 12V 20Ah akku biztosította a 48V-ot, ez a 4 db akku 30-as tempó mellett maximum 35-40km-re volt elég. Természetesen ez nem rásegítés volt, csak a motor hajtott. Gyakorlati rész az is, hogy megmértem az áramot, egyenes úton 48V melett 8-10A folyt, de a legkisebb emelkedőre/kátyúra/gázadásra 20A fölé szökött az áram. Vagyis közel 1kW teljesítményt adott le a motor és húzott ki az akkupakkból. Szintén gyakorlat, hogy az akkuk a kapacitásukat a névleges terhelés mellett adják le, tehát esetedben 2A-t 10 órán keresztül. Ha 10A-t húzol ki, nem 2 órán át adja, hanem mondjuk 20-30 percig, vagy addig se. Természetesen az akkun a nagy áramú igénybevétel úgy jelentkezik, hogy töredéke ciklust fog kibírni, mint ami garantált. Napi használat mellett szerintem pár hónap maximum. A másik tényező az áttétel, gondolom a 48V-os motorod magas fordulatú, amit keményen le kell áttételezni. Ez nem kevés veszteség. A másik gyakorlati dolog a visszatöltés. Nincs értelme vele foglalkozni, alig 3-4%-ot tudsz visszatölteni. Gondold el meddig gurulsz a lejtőn (percben) és mennyit töltöd az akkut (órában). Az sem jó, hogy töltéskor nagy áramot küldesz bele, mert a 20Ah-s akku 3-4A-t még elvisel, de efelett keményen gázosodik, ergo rendkívül hamar tönkremegy. Hidd el én ezeken mind túl vagyok, az indexen az elektromos bringa fórumon leírtam a szenvedéseimet, lehet meríteni belőle. Tehát az javaslom, ha a motorodhoz ragaszkodsz, vegyél 3-4 db kisebb akkut (7-9Ah), ezeket kösd sorba és pwm vezérlővel használd. A visszatöltést pedig úgy felejtsd el, ahogy van. Ha ennél jobbat akarsz, akkor sok helyen árulnak 40e Ft körül átalakítószetet, beruházol arra, gyakorlatilag 1-2 nap alatt elsőkerék hajtású ebringát varázsolhatsz szinte bármilyen hagyományos bringából. A szetben benne van minden, agymotor küllőzött felnivel, vezérlő, gázkar, pedelec (ami hülyeség). 3 akku kell hozzá, amit 10-12e Ft-ért megkapsz, így nagyjából 50-55e Ft között megvan a teljes átalakítás. Szóval a hosszúra sikerült offolásért elnézést kérek, remélem sikerült a lényeget leszűrni belőle. Üdv.
Ez egy 3 kerekű reku.
Full házi gyártmány. A motor fordulata 3100/min. A visszatöltést meg sík úton is szeretném. Ha éppen nem vagyok lusta, akkor visszatekerném. Ezenkívül a világítás akksiját is erről szeretném tölteni. Nem akarom több 100 km en használni. En úgy tudom 40 km/ h esetén 120W szükséges a légellenállás leküzdésére. Nekem csak ezért kellene. A saját erőmet meg a haladásra tudnám fordítani.
Szia . Nekem van egy gyári Lofty elektromos 3 kerekűm eladó ha esetleg érdekel .
Sziasztok, egy 12V-ból 200V dc-dc konverter érdekelne kb. 800mA teljesítményel. A fórumon találtam egy kapcsolást ami egy nixiecsöves óra tápja de ez nem szolgálja a megfelelő teljesítményt. Lenne esetleg egy ilyen ic ami ezt tudná? Köszönöm.
Üdv. Merida
Hali! Üdvözlök mindenkit!
Én még teljesen új vagyok itt....és nem is értek a témához, de a következőre lenne szükségem: autóban lévő 12V-ot kellene 40 V körülira átdolgozni. Az áramerősség ha csökken nem baj. ( egy szerkezetet fog meghajtani, ami az elektrolízis elvén müködik) Van szakim aki talán megépíteni, de kapcsolási rajzot kér tőlem. Tudtok segíteni? Vagy van köztetek olyan aki meg tudná ezt építeni? aki tud segíteni, az kérem írjon: ferenczigergely@gmail.com Köszönöm!
"Az áramerősség ha csökken nem baj" - mihez képest? Egy táp akkora áramot tud leadni, amire méretezve van.
A kulcsszó: step up, vagy boost-converter.
Például:Bővebben: Link
Értem! Bocsi valóban nem vagyok járatos az ilyenekben sajna....de igyekszem tanulni! A lényeg az, hogy ebben a szerkezetben a feszültség a lényeg. Az adataim amik vannak, azt mondják, hogy 36-40 volt között a leg ideálisabb a hatás...."a feszültség állandóan tartása a szerkezet egyik legfontosabb eleme, míg az áramerősség esetleges vesztesége nem okoz jelentős effektus csökkentést. A hatásra nincs olyan mértékben hatással, hogy azt figyelembe kellene vennünk."
Ezt írták szó szerint a füzetében! Tudtok segíteni?
Szervusz!
![]() Megvan a gép. 10km/h-nál 1A, 16-18km/h 2A, 25km/h 5A sík úton. Rá kellene pakolni még egy 17Ah pakkot, de nem tudom, hová. Hogy állsz a szélgépekkel? Gyere vissza a szélerőmű házilag fórumra. Üdv. ![]()
A járműnek van légellenállása, és gördülési ellenállása is.
A villanymotornak hatásfoka, ami 70-80%. A légellenállásod a rekuval jó lehet. Mi gátról gurulásztunk, és a lábunk is fékezte a gépet, vízszintesbe húzva messzebrre gurultunk. A gördülési ellenállást a töbegcsökkentéssel lehetne csökkenteni, de az akkuk felnyomják a tömeget. Vagy 40kg-os bájszikliszt a megoldás.
Sziasztok!
Egy laptophoz szeretnék invertert készíteni. Célkitűzés hogy teherautóban illetve személyautóban is lehessen használni. Tehát a cél : 12 vagy 24V körüli feszültségértékből előállítani 19V-ot,3.42A terhelhetőség mellett. Az áramot figyelembe véve 5 A-es terhelhetőségű eszközben gondolkozom,jó ha van tartaléka. Két dolog jutott eszembe : 1. Keresni egy olyan ic-t ami egyszerre Buck - Boost converter : A két oldallal ezelőtt linkelt LTC3780-on kívül mást nem is nagyon találtam,vagy 2. Csinálni egy step down részt a 24V-os részhez pl LM2678-ból (szabályozható verzió) illetve egy step up-ot a 12V-hoz ami előállítja a 19-et. És akkor jöjjenek a konkrét kérdések : Melyik verziót célszerű használni? Hatásfok és ár szempontjából gondolom... Ha az utóbbit,tudtok ajánlani egy step up convertert megadott paraméterekel? Én sajnos a national oldalán a szűrőkkel nem jutok dűlőre,nem találok megfelelő paraméterűt. Elképzelhető hogy ekkora teljesítményben nem is létezik? Illetve tudtok-e ajánlani az egész táp kimenő ágába valami védelmet,ami a 19 V meglétét figyeli és egyszerűen lekapcsolja a készüléket ha megemelkedik? Köszönöm Szépen előre is Üdv Kicsa
Az LTC3780 nagyon jó hatásfokú, csak panelt kell reszelni hozzá, az meg nem lesz egyszerű menet. Nekem sikerült szerezni chipeket, de egyelőre ott pihennek a fiókban...
Neked talán jó lenne invertáló kapcsolás is, ha nem lényeges, hogy a laptop földje azonos legyen az autó földjével. Bár azért ha pl. egy usb kábelt bedugsz és annak a másik vége leér valami fém részhez az autóban, akkor az problémát csinálhat. Inkább valami flyback táp lenne célszerű, ha kell a széles átfogás és a közös föld. Esetleg lehet két független tápot építeni, egyik 24->19, másik 12->19V, és ha a betáp eléri a 19V-ot, akkor egy relével váltani közöttük. 12->19V-ra keress itt valamit:Link 24->19V-ra pedig jó lesz az LM2678 Elméletileg jó lenne a két táp egymás után is, de az LM2678-nak kapcsolgatnia kell ahhoz, hogy a boost kondenzátora feltöltődjön, és kicsi legyen rajta a veszteség. Ha viszont ezt belőnéd, hogy mondjuk adjon a kimenetén 19,3V-ot, akkor nem kapcsolgat, amennyiben csak 12V-ot adsz a bemenetére. Ha nem kapcsolgat, akkor pedig a boost kondenzátor lemerül, és nem fog a kapcsolóeleme állandóan vezetni. Meg jó kérdés, mit szólna a két táp egymáshoz, nem merülnének-e fel stabilitási problémák.
Szia!
Az LTC3780 jó lenne akkor erre a feladatra?Milyen tokozású? Mert a kapcsolási rajz alapján talán nem lenne olyan nehéz hozzá nyákot készíteni. Vagy nehéz megoldani a zavarvédettséget/valami speciális dologra kell gondonom? Ha ez nem járható út,akkor szerintem maradok a 2 tápos verziónál,az LM2587 -ADJ verzió tetszik a legjobban,viszonylag egyszerű. Az átkapcsolást hogyan lehet megoldani egyszerűen? Hirtelen így egy komparátor ugana be,jó fele tapogatózok? Illetve a védőelektronikára van-e valami ötleted,ha mondjuk valami hiba miatt 20 Vnál többet ad ki az áramkör (pl a step down rész meghal és átmegy rajta a 24 V) akkor lekapcsoljon? Valami zéner diódás megoldásra gondoltam csak amiket találtam kapcsolás,mind kisteljesítményűek ehhez képest. köszönöm szépen Üdv Kicsa
Szedd le az LTC3780 adatlapját, abban benne van. Meg vannak a Linear oldalán application note meg hasonlók hozzá, ott még lehet információkat találni.
Komparátor felesleges, elég egy zener, egy ellenállás, egy tranzisztor és a relé, meg a relé tekercsével ellenpárhuzamosan egy dióda. Zener legyen 18V-os, sorba vele egy 2k ellenállás és úgy a tranzisztor bázisára. Így ha a betáp felmegy 19V fölé, akkor a tranzisztor bekapcsolja a relét. Védelemre meg tirisztor és olvadóbiztosíték. Bemenetre teszel egy 5A-es biztosítékot, anód megy a biztosíték után a tápra, katód a gnd-re, a kimenetről meg menjen egy 19 vagy 20V-os zeneren keresztül a tirisztor gate-re, illetve a gate-ről még egy 100 ohm körüli ellenállás a katód felé. Így ha a kimenet valamiért túlmegy a 20-21V-on (ennyit el kell viselnie még a laptopnak), akkor a tirisztor rövidrezárja a betápot és kiég a biztosíték.
"Illetve tudtok-e ajánlani az egész táp kimenő ágába valami védelmet,ami a 19 V meglétét figyeli és egyszerűen lekapcsolja a készüléket ha megemelkedik?"
Erre tudok egy javaslatot: A kimenettel párhuzamosan köss be egy tirisztort. A + kimenet és a gate közé köss egy megfelelő feszültségű zenert (esetleg sorba vele egy kis értékű ellenállást). Mindezt egy biztosíték után. Ha megemelkedik a feszültség, begyújt a tirisztor, azonnal rövidrezárja a kimenetet. Olyan tirisztornak kell lennie, ami elbírja a táp rövidzárási áramát addig, míg a biztosíték kiolvad. Így tuti nem juthat nagyobb feszültség a drága számítógépre. Primitív megoldás (kevés dolog romolhat el benne), hiba esetén biztosítékot kell cserélni, de ha nagyobb a kimenőfesz, akkor ott előtte már úgyis elromlott az elektronikában valami. Másik megoldás a szupresszor, abból pontos értékűt és elég nagy áramút használva (szintén soros biztosítékkal) ugyanezt az eredményt lehet elérni. Mindkét esetben a kimeneti feszültség figyelő pontnak a biztosíték után kell lennie, mert a biztosítékon fog némi feszültség esni, azt ki kell kompenzálni. (Egyébként én megpróbálnék venni egyet, (pl. ezt itt) nagyon sokat el lehet szórakozni a jó megoldás kifejlesztésével.)
11075Ft-ért lehet, hogy tényleg nem éri meg építgetni
Sziasztok!
Hát jól feladták a kis kínaiak a leckét! Maga a 2 ic kb 5e Ft és akkor még semmit nem csináltunk. Hozzá az összes aktív-passzív elem..nyák,vegyszerek,idő és semmi nem garantálja hogy egyből működik is. Hát köszönöm szépen a segítséget,úgy néz ki hogy marad a vásárlás. De azért az építés öröméről sem mondok le mert közben készül majd egy másik konverter is,ez csak 24 -->19,erre pedig ott az LM2678. Esetleg ha felraknám a készülő nyáktervem,át tudnátok nézni? most készítek először kapcsolóüzemű 'tápot',nem igazán tudom hogy mire kell figyelni. Üdv Kicsa
Ha megnézed az adatlapját, akkor a Figure2-n vastag vonallal jelölt részek minél rövidebb legyenek. Illetve a C1in és a D1 felső vezetéke azért van olyan ferde vonallal rajzolva az IC tövéhez, hogy azok az IC tokjánál találkozzanak a többi vezetékezéssel, ne 1-2 centivel távolabb. Pl. a betáp úgy nézzen ki, hogy jön a vezeték az IC lábához és onnan menjen a kondenzátorra, ne úgy ágazzon el valahol kétfelé. Persze ezek nem mindig tarthatóak, de azért törekedni kell rá. Az induktivitás útvonalát viszont felesleges reszelni, az nem baj, ha hosszabb vezetékkel csatlakozik, de a két vezetéke egymás mellett fusson, hogy a mágneses szórás minimális legyen.
Értem,akkor remélem hogy körülbelül jó lesz így ahogy most van. Csatolok egy képet,rápillantanál hogy akkor megfelel-e a kritériumoknak? Az hogy a lábak mindenhol stimmelnek-e,majd még ellenőrzöm de szerintem jó minden.
köszi szépen
Az egyes és a négyes láb között mi az a kondenzátorszerű valami a kimeneti elkó és a schottky között?
Az On/Off lábat nem kell, sőt nem szabad felhúzni a tápra, mert max 6V engedhető meg rajta. Van belső felhúzója, így ha ki akarod kapcsolni, akkor elég csak GND-re húzni. Ha be akarod kapcsolni, akkor csak egyszerűn hagyni kell lebegni. Ezeket leszámítva szerintem jó lesz.
Az egyes-négyes között oda saját kútfőből raktam egy 100nF zavarszűrésre,kimenet-gnd között van. Inkább vegyem ki? Azt hallottam hogy a kapcsolóüzemű tápok sok zavart termelnek,gondoltam javítok vele valamennyit rajta.
Az on off lábat akkor félreértelmeztem,akkor sima kapcsolóval földre kötöm vagy lebegve hagyom,akkor gondolom az Ron/off ellenállást is kivehetem. Köszönöm szépen!
Az egyes láb a kapcsolóelem kimenete, azt lehet, hogy ki is nyírod az odakötött kondenzátorral, de hogy nem fog működni, az biztos. Ott négyszögjel van üzemszerűen, és a minél meredekebb átkapcsolás a cél, ezen meg csak rontanál a kondenzátorral. Azt a kondenzátort inkább a bemeneti elektrolitkondenzátorral kösd párhuzamosan. Apropó ide low-esr elektrolitkondenzátorok kellenek, olyanokat vegyél, ne "sima" elektrolitokat.
Rendben van,ebből is látszik hogy nem értek sajnos a kapcsolóüzemhez.
Akkor átkötöm a bementi elkoval párhuzamosan. Az értékeket már kiszámolgattam az adatlap alapján hogy miből megkora kell,és köszi hogy szóltál,figyelek majd az low esr-re is. Köszönöm szépen a segítséged! Ha kérdésem van akkor még jelentkezem majd. Szép estét! Üdv Kicsa
Szia(sztok)!
A tirisztoros védelmet így gondoltátok? Szimulációban nem akar működni de lehet hogy csak én rontottam el valamit? Bal oldalon értelem szerűen a betáp van,a voltmérő helyére pedig a laptopot kötném. Üdv Kicsa
A zenert megfordítanám, de egyébként erre gondoltam. (Jópár professzionális rádióadóvevőt programozó kütyübe építettem ilyet.)
(A szimuláció néha nem követi tökéletesen a valóságot...)
Szia!
Rendben megfordítom akkor. A 100 Ohm jó lesz oda? Illetve tirisztorból BT258X - 500R typust találtammezek a paraméterei : THYR. 500V 5A(75A 10mS) Igt/Ih<50/0.3mA Ez jó nekem ide? Megmondom őszintén,ilyen alkatrésszel még nem volt dolgom. Köszönöm szépen Üdv Kicsa> |
Bejelentkezés
Hirdetés |














