Fórum témák
» Több friss téma |
Hello!
Ez a téma itt már messze OFF! Ez egy lemezelt trafó, amit elvileg szét lehet szedni. Kivétel (amire nagy esély van) hogy össze van hegesztve az I lemezek az E lemezekkel, vagy műgyantával van impregnálva. Akkor nem biztos, hogy érdemes szétszedni. Szerintem másik trafó a jó megoldás. De gondolom, valami erősítő lenne, hogy ragaszkodsz a 13V feszültséghez. Elvileg lehet DC konverterrel feltornázni a feszültséget, csak szerintem értelmetlen. Ahhoz is elektronika kell, és még egy plusz tekercs is. De még azt sem lehet tudni, hogy terhelve volt-e a trafódon meg a 10V vagy sem. Vízbe semmi képen ne tedd, mert benne marad és megszűnik az életvédelmi szerepe. Azt ragasztott ferrit magoknál alkalmazzák, ahol aztán áttekerik az egész trafót. Vagy is van ideje kiszáradni. üdv! proli007
[OFF]
Akkor ezt így hagyom és majd veszek egy másik trafót helyette. A trafó terhelve volt 10V. Köszi a segítséget,legalább megint megtudtam 1-2 dolgot
Sziasztok, nekiláttam egy elég komplett fejlesztőeszköz építésének. (A 0-ról indulok.) Nos nagyjából körvonalazódott, hogy milyen áramköröket fog ez tartalmazni. Így nagyjából tudom a táp igényeket is. Ahogy számolgattam. Ha minden működik akkor max. 50W-os terhelésre kell számítani. Na és a lényeg. Tápot is tervezni kell hozzá, de mivel az ÁK-ben vannak digitális és analóg részek is, ezért kissé összetett tápot kell hozzá készíteni. És mivel diákok fogják használni az ÁK-ört, ezért fontos hogy max. törpefeszültség legyen a betáp oldalon. (Majd notebook táp fogja üzemeltetni.)
Vagyis a bemeneti oldal 12-30V DC. És ebből kellene nekem előállítanom az alábbi feszültségeket: DC +12V 1,5A (Terh.: digitális)-->+15V DC +12V 0,5A (Terh.: analóg) -->+15V DC +5V 2A (Terh.: digitális)-->+8V DC +3,3V 1A (Terh.: digitális)-->+6V DC -12V 0,5A (Terh.: analóg) -->-15V Nos én úgy gondoltam, hogy valami kisebb kapcsoló üzemű táppal előállítom a fő fesz. szintek 130-150%-át. És ezekből állítom elő a stabil értékeket. (DC-DC konverterekkel.) (Ez bonyolultnak tűnhet, de viszont stabil a kimeneti fesz. És nem függnek egymástól az értékek. A visszacsatolást az 5V-os ágba gondoltam (+8V-os ág) Mi erről a véleményetek? (Gondolkodtam, azon is hogy valami házimozis lejátszó tápját átalakítom, de ez ha többet is el kell készíteni akkor már nem járható út. Ill. ehhez is kellene az ágankénti szabályozás, akkor meg mindegy ha építek egy komplettet.)
Találtam egy szimpatikus IC-t erre a célra: UC3844
Csatoltam az adatlapot. A 8. oldalon található Flyback típusú szabályozó nagyon tetszik nekem. Ha ezzel oldanám meg a lent vázolt problémát. Ill. mivel még soha nem építettem önállóan kapcsi üzemű tápot, ezért nem vagyok tisztában a menetszámok arányával. (Tudom hogy elég kicsi menetszámok szoktak lenni nagyfrekis trafóknál a sima 50Hz-es trafókhoz képest.) De mégis valami kiindulási alap kellene. Vagy valami méretezési képlet, amit lehet ilyenkor használni. Ill. tudtok nekem valami vasmag fajtát javasolni, ami lehetőleg olcsó. (Boltban kapható.) És megfelelne a kitűzött célnak.
a net tele van konkrét menetszámokat és induktivitásértékeket tartalmazó leírásokkal. Fontos, hogy légréses trafóvasat használj. Bővebben: Link
Nem ismerem ezeket, de pl. EC35-ös ferrit mag jó lenne, ha 52kHz a kapcsolási freki? (50W-ot kell átvinnie)
Keresgéltem, és azt találtam hogy 50-100W-ra ajánlják.
(Igaz, 100kHz-re voltak megadva az adatok.)
Köszönöm a segítséget, ezek a linkek azért nem jók, mert nekem 12-30V - ból kell előállítanom a szükséges feszültségeket. Arra már találtam egy nagyon hasonló kapcsolást. Azzal már nem lesz gond. A trafóról viszont még mindig semmit nem tudok. Jó lesz az EC35-ös ferritmag? Ill. kell vajon légrés? És ha kell, akkor azt mi alapján kell beállítani. Na még kutakodok és olvasgatok ez ügyben is egy kicsit.
Imádom a kínai fórumokat: Kattints a képre
Neki ezzel több problémája is volt, ahogy olvastam. Melegedett a zénerdióda. Ill. elég kicsi frekin üzemelt. És ha jól értelmeztem akkor még a vasmagról is írt valamit hogy nagyon kicsi teljesítményű. A kapcsolást átnézem az eredetihez képest és majd mérlegelek. Itt találtam egy nagyon jó kis katalógust a ferritekről. Inkább nem terhelném vele a szervert. (12MB):Ferrit katalógus
Üdv.: Miki
Ezért jó az, ha valaki problémákba ütközik. A fejlődés és fejlesztés a problémamegoldáson alapul. Sok sikert!
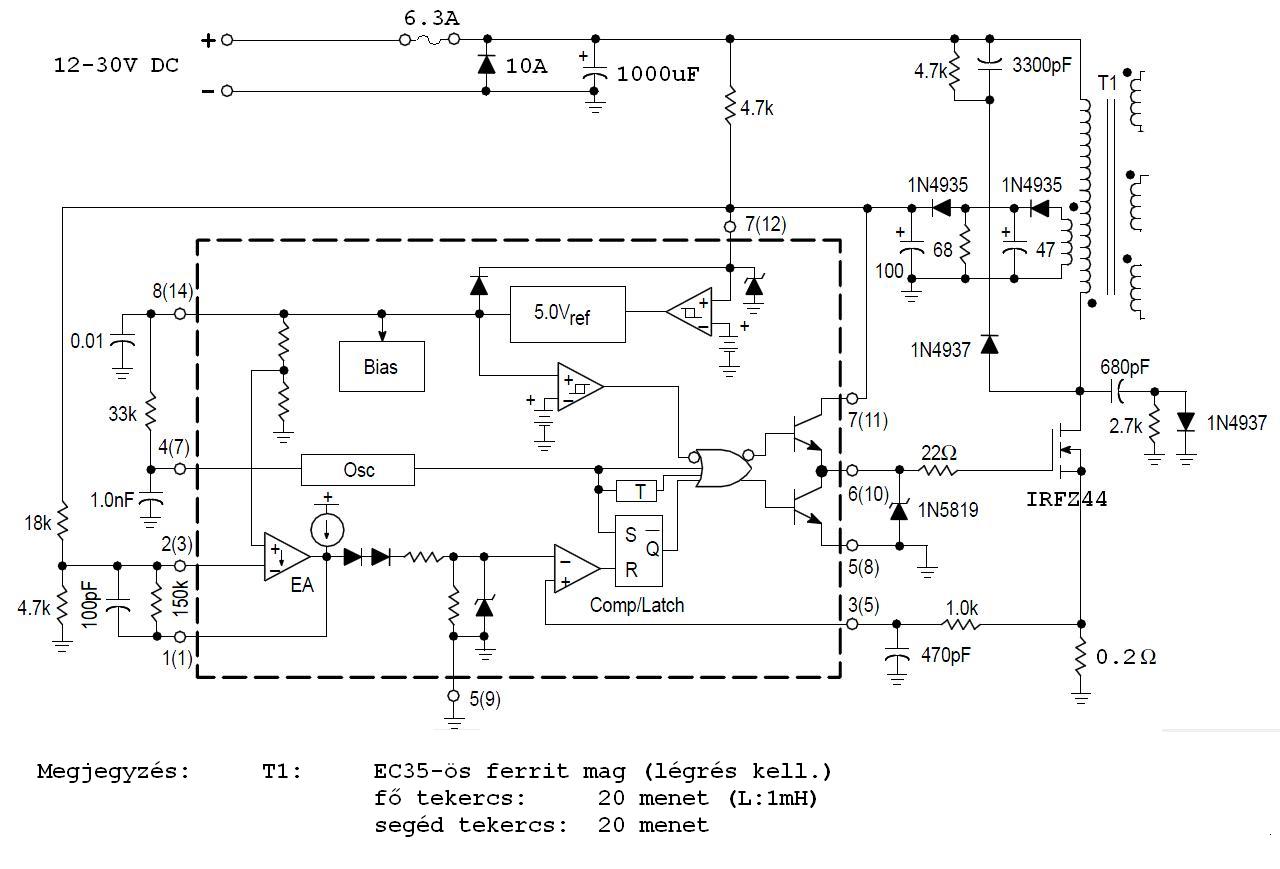
Összedobtam az eddigi információimat ebbe a kapcsolásba. Jó ez így szerintetek? Elég lesz oda az IRFZ44-es. (UGS max.: 60V) Vagy keressek nagyobb feszültségűt? A többi paraméternek ahogy néztem megfelel. Illetve, alul megadtam az általam kalkulált menetszámokat. (Ezeket úgy számoltam, hogy ha a bemeneti fesz. 12V, akkor is még a szekunder oldalra ne egy menetet kelljen feltenni, ha pl. 7V-ot akarok levenni.)
Átírtam pár értéket, és így már 60W-ot tudnia kellene a számításaim szerint. Módosítsak rajta valamit szerintetek?
Hello! Nincs valakinek elfekvőben egy 24V 3,5-5A to 12V 3,5-5A áramkörről kapcs rajza? Örülnék neki. Üdv S.
Fórum visszaolvasása, Google, wikipedia, illetve választott IC adatlapja.
Hello, miben különbözik egy LM78XX -el és egy Step down konverterrel szabályzott feszültség?
Csak annyiban, hogy az LM78xx az disszipatív módon elfűti a felesleges feszültséget, a step down meg nem.
Sziasztok!
Van 2db EM80-as csövem, és szeretnék egy sztereó kivezérlésjelzőt csinálni belőle. USB-ről szeretném táplálni, szóval kéne egy DC 5V 500mA-ből DC 250V, és minimum 5,2mA-t előállító áramkör, és egy DC 6,3V 400mA a fűtésnek. Tud valaki ilyen kapcsolást? Vagy más kapcsolást kiegészítve? Vagy pár alkatrész cserével...
Szükséglet:
6.3V x 400mA = 2.52 W 250V x 5.2mA = 1.3 W Összesen = 3.82 W Forrás: 5V x 500mA = 2.5 W Tehát nem fog menni...
Talán itt a fórumban olvastam, hogy valahol meg lehet emelni az usb max kimenő áramát.
Ha más megoldás nincs, akkor 2 USB-ről. Az már 5W.
Szerintem alapból 100mA, szoftveresen 500mA, de javítsatok ki, ha rosszul tudom.
Sziasztok!
Szerintetek egy pc tápellátását meg lehetne e oldani házilag dc-dc konverterekkel +20-30V körüli egyenfeszből üzembiztosan? A fogyasztás max 50W körül lenne. Sajnos a gyári dcdc konverterek (picopsu) eléggé drágák, és általában 12Vról mennek, amihez egy megfelelő teljesítményű adapter szintén nem lenne olcsó.
Lehet, hogy én tudom rosszul, de mintha valamikor, valahol úgy olvastam volna, hogy az USB port 500mA-t képes leadni maximum, és hogy ez azt jelenti, hogy tán a mikrovezérlős cuccok, amik nem csak a tápot szedik le a gépről, de települnek is, azok annyi áramot kapnak, ami nekik kell, szemben azokkal, amiken nincs szoftveres korlátozás, tehát amit csak rádugok, elvileg maximálisan terhelhető.
Utánanéztem, 500mA a maximum, de csak ha az operációs rendszertől kér a "fogyasztó" plusz áramot. Alapból 100mA-t kap minden készülék, kérdés nélkül.
tervezz USB 3.0 portra az max 900mA, persze csak szoftveres konfig után, egyébként 150mA.
Molex vagy eSata port miért nem jó? Az is van minden gépben! Firewire -> 7W
Egyébként nem mértem meg, mert nem tudom, hogy tudnám, mert a legkisebb ellenállásom 100 ohm.
Ha ezt sorba kötném az 5V-al, akkor 50mA-nek kell átjönni rajta. Megmértem, és 50mA, és ha rákötöm az ellenállást az 5V-ra, és az ellenálláson mérek feszültséget, akkor 4,9V van. De ha rá kötök párhuzamosan 14 LED-et, fényesen világít mind. Amihez szerintem több kell 100mA-nél. És azért USB, mert mindenen van, ki van vezetve, és egy nyákból is könnyen tudok csatlakozót csinálni.
Szia!
Igen.....van is többféle rajz Skori , Proli007 stb szerzőktől. bár az anyagára magasabb mint a kész gyári 12V-ról menőnek...ennek van 24V-s autós változata is..... |
Bejelentkezés
Hirdetés |




(Igaz, 100kHz-re voltak megadva az adatok.) 





