Fórum témák
» Több friss téma |
Tetszik a hasonlat de meg nem vesztem el
att nezettem egy tanarral es hat o is ugyan irn velemenyyel volt erol a rajzrol...nah szoval akkor a problemam meg mindig adott van egy 4kw os motrom vezerles nelkul :S mit javasolnatok milyen megoldast egy ien nagy teljesitmenyre? Elore koszi a valaszokat ![]() A hozzászólás módosítva: Szept 14, 2012
Légyszi nézzétek meg a rajzot.
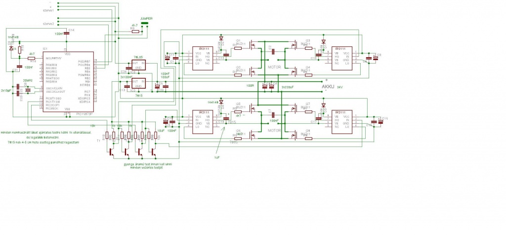
Remélem érthető lesz. A fetek lábait 2 konfigurációban kell meghajlítani. A textilbakelit, és a rézlemez rései kialakíthatóak akár vasfűrészlappal is. A belűlről süllyesztett M3 csavarok alá vannak süllyesztve, hogy a homlokfelület ne érje el a gate-t. A két rézlemez szendvicsbe fogja az alkatész lábakat. Az M3.as anyákat nem rajzoltam be(minek). Ezek a csavarok kizárólag az összeszorítást biztosítják! Áram hozzávezetéshez ez édeskevés lenne. A hozzávezetést vagy meghosszabbított rézlemezekbe fúrt minimun M6 csavarral oldom meg, vagy ráforrasztom a fedő rézlemezre. A gate mehet nyákba. Szerintem ezzel a technikával oldható, könnyen cserélhető, nagy teljesítményű hidakat lehet csinálni. A fetek hátoldala egy hűtőtömbre illeszkedik , ami egy bordára van felcsavarozva. A fedő rézlemezek azért vannak kiréselve, mert egyeznek az alattuk levő lemezekkel.(most így volt egyszerűbb nekem megrajzolni). Üdv
Még egy dolog. Egy képernyőfotó, levett lemezekkel, hogy egyértelmű legyen a bakelit réselése is.
Nem értem miért is felejtős a nyák. Nálunk a TO220-as fetteket használunk a hidakban, és nyákon visszük a delejt. 44AC-ról megy a szervó és 15A az áram korlát. Néhány száz kilókat emelget és mégy nyák a hídban nem ment tönkre pedig már jó pár fet-et kellet cserélnem. AMC szervókat is felhozhatnám példának abban is 30A 3fázison és nyákot használnak. Persze 75um nyákot használnak.
Hány volton akarod 250W-ot?
Szia
24V sdb egyenként 65Ah-s munkaakkumulátor az áramforás. Egyedül képtelen vagyok az áramkorlát megtervezésére. Eddig a fórumtársak segítettek. Az Ő érdemük. hogy eljutottam odáig, hogy már működött a rendszer. De eddig kb 50 Fet-et sikerült kivégezni. A próbajáratáskor minden simán működik, aztán amikor a terep próbára kerül sor, néhány óra próbálgatás után a nyák elfüstöl. Volt néhány teszt aminek alapján okom van feltételezni, hogy a nyák elpárolog és ennek a következménye a fet-ek elfüstölése, s nem fordítva. Azaz nem a Híd hibásodik meg és ezután a zárlat végez a fóliiával, hanem fordítva. Tapasztalat, hogy a hűtőborda alig meleg a teljes elfüstöléskor, viszont a motorral párhuzamosan kapcsolt 100nF/600v os kondi tűzforró Most ez 47nF ra csökkentettük, de még nem volt idő kipróbálni talán vasárnap. De itt nem az egyszerű áramterhelésről van szó. Az irányváltások és fékezések okozta indukciós "tüskék" itt a gond. A modell egy kerekesszékből kitermelt 2 db eredeti hajtóműves motor gumikerékkel.A kormányzás/vezérlés a két motor relatív sebességkülönbségével valósul meg. Az összenyitást kizárja az IR2111. Egy PIC állítja elő a 20kHz-es vezérlőjelet az IR2111 számára a rádióvevő 50Hz-s jelét mixelve konvertálva. ami a H-hidat egy inverter segítségével vezérli. A Rajz jelenleg kísérleti stádiumban van. Nem kívánom addig feltenni amíg nem stabilizálódik a helyzet. Mivel a szerkezetben a kerék ki tud pörögni tehát a blokkolásból eredő túláramnak nem sok az esélye,( bár ezt csak sejtem) úgy gondolom, hogy a nyák itt a ludas. Sprint layout szerint a 8mm széles 35mikronos nyáknak 24A az áramterhelhetősége ez a fólia van vastagon ónozva. Ez ennek a 2db akksinak annyi volt mint a hajszál. Az eredeti motorok saját hőkioldói 70A.osak egyenként. Emiatt vélem úgy hogy egy a korábbiakban felvázolt mechanika elegendő áramterhelhetőséggel bírhat. A hozzászólás módosítva: Szept 14, 2012
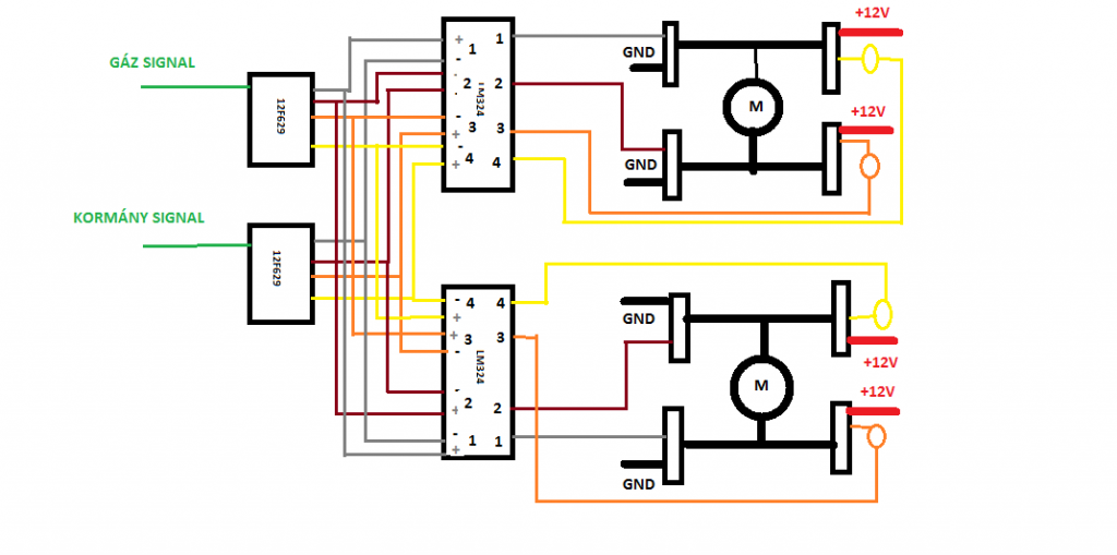
Sziasztok annakidején (kb 2 hete) tettem fel egy egymotoros szabályzó rajzot. Most egy ötlet merült fel bennem: ha keresztezem a pic kivezetéseit egy LM324-ben akkor az képes a pwm jelet továbbitani az álltalam mixelt modon?? Készitettem egy paint-es rajzot mert hirtelen nem találtam rajzprogramot a gépemen ( 1 hete forma), kezdetleges de a lényeg rajta van. Megnéznétek esetleg hogy ez igy müködhet e? A célom egy pwm vezérelt menetirány kormányzással, kanyarodás esetén lassit a motoron nem leállit.
Üdv Kovács A hozzászólás módosítva: Szept 14, 2012
Úgy gondolom, van egy határ amikor el kell gondolkozni, érdemes-e tovább energát és pénzt feccölni egy "rögeszmébe".
Ma délelőtt már minden jól működött. Végre sikerült a távirányítót megfelelően beprogramozni, végre terheléssel(rajt ültem), terepen működött a járgány. Egyszer csak elkezdett sípolni a motor s már terheletlen állapotban is rángatott. Valószínűleg gerjed valami. S nem meglepő módon az egyik fet lángokban, de ezt már éppen a parkolási pozícióba álláskor tette. Sík terepen, erőlködés nélkül. A hűtés 40fok mindössze. Fogalmam sincs! A távirányító programozgató azaz a joykarok mozgatásához hozzárendelhető egy százalékos érték. Ezek az értékek vizuálisan, a programozó felületen 0-1024 értékű csíkokként láthatóak. A távirányítón van finomkalibráló racsnis hangoló kapcsoló amivel a közepet lehet szabályozni az egyeneshaladás érdekében a jobb és baloldal hibáinak kikorrigálásával. Ez a monitoron beállítva szinkronban mozog. A valóságban viszont valamelyik irányaban kanyarodik. Elépzelhető, hogy a pic programja nem egészen jó? Szóval mi a rossz nyavalyától száll el a fet akkor amikor nincs terhelés és miért nem akkor mikor rajta ültem? Idézet: „Szóval mi a rossz nyavalyától száll el a fet akkor amikor nincs terhelés és miért nem akkor mikor rajta ültem?” Már megbocsássál, de nem akartad felrakni a kapcsolást, "amíg ki nem tisztázódik". Így rettentő nehéz kitalálni, hogy mire nem gondoltál, abban az áramkörben, amiről nem tudjuk, hogy hogy néz ki. Szerintem amúgy a FET-ek meghajtása/védelme nincs rendben, ha el tudnak pusztulni.
Írj egy kicsit többet róla, esetleg fényképezhetnél párat, és akkor tudunk talán valami értelmeset mondani.
Párhuzamosan kapcsolt fetek közül általában egy megy zárlatba és megvédi a többit, sok dolog okozhatja, túlfesz, túláram, többet nem tudok mondani. Van a motorokról fordulatszám visszacsatolás a pichez?
Hello!
Sürgős segitségre lenne szükségem ! lenne egy 4kw dc motrom és vezérlőt szeretnék hozza össze rakni talaltam egyet ez szerintetek müködő képes? de legvégső esetben ha nem megvalósitható a 4kW akkor maradok a masik motornal ami 1KW-os ...előre is thx
A kapcsolás ez.
De a meghatjásnál a tranzisztoros inverter helyett egy CD4069 es inverter v an, mert a tranzisztoros meghajtás képtelen volt az IR2111 számára a logikai magas szintet produkálni ez 15V tápnál min 9,5V A rajzot úgy kaptam egy fórumtárstól. Én kiigazodom rajta annak ellenére hogy néhány ellentmondó alkatrészfelirat van benne ezért nem akartam feltenni. még nem volt időm kitistázni a rajzot. A vezérlés pedig az IR2111 adatlapjából egyenesen következik. A PIC pedig mást nem csinál, mint a modell vevőjének 50Hz es PWM jelét(ez a szabványos kimenet) 20Khz-s jellé konvertálja. Szerintem ebből a rajzból a hiba oka nem derül ki. Nem több mint 1 Pic 2 db táp 1 db iverter és az IR2111 kapcsolásának összeillesztése. A hozzászólás módosítva: Szept 16, 2012
Kezdetnek leszedhetnéd a hídak kimenetéről a kondikat. Nem ártana hidegíteni a hidat sem MKP10 vagy FKP1 vagy FKP2 kondikkal. (Közvetlenül a feteknél!)
Nem látok a fetek gate-jén zénereket, márpedig ha hosszú vezetékekkel van bekötve a vezérlés, akkor kellenének. Valamint a vezérlés vezetékeit nem ártana összecsavarni. Szerintem átütött a fet gate-je. Egy túláram védelem sem ártana pl. Uds fesz figyelésével. Más is írjon észrevételeket! A hozzászólás módosítva: Szept 16, 2012
Szerintem is jó eséllyel a hosszú vezeték + no védelem miatt olvadnak át a Gate-ek.
Én viszont tovább mennék: ne akard a FET-eket egy hosszú vezetéken keresztül meghajtani, mert csak a szívás lesz vele (akár Zenerrel, akár nélküle). Az IR2111, a tápját hidegítő kondik, a Gate-et meghajtó másik boost kondi és a FET Gate és Source lába mondjuk 1-2 centinél távolabb ne kerüljenek egymástól. Ezen felül javaslom ezekre a helyekre kondinak a multilayer (SMD) kerámiakondik használatát a kicsi elkók helyett.
Na most kritikát kaptam a rajznélküli kérdésről viszont a válaszokat meg én nem értem rajz nélkül.
Szerintem ki kellene dolgoznunk egy ilyen,és nagyobb teljesítményekre alkalmas topológiát(elhelyezési rendet), mert ez egy érzékeny pontja a tisztes teljesítményű szabályzó áramköröknek. Technikailag ez a második nyák. Az elsőn a Fetek beforrasztva voltak, de a nyák képtelen volt az áramok átvitelére. Mindenki magyaráz egy áramkorlátról, de ez már már olyan mint az ufók,mindenki beszél róla de senki nem látta azaz nincs rajz. Értem én a vezetékek hosszára vonatkozó kritikát csak éppen a felszerelhetetlenség és az áramigény kontra vezetékelhetőség. A megoldást pedig nem találom. Képtelen vagyok otthoni eszközökkel a problémára megoldást találni. A következő "áthidaló" megoldást próbáljuk megvalósítani Adott az eredeti vezérlés érintetlenül. Megmérjük, a saját irányító joystickon milyen jelekkel irányítja az áramkört, és a vevőről a pic közvetítésével megtápláljuk az eredeti áramkört. a joystick helyére beépítve. Ebben benne van minden áramkorlát, mélykisülés elleni védelem stb stb. De! Ettől még az alapprobléma nem lesz megoldva. Hogyan helyezzünk el 16 fetből álló komoly hidat úgy hogy -szerelhető legyen(jelenleg 12,7 a fetek osztása(fél coll) -meghibásodás esetén cserélhető legyen -stabil legyen -és az amatőr gyakorlatban technikailag kivitelezhető legyen. S ez egy kis apróság mindössze 2x250w-os motorvezérlési gond. Szegény kollega aki 4000w os motort szeretne vezérelni akkor neki mekkora hídra lesz majd szüksége. Vagy B-terv egy olyan 4 fetből előállított kialakítás ami csavaros csatlakoztatást tesz lehetővé, mondjuk egy alu dobozban és mint egy lego egység alkotja a hidat. (Az írás alatt az állandó automata mentés miatt a gépelés katasztrófa mert karakterek maradnak ki vagy duplázódnak meg építő kritika a honlapkészítőnek hiányzik továbbá a megszokott időrendváltoztatás opció is) A hozzászólás módosítva: Szept 16, 2012
Mivel a sínen megy és nem kell kormányozni ez teljesen jó is.
De nekem ea klét motor egy segbességkülönbségen alapuló kormánymű tulajdonképpen. kétirányú motorvezérléssel.
Ha lehet 24A-t ne vezess nyákon. Invertereket javítok, minden esetben már az IGBT-ről rézsín jön le, 6-os csavarokkal..... Nyák csak a meghajtó fokozatnak van. Motorikus terhelésnél 6-7szeres terheléssel kell számolnod - kibírja ezt a FET-ed? Nem is beszélve a visszatáplálós üzemmódról. Nézz meg egy komolyabb solar invertert közelről. Ott hasonló áramok futkosnak. Nem kis IGBT-k vannak benne.... A nálam lévő 3kW-os gépben 25-30A-es töltésre egy 48.000Ft-os 200A-es IGBT van beépítve, nem kis hűtéssel. Igaz itt a feszültség is nagyobb (120V) és baromi nagy kondenzátorok vannak rajta párhuzamosan a 120V-al.
Idézet: Van ami nem megy. Trabantból nem lesz Rolls-Royce, akármeddig tuningolják - azaz - van az a pénz - csak kérdés megéri-e? Ma már nagyon jó 80-90A-es IGBT-ket lehet kapni elfogadható áron. Ezekhez lehet készen venni meghajtó fokozatokat is, amit csak pwm-el kell hajtani. Olcsóbb mint FET-tel tüzijátékot játszani. Csak egy tapasztalat: Van amivel nem érdemes küzdeni . Ilyen a kis feszültség, nagy áram. Csak a pénz megy bele és garantáltan mindig durran valami. Érdemes nagyobb feszültségben, vékonyabb vezetőben és kisebb áramban gondolkodni. Ne a motorhoz varrjátok a vezérlést. Meg kell nézni mi a trend a gyártóknál. Ehhez kell motort keresni a kész gyártmányokból. A trolibusz sem véletlenül megy 1000V-ról. „Hogyan helyezzünk el 16 fetből álló komoly hidat úgy hogy -szerelhető legyen(jelenleg 12,7 a fetek osztása(fél coll) -meghibásodás esetén cserélhető legyen -stabil legyen -és az amatőr gyakorlatban technikailag kivitelezhető legyen.”
Megy ez a dolog, csak olyan komoly ismeretek kellenek hozzá, az már nem a hobbi szint. Erre a feszültségre nem szabad IGBT-t használni, túl nagy a feszültségesés rajtuk.
A trolibusz felső vezetéke 420 és 900 V közötti feszről jár. A névleges 600 V.
Szia! Csak nincs otthon véletlenül egy elfekvő trolid ?
A nagy feszültségesést mire értetted, mert 400V-ig használok IGBT-ket éppen azért, mert kis feszültséggel vezérelhetőek, nagy áramot képesek kapcsolni és minimális a belső ellenállásuk (60db-os IGBT tömb), emiatt kevésbé melegszenek.... Az egyik legideálisabb félvezető kapcsolóelem - csak az ára nem.
A szaturációs feszültségre érti.
300V alatti igbt-vel én még nem találkoztam, és azoknak volt kb. 1.2V szaturációs feszültsége, ez mondjuk 30A DC melett 36W szemben egy mezei IRF3205 4.5W-jával. Meghajtást illetően ugyanaz mint a mosfet (lévén az igbt egy nmos és egy pbjt egybeágyazva) Közel sem a legideálisabb egyébként (csak nagy feszültségen és teljesítményen), a SiC mosfetektől messze elmaradnak, de nembaj, lesznek SiC igbt-k... mrex: rajzolok akkor, hogy konkretizáljak A hozzászólás módosítva: Szept 17, 2012
De ugye nem tréfálsz?
Szerinted az elektromos kerekesszékek mivel működnek? Az egész szerkezet egy elektromos kerekesszék implementácioja. Az eredeti vezérlésben ugyanúgy 16 db fet van. Csak a joykar van működtetve, nem rádiótávirányító. Az eredeti vezérlés is IRFZ44 fetekkel van megoldva. csak ahogy Katt is mondja komoly áramkorlát és védelem van benne. Tehát ha ez nem amatőr szint akkor tessék. Hajlandó vagyok megrendelni bármelyikőtöktől megrendelni a kapcsolási rajzot. Megfizetem, csak jussunk már ki az okos tanácsok sehova sem vezető kusza káoszából. A hozzászólás módosítva: Szept 17, 2012
Hát érdekes, biztos hogy megfelelően van vezérelve a fetek? Mármint hogy nem nyitod össze a fet-eket az híd 1ik oldalán. Kíváncsiságból tegyél rá egy áram mérőt és figyeld hogy amikor durran a nyák akkor menyi áramot zabál a cucc. Nálunk teljesen más híd vezérlést használunk, dspic vezérli külön a híd H-L feteit. Az IR2111 nem zárja ki az összenyitást sejtésem szerint, mert ha jól olvastam hirtelen az adatlapot csak invertál. Nekem egy olyan sejtésem van hogy pl. fet fél híd teteje még nem zár le mikor már kinyitja az alját. Nagyon máshogyan viselkednek a fetek terhelve meg terheletlenül. Nagy sebességű feteket tegyél bele (pl dc-dc böl bonts ki).
Szia!
Ordít az adatlapon az első sorban Deadtime (typ.) 650 ns A beállításban lehet hiba, mert ahhoz, hogy a felső oldali fetek megfelelően működjenek, kell az alsőknak is lezárni. Akkora folyamatos kivezérlésnél 100% nem biztos hogy másodpercekig kitart a felsőoldali tápkondi. A hozzászólás módosítva: Szept 17, 2012
Még annyit, hogy az IGBT-kre nem a belső ellenállás jellemző, hanem a szaturációs feszültség. A többit pimi leírta.
Trolim nincs háztájiban, de csináltunk felsővezetékről néhány nagyobbacska akkumulátortöltőt. Na, azok tényleg IGBT-vel mennek. Idézet: „De lehet fékezni is, ekkor a hídban két egymás melletti tranyót kell bekapcsolni, a motoron a feszültség ugyanaz, hiszen a forgásirány nem változott meg. De az áram először lecsökken zérusra, aztán elkezd nőni a másik irányba. Valahol ( mondjuk ) egy áramkorlát van, az kikapcsolja az egyik tranyót, ekkor az áram valamelyik diódán a táp felé fog folyni. Ha van akksi, akkor abba, ha nincs, akkor valamivel meg kell etetni a fékezési energiát. Tehát, ez is mehet pwm-ben.” Bármilyen akkumulátort, nem csak úgy lehet tölteni ha a rákapcsolt feszültség nagyobb mint az akksi kapocsfeszültsége?
De igen. Amikor rövidrezárjuk a két alsó tranyóval a motort, akkor elkezd nőni az árama. Tehát az induktivitásának az árama fog továbbfolyni az akksik felé. Ahhoz, hogy az áram tudjon folyni, a a motor, plusz a vele sorban levő ( vagy beleépített ) induktivitás annyira megnöveli a feszültségét, hogy el tudjon folyni ez az áram. Ha meg csökken a motor fordulata, akkor csökken az indukált feszültsége is, akkor hosszabb ideig kell rövidrezárva tartani a motort, hogy a kisebb feszültségről is meg tudjon nőni annyira az áram, hogy tudjon elegendő fékerőt biztosítani, vagy elegendő árammal visszatáplálni.
Sziasztok
Megálmodtam azt az elhelyezési rendet, ami az áramok, és az általatok kifogásolt alkatrésztávolságok kitételeinek megfelel. A hétvégén meg is csinálom. Van elfekvőben 2mm.vtg vörösréz lemezem, és 80x80mm es alu dobozom. a doboz belső felére szerelem a feteket a 4 oldalra, a fetek lábainak nagyobb furatokat fúrok ott ahol csak átvezetek az alsó rézlemezre a két rézlemez darab közé egy nyák darabot rakok(azaz készítek egy 2mm vastag "fóliával" készített nyáklemezt.az egészre vörösrézből esztergált csavarokat forrasztok csatlakozónak s efelé a jól terhelhető kialakítás fölé pedig szerelem fel a vezérlés nyákját. Az alu dobozra pedig pc hűtőborda kerül. Vélhetőleg működik majd. Bár ezt már a csakazért is megmutatom hogy kibírja dac csináltatja velem. Ugyanis az ötlet bejött arról, hogy megmértük az eredeti vezérlés jojkarja milyen jelekkel vezérli a hajtóműveket. A joykar helyére épített mikrokontrolleres vevővel már tudjuk használni az eredeti kerekesszékvezérlést. De szeretnék itt letenni egy olyan kivitelezést, ami segít másoknak abban, hogy egy kompakt megoldása legyen a komoly áraterhelhetőségű híd mechanikai kivitelének.
Találtam egy kis olvasnivalót. Hátha másoknak is érdekes. Bővebben: Link
Ez jobb lesz, de a FET-eknek, a diódáknak és a pufferkondiknak egymáshoz nagyon közel kell lennie. A pufferkondikból ha nem is az összes, de legyalább 5...10 ezer mikrofarad legyen nagyon közel a FET-ekhez. És természetesen, egy 5...10 µF-os MKT kondi is ott legyen, nagyon közel mindenhez.
|
Bejelentkezés
Hirdetés |




att nezettem egy tanarral es hat o is ugyan irn velemenyyel volt erol a rajzrol...nah szoval akkor a problemam meg mindig adott 








