Fórum témák
» Több friss téma |
Sziasztok!
Egy kollégám elhatározta, hogy a most épülő búbos kemencéjébe digitális hőmérőt szeretne. Megígértem neki, hogy segítek (azaz itt a fórumban kérdezek)... Voltaképpen a problémát az okozza, hogy 500C körüli hőmérsékletet kellene mérni, ehhez szeretnék ötleteket, segítséget, ha van rá mód akkor kapcsolási rajz formájában... Köszi előre is!
Szia!
Én egy K típusú hőelemmel mérnék hőmérsékletet. A multimétereken vannak ilyen hőelemek. A hőelem jelét pedig egy műveletierősítővel kell felerősíteni, aztán mehet akár az ICL7107 bemenetére is, vagy a multiméter kijelzőjét felhasználva építed be egy dobozba.
Ez az IC egész jó.
De bencsati nem biztos, hogy tud AVR-ül, ezért javasoltam az OPA+ICL7107 variációt.
Megy az mással is. A szoftver meg mint a faék- annyira egyszerű. Sima SPI kommunikáció.
Bővebben: Link
Hali!
PT100-as ipari tokozasban? Picit draga ha boltban veszed, de neha ki lehet fogni aukcios portalon olcson is. Illesztes nem nehez mert ellenallast kell merni. Ha pontossag is fontos akkor mar trukkosebb lesz.
Hali!
Köszönöm a jó gyors válaszokat. Az AVR-t tutti kilövöm, esetleg a PIC-es megoldások jöhetnek, ahhoz van programozóm (bár még csak most kezdtem tanulgatni)... Ilyesmi "hőelemekkel" meg nem volt még dolgom, ennek úgy látszik komolyabban utána kell néznem.
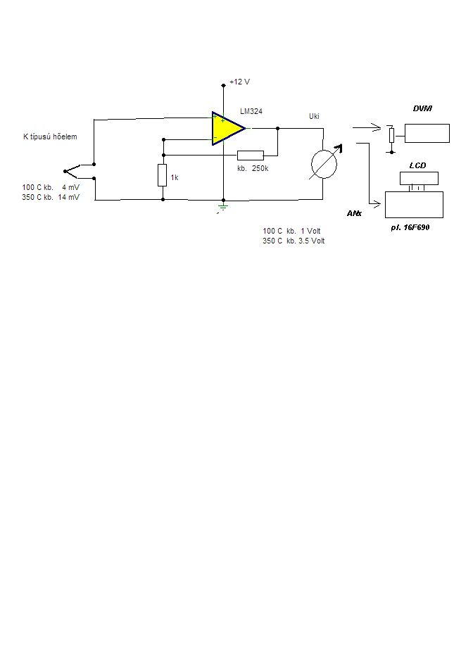
Helo !
varicsabi megoldásához hasonlóan a mellékelt rajz szerint csinálnám. A gáztűzhelyek lángőrje kb. 500 Ft is jó. LCD-s DWM 2 eFT körül kapható. Amennyiben PIC-kel csinálnád (hőfokszabályozót 270 C-re már csináltam), extra funkciókkal is kiegészíthető. Pl.: szabályozza a huzatot ledekkel jelzi a kívánt állapotot ultrahanggal távoltartja a macskát, (ha túl hideg, vagy túl meleg a kemence)
Milyen módszerrel érdemes kalibrálni egy ilyen hőmérőt (nemlinearitás, pontatlanság, stb kiküszöböléséhez)?
A hőelem és a műveleti erősítő elvileg lineáris.
Stabilizált táppal egy kemence hőmérsékletét mérni szerintem 1-2 fok pontosággal lehet. Kalibrálásra egy multiméter, melyhez van hőmérsékletmérő érzékelő elegendő. Amennyiben a DVM-es megoldásra kalibrálására gondoltál akkor egy 10k-s potméterrel leosztva, a műszert 0-1999 mV méréshatárúnak feltételezve beállítod, hogy 1mV = 1 Celsiusfok. A kemence tűzterében 800 Celsiusra taksálnám a max hőmérsékletet.
Varicsabi?
A kapcsolási rajzban az erősítést beállító ellenállás értéke nem jó, mert többféle hőelem is létezik, több értékkel, érdemes egy potmétert betenni oda vele sorba pedig egy 68K-s ellenállást. Az LM324 se jó erre a célra a magas offszete miatt, LT1013 (Lomex) viszont tökéletes, szimpla tápról. Minél alacsonyabb feszültségre kell felerősíteni, hogy kevesebb legyen a zaj, így az ICL1707 200mV-ja tökéletes.
Ezen már én is gondolkodtam, hogy lehetne megoldani. A gáztűzhely érzékelője tényleg jó ötlet. mivel azt éri a láng, tuti bírja a magas hőmérsékletet is.
Viszont mivel a PIC programozáshoz nem értek, meg a többihez sem nagyon... nincs valami gyári feszültségmérő, amit használni lehetne erre? Egyébként sok olyan kemence tulajdonos van, aki nagyon imádna egy ilyen hőmérőt.
Egy jobb multiméter is tudja mérni. Legvégső esetben szét kell szedni, be kell kötni fix-re a kapcsolót és be kell dobozolni.
Hali
A hoelemek nem linearis eszkozok. Peldaul az emlitett K tipusu hoelem karakterisztikajat egy 8-ad foku polinommal lehet kozeliteni. Amellet nagyon fontos a hidegpont stabilitasa. Regen erre termosztatot alkalmaztak (50 C hidegpont), ma mar kaphato erre spec IC. Persze csak ha kozelito meres szukseges, vagy csak csili-vili jatek akkor nem erdekes a 1-2 C pontossag. Ezt meg lehet csinalni egy jo erositovel (nem LM324) es egy sima 7106 200 mV-os feszultseg merovel. Azt kell nezni, hogy ebben az esetben, hogy 1 C valtozas kb 46 uV feszultseg valtozas. Ezt a jelet stabilan erositeni csak specialis erositovel lehet. Maga a kalibralas nem nagy dolog, mert a hoelemekhez van tablazat es csak azt kell megnezni. Itt mellekelek egy doksit ami leirja a hoelemes meres alapjait.
A kolléga sztornózta a projectet, beszerzett egy infrás hőmérőt...
Mindenkinek köszönöm a segítséget!
Sziasztok!
Segítséget szeretnék kérni abban, hogy hogyan lehetne megvalósítani egy komolyabb hőmérőt. A lényege az lenne, hogy kb. 3-400 C ig kellene mérni vele, mert elektromos sütőket szeretnék tesztelni. Már vettem boltban 3db digitális műszert amikhez van hőmérő adapter, de mind kb. 2-3 mérés után elégett, holott rájuk van írva 1000 C ig. mérnek... Lenne valakinek valami használható ötlete erre? Előre is köszönöm Totó
Hali
Azert tortenik ez, mert gondolom sima drot termopar az erzekelo. Ezek kb 20 masodpercig birjak a magas homersekletet. Kellene venni valami normalis hoelemet, ahol a gyarto garantal egy max. hofokot, es uzemidot. Meg kellene nezni milyen tipusu a hoelem a muszerhez es keresni valami hasonlot (gondolom "K" tipusu) . Pl ez a tipus: Rhodium Kft. kopenyhoelem. Ugyanott talasz meromuszereket is. Udv Vili
Hali!
Igen egy elég vékony kis vacak a hőelem, ugy gondolom talán varnis csőben van, vagy valami olyasmiben. A K tipus a ptk lenne? Köszi
Helo!
Nem. A "K" típus az egy hőelem , a PTC ellenállás változású "hőmérő eszköz". Tehát köszönő viszonyban sincsenek.. üdv! proli007
Hali!
Köszi ez nagyon jó kis leírás amit küldtél.
Szerintetek MÉH telepen fekvő gáztűzhely égésbiztosító hőelemét lehet használni ICL7107 -hez?
Kb 250 Celsius fölötti hőmérséklet mérésére? Elvileg az állandóan a lángba lóg bele, szóval bírnia kell a kompressziót. A hozzászólás módosítva: Máj 23, 2013
Csak jól nézd meg, az szokott a legtöbbször elégni.
Üdv, tudnál nekem véletlenül tanácsot adni? Pt100-al szeretnék hőmérsékletet mérni 0-110°C között. Szükségem lenne egy feszültség kimenetre 0-10V között. Utánanéztem sokfelé, hogy hogyan is lenne érdemes megcsinálni, de nem igazán értettem a megoldásokat. Amit megtudtam, hogy azt a kis jelet, amit a pt100 "kiad", erősíteni kellene. Nekem most van LM324N-es OPAMP-om, azzal meg lehetne oldani. Én pl ezt találtamLink
Ez nekem jónak tűnik, viszont az a baj, hogy ahogy látom a kimenet 0-5V, nekem meg 0-10V kellene. Ha az Lm324N-et 10V-al hajtom meg, akkor lesz meg a 0-10V kimenetem? Segítséged előre is köszönöm!
Hello! Miért nem a képek között kerested, mint "Pt100", vagy a hálón. Az sem mellékes, hogy milyen pontosan szeretnél mérni, milyen messze van az érzékelő az átalakítótól, azaz 2 vagy 3 vezetékes mérés szükséges-e. stb. De pld. itt is találsz egy kapcsolást.
A IC helyet használhatod az LM 324-et is, bár az nem egy precíziós jószág. Az R4 helyére egy pontos 100ohm kell, vagy állítható csinálod (91ohm+20ohm-os trimmerpoti), ha a nullpontot be szeretnéd állítani. De azt a kapcsolást is használhatod, amit kinéztél (bár semmivel nem jobb), de a tápfeszt 12V-ra kell növelni, és az erősítést is a kétszeresére. üdv! |
Bejelentkezés
Hirdetés |










