Fórum témák
» Több friss téma |
Fórum » Digitális óra
Nekem így tetszett, hogy látszik a lába
Ennél bővebben nem tudom elmondani ! A megszakítás a tmr2 ben megy a számlálás és kijelzés már a tmr 0 ban és a főprogramban ,de te is pont ezt a megoldást használtad a termosztátodnál
A hozzászólás módosítva: Feb 2, 2013
Én így csinálom, de nem akar pontos lenni. Az inter1 = értéket változtatom.
Nem a megszakítással van baj , hanem avval hogy a változókat nem nullázod hanem kivonást használsz , nameg szerintem kár ide a pll , nekem gyönyörűen futnak az óráim 4 Mhz-ről . A ds nek kell a 8 mega -tehát pll nélkül 8 as kaviccsal próbáld meg .
Á! Igaz. Már át is írtam. Köszi szépen. Mindjárt le is töltöm és tesztelem.
Azért a PLL mert egy 18f2550 tesztpanelem van.
Arra gondoltam hogy teljesen felesleges.Nincs baj vele, de ide nem kell.
Egy rtc és pic alapú karórán dolgozgatok (Csupasz kolléga ötletéből), amely egy nagyobb méretű órának a hordható klónjaként készül. A kijelző 10mm-ről 7mm-esre lett módosítva. A programja pic 16f690-hez lett illesztve (HP41C segítségével). A zsugorítás, hogy a meglévő óratokba beférjen, több próbálkozásból fog összejönni úgy érzem. Ízelítőnek néhány fotó a készülő óráról: (Az smd változat is tervezés alatt...)
A hozzászólás módosítva: Feb 12, 2013
Naaaagyon jó!
![]() Akkor most már tudod pontosan mennyi a magassága? A hozzászólás módosítva: Feb 12, 2013
Hát nem, ezért mondtam, hogy több lépcsőben kell zsugorítani. Egyelőre még kicsit magas és az átmérője is lehetne kisebb egy két tizeddel, az elemtartót is odébb kell tennem kb. 1 mm-rel. A belső karima miatt, lehet hogy a pic sarkából és a tetejéből is reszelni kell. Ez a fránya 3D kibabrál az emberrel
(ezért készült a keménypapír nyák modell). A hozzászólás módosítva: Feb 12, 2013
Szia!
Beleférne a program egy 18 lábúba is. Belső órajellel hajtva, 8 szegmens + 4 digit kiválasztás + 2 I2C + 2 táp még csak 16 láb. A MCLR felhasználható a nyomógomb beolvasása, de megoldható a szegmens vezérlő lábakon is a kijelzés multiplexálása közben... (16F1826, 16F627A stb.) Még ébreszthetne is...
Igaz, bár a szűk keresztmetszet most az elem. A cr2032 és a foglalata az, amit nem tudok csökkenteni, az foglalja a legtöbb helyet. Az smd kivitel meg szélesebb a pic-ből ezért ott se lehet sokat nyerni. Az eredeti tervnél könnyebbség, hogy nem egy kész házba kellett beletuszkolni, hanem plexit gyártottak köré (az legalább nem is vezet...)
Amíg nem jön meg a piros nagy fényerejű kijelző a karórához, kicsit foglalkoztam a ledes mátrixóráimmal is
A hozzászólás módosítva: Feb 17, 2013
Sziasztok!
Van egy kicsi (Kb.4cmx1cm) 3 voltos ledes kijelzőm. Szeretnék hozzá egy óraelektronikát építeni,lehetőleg egy vagy két darab chippel,minél olcsóbban. Akinek van ötlete,hogy milyen chipet használjak vagy van kapcsolási rajza az ossza meg velem.
A két IC-s megoldás: egy MCU + RTC.
Félek ezzel nem vagy előbbre. MCU nélkül csak egy marék IC-vel tudod megoldani vagy keresel speciális óra IC-t, de ha találsz is nagyon drága lesz.
Az a lényeg hogy egyszerűen és olcsón meg lehessen építeni (még órát nem építettem)
annyira nem lényeg hogy IC-s legyen.
Azt a kapcsolást nézted, amit karórának tettem fel ide egy pár hozzászólással ezelőtt. 1db rtc és egy pic+ a kijelző.
Veszel a Lidlben ócót. Vagy az Ebay-n. 3 az 1-ben Voltmérő, hőmérő és óra.
Most eszembe jutott,hogy van egy LCD kijelzős 3 voltos órám (kis karóra).
Esetleg hozzáépíthetném-e a LED kijelzőt? Tudom mindig valami őrültséget építek!
Akkor egy MCU (AVR vagy PIC vagy más amihez értesz) és egy RTC IC.
Kérdés még, hogy milyen kijelzőt szeretnél milyen funkciókat és hogy tudsz-e MCU-t programozni.
Szerintem az felejtős, egyszerűbb egyből ledes órát építeni piccel.
Egy LCD-s órát átlehet ledesre alakítani?
Eddigi válaszokért köszönet
Persze, át lehet. Viszont 99.9%, hogy nem éri meg vele küszködni, mert több meló, mint a nulláról építeni egy újat.
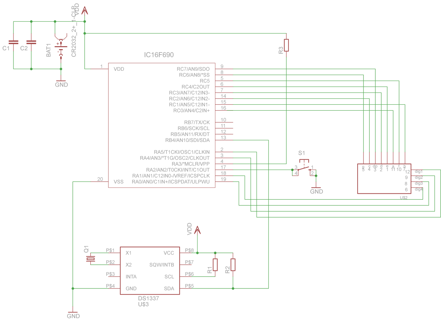
Sikerült összeraknom a 16f690 pic és ds1337 rtc alapú karórámat. A kijelző és a program is kicsit módosításra került az eredeti tervhez képest. A szoftverén kéne még módosítani, hogy a dátumot is meg tudja jeleníteni az rtc-ből.
Gratula, nagyon tetszik. Lassan a kínaiak is csak nagyobbat tudnak gyártani.
Helló! Átnéznéd , a ds1337 3lábát hova kell bekötni?
A hozzászólás módosítva: Jún 13, 2013
Egyelőre sehová, ahogy a mostani terveden van. Majd az ébresztés, ha kész lesz, azon a lábon fog kommunikálni. A C1 C2 közvetlenül az ic-k táplábai között vannak smd kivitelben. SCL, SDA a pichez megy és fel van húzva a tápra egy-egy ellenállással, nem úgy mint a rajzodon.
A hozzászólás módosítva: Jún 13, 2013
|
Bejelentkezés
Hirdetés |











(ezért készült a keménypapír nyák modell).










