Fórum témák
» Több friss téma |
Nem akarok hülyeséget beszélni, de állítólag a minimális fénykárosítást a szem idővel regenerálja?
Meg amúgy gondolom a szem is tud védekezni a visszavert fénytől, mert látható tartományban van. Szeretek szórakozni a lézerekkel de ezek nagy teljesítményű lézerek és a látásom a legfontosabb a számomra, ezért téjákozódom ennyire intenzíven... Mi történne pl. akkor ha pl 1s -ra a szemet éri 250mw -s sugárzás? Mondjuk a dióda az asztalon, és a kábalre ráesik valami, a dióda leesik közben elkapja a szemedet? Amúgy helyrejött? A hozzászólás módosítva: Jan 23, 2013
Most mondtam hogy egy ilyen sugár azaz dvd író sugár ment a szemembe és nem fog soha helyre jönni a szemem hiszen kiégette egy ponton de nem volt az fél másodperc sem, ha 1s ig belenéznél akkor még nagyobb a károsítás.
A vakfolt az nem tud helyre jönni , próbáld ki egy vakfolttelsztel hogy milyen érzés és képzeld el hogy a vakfolt nem ott van hanem pl mindig ott ahova nézel (ha szembe néztél a sugárba) . Nekem az szerencsém hogy kicsit oldalról kaptam be így csak annyira zavaró hogy pl ha ezt írom hogy 123456 és az 1 re nézek akkor bal szememmel a 4 est nem értelmezi az agyam (perifériás látás) ha olyan távolan ülük a monitortól. De ha nem sugárban hanem szórottasan jut a szemedbe attól kizártnak tartom hogy maradandó károd legyen ha csak nem 10 cm nél közelebbről jut bele.
Van egy DVD íróm, s valami cirkáló fényt akarok csinálni a piros diódával. Az szeretném kérdezni hogy lehet e úgy táplálni a diódát hogy ha szembe kerül a sugara ne legyen szemkárosodás(itt arra gondolok mi a max megengedett lézerteljesítmény amire a szem nem károsul)?
A hozzászólás módosítva: Jan 25, 2013
Szerintem 5mW fölött tömeggyilkos fegyvernek minősül a cirkáló... xD
Ok köszönöm a választ, dvd diódát tuti nem fogok használni
Akkor 6mW kettészeli a fejedet?
5mW és ez körüli teljesitményben szemműtéteket végeznek,nem hinném hogy olyan gyilkos lenne
Én 5mW -os lézerrel sem süttetném a szememet, ez lézer és nem LED -s zseblámpa! Nagyon nagy sugárzása van éppen ezért már az üvegről részben visszavert nyaláb is látáskárosodást okoz. Mindíg azt mondom ha nem tudjuk mivel állunk szemben, azt tartsuk tiszteletben!
Sokak szerint a DVD lézer dióda sem okoz vakkságot, hát én nem süttetnék vele senkinek a szemébe, mert annó a németek? a háborúban az ellenség megállítására használta ezeket a csodafegyvereket. Ha egy ilyenből cirkálót építesz az 500 métres körzetben mindenkit leszerel a látásról. Jómagam sem egyszer néztem már nyitott CD-DVD íróba, és semmi baja a szememnek, de ott az optika kis távolságra van méretezve. Ha az optikát megválltoztatod és kilóméterekre látható nyalábot csinálsz belőle, az 500m -en is látáskárosodást okoz közvetlen a szembe jutva. Szóval csak óvatosan a lézer diódákkal, főleg ha már gyüjtőlencsét akasztottál elé. Láthatod mit csinál a fekete cucokkal, most ha tükörbe nézel a pupilla sem sokkal élénkebb árnyalat... 5mW -t szemműtéteknél használnak, de az nem azt jelenti hogy nem veszélyes, a szemműtéteknél is számítógép álltal vezérelt diódát használnak, mely nagyon rövid ideig, impulzusokban adja a sugarat és nem konstans full tartományban bombázza a retinádat.
Idézet: „annó a németek? a háborúban az ellenség megállítására használta ezeket a csodafegyvereket.” Kár hogy a németek 1945-ig háborúztak a legelső működőképes lézer(Ruby-Laser by Theodore H. Maiman) pedig 1960 májusában villant fel először. Tudtommal még mndig nincs,vagy nem volt harcászati célokra bevetve lézer.Hivatalosan.Az pedig nem mW-okban mérik inkább Giga Wattok.
Nem rég olvastam valahol, mikor a lézerről gyüjtöttem szakmai infót. A németeket megkérdőjeleztem, továbbra is azt tudom csak mondani, hogy 5mW -os lézerből nem érdemes tömeggyilkos cirkálót építeni. A tömeggyilkos alatt nem azt értem hogy kettévág, mert a 2W -os is csak égetni fog, de ha a látásod elveszted miatta az nagyobb érvágás mintha levágná az egyik újad(szerintem).
"3B osztály Folyamatos üzemmód esetén a teljesítmény 5 – 500mW. Impulzus üzemmód esetén az energiasűrűség kisebb mint 10J/cm2. Akár közvetlenül, akár optikai eszközön keresztül a szembe jutva maradandó látáskárosodást okoz. Védőszemüveg használata kötelező!"
Visszatértünk az óvodába...
Azt hiszem,ezt a topicot törlöm az érdeklődési körömből.
Elszakad a cérnám a dvd 250mw modulomnál mivel továbbra sem hagyta abba a villogást , biztos a drivere sz@r mert se kontakt se táp hiba nem volt a végén.
Most találtam egy áramgenerátort potméterrel de az 800mA is tud ,a lényeg hogy átrakom oda a diófát ami gyártó szerint 250mw 650nm , valaki meg tudná mondani pontosan mekkorára állítsam az áramot hogy ne vigye szét, és arra az áramra vagyok kíváncsi amit rövidzárrban mérek mert máshogy nem tudom megmérni . ?
Lézerdióda műterhelés
Lényeg,hogy a si diódákból 2.3-2.5V környékét kell összerakni(zéner nem jó) Azok képviselik a dióda feszültség ejtését. Az 1 ohm ellenállatka pedig magát a terhelést.
Hát köszi de már mindegy mert beálítottam 200mA ra és elkezdtem tekerni fölfele ,a fény kicsit erősödött azután megint elgyengült de a pont megvan. Szoval a lézer áramgenerátorral se lehet működtetni közben tűz forróra hevül a ház amiben van de a fény csak egy piros gyenge pont kb 2mW lehet. Érdekes hogy a fény nem ment föl csak ez a két gyenge szakasz közt állítódott tehát nem az volt hogy kiégettem úgymond.
Most az lesz hogy megnézem mikroszkóp alatt a diodát mert lehet azért villogott mert ott valami szakadás van hisz már mindent kizártam. A következő meg az lesz hogy kivágom kukába az egészet
Nem is értem hogy van ez merre megy az áram? Az egy szigetelő lenne a lézer alatt? És akkor alulról meg bele a + a diodába és fölülről jön ki és belemegy a házba ,vagy el van szakadva az arany és a - pálcába kéne mennie? De annak sincs értelme mert az a pálca be se volt kötve mégis világított .
Tehát az alsó a + és az nincs elszakadva de nem is a lézerbe megy , a másik szál viszont nem a - pácába megy hanem vagy el van szakdva vagy a házba ami egyébként - nak volt bekötve.
A fémtok a -(katód)
A tüske (alsó a képen) bondoló vezetéke pedig az anódra vezet. Az a paca az emitter...25 vagy 50mikron szélességű. A csik amibe megy bele a tüskéről a vezeték,pedig a lézerchip hordozója,a "die".Minél hosszabb ez a die,annál erősebb a lézer. A kihasználatlan tüske meg kihasználatlan,amúgy a fotodiódának való. Ha nem jön létre lézersugárzás,akkor a diódád halott,tekerheted az áramot akármeddig.Nem véletlen melegszik,de fénye az semmi. 200mA-en már komolyan fénylenie kellene,de ez már nem fog,mert megölte a villogás,vagy a nem hozzáértésed. *szerk,felcseréltem a tüskék szerepét:tehát a fémtok a negativ! A hozzászólás módosítva: Feb 2, 2013
magyarul kinyírta saját magát mert én aztán nem nyúltam hozzá csak amikor a villogásból már nem jött vissza soha szét szedtem hátha forrasztási hiányosság van a nyákon és kicsit megforraztgattam de eztán is halvány volt , s ezután cseréltem drivert.
De akkor nincs elszakadva hanem direkt megy a tokba a másik aranyszál?
Sziasztok!
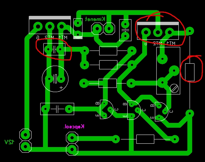
Szereztem egy áramgenerátort de semmi infóm nincs róla. Nagyon jól működik de kéne belőle több. Most az a gond hogy pár alkatrészt kéne kideríteni hogy mi. Lemásoltam a nyáktervet meg fel címkéztem amit tudtam, ha valaki ismeri ezt a kapcsolást vagy ismeri a hiányzó alkarészeket segítsen. Köszönöm Tomi.
Nem azért,de minden alkatrész be lehet azonositani.
Ha le tudtad fotózni,akkor problémád nem lehet! Egyébként ezt a tákolmányt a telektronik rakta össze,nála érdeklődj.
Ha jól tudom a kapcsolás ez a féle-fajta,módositott alkatrész értékekkel
tranzisztoros áramgenerátor modulálható TTL Ismétlem:telektroniknál érdeklődj A hozzászólás módosítva: Feb 17, 2013
Köszönöm. Igazából a Q3-ra voltam kíváncsi (2SK552 ha jól látom)
Még egyszer köszi.
Bármely NFET jó lesz(IRF510-540 pl.)
Ha a rajzot másolod,akkor a tranzisztorok lehetnek szintén tetszőlegesek.pl BC*** sorozat. A nyákon van egy 8V-os stab IC,ami a rajzról hiányzik és a kapcsolót sem értem minek van ot...
Sziasztok!
Van egy 50 Mw-os zöld lézerem az lenne kérdés először hogy hány mA mehet neki és melyik áramgenerátort építsem meg hozzá mert láttam itt az oldalon sokat valaki legyen szíves küldjön egy rajzot meg egy nyáktervet egy kipróbált jól bevált áramgenerátorról. Nagyon megköszönném
Sziasztok.
Olvasgattam a topikot és feltűnt ez a három kapcsolás. Hasonlók, sőt kettő szinte ugyanaz. Az első az eredeti, amivel találkoztam a második módosított. A harmadik meg az elsőre hasonlít. Ezeket tartottam a legegyszerűbbnek. Melyiket építsem meg? Az elsőre gondoltam. de valaki azt írta hogy a potit csutkára felcsavarva működött csak rendesen, (már nem emlékszem hogy ki.80. oldal körül) ezért 470 es potira gondoltam a 100 as helyett, meg az van itthon. Ill. Kondi mérete az elsőn 16V 10mf tehát 10.000uf?
A miértet elfelejtettem leírni.
Nekem is vannak kiszuperált diódáim meg lencséim és egy pointert szeretnék összehozni ami erősebb mint a kínai piacos. Nem akarok vele égetni csak messzire és egyenesen világítson(Pl. csillagmutató) Max. 10 másodpercig lenne bekapcsolva egyszer egyszer. Van a diódák egy ami tokkal együtt jött ki a fejből és még lencse is van benne. A tok jó az összes többihez is. Nem próbáltam ki őket először a panelt akarom megcsinálni. A tápja 2db 3,7V-os 680ma-es AAA tölthető elem lenne sorba kötve.
Összedobtam az első kapcsolást a maradékokból.
A kondi 16V 10uf-es a poti 470-es. A táp két elem: 7.78V Egy leddel terhelve próbáltam ki a poti csutkán feltekerve. A lézerdióda felőli oldalon 4.2V ot mértem és 0.25A Ez megfelelne a lézerdiódának? Valaki válaszoljon mert nem tudok tovább haladni? Köszi.
Szia. A egy leddel próbáltad és 250mA-t mértél?
Mindenesetre szerintem azt kellene megnézni, hogy korlatozza-e az áramot. Tegyél a led helyére egy 10 ohm -os ellenállást és állitsd be a rajta keresztül folyó áramot pl. 100mA-re. Utána tegyél a 10 ohm -os ellenállás helyére egy 20 ohm -osat és mérd meg újra az áramot. Ha az is ~100mA akkor teheted be az ellenállás helyére a lézer diódát. Az áramot a diódának megfelelőre allitsd be először egy ellenállás segitségével.
Megcsináltam amit javasoltál.
10 Ω -os nál 0,18A ra sikerült beállítanom. 20 Ω -os nál ugyanúgy 0,18A volt, nem változott. Viszont a poti nem a legérzékenyebb. Milyenre kéne kicserélnem hogy fokozatmentesen tudjam állítani? Most 0,04-0,05A után hirtelen 0,17-0,18A -ig felugrik. Pár kép a próba panelről.
Helipotra cseréld ki.
|
Bejelentkezés
Hirdetés |















Mindenesetre szerintem azt kellene megnézni, hogy korlatozza-e az áramot. Tegyél a led helyére egy 10 ohm -os ellenállást és állitsd be a rajta keresztül folyó áramot pl. 100mA-re. Utána tegyél a 10 ohm -os ellenállás helyére egy 20 ohm -osat és mérd meg újra az áramot. Ha az is ~100mA akkor teheted be az ellenállás helyére a lézer diódát. Az áramot a diódának megfelelőre allitsd be először egy ellenállás segitségével. 







