Fórum témák
» Több friss téma |
Fórum » EAGLE NYÁK tervező
Témaindító: csonthulye, idő: Dec 1, 2005
Témakörök:
Eagle leírások a neten:
Eagle alkatrész-könyvtárak: http://www.snapeda.com
és a leírás hozzá.- http://www.piclist.com/images/www/hobby_elec/e_eagle.htm - http://pa-elektronika.hu/hu/cikkek/75-eagle.html
Húzod a vezetősávot (routolsz), ballal kattintol, így tesz be egy törést. Felmászol a képernyő felső részére, és átváltol TOP rétegre. Így le fog tenni egy alapméretű VIA-t és a felső rétegen fogsz tovább routolni. Az átkötés végénél ugyanez csak Bottom rétegre váltol.
Szia !
Nagyon koszonom.Soha az eletben ra nem jottem volna.. Tulajdonkeppen ketoldalas nyaktervezes, hogy majd atkotes lesz a felso retegen, vagy rezfolia, az mar a felhasznalo dolga
Arra gondoltam, hogy hatha benne van a Scripts konyvtarban a route config -mint script file-, es ott akkor lehetne modositani, hogy *-nal ne huzzon vezetosavot 90 fok-ban.(Idegesit.) De nincs ott.
Próbáld meg a SPLIT paranccsal. Az pont erre való.
Hello !
Valaki eltudná magyarázni a képen (autorouter setup) látható beállítások mit állítanak, mi a szerepük? Ha lehet tételesen! Kiváncsi lennék rá, lehet vannak még itt lehetőségek a finom hangolásra. Köszi.....
Persze hogy vannak, de ez egy hosszabb leírást igényel. Innen Bővebben: Link
letöltheted az angol manualt, ahol a 137. oldaltól kb. 20 oldalon erről van szó. Kicsit lassú a Cadsoft letöltő szervere, nem kell megijedni, ha lassan jön le.
Hello!
Köszönöm!
Sziasztok !
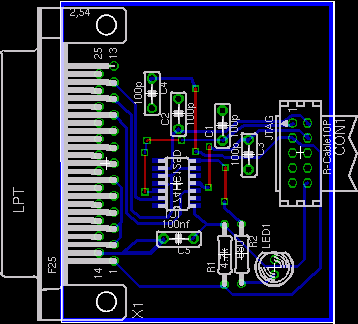
Terveztem egy jtag panelt cpld-hez LPT portra, csakhogy a brd fileban (szerencsere) kiderult hogy nem jol vannak a db25 (apa) labkiosztasai.Ezt modositottam a brd-ben,de idegesit hogy osszehasonlitasnal mindig kiirja : Idézet: Jo lenne ha sch-ban le tudnam cserelni a megfelelore a DB25-ot.„Board and schematic are not consistent!” Egyik kerdesem hogy: van eagleban Male DB25 csatlakozo ? Masodik: csak megerosites keppen ,jol kotottem brd-ben az apa DB25 csatit? (itt 13. lab =1. lab, 14. lab = 25. lab)
Szia!
Van itthon egy alaplapból bontott DB25 aljzatom, az alapján úgy van ahogy mondod. Az egyes láb a panelon lévő dugón az aljzat 13. lábára megy. DB25 male panelbaültethető a connect libben van DB25M/90 néven. Lehet ez a lib nem része az alapból feltett könyvtáraknak, így ez esetben a cadsoft oldaláról kell levadásznod.
Szia !
Nyisd meg a lib-et amiben ez a DB25 van és javítsd ki a lábak bekötését. Gondolom ez a legegyszerübb ![]() Üdv!
Használj helyettem Femalet.
Úgy jó lesz. Ez egyszerűbb
Szia !
Probaltam nem sikerult sehogy sem. Kicserelni is probaltam , letoltottem a connect libet is, de elkomplikalodott, vegulis ugy marad ahogy van Mar ki is marattam.Az elso eagle-ban keszult nyakterv igy nez ki:
Hát, akkor így utólag, ami neked kellett volna az a con-subd könyvtárból az M25HP névre hallgató csatlakozó.
ezt jó lenne megoldani úgy, hogy beférjen a csatlakozó szürke dobozába...
majd nekiülök valamikor és megpróbálom úgy megtervezni a nyákot...
Bocs,ha volt már róla szó,nincs időm visszaolvasni.Egy package-et szeretnék átszerkeszteni,library-device nézetben ott van,de a package nézetben már nem találom
ezt a nevű package-t pl. rcl.lbr VMTB60 ellenállás pack. Kösz
Szia!
Azért nem találod, mert nem úgy van, hogy egy alkatrész egy package. Megnézed mi a package neve az I gombbal, goto lib editor, és azt a packaget szerkeszd.
Én a saját alkatrész-könyvtáramat készítgettem, de megakadtam valamiben, amire nem találtam a magyar nyelvű leírásokban utalást, pedig bizonyosan egyszerű:
Több lib-ben található olyan, hogy többféle alkatrész van egy lib-ben, csoportosítva. Pl.: az rcl.lib-ben csoportosítva vannak a kondenzátorok, az ellenállások, stb. Én hogyan tudok ilyen csoportokat létrehozni a saját lib-emben?
Hello!
Ha megnézed a rcl.lib-et, láthatod hogy, pl az R-EU az 1 device, viszont több package van benne. Ez a nagy "titok"!
Baxus! Eszembe nem jutott volna!
Hálás köszönet! :worship: (Tényleg igaz, hogy az ember azt nem veszi észre, ami a szeme előtt van!)
Pontosítanám: Az R_EU az a symbol, a package az a tok, a device=symbol+package. Tehát ha van egyetlen symbol és 10 package akkor az 10 device. Az alkatrészszerkesztőből ez logikusan adódik.
Frankye, ha az általam készített leírásra gondolsz, a Libraies, majd az ellenállás, mint alkatrész (Resistor Device) fejezetben rövid utalás van rá, hogyan kell egy szimbólumhoz több tokot rendelni. Meg más is található ott.
Igen, így már leesett a fatantusz nekem is, de alapból nem fért a fejembe, hogy hogy a manóba lesz egy - mondjuk - elkóhoz több tokozás hozzárendelve, míg IMi fel nem nyitotta a szemem... Szóval a hiba nem Nálad/Nálatok volt, hanem nálam.
Hello!
Köszi szépen! most már csak be kell lőni a közepére a csatlakozót :p
Keves munkaval belefer.Nalam ez nem volt cel.Mar unom a dobozolast.A lenyegre is alig van idom
na megcsináltam SMD alkatrészekkel, még az összeköttetéseket igazgatom, hogy szebb legyen, ha készen lesz kiteszem ide is
Üdv mindenkinek.
A következő kérdésem lenne: Egy kész nyákot kell visszarajzolnom board-ba. Elhelyeztem az alkatrészeket, majd a via-kat. Kézi huzalozásban hogyan köttök össze egy via-t egy másik via-val? Van módszerem, de kissé bonyolult.
Szaisztok!
4.16r2-m van és van 1 kis problémám. Ha egy olyan ic-vel akarok kapcsolást csinálni ami pl. egy CMOS ic pl.:4066, egy szerűen nem tudom beilleszteni a könyvtárból csak a 4 NAND kaput, a táplálásra szolgáló lábakat( a 4066 esetén a 7és a 14) nem. ugyebár azok egy én csak "vonalnak" hívom, szóval külön vonalban kapnak helyet, nem mint a 4 különálló "kocka". Na szóval ezt a vonalat nem szúrja be, akármit is csinálok! segítsetek!!!!! |
Bejelentkezés
Hirdetés |








:worship: 



