Fórum témák
» Több friss téma |
Fórum » Elektromos sertéskábító
Így gondoltam a kapcsolást. De még van egy kis hiányosság. Ha az L300 és az OUT pontokat felcserélem, akkor működik az érzékelés rendesen. Lehet, hogy a nyákon is így van, még nem néztem.
Szóval a malac csipesz egyik ága a bemeneten van, ez érzékeli ha néhány V feszültség kerül rá. Az OUT pontra jön a malac csipesz másik ága, ami a razon most lehet hogy hibásan van, de úgy gondolom, hogy az R8, az SR1 relé NC érintkezőin keresztül az R19, D11, R21, R20, L1, F1 úton keresztül 12V-ra kapcsolódik. Ha malac kerül a csipesz közé, akkor a felsorolt áramköri elemeken és a malacon keresztül a bemenet feszültsége megemelkedik. D9-en keresztül feltöltődik a C2 10µF-os kondi, az IC 10-es lába megemelkedik, az IC 8-as lábán közel tápfesz lesz, átbillen az utána lévő opamp is, behúz az SR1 relé, ami az R8 és az R19 ellenállást szétkapcsolja, hogy a 12V táp ne kerüljön a 300VAC-re. Behúzza az SR2 relét. Az SR2 relé a bemenetet letesteli, begyújtja a triakot, és a 300VAC a triakon, a két párhuzamos 22 Ohmon és a malacon keresztül a testre záródik. A malac kimered. A letestelt bemenet miatt a D13 az első opamp (12,13,14 lábak) kimenetén tápfesznyi jel lesz, A D6 diódán keresztül a második opamp (9,10,8 lábak) kimenete magas szinten marad annak ellenére is, hogy a bemenet már le van földelve. ez így stabil állapotba kerül, míg valami meg nem szakítja a kört. Vélhetően az idórelé. De jelen esetben mintha össze lennének keveredve a vezetékek.
Ha nem is név szerint válaszolok, mindenkihez szól. Így amit moele felé válaszoltam, az feléd is ugyanúgy érvényes.
Tehát azt kiegészítve, valamint az elgondolásod a túl bonyolított áramkörről, szerintem is valós. Én úgy csináltam volna, hogy a bemenetet egy antiparalel 10A-es dióda párossal testeltem volna le. 0,5V simán tud lenni a diódán nagyon kis áram esetén is. A bemenet küszöbfeszültségét 0,2V-ra választanám, ami az LM324 esetében simán megvalósítható. Ekkor nem kellene a testelő kontakt. A triakot optocsatolóval gyújtanám. A gyújtó kör előtt egy potival állítható monostabil lenne. Ez eddig egy dupla opamp, egy optocsatoló, egy triak, meg néhány passzív alkatrész. A hozzászólás módosítva: Aug 19, 2024
Annyi változott az utolsó képek kapcsán, hogy én úgy látom ott, hogy a D11 a relé záróérintkezőre kapcsolódok, vagy is az 5-ös "OUT" pontra.
Akkor így már meg is van. A malac 12V-ot kap, azt is diódán és két ellenálláson keresztül.
Üdv !
Minden vezeték számozva van, még egyszer ellenőriztem és elvileg nem tévedtem el, pedig bonyolult. Képen talán látszik is.
Nem az érzékeléssel van a baj, az jó lett, el is indul, csak idő nincs, remegnek a relék, egyik érintkező megszakítja a másik relé érintkezőin keresztül valahogy a behúzótekercs feszültségét és ez így megy folyamatosan. Ki is adja a 300V~ a fogóhoz, de szaggatva és ez a baj. Fix feszültség kellene kb. 6mp-ig.
Kicsit mérni kellene. Előtte kösd le a 300V-ot, az most nem kell.
A 12V stab után mekkora a feszültség? Lehet, hogy a pufferkondi kiszáradt.
300V~ kikötve.
Megmértem.: 15V-os stab. van benne. Bejövő ~15.8 greatz után = 17.2 stab. után =15.2 V.
A relé tekercselés megfelel az alkalmazáshoz? Ha jól tudom, nem mindegy hogy egyen vagy váltó feszültséggel történik a tekercs vezérlés (jelfogó típusától függ)...
Szia!
Szerintem cseréld ki a 100µF-os puffert, és inkább nagyobbra, 470µF vagy 1000µF-ra. Ha relék nélkül 17,2V a közép érték a stab IC előtt, ha a relék behúznak, biztosan berogyik a táp. Esetleg térjél vissza a 12V-os táp IC-hez.
Üdv !
A relék 12V= DC - kép.
Szia !
Köszönöm szépen az észrevételt. Eredetileg 15 V-os a trafó és 15 V-os stab. is van benne. A táp kondit is nagyobbra vettem már, de változatlan a hiba. Megpróbáltam direktbe is a két relét üzemeltetni, de a táp. stabilan maradt. A panelon és vezérlésen keresztül a relék remegnek, de hogy mi okozza még nem tudni. Már a BC547C relévezérlő tranzisztort is erősebre cseréltem, de változatlan a remegés. Nagyon sok segítséget kapok proli007 és tothbela fórumtársaimtól is, remélem hamarosan így közösen megoldás születik.
Játszunk egy kicsit.
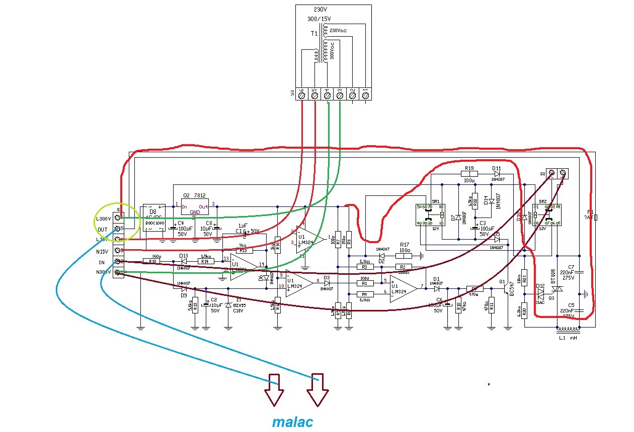
10 hozzászólását visszább ott egy rajz proli007 tollából. Azon vannak pozíciószámok, így egyértelműen meg lehet határozni a pontokat. A 300VAC ne legyen bekötve, meg más se, egyedül a 15VAC szükséges. Az S1 sorkapocs 2 pontja a bemenet. Ide egy 10-20cm körüli vezetéket kell berakni. Először ennek a végét érintsd az S1 sorkapocs 3 vagy 4 pintjához. Itt jön be a 15V váltó. Figyeld meg a reléket. Vagy remegnek, vagy nem. Következő teszt, hogy a vezetéket most nem a 15V váltóra, hanem a Q2 stabilizátor 1 vagy 3 lábához érinted. Most is figyeld meg a reléket. A teszt eredményétől függően lehet tovább haladni.
Benne vagyok a játékban.
Amit írtál most kipróbáltam a pozíciókat. Mind a 2 esetben stabilan behúznak a relék !
Ez azt jelenti, hogy a panelen lévő kondenzátorok rendben vannak. Sőt, az egész kapcsolás (mármint a panelen) működőképes.
Délután dolgozni megyek, de ahogy lesz időm, próbálok kitalálni valamit. Olyanra gondoltam, hogy 300V helyett csak 15V legyen a kábító feszültség, mert akkor egy kopózott csirkecombon is lehet tesztelni. Élesben egyelőre semmiképp. Ehhez majd annyit kell módosítani, hogy a Diac-ot és az R21-et rövidre kell zárni. A diac amit szoktak használni, az ugyanis 30V körül nyit. A hozzászólás módosítva: Aug 21, 2024
Rendben, követem és végrehajtom az utasításokat.
Közben megértettem, miért remegtek a reléid. Lassan összeáll a kép.
Elméletileg, ha minden rendben van, akkor a következő a kiindulási kép: A panel 5-ös pontja és a 2-es pontja közé kapcsolódik a fogó. A mérőműszerek most nem lényegesek. A sertésen keresztül a 15V táp rákerül a bemenetre, azt átbillenti, bekapcsolnak a relék és a triak. Most a kimenetre nem 15VDC, hanem 300VAC kerül. Ez a sertésen keresztül a bemenre jut, ami tönkre is teheti azt. Itt kell beléptetni a bemenet és a GND közé a két párhuzamos 22 Ohmot. Ez nem lehet ott az érzékelésnél még, mert akkor az áramkör nem érzékelné a sertést. Kábításnán meg kell, mert ez védi a bemenetet. A kábításnál az irodalom szerint 0,8A körüli áram kell, ami a 11 Ohmon kb. 9V feszültségesést eredményez. Ez elég, hogy az áramkör bemenetén stabilan behúzott állapotban hagyja a reléket. Majd folytatom.
Elég bonyolultan hangzik, de biztosan így lehet a rajz szerint is le lehet követni. Kipróbáltam az előbbi hozzászólásnál a 15V-os variációt, de a relék így is remegnek. A C3-as kondenzátort 10mf-ról 500mf-ra cseréltem próbára, lelassult a remegés (kattogásszerű). Valami időtag hiányozhat, mert régebben, C1 3mp a C2 6mp múlva kikapcsolt és csak újrafogástól indult újból. Hogy melyik időtag működött azt a sertés ellenállása határozta meg. Teszt-nél 2db sorba kötött 230V-40W-os izzóval 180Ω a fogó dugalyába dugva az izzók 6mp-ig világítottak, majd megszűnt a feszültség. A C1-C2 -Z1 kőr lehet az, de nem értem, hogy még mi mehetett tönkre. Hibamegállapításnál az R18 volt leégve és az IC ismeretlen (lekapart). Itt derítették ki fórumtársaim, hogy milyen IC kellene a régi helyébe.
Ha az R18 égett le, az azt jelenti, nem úgy működött a kábító, ahogy azt a tervező kitalálta.
A 15V-os teszt nem fog működni 180 Ohmos sertés helyettesítő ellenállás (izzólámpa) használatával. 15VAC feszültségen 0,8A áramot csak legfeljebb 10 Ohm fog kelteni, főleg, hogy ott van a soros 11 (2X22 párhuzamos) Ohm is. A kapcsolásból visszakövetve, nincs kis és nagy sertés választás. Mindig kiadja a 300VAC-t. Ez valami reklámszlogen, semmi más. A készülék vélhetően a "Po300" fantázianevű berendezés. Erre is azt mondták, hogy érzékeli a sertés méretét. Hát nem. Előnye hogy ha leesik a sertés nyakáról a fogó, 50msec időn belül megszűnik a 300V. Így nem üti meg a böllért. De ami nekem nem tetszik. Hogy a 300V egyik ágát leföldeli. Szerintem a 300V-ot lebegtetve kellene használni, és akkor a böllért nem érhetné semmilyen áramütés.
Hello Béla és Moele!
Én erről a PO300-as készülékről ezt találtam. Így igaz, nagyon hasonlít rá, vélhetően ez az. De itt nincsenek ezek a markecing szövegek. De két infó még is van benne. Hogy a kábítás ideje (ami itt már napok óta megy ) 4 sec. A másik, hogy az érzékenység 1,4kohm. De nézzük a jelen helyzetet..- A kapcsolásban nincs semmi időzítés ami a 4sec (vagy az állított 3/6sec) időt biztosítaná! - Az első opa nem időzítő, hanem egy kétutas egyenirányító. Véleményem szerint ez akkor működik jól, ha a C2 10µF a C1 1uF. Mert különben ha fordítva van az OPA elintegrálja az 50Hz-et. Feltételezem, hogy eredetileg váltóáram lett volna az érzékelés, ezért lett ez a bemeneti fokozat. Jelen kapcsolásból viszont egyenáram jön ki, R19 és D11-en keresztül. - Ugyan Moele az alkatrészek értékeit nem pontosította, mert szerintem több helyen nem az általa beírt értékek vannak. (Én meg nem tudom leolvasni ezeket az idióta színű ellenállásokat, de a három 470 ohm-ot látom) pld. a Z1 zéner 10V-os értékékét, csak én saccoltam, a kapcsolás és a második OPA osztója alapján. De ha az R13 5,6k és 10V-ot várunk rá, akkor ahhoz 1,8mA áram szükséges. Ha feltételezzük az 1,4k "malacellenállást" + az R18 360 ohm értékét, akkor azon még 3V feszültség esik, tehát minimálisan 13V megtápláló feszültségre van szükség. Ez tulajdonképpen rendelkezésre is állhatna. (Hogy azt miért az R8/R6 osztóból vették, fogalmam sincs. De ezek tényleges értékei sem tiszták.) - Mivel itt (jelenleg) nem zárja semmi rövidre a bemenetet, a 300V nyilván legyilkolja a soros ellenállást, de az Ic-t is. Tehát ez biztos hogy nem jó így! - A 3. OPA fokozatot még most sem értem, miért így lett kialakítva. (Ellenállás értékek is még mindig homályosak. Amit a rajzra írtam, az csak általam rosszul látott ellenállás értékek.) - A C3, R22, D14 általam vélt feladata, hogy meghosszabbítsa az SR1 behúzási idejét. Mert ez bontja a mérőáramot. De szerintem nem is jól van kialakítva. Mert előtte kellene lebontani a figyelőáramot, rövidrezárni a bemenetet és csak aztán bekapcsolni a Triac-ot. Az, hogy "krepegnek" a relék a visszacsatolás miatt van, az idő, pedig az áramkör futásidejéből adódik. A relémeghajtó tranyónál látható C6 időzítés 12/25ms késleltetést okoz. Nos, hogy ez hogy működne az elvárások szerint, arról fogalmam sincs, hiába jó benne minden. Az meg hogy a működési időt a C1-C2 határozná meg, műszaki képtelenség. A C1 10u és az R13 időállandója is csak 56ms és ennél csak kevesebb lehet. (De a C1-nek kell a 10µF-nak lenni, nem a C1-nek.) Mindent összevetve, én kigondoltam egy működési lehetőséget, természetesen átalakítással. De az, hogy automatikusan újra induljon azt szerintem ebben a felállásban megoldani nem tudom. Tehát a kábítás után, egy nyomógombbal lehetne újra élesíteni az áramkört. De a kábítás idejét meg lehetne előre határozni. De majd átrajzolom az áramkört, megpróbálom, hogy csak minimális módosításokat kelljen elkövetni. A "Kész" jelzést, nem biztos hogy ki lehet alakítani. Bár feltételezem, hogy az időrelének is az a feladata, hogy újra élesítse az áramkört, a táp ki-be kapcsolásával. De ez sem derült ki, hogyan és hova van bekötve a relé, mint ahogy az ideje sem. Gyanítom, hogy utólagos mahináció. Valamint a két párhuzamos 22 ohm bekötése sem tisztázott. Csak a 2 sorkapocspont felé látszik a bekötése, a másik pontja nem tudni hova csatlakozik. Hosszú hallgatás után, remélem érthetően írtam le a problémákat. A hozzászólás módosítva: Aug 22, 2024
Üdv !
A zéner a kapcsolásban 8.2V Az időrelé fényképét felteszem, de az csak a "vége" jelzőlámpát kapcsolja amikor a 7-8 pontokat zárja a relé. A két 22 Ω párhuzamosan van kötve, egyik vége a trafó sek.egyik 300V vezérlőpanel 6 kapocs. A másik vége a vezérlőpanel 2 kapocs, ampermérő, fogó 1. Fogó 2, pedig vezérlőpanel 5 kapocs. A trafó sek.másik 300V~ vezérlőpanel 1 kapocs. A 300 V ~ egyik pontja sincs földponton ! Földelés csak a trafó vasmagjának van.
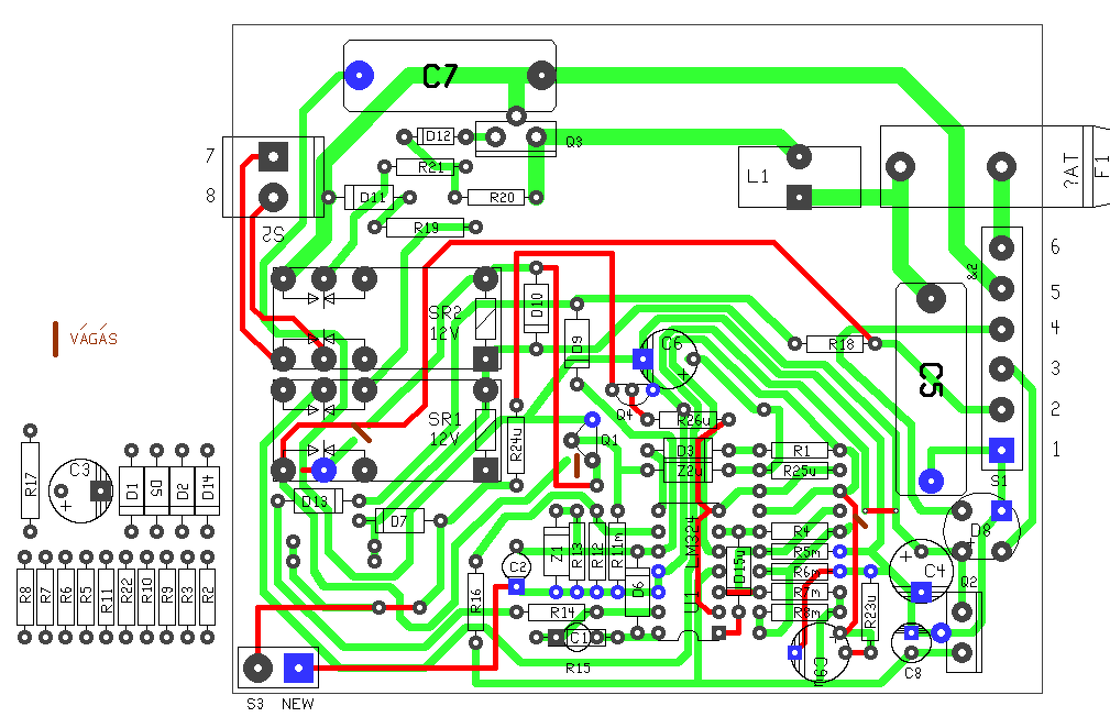
Nos, itt az elvi rajz és a módosított nyák. A kimaradt alkatrészek, ott vannak oldalt. Az "u"-val jelöltek újak, az "m"-el jelölteknek módosult az értéke. A panelt 3 sárgával jelölthelyen kell átvágni. Próbáltam a nyák meglevő pontjait használni ahol lehet. Az MCR100 egy kis tirisztor, feladata megtárolni az információt. Ha a New nyomógombot megnyomjuk, elejt az SR1 és indulhat egy új kábítás. Vagy ki-be kapcsoljuk a készüléket.
Az SR1 nyugalmi állapotban az 5-ös pontra teszi a figyelő feszültséget. Ha meghúz, akkor kikapcsolja a figyelőt és rövidre zárja az 1-2 pontot. (Ebben az állapotban marad, míg meg nem nyomjuk a New gombot, vagy ki-be kapcsoljuk a készüléket. Az SR2 az SR1-hez képest kb. 200ms késéssel, rákapcsolja a 300V kábító feszültséget a fogóra, majd 4 másodperc után kikapcsolja azt. A 7-8 ponttal esetleg indítható az időrelé, és az idő letelte után az kapcsolhatja a Kész jelzést. (A 10µF-os tantál kondinak a zénerrel kell párhuzamosnak lenni. A 4sec időzítő kondi értékét elrontottam, az csak 10uF, nem 100uF, mint a rajzon.) A maradék OPA-t azért használtam fel, mert azzal alakítottam ki az időzítő hiszterézisét. A kondi kb. 7,5V-ra töltődik fel, majd a 220k, kb. 4 sec idő alatt süti ki, kb 1,2V-os szintre. De ez a kábítási idő, tetszés szerint módosítható a 220k értékével. A piros vezetősávok, természetesen huzalozás a forrasztási oldalon.
Nekem ez a 10 ohm helye, sehogy nem akar összejönni. Legjobb lenne annak vagy a trafó 3 pontja és a panel 1-es pontja között, vagy a trafó 4-es pontja és a panel 6-os pontja között. Vagy is sorba.
Az időzítőt nem ismerem, de a előlapon az van rajzolva, hogy kétvezetékes. És így csak meghúzás késleltető lehetne. Sajnos a 7-8 pontra kötve nem lesz jó, mert az csak 4sec ideig lesz zárva. A másik relén, meg nincs üres kontaktus, amit a 230V-ra lehetne kötni. De majd Béla átnézi és véleményezi, feltéve hogy lesz ideje rá.
Egyetlen kérdés:
Az időrelé csak két vezetékkel csatlakozik az egész berendezésben? Nem találtam még leírást róla (majd lesz). Induláskor zárt, vagy induláskor nyitott a kontaktus. Vélhetően áramrelé lehet, tehát valami kis feszültség esik rajta. De nem tudom. Ha ez meglenne, be tudom illeszteni a kapcsolásba.
Igen 2-vezeték csatlakozik hozzá. Eredeti bekötés, hogy a panel 7-8 kapcsán, 7-be kötve a fázis, onnan az időrelébe, 8-ba kötve egy "vége " lámpához és kap egy nullát a lámpa. Tehát sorba van kötve az időrelével. Az időrelére nem is idő van írva , hanem %. Az időzítő körben nem szabályoz semmit.
A típus-ról egy kép.
Bocsánat, nem figyeltem, a választ tothbela -nak küldtem.
Még annyit, hogy alapban nyitott állapotban van az időrelé és akkor indul, ha a 7-8 kapocshoz tartozó SR2 relé behúz. 230V~ izzót működtet.
Csak kezd világosodni a kép. De a palacsintában azért ott van a csoki.
Ha elfogadjuk azt, hogy eddig is működött, valamint hogy nem volt még átalakítva, akkor a trafóra menő vezetékek pontos csatlakozási helyét még egyszer meg kellene nézni. Lehet, hogy két vezeték tévesen van visszarajzolva, ezért értelmetlennek látszik a működés. Annyi világos, hogy az időrelé valójában nem csinál semmit, csak a lámpát gyújtja ki. Tehát nem is kell foglalkozni vele, csak eddig nekem ez nem esett le. A panel 7-es és 8-as csatlakozójára menő vezetékek pontos útját kellene mégegyszer lekövetni, mert az biztosan nem jól van visszarajzolva. A 230VAC-t nem zárhatja rövidre, mert akkor az eldurrant volna az első bekapcsoláskor. Egyébként a működéshez minden feltétel adott lenne.
Nem akarok bepofátlankodni az eszmefuttatásotokba, de az utóbbi egy-két oldal csak azon ment,
hogy működik, vagy hogy kéne működnie a készüléknek, holott van saját topikja is ahová való lenne. Ez már rég nem arról szól, hogy egy képen látható alkatrész vajon mi a fene tudja e valaki? A hozzászólás módosítva: Aug 24, 2024
Teljesen igazad van, a további hozzászólásokat oda fogjuk írni.
|
Bejelentkezés
Hirdetés |










) 4 sec. A másik, hogy az érzékenység 1,4kohm. De nézzük a jelen helyzetet..








