Fórum témák
» Több friss téma |
Fórum » Elektromos sertéskábító
A visszarajzolás remélhetőleg elárulja, mi a megoldás.
Milyen megoldás lehetséges a visszarajzoláshoz.
Még eddig nem volt rá szükségem. Valami program, vagy kinyomtatni vagy ??? Köszönöm szépen a segítséget.
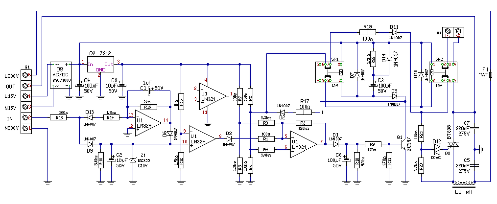
Hello! Ennyit tudok segíteni. A triac körül a két ellenállás, diac köre nem látszik tisztán.
Vannak benne számomra elég értehetetlen megoldások, de ugye elvileg működött. Innen talán már visszarajzolható, az értékeket meg Te jobban le tudod olvasni.
Szia !
Huú, ez nagy segítség ! Köszönöm szépen, megpróbálom folytatni, ha sikerül.
Néha én is ráérek, így ha az alkatrészek értékei is megvannak, szimulátorba be tudom rakni. Ott sok minden kiderülhet.
A visszarajzolás, ahogy a neve is mondja, kézi rajzolással megrajzolni az elvi ábrát, kapcsolási rajzot egy kész fizikai áramkörről úgy, hogy a szabványos rajzjeleket használva szépen sziszifuszi módon összekötni a lerajzolt alkatrészeknek a megfelelő lábait a kész panelon található összeköttetéseknek megfelelően.
Általában többször kell nekifutni, ha kicsit bonyolultabb, de kellő türelemmel korrektül megoldható, és óriási segítség az áramkör megértéséhez, hibakereséshez.
Szia !
Itt a triac, diac köre tisztábban látva. Az értékeket megpróbálom pontosan leolvasni és beírni. Köszönöm a fáradozást, nem semmi munka. A sorkapcsokra menő vezetékeket majd külön próbálom pontosítani, hogy hova is mennek (bonyolult első látásra).
Szia !
Hátulról is triac, diac rész. Pontosítottam az értékeket is és egy bekötési rajzot, elég kuszán, de talán érthető.
Hello! Valahogy nem jó az Ic pozícionálása. Ahol én az alkatrészeket rárajzoltam a panelre, ott bejelöltem az LM324 tápját. Rózsaszínnel a (feltehetően +12V) pozitívját, kékkel pedig a GND-t.
Mivel az LM324 4-es lába a + táp, az Ic 1-es lábának a panel széle felé kell esni. Tehát én a foglalat beültetését nem tartom jónak. És ha így van az Ic is belenyomva, fordított tápot kap. Ellenőrizd le amit mondtam! A 4-esnek kell a 12V és a 11-nek a GND. Ha ezért melegszik az LM324, akkor már szerintem meg is pusztult.. Én oda is rajzoltam a nyákra az 1-es láb számát. A hozzászólás módosítva: Aug 17, 2024
Üdv !
Én a foglalat beültetése szerint néztem.
Ha ott van a kezedben, mérd meg hogy melyik láb kapja meg a + tápot. Mert az a négyes láb. Én a foglalaton azt látom, hogy rosszul van beültetve.
Így igaz, ahogy írtad, a foglalat is rosszul van beletéve.
Beletettem az IC-t, jó helyzetbe, nem melegszik nem ment tönkre. A panelen az 1 és 5 sorkapocs hidalásával kellene működnie a reléknek és időarányosan be kellene húzni. A relék nem maradnak behúzva, csak remegnek.
Az elég fura, mert az 1-es a GND, az 5-ös meg a Triac A2-re megy (ha jóllátom.) Így az elég vicces. De azt sem tudom minek két relé, mikor egy dolgot kell működtetni. Meg még Triac is van..
Legalább 5X átnéztem, vezetékenként átmértem, ez a bekötése. 3-4...15 v~....1-5 sorkapocs hidalással indul, de nincs időzítés. A 2-relé a 230 V~ ot szakítja meg 7-8. A két segédérintkező sorba van kötve és különböző helyekre mennek. Egyik szakítsa meg a másikat. Egyiknél a segédérintkezőt áthidalva úgy marad , de időzítés nincs. Lehet, hogy nem az LM324 való a kapcsolásba ? Mindent átmértem, de hibát nem találtam. A biztosíték védi a 300 V~ és a triak kapcsolja a kimeneti fogóhoz.
Meglepetések elkerülésére csak 15V~ használok, leválasztó trafóról.
tothbela fórumtársam javaslatára. Elvileg így is kellene működni a panelnak, ha minden rendben lenne ?
Azt állítottad, hogy érzékeli a malacot és arra kapcsol be. És ott van az a két soros ellenállás az feltehetően leégett, vagy az érzékenységet módosították vele. Az minden esetre a 2-es lábhoz megy. De időzítő kondit, én nemigen látok. Az LM324 mellett szól, hogy az "a" OPA nincs használatban, és a tápfesz betáplálása is 4-es OPA-ra hajaz. És látok egy negatív és egy pozitív visszacsatolást is.
Egyébként elsőnek azt kellene kitalálni, hogyan is kellene működjön..
Igen, a két soros ellenállás 180 Ohm, az eredeti leégett. Az 1-5 sorkapocs vezetékei mennek a fogóhoz és ott van a 300 V~ is. Legalább 300 Ohm minimum kell (sertésnyak vizesen)hogy induljon a vezérlés.
Az időzítést a két tantál kondi 1mic. és 10mic. adja aszerint, hogy hány Ohm-mal indul a vezérlés (kismalac-disznó)
Hello! Én megrajzoltam a dolgot, de számomra vannak nagyon értelmetlen részek is.
De meg kellene nézni a nyákot, hogy helyesen másolta-e le. Mert nem minden forrpontot látok jól, mert vagy takarva van, vagy a gyanta/kosz miatt nem látom. Én a nyákon más alkatrész értékeket látok mint Te. Azt is ellenőrizni kellene. Most már vannak pozíció számok is amire lehet hivatkozni. Azok a zöld 100 ohm-ok körei, valahogy nem stimmelnek. Valamint túl sok alkatrész van az R6-R4-R8-D2-SR1/6 lábaknál. De az R9-D11 nél is vannak értelmetlenségek. A sorkapocsra menő 6-7 kék vezetékek között, mintha a nyák vezetősáv, át lenne vágva. (Ez az SR2 zárókontaktusa és a Triac A2 (középső láb) kötés között van a kékek között.) Az első OPA fokozat, tulajdonképpen egy kétutas egyenirányító (R15 értékét nem látom a konditól). A második OPA egy komparátor, aminek referenciája valahogy kapcsolva van. Az R8 értékét én kicsinek látom, meg kellene mérni. Az időzítő, maximum a C6 tudná ellátni. A két relé érdekesen működik és nem látom szükségességét. Mind kettőt a tranyó működteti, de SR2 csak akkor húzott meg, mikor SR1 meghúzott. C3 valami ejtés késleltetése az SR1-nek. Az S2, kettes sorkapocsnál elírtam a számot, természetesen az 7-8 és nem 6-7.
Üdv !
Ez nagyon komoly, nem kevés idő kellett hozzá, nagyon szépen köszönöm. Mindent még egyszer pontosítok. A panelt több részben fotózom, elölről-hátulról, így jobban látható lesz minden.
A 7-8 független relé kimenet, csak egy visszajelző izzót működtet egy különálló időrelén keresztül. Az alkatrészek egyeztetése folyamatban van.
Az R15 -2,2 K, R8 - 360, C6 (100mf)
Hello!
Némi dolog tisztázódott, de még még mindig homály van részemről. Néztem a készülék huzalozási rajzát, és ott a két külső párhuzamos 22 ohm sönt ellenállás a 2-6 panelpontra csatlakozik. De szerintem annak a 2-1 pont között van a helye. Mert az a sönt ellenállás, amin a fogó áramkör záródását érzékeli. Annak számomra logikus útja a következő: - Trafó 3-as kapcsa, a panel 6-os kapcsára. - Ha a triac begyújt, akkor zárja a panel 6-5 sorkapcsát. - Az 5-ös kapocsról a fogóra csatlakozik, a fogó másik pontja az ampermérőn keresztül a 2-es kapocsra. - A 2-es kapocsról a söntre, majd az 1-es kapocsra. Végül az 1-es kapocs a trafó4-es kapcsára. - Az "üzem" lámpának az 5-6 panelkapcsok közt a helye. Ez biztosítja a figyelő áramot, ha a fogó köre záródik. Ha az SR2 bekapcsolja a triac-ot, akkor az rövidre zárja az 5-6 kapcsokat és az "üzem" lámpát. Nem tudom az "üzem" lámpa mekkora teljesítményű, de a 2x22 ohm elég kicsi, mert ha záródok a fogó, meg kellene lenni a söntön a 6..8V váltófeszültségnek. Ahhoz hogy ott kb. 0,5A áram folyjon, 150W-os izzón kellene. Tehát valami, itt is nem stimmel. Továbbra sem értem a zöld 100 ohm-ok működését és lényegét. Elképzelhető, hogy a sönt nem a 6-os kapocsra csatlakozik, hanem az 1-esre, mert mind kettő sorkapocs szélső, könnyű összekeverni. Ha még is így van, akkor viszont nem csoda hogy leégett a két soros 180 ohm ellenállás. Mert akkor nem a sönt feszültséget kapta a 2-es bemenet. Az időzítő relé feladatát és működését sem értem. Egyáltalán mekkora idő van rajta beállítva.
Üdv !
A huzalozásokat nem bántottam, csak kirajzoltam ahogy van kötve (így működött évek óta). A sönt csak a teljesítményt lágyítja szerintem. Pontosítás miatt holnap még egyszer átnézem. A 22 Ω 2db párhuzamosan kötve alu profil hűtéssel fémlapra fogatva 20 W-osak. Az üzemi lámpa egyy 320 V-os erős fényű glim. Próbaként úgy tesztelhető, hogy a fogó dugalyába két sorba kötött 230V-os izzó van aminek az ellenállása kb 180 Ω. 6 mp elég az időzítésre. Ezen alakítás nem történt én szedtem először szét. Az eredeti IC-ről csiszolva az adatok. Elvileg minden jó lenne, ha a relék nem remegnének, mégpedig az egyik segédérintkező szakítja meg a másik relé benntartását és ez így folyamatosan rezeg mind a kettő. Ha csak 6mp-re úgy maradnának akkor győzelem lenne (amit már meg is érdemelnénk !) Az időzítő relé akkor indul, hogy ha a fogóval bekapcsolódik a készülék, csak kimondottan az idő lejártát jelzi (6mp), és az idő leteltével nem szól bele a működésbe és egy nagy fényű 230V izzót kapcsol. Addig világít míg egy új impulzust nem kap.
Hello! Azt javaslom, hogy próbáld ki úgy a panelt, hogy csak a 15V váltót adod rá és az 1-2 bemenetre adjál egyenfeszültséget, kb. 8V-ot. Ha a 2-es a "+", vagy a "-", akkor is működnie kellene a reléknek. Aztán adhatsz az 1-2 közé 6V váltót, akkor is működnie kellene.
A 300Vac helyett lehet ráadni 48V váltót, az nem veszélyes és szerintem működni kell neki vele. De majd átrajzolom a huzalozási rajzot, hogy átláthatóbb legyen és megnézzük, hova megy az áram. (A feszültségmérő és árammérő, milyen méréshatárú?)
Megrajzoltam a huzalozást. Itt is látható, hogy ha a sönt alja, nem a 6-os pontra csatlakozna, hanem az 1-esre, akkor rendben lenne minden. De így az áram a 2-es lábon folyik be, az áramkörnek meg semmilyen bementi védelme nincs. Tehát ha így van, akkor tönkremegy..
Üdv !
Mindent úgy csináltam ahogy írtad és rajzoltad. 15V~ 3-4 pont. 1-2 bemeneten 8V= relék behúznak egy pillanatra és elengednek. Indításnál 1-5 180Ω -hidalva csak remegnek a relék. Miért nem maradnak behúzva kb 6mp-ig vagy valameddig ? Már, ha nem lehet javítani így akkor plusz egy 555-ben gondolkodtam. Pedig így működött évek óta, míg az ellenállás és az IC tönkre nem ment. Volt és Ampermérő kép.
A rajzon a panel S2 csatlakozó 7. 8. kivezetése csatlakozik az S3 sorkapocs 230V két sarkára. A panelen ez a két pontot az SR2 relé zárja össze. Ez így nem jó, mert rövidrezárja a a 230V-ot. Azt gondolom, az SR2 relé az S2 sorkapocs 7. 8. pontjai az S1 sorkapocs 1. 2. pontjait mint bemenetet kellene rövidre zárnia a sokkolás alatt, hogy a 300V ne azon keresztül menjen a malacra.
Megnézem PC-n, mert telefonon ez nem könnyű. A hozzászólás módosítva: Aug 19, 2024
Igen a rajzon valóban rövidzár van. Pontosítás végett, (újra átnéztem a vezetékezést) Az S2 pont 7 kivezetésre érkezik a trafó panel 230V~ 1 pontjáról. Közte van egy időrelé ami az S2 8 és a trafó panel 2-es pontjára megy.
Akkor kapja meg az időrelé a 230V~ ha a vezérlőpanelon az SR2 behúz. Az idő lejárta után kb.6mp. a jelzőlámpa világít (vége).
Hello!
Köszönöm, teljesen igazad van. Addig javítgattam, míg nem lett jó, mert igazából nem a 7-8-ra koncentráltam. Igazából ez a bemeneti kör lenne a lényeg, de ami a két relével össze van tekerve, az nem semmi. És bár az én rajzomon már van javítás, mégsem értem a 3. fokozat komparátorának elgondolását. Ezek a 100 ohm-Dióda visszacsatolásokat. Eleve a 3. fokozat előtt van már egy nullkomparátor, utána mit tesz egy komparátor, egyik a másik után, ha nincs időzítő kondi? Esetleg nem helyes az áramkör visszafejtése. Időtag itt nemigazán van, csak a tranyó bázisában, de az legfeljebb 100ms idejű. A relével párhuzamos RCD tagnak sincs sok jelentősége. Feltételezésem szerint, előbb kellene rövidrezárni a bemenetet, mint begyújtani a Triac-ot. De ha nincs bekapcsolva a triac, hogyan kap áramot a fogó a figyeléshez? Számomra több itt a homály mint az értelem. Mert elsősorban a tervezői elgondolásnak kellene látszani a rajzból, hogy megértsük, milyen működést gondolt ki a költő.. |
Bejelentkezés
Hirdetés |



























