Fórum témák
» Több friss téma |
- Ez a felület kizárólag, az elektronikában kezdők kérdéseinek van fenntartva és nem elfelejtve, hogy hobbielektronika a fórumunk!
- Ami tehát azt jelenti, hogy a nagymama bevásárlását nem itt beszéljük meg, ill. ez nem üzenőfal! - Kerülendő az olyan kérdés, amit egy másik meglévő (több mint 17000 van), témában kellene kitárgyalni! - És végül büntetés terhe mellett kerülendő az MSN és egyéb szleng, a magyar helyesírás mellőzése, beleértve a mondateleji nagybetűket is!
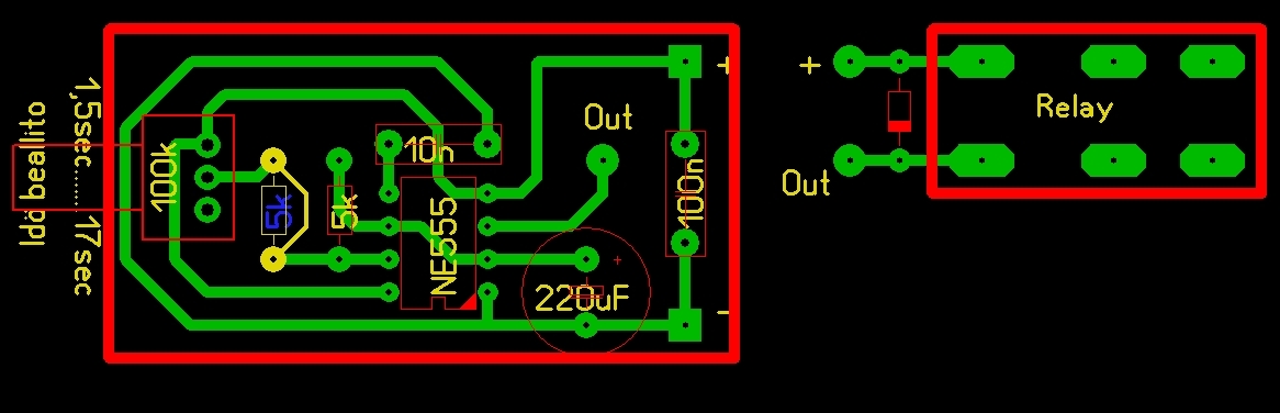
Szervusztok! Lenne egy kérdésem. Az NE555 IC kimenete astabil kapcsban felváltva kapcsolgatja a bemeneti + és - pólust, vagy csak a + kacsolgatja?
A lenti képen látható kapcsolás miatt kérdezem.
Szia!
Csak a +t kapcsolgatja, mivel -t nem is kap az a - ami ott van az tulajdonképpen a 0V. De a reléhez neked még kellesz egy tranzisztor, mivel az IC nem bír ki akkora áramot, ami a reléhez kell.
ok köszi a választ. Remélem egy BC182 elég lesz neki mert most ebből van itthon.
Az az igazság,hogy a bc 182 is 200mA áramot bir ki és az 555 is max200mA -t tud forrás és nyelő üzemmódba is egyaránt.
Sziasztok!
Ehhez a sztereó fm adóhoz szeretném elkészíteni az kapcsoláson látható L1 tekercset. A kérdésem az lenne, hogy az ezen az oldalon látható tekercskészletek közül melyiket érdemes használni erre a célra? A zöldet? Tudom el lehet készíteni, légmagos tekercsel is, de valaki egy másik témában írta, hogy ferrit magos tekercset használva árnyékoló serleggel stabilabb és nem tud elhangolódni az adó. Esetleg, ha valaki tudna ajánlani olyan boltot ahol lehet kapni hangolható tekercset ami jó ebbe a kapcsolásba, megköszönném!
helló. azt szeretném megkérdezni, ami pirossal van bekarikázva, azokat kell összekötni? tehát azok lesznem a földelések. de oda tartozik apotenciométernek aközépső lába is?
egyébként mi a különbség a SLOW, és aFAST FUSE között? gyors, és lassú biztositék?
Hali!
A poti középső lábát ne, de a másik kettőt kösd össze. Igen, gyors, és lassú.
Hello!
Még új vagyok itt, és nem túl jártas a hifi javításban, de megpróbálok nem butaságot kérdezni.Van egy Technics SA200 típusú erősítőm, az a gondom vele hogy kimeneten csak búg és kilövi a hangszórókat.Mitől lehet én a végfokra(STK 0029) gyanakszom mert kimeneten 64V mérhető ami a végfok tápfesz.-e.
na és mi a különbség közte? mármint nemjó oda, egy egyszerű 20x5-ös biztositék oda?
SLOW FUSE = Lomhakiolvadású biztosíték.
FAST FUSE = Gyorskiolvadású biztosíték. :no: NEM! NEM! Az egyiket (a lomhát) egy kicsit túl lehet terhelni a Idézet: miatt!„lomhasága” Míg a másik (a gyors) azonnal kiolvad ha az áram átlépi a névleges értékét! Ja! CSAK névleges biztit tegyél be! Mert ez az "5-10Ft"-s alkatrész a péntárcádat is kiméli, hiba esetén! :yes:
Köszönöm a választ.Megpróbálkozom egy cserével.
A kapcsolásodnak a (-) negatív pontjához képest kapcsolgatja (+) ágát ami neked az out jelzésű rész. Egy tarnyó mindenképp kell! Itt van a kapcsolásod átalakítva igy már okés lesz.
ja és a táp részre 12V ot adsz!!!!
Sziasztok lenne egy kérdésem mit jelent az elektrolit kondiknál a WV jelzés?Pl mi van ha 50WV egy kondi?Meg mit jelent a hangszóróknál az a bizonyos RMS?Kérem valaki,segitsen,meg ha valaki tud adni valami linket vagy valamit a kondik fajtajáról,képekkell,hogy tudjam melyik milyen fajta
Köszi
Ööö, szerintem a BC182 nem jó, mivel az csak 200mA-t bír ki, és a relé sokkal többet vesz fel, szerintem próbálkozz valami teljesítménytranzisztorral, mondjuk BD241, ami már kibír 5A-t, és az képes meghajtani egy relét, de persze egy kicsit melegedni fog. BC182-vel is kipróbálhatod, de szerintem miután meghúz a relé néhány másodpercen belül el is fog füstölni.
az a kondi 50V kapocsfeszültségig használhatod a felett szétpukkan az elektrolit kondenzátor az elektrolitot használja fel a feszültség tárolására. Az elektrolit kondenzátort nem kötheted váltakozó feszültségre. ha kipróbálod megtapasztalhatod hgy mi lessz a vége.... ezt a típust pufferelésre használják z alatt azt kell értebed hogy van a fél egyenáram egy lüktető fél hullám ezt "egyeniesíti" ki hogy konyhanyelven fogalmazzak. Tapasztalhatod hogy arádiót vagy hasonlót kihúzod és akihuzás utánmég akár 5-7 másodpercig (ha üresjárású nincsen terhelve) a rajta lévő led világit mert a kondenzátorban lévő összes energia kisül de a kisülés fázisában is keletkezik energia. Ha terhelve van akkor csak kb 1-2 másodperc. nagy feszültségnél ott egy kisütő ellenállást is párhuzamba kötnek vele hogy teljesen kisüljön kikapcsolás után és ne vágjon agyon senkit pl: fázissjavító kondenzátor. (De a fázis javító kondenzátor már polarizálatlan!) Én azt csináltam hogy özeszedtem 57db ot belölle eltávolítotam rólla a sönt ellenállást és párhuzamosan kötöttem őket ezzel megnöveltem a felületet amin a töltéseket tudom tárolni na most ezt egyenáramra kell rákötni mert ha váltakozóra kötöd akkor 50xer kisül és 50xer újratöltődik másodpercenként vagyis nem érsz el vele semmit én 127V on töltöttem mert nekem ez volt a legnagyobb egyenáramú forrásom ennél már csak nagyobb van nekem (325V) de ekor elszált vona. Elkezdtem tölteni egy ampermérőt ráakasztottam amikor a töltöm akkor veszi fel a legnagyobb áramot és ez folyamatosan csökken amig át nemmegy nullába mert akkor már fel van töltve (tehát nem ell energiát bevinni utána) leválasztottam ésgozzá kötötem a szék és a munkapad közé 0,8-as vezeték keresztmetszettel egy haverom ráűlt és egy kicsit elrendezte a lelkét de nagyon megiedt mert nem tudta mért volt ez. Le esett csunyán rólla na az nagyobbat szólt.
Ok kosyi szepen most mar ertem,kulonben en is csinaltam hasonlo kiserletet kapcsolo uzemu tappal
de egy ido utan abbahagytam,mert akkorakat durrogott hogy mar feltem,de azt hiszem igy el is lehet rontani a kondit,igy hirtelen kisutessel,a tantalt azt biztos,az elektrolitban nem vagyok biztos,Ja engem is megrazott egyszer egy ilyen kondi,kb 300 par volt volt benne,az ajtoig dobtam vezetekestol mindenestul ok kosz,mostmar vilagosabb lett,kulonben nekem a legnagyobb DC aramforrasom 220as,de nem a halozatbol leegyen iranyitva hanem egy bazi nagy trafobol
Heló!
Van egy multiméterem. Van rajta olyan funkició is amellyel tranzisztorokat lehet vizsgálni. Arra már rá jöttem ha nem jó a tranzisztor "000"-t mutat. Ha viszont egy jó tranzisztort teszek rá kír egy számot. Arra lennék kiváncsi, hogy ez a szám mit jelent. A válaszokat előre is köszönöm. Üdv.: Jocó!
Ok Löszi a segítséget ampervadász és vacok. Hétvégén meg is építem.
Hali!!!
Az a szám a tranzisztor erősítési tényezője, a béta.
de ez általában csak alacsonyabb bétájú tranyókra pontos, a teljesítménytranyóknál már nem annyira, mert ott pontosan be kell állítani a munkapontot..
Kösz a válaszokat!
Még majd utánna kell olvasnom ezeknek a dolgonak. Üdv.: Jocó!
sziasztok!
Terveztem egy kapcsolást az lenne a feladata, hogy villogtasson egy égőt, amikor a gobb le van nyomva ha, nincs akkor meg ne legyen semmi. A kapcsolási rajzot mellékelem nézzétek meg légyszi hogy jó e kösz Üdv:Root
Ez tényleg nem jó, amikor lenyomod a gombot, a kondi kapacitásától függően egy pillanatra felvillan, majd ahogy töltődik szépen elhalványul és ennyi.
Inkább csinálj egy 555 -ös kapcsolást, nagyon egyszerű.
helló kössz a segítséget, de én indexvillogtatásra akarom használni, és szerintem az 555 nem bír el 3A kürüli áramot
De az 555 kimenetére is lehet tranzisztort illetve relét kötni.
Fejeld meg egy megfelelő teljesitményű tranyóval....
|
Bejelentkezés
Hirdetés |






:no: NEM! NEM! 
de egy ido utan abbahagytam,mert akkorakat durrogott hogy mar feltem,de azt hiszem igy el is lehet rontani a kondit,igy hirtelen kisutessel,a tantalt azt biztos,az elektrolitban nem vagyok biztos,Ja engem is megrazott egyszer egy ilyen kondi,kb 300 par volt volt benne,az ajtoig dobtam vezetekestol mindenestul 





